数字空缺,表格空白:上市公司发布“自助式”年报
本文来自微信公众号:每日经济新闻 (ID:nbdnews),作者:许立波,编辑:段炼、文多、杜波,原文标题:《惊呆!数字空缺,表格空白…上市公司发布“自助式”年报!网友炸了:开除董秘!》,头图来自:视觉中国
4月26日晚间,近岸蛋白(SH688137,股价64元,市值44.91亿元)发布了公司自去年9月科创板上市以来的首份年报。报告期内,公司共实现营业收入2.65亿元,同比下降22.62%;实现扣非后归母净利润7759.69万元,同比下降47.88%;经营活动产生的现金流量净额337.66万元,同比下降95.24%。
除了业绩增速大幅放缓之外,更令投资者诧异的是,近岸蛋白所发布的这份年报居然错漏百出,疑似是将未完成的年报底稿直接发布在了平台上。据《经济参考报》报道,近岸蛋白相关工作人员解释上述疏漏称:“昨天可能因为是第一次做,然后系统上传时版本出现了错误,今天会修正一版,然后再发布,可能比较正常的版本要稍微晚一点的时候可以看到。”
对此网友们纷纷吐槽这是“自助式年报”:“这是让股民自己填?”“就是让股东自己填”“等着吃交易所函吧”“年报还能上传个草稿版”……
还有网友呼吁开除董秘,“这也能拿百万年薪?”


截至4月27日20时许,近岸蛋白年报“乌龙”问题仍未得到妥善解决。
一、上市以来首份年报错漏百出,挂网将近一天仍未解决
据《每日经济新闻》记者梳理,近岸蛋白最初发布的年报中出现的错误包括但不限于:多个表格数据缺失、多处重要数据被“XX”或“—”的符号所代替、部分业务描述存在明显语病、存在多种特殊颜色标记(红、黄、蓝、紫)等。
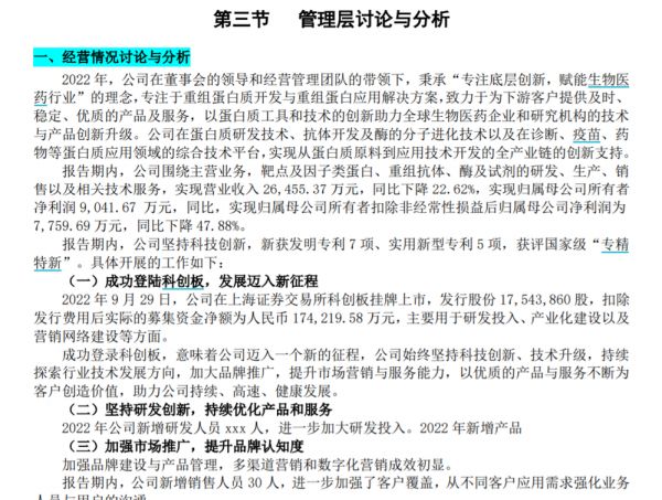
图片来源:公司26日晚版本年报截图
如年报第10页,管理层讨论与分析这一章节中,就出现了“公司新增研发人员XXX人”的数据缺失,写到“2022年新增产品”便戛然而止、再无下文。

图片来源:公司26日晚版本年报截图
另外,该份年报中还出现了多个空白表格,包括常用词语释义表格、研发投入情况表、产销量情况分析表、成本分析表、公司前五名客户、公司前五名供应商、资产及负债状况等表格;此外,近岸蛋白2022年年报共计297页,其中自260页起的表格均为空白表格。

图片来源:公司26日晚版本年报截图
据《经济参考报》报道,针对公司内部及监管是否会追责的问题,近岸蛋白相关工作人员表示:“我们等今天所有材料弄完后也会开一个内部讨论会,就这个事情做一个复盘和检讨,到底是什么原因造成的。现在还不确定会不会受到监管处罚,我们也在等消息”。
二、新冠相关业务需求褪去,公司业绩惨遭“见光死”
公开资料显示,近岸蛋白是一家专注于重组蛋白质开发与重组蛋白应用解决方案的高新技术企业,主营业务为靶点及因子类蛋白、重组抗体、酶及试剂的研发、生产、销售,并提供相关技术服务。
在2020以来的新冠疫情中,由于新冠检测试剂原料、mRNA疫苗原料等产品需求的大幅提振,近岸蛋白从中获利颇丰。2018年、2019年,近岸蛋白还是一家入不敷出的公司,其净亏损分别约1238.25万元、849.83万元。2020年,近岸蛋白营业收入从上一年的3598.32万元暴涨至约1.8亿元,之后2021年又几近翻倍,超过3.4亿元。
在年报发布的同日,近岸蛋白也披露了2023年第一季度报告,财务数据显示,报告期内公司共实现营收4300.25万元,同比下降51.05%;实现扣非后归母净利润674.23万元,同比下降83.12%。
显然,新冠相关业务的爆发式增长并不具备可持续性,近岸蛋白在上市后不到半年就交出了这样一份糟糕的年报和一季报。即便公司自己也在招股书中提示风险称,随着国内外新冠疫情得到有效控制或用于治疗新冠肺炎的特效药研发取得成功,其新冠诊断抗体、mRNA原料酶及试剂等新冠业务收入存在下降的风险。
本文来自微信公众号:每日经济新闻 (ID:nbdnews),作者:许立波,编辑:段炼、文多、杜波
相关推荐
百亿电子病历市场,互联网医院是HIT的下一个目标吗?| 医疗信息化行业年报分析
创维数字上半年营收同比增23.37%,集团拟分拆两家上市公司
【重磅发布】全球加密货币市场年报|第三章:爆发的DeFi市场,传统巨头逐鹿区块链
【重磅发布】2019-2020全球加密货币市场年报|第一章:共识的回归
年报季中的真实中国
那些转型影视的上市公司,如今都在比谁亏得多
单月百家上市公司独董辞职,创6年来新高,昔日“美差”为何高危?
2019年年报报喜,华为却说今年争取活下来
36氪首发 | 支持API的连接型智能表格,「维格表vika.cn」完成数百万美元天使+轮融资
聚焦管理零碎信息的长尾需求,「SeaTable」想做新一代效率协同的在线表格工具
网址: 数字空缺,表格空白:上市公司发布“自助式”年报 http://www.xishuta.cn/newsview72923.html
推荐科技快讯
- 1问界商标转让释放信号:赛力斯 95792
- 2报告:抖音海外版下载量突破1 25736
- 3人类唯一的出路:变成人工智能 25175
- 4人类唯一的出路: 变成人工智 24611
- 5移动办公如何高效?谷歌研究了 24309
- 6华为 nova14深度评测: 13155
- 7滴滴出行被投诉价格操纵,网约 11888
- 82023年起,银行存取款迎来 10774
- 9五一来了,大数据杀熟又想来, 9794
- 10手机中存在一个监听开关,你关 9519
