延毕本科生是如何一步步“沉底”的?
高校扩招至今本科生延期毕业现象愈演愈烈,现象背后是延毕本科生自身压力及其带来的家庭冲击、高校管理难题乃至社会问题。笔者借用辍学理论、自我效能理论等概念模式,在对某省不同类型高校延毕本科生现状作分析的基础上,选取这些高校内若干典型个案进行半结构化访谈。
研究发现,延毕本科生有三类典型特征:佛系心态、丧样状态、病弱特质,他们往往通过变“老油条”、变“逃课生”、变“学困生”以及缺朋友陪伴、缺老师相助、缺家长支持等过程沉沦为延毕生。本科生延毕的生成与社会误导、高校空档、学生困惑、家庭通病密切相关,从改善学业系统、优化社交系统、提升心理弹性三个维度加强,或能实现本科生延毕的预防以及青年的健康全面发展。
本文来自微信公众号:中国青年研究 (ID:china-youth-study),作者:车淼洁,原文标题:《本科生延期毕业现象的透视与解析》,头图来自:视觉中国
随着高校扩招,大学生素质参差不齐,文化基础厚薄不均,考试不及格人次增多,延期毕业(以下简称延毕)长期存在甚至有愈演愈烈趋势。事实上,硕士或博士延毕已引发较多关注和重视,然而本科生延毕现象并未引起足够的关注,仍属“盲区”。
对于本科生来说,延毕是一个难以启齿的字眼,因延毕而背负的压力并不小。一方面,本科教育大众化、普及化以来,本科文凭几乎是基础性文凭,不能按时获得甚至无法获得这一基础文凭,将招致自我、家庭、社会多方的质疑和责问,对学生个体的打击力度相当大;另一方面,这些曾经历了“千军万马过独木桥”的高考而进入本科教育的“佼佼者”,面临扑面而来的大学适应、课程学习、人际关系、自我实现等挑战,在同学之间的横向比较和今非昔比的自我落差中挣扎沉浮,延毕的事实相当于一记“实锤”,清楚地表明了该生在大学之河中的“沉沦”。
延毕本科生也称为留级生、超学制学生、延长学制学生,是指在规定学制内不能按时毕业的本科生。它分为主动延毕和被动延毕。主动延毕是因结婚生子、个人创业、科研计划、躲避就业等原因主动选择。而被迫延毕的原因,除生理疾病、家庭变故等外,挂科、学分未修满、毕业设计不合格等学业问题和心理问题占多数,实乃无奈、无助、无力之下选择的“曲线”,最终能通达毕业还算幸运,通达不了的则面临退学。因此,本科生被迫延毕带来的家庭冲击、高校管理问题乃至社会问题,不容回避,也不能忽视。
那么,本科生延毕现象在当前高校内达到怎样的程度,具有多大规模?延毕本科生究竟是怎样一群人,有哪些特征,其形成的过程及原因又是什么?对这些问题的回答,不仅有助于观察当前大学生生存现状,进一步理解青年学生成长过程中的难点和痛点,更有助于反思与警醒青少年教育过程中存在的问题,进而更具针对性地开展预防、救治和教育工作。
一、与延期毕业相关的理论回顾
梳理国内外文献,与本科生延毕研究最为接近的是对退学学生的研究。美国学者在大量实证研究的基础上,探讨造成大学生辍学或者无法顺利毕业的原因,形成了颇具影响力的辍学理论[1]。
文森特·汀托将学校系统分为社交系统与学业系统,社交系统是包括学生在学校的同学关系、师生关系、社交活动的集中体现;学业系统则包括学生的学习成绩、课业表现、智力发展等[2]。他将此定义为社交融合与学业融合,当学生无法在学校获得这两种融合时,辍学行为就发生了[3]。
宾和伊顿从心理学视角发展了辍学理论。他们认为提升学生的自我效能、应对能力和自我控制能力是促进学业融合与社交融合的基本途径[4]。自我效能理论动态地揭示了学习行为的启动和维持主要取决于学生对行为技能的预期和信念,而行为结果又进一步反作用于信念和感知的形成[5]。根据班杜拉的论述,自我效能的实现不是自动化的,成功经验、模仿经历、言语或社会劝说和生理与情绪状态是提高效能的干扰措施[6]。
与国外研究相比,我国的辍学研究以简单描述性居多,停留在较低层次的研究水平,经不起方法论的检验,亦缺乏理论上的提升[7]。国内有关本科生延毕现象的研究也是如此,仅有对现象的描述和简单的归因,且对新近几年本科生延毕现状尚未给予足够的关注。因此,本研究拟借用国外较为成熟的辍学理论的框架模式,对当下本科生延毕现象进行阐释。
二、本科生延期毕业现状与研究设计
2020年9月至2021年6月期间,本研究以某省为例,抽取了该省四所不同类型高校,包括省城与非省城、“双一流”建设高校与普通本科院校,通过访谈学校相关部门获取这些高校的延毕情况相关资料。笔者整理发现:
(1)大学生延毕的主要原因是学业问题,不同高校均如此,延毕与学业困难密切相关。
(2)延毕生最终会有一部分学生无法毕业,学业困难原因为主的延毕生中大约三成左右最终退学。
(3)双一流高校的延毕率(本文“延毕率”指的是“当年未按规定学年学制毕业人数”/“按规定学年学制毕业人数”,其中“未按规定学年学制毕业人数”中包含最终毕业的延毕人数、最终结业人数与最终退学人数、仍在籍或仍休学的人数;“退学率”指的是“学年退学人数”/“学年毕业人数”)较为明显地高于普通高校,这与学生培养方案中课程的客观难度具有一定相关性,也与学生多元化的去向选择有关联。详见表1。

为了深描本科生如何在个体意义和过程逻辑上成为延毕生,本研究采用个案研究的方式,希望将个案作为一个观察更多的窗口[8]。个案的选择势必产生代表性或概括性的顾虑。菲利普杰格认为,对社会科学最大的误解就是案例研究不能概括世界运行的规律[9]。
在某种意义上,概括化并非基于数据而是基于分析。分析性概括化是在理论概念和原则的相关性上,超越原始案例而适用其他环境的逻辑[10]。本文正是基于分析的形式逻辑保证案例的代表性和概括性,同时也解释了小样本案例研究的合理性,无论案例多少都不寻求统计学意义,而是专注案例本身的逻辑和分析意义[11]。
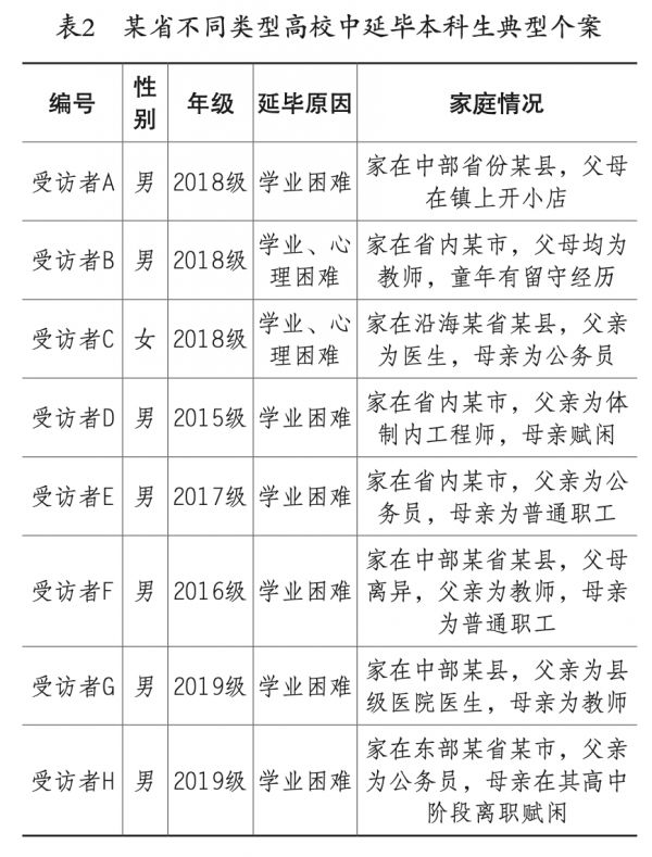
本研究从上述四所高校中选取延毕本科生的案例,选择遵循目的性抽样原则,在较多案例中选择了典型个案8人(见表2),对这些个案进行半结构化访谈,访谈全部以面对面形式为主,部分还通过电话或微信语音访谈作为补充。本研究旨在“探索”和“解释”延毕生现象“是什么”“为什么”“怎么样”,即描述延毕本科生的状况、阐释延毕的生成机理、探究如何预防。

三、延期毕业本科生的“沉沦”画像
通过梳理个案发现,延毕本科生有三类典型特征:
一是佛系心态。他们没有求胜心,没有拼搏劲,没有目标追求,表现出一种“都行、可以、无所谓”的人生态度[12]。常见于部分公务员、教师、医生等家庭的孩子,从小在家中衣食无忧,依赖性强,既无物质追求,也无远大抱负;有些曾被过度安排,导致并无太多自己的想法。
二是丧样状态。以颓废、消极等负能量为核心特征[13],行为上常身陷舒适圈,沉迷网络、手机或游戏不可自拔,心态上往往遇挫折而自暴自弃、甘于堕落。进入大学以后,失去中学时的优越感和成就感,产生消极抵触情绪,失去学习信心与动力。相比佛系心态,丧样状态更加消极,心智、行为呈现颓废、悲观、绝望的倾向。
三是病弱特质。一类是自卑、内向、素质能力弱的学生,多为西部、内地、农村孩子,或外在躯体有明显弱势的学生,在大城市的纷繁热闹中无所适从;另一类是人际关系敏感、人格不健全的学生,多数为单亲、离异等不完整或不和谐家庭的孩子,由于没有得到原生家庭较好的滋养,自身人格或心理存在缺陷,因此无法较好地应对大学的种种挑战,从而产生更大的损伤,显现出心理问题甚至神经症、精神病性障碍症状。
延毕是一个逐渐沉沦的过程,如温水煮蛙,起初痛感不强,直到分层愈发明显,他们才惊愕地意识到“沉底”了。
为了更直观地表述,本文将沉沦的过程分为六步,参考汀托的辍学理论模式,分别是学业融合方面的变“老油条”、变“逃课生”、变“学困生”和社交融合方面的缺朋友陪伴、缺老师相助、缺家庭支持,导致陷入无力面对未来的窘境(见图1)。

1. 变“老油条”:从新鲜亢奋到放纵自我
对于延毕生而言,刚上大学时他们和大部分学生一样,虽稚嫩但朝气蓬勃,对大学生活满是憧憬与期待。
“大一上学期,我还很有上进心,学习上也是比较努力的,参加综素活动、志愿者、体育社团部长、学院团委,还有入党,也谈了女朋友。一切充满希望,世界之大任我施展拳脚的感觉”(受访者A,2018级,男)。
从高中步入大学,最大的变化是“没人管了”,一切都是自由和开放的,自由选课、选社团、交友、发展爱好、安排日常生活,连上课学习似乎都是自由的。正是这样的自由度、忙碌感,考验着大学生的自我管理能力。
“大一下学期,对大学生活开始熟悉,也包括偷懒耍滑,老油条。一开始微积分课上听不懂,还会问同学,后面就慢慢不去问了,不认真对待了。上课开始走神,高中也走神,但是大学里的练习没那么多,没有规律的查漏补缺,走神的后果没那么快出现。看视频、玩游戏,其实也觉得很无聊,但就是没有动力学习。放纵自己的状态养成了,再想回到亢奋状态就很难”(受访者A,2018级,男)。
A同学的经历是延毕生群体中非常典型的,金榜题名后的他们面对大学的挑战和诱惑缺乏目标、规划与自我管理,他们在获得电脑和手机的使用自由后无法自控,离勤奋学习以及学懂弄通渐行渐远。
2. 变“逃课生”:从翘课水课到学习掉队
高中时没有人会去怀疑课程的设置,然而到了大学,“必修课选逃,选修课必逃”常有听说,延毕生们与课程不断作“斗争”。对于存在难度的数理化类必修课,他们提出质疑“为什么要学这么难”“学了有什么用”。对于难度不大的通识课,延毕生们又表示质疑,谓之“水课”。“水课”是网络热词,“水”有两种意思,一种是形容词,指“意义不大的课程”;另一种是动词,指的是“混过一节课”。
“比如思修、形策、史纲等,有必要是有必要,但很占用我的时间,小组展示等形式很占精力。就是在水课上养成了‘水’的习惯,一般都是抢后排,于是上其他课也习惯了这样,就是做着其他作业,偶尔听课”(受访者B,2018级,男)。
对于课上认真听讲、课后及时复习,延毕生们从来都是无心也无力,一旦有两三周没有坚持良好学习习惯,很有可能就此落下,不知不觉掉队。有研究发现,学习行为上存在“大二塌陷”现象,究竟是反映了本科生成长过程中的规律性问题还是制度设计缺陷,有待进一步去研究[14]。
3. 变“学困生”:从期末挂科到退学警告
近年挂科率不断增长,大学生进校之初已经有所耳闻,然而在只是听辅导员提醒、听学长告知时,他们是怎么也不会相信挂科会落到自己头上。即便是出现课上听不懂、课后做不出作业时,他们仍然抱有侥幸心理,认为考前突击一下就不会挂科。直到期末考试答题以及考试成绩出分,他们才真正傻眼、吃惊、自责、怀疑自己无能,种种复杂情绪扑面而来。
不同高校都有学业警告,或称退学警告,指的是一个学期所获学分不足最低学分,则产生警告,警示该生学业出现问题。退学警告与学生切身利益直接相关,例如该省“双一流”高校的规定,一次退学警告,需申请退学试读,连续第二次出现退学警告即退学。退学警告会正式通知学生家长,因此这能引起家庭与学生的足够重视。而退学警告几乎就意味着延毕。
(收到退学警告时)“我觉得有很大可能会延毕,因为学业完成度不是很高,落下了很多课程,要短时间内补过来的话难度会很大。虽然不是很想这样认为,但是也是无法否认的”(受访者G,2019级,男)。
4. 缺师友交流:从热闹开放到孤独无伴
每个大学生所属圈子很多,有宿舍的、班级的、年级的、学生组织或社团,还有原来高中同学,种种圈子,看似可以自由结交朋友,其实大学生普遍觉得孤独,延毕生更甚,他们往往缺少同伴一起相约早起、相伴上课。正如F同学所说:
“我缺少伴儿,自己没有找同学或朋友,喜欢独来独往”(受访者F,2016级,男)。
因为大学里大家干的事不一样,选的课不一样,所以彼此之间的“共同点”比较有限,这也慢慢造成彼此联结不够紧实、不够固定,为个人自我安排的随意性、多样性、放纵性埋下了伏笔。当“精致的利己主义”遇上“内卷”文化,大学生之间少了一些纯粹的交友、交流,多了一些竞争的意味。E同学说的“看到别人很忙,早出晚归的,不知道忙什么去了,觉得他们好积极,好优秀”(受访者E,2017级,男),反映了这些刚成年的年轻人之间的彼此疏离和互相比较,缺少坦诚相待。
此外,延毕生与大学各类教师也很少联系。
“不像高中,老师和学生都是很熟悉的,想沟通也可以。但大学不一样,连老师办公室在哪儿都不知道,也不会去问问题,交流感情几乎没有”(受访者B,2018级,男)。
大学里,他们更多是习惯独自面对一切,很少积极主动地求教老师、求助学长、寻求同伴。
5. 缺家庭支持:从家庭骄傲到无脸面对
延毕生曾经也是家中的骄傲,收获了金榜题名的荣耀,当遇到挂科甚至退学警告,绝大多数孩子是不想或不敢告知家长。然而按学校规定,退学警告一般是要通知家长。学生无法面对家长,反映出他们的自我愧疚或羞耻。
“延毕对我来说是很羞耻的。毕竟从河南一个小县城考到省府,从小就是家里的榜样,给家族弟弟妹妹怎么交代,各种羞耻、不安。我现在都不知道亲戚知不知道”(受访者A,2018级,男)。
这些学生背后的家庭不乏中产阶级、教师家庭等,起初也是觉得天塌下来,家人的不解、责备,会让延毕这个事更加艰难。
“他们一开始批评我不争气,毕业证都拿不到,后来也就理解我了,还反过来安慰、鼓励我”(受访者D,2015级,男)。
很多时候,校方担心家长的责备可能加重孩子压力,会劝导家长不要责备孩子,家长往往会在老师劝导和自身消化后慢慢接纳现实,默默承受愤怒、失望、焦急等情绪,更多的是担心孩子想不开。
“父母有些生气,也有些难过,这几年对我的期望也变得很脆弱,但最多的是他们会害怕,怕我自己也承受不了这样的结果”(受访者C,2018级,女)。
6. 受朋辈冲击:从同学毕业到前路未卜
同年级的同学们集体毕业,成为他们的第一波现实刺激。
“周边同学都忙着拍毕业照,找工作,我还在学校没地方去,就在宿舍待着,每天打打游戏,饿了就点外卖。有点伤感和失落”(受访者D,2015级,男)。
毕业季加剧了延毕生的离愁、焦虑、迷茫。对于他们来说,本身就缺乏目标追求,而如今可怜到只剩下毕业的目标,即便是只求毕业都存在难度和超大的压力。
“延毕很耽误人生,没想过毕业后干什么,就想着能毕业”(受访者D,2015级,男)。
在对延毕生的访谈中,问及他们毕业后想做什么,多数的回答是“还没想好,先毕业再说”。对于就业,他们没有憧憬与期待,更加没有奋斗的热情,有的是对“延毕究竟有多少影响”的顾虑,对如何解答“用人单位对其延毕的提问”的担忧。
“自己第一次经历延毕这件事情,所以不知道究竟会是什么样的流程,对于毕业有怎样大的影响。也不知道在以后找工作、考研复试等一切面试中,万一有考官询问这个问题我该如何回答”(受访者C,2018级,女)。
四、本科生延期毕业的生成机理
本科生延毕现象表面上是延长学制,实质上是中学到大学转型过程中暴露出来的青年问题,延毕是一种无能、无力、无奈的结果。分析其主要的生成机理发现,这是在社会长期误导中掉以轻心、在高校自由模式中放纵自己、在学习困难中怀疑学业和人生、在成人世界的竞争挑战中措手不及而逐渐生成。
1. 社会误导:“上了大学就轻松了”
高考前,中学老师、家长、社会大众大多持有并传输给高中生这么一个观念:“考上大学就轻松了!”个别学生甚至抱着“考上大学后,再也不想学习”的想法。于是,这些学子拼尽全力攻下高考,奔着“轻松”二字而去,进入大学后,要么热衷学生工作、社团活动,要么娱乐消遣、安逸享乐。
“自己刚入大学时,对一切都不了解,很多都是听别人说的,大学混混就行,很容易毕业的。后面自己就产生了这种想法,开始和同学做些小生意,然后开始创业。随着自己越来越忙,学业就越来越放松,慢慢地就导致自己学分没有修够”(受访者D,2015级,男)。
社会错误观念导致大学生进入大学后无法正确切换角色,没有做好从应试教育到自主学习转变的心理准备,缺乏有意识地从快节奏学习改变为持之以恒学习。
2. 高校空档:“大学生学业到底谁负责”
大学多元化的学生评价体系,实则加剧竞争。学生在全面发展的要求下无所适从,更在全新的学习模式下疲于应付学业。
研究显示,大学新生入学以后最难以适应的是学习[15]。学业一旦亮起红灯,即有可能陷入延毕的深渊。然而,大学的学业支持系统并不完备,甚至存在“空档”,即大学生学业到底由谁负责的问题并未厘清。
任课老师作为专业教师,肩负科研任务致使教学精力有限,当课堂出现到课率低、抬头率低等问题时,任课老师不一定严加管理,可能将其归咎为学风问题,认为应由辅导员负责。而辅导员作为思想政治辅导员,学业管理并非其本职,且人均负责200名左右学生,学生课表不尽相同,辅导员如何介入课堂开展细致的学业管理?而学校教务教学部门对于教学管理、教学质量评价存在局限,并且在教学资源拮据的背景下,想要通过对教师“施压”,推动教学策略、方法、技术的提升,恐难取得较好效果。因此有研究认为,目前我国高校管理制度无法为大学生提供学业上的个性化帮助和辅导[16]。
3. 学生困惑:“为什么要花大力气去学习”
部分大学生对于大学学习的认知存在偏差,没有端正学习态度,更没有树立勤奋学习的目标和信念。
“大一上学期很挣扎,总算没有挂科。到了大一下学期,有点讨厌学数学,觉得有用,但又不是很有用,这一点到大三还没体验到它的用处,太抽象、太枯燥、特别难以理解,于是不可能兴致勃勃地学,无法集中精力听,听着听着就干别的事去了,写其他作业之类”(受访者B,2018级,男)。
纵观延毕生在学习上的表现,似乎存在三大冲突:出现惰性不想学、出现玩性不爱学、缺乏技能不会学。惰性主要源自认知上不上心、不重视,行为上不肯多执行、多投入,别提弄懂学透,连按时上课、完成作业的基本任务都无法完成;玩性主要是放纵自我,贪图安逸享乐,沉迷打游戏、刷手机等舒适圈;学习技能差包括专业知识技能即学习基础差,与学习相关的可迁移技能如学习方法、学习能力差,以及与学习相关的自我管理技能如勤奋踏实的学习品质欠缺。
4. 家庭缺憾:忽视人格完善和情感交流
家庭教育总是难脱干系。很多家庭在保持有利于孩子健康成长的家庭环境上并未做得很好,往往忽视对孩子人格完善的重视,也忽略与孩子间的情感交流,致使长久以来青少年的心理素质、自我意识没有得到很好培育。
“我觉得我有性格缺陷,从小自卑,父母是安分守己做小生意的老实人,对我的关怀很少,都靠我自己调节,他们很忙,很少陪我”(受访者A,2018级,男)。
同时,不少家庭没有教会孩子良好的能力和品质,包括如何心理求助、如何借助资源、如何面对挫折等。甚至,孩子对于从家庭中获得支持,都是存在顾虑的,例如B同学的情况在延毕生中十分常见:
“到了大二上学期时(课程)越落越多了,干脆不想学了。我没有主动寻求帮助,从小到大习惯自己解决问题。父母有关心过,但自己没告诉他们,怕他们担心。如果告诉他们了,他们会一直问你发生什么、发生什么,这个过程肯定会让我很焦虑,所以干脆不说”(受访者B,2018级,男)。
五、本科生延期毕业现象的防治策略
结合辍学理论模式和自我效能理论,笔者认为,高校与社会可以从学业系统、社交系统和自我效能三个维度采取措施,预防和减少本科生延毕现象。
1. 保障学习转型,促进学业表现
高校和教育者要建立和健全大学生学业引导与支持体系,保障学习顺利转型,促进良好的学业表现。
(1)加强低年级学风建设和学业引导。对于低年级本科生来说,学风建设应为重中之重。在低年级还没适应高中到大学模式转换时,可以有过渡性的管理教育模式,借鉴高中管束性的管理模式,帮助大学生养成按时上课、下课、预习、复习、练习等习惯。通过生涯规划、培养方案解读、选课指导等做好学业引导[17]。
(2)加强学业支持体系与责任分工。需要梳理和明确高校内有关大学生学业支持和管理方面的职责与分工,高校各部门、教育者要各司其职,多管齐下,任课老师、教学管理部门、辅导员等多方联动,形成行之有效的学业支持系统,提升学业指导工作成效。
(3)加强学业评价体系和预警机制。预警机制根据学生学习状况可以分为不同级别,如一般警告、退学警告、退学。根据学生入学以来的学习状况,适时发出不同级别警告,发现“不好苗头”及时亮牌,由警告的级别不同,给出学习具体建议,便于学生了解自己的学习状态并及时修正[18]。
2. 增进社交文化,优化社交质量
高校要高质量提升社交融合系统,建设充满爱与支持的社交文化。
(1)营造社交文化与交流氛围。心理学很多研究表明,经常参加有组织的活动,学生显得更加乐观与自信。网络时代成长起来的大学生,习惯在虚拟世界社交,缺乏真实世界的社交能力、社交机会、社交期待和获得感,这对于大学生健康成长是不利的。高校应在加强同学关系、师生关系上下功夫,从新生入学初加强宿舍、班团等的归属感及凝聚力,加强辅导员、班主任、本科生导师、新生之友等教师力量。
(2)保障大学生学习生活环境的稳定。大学的“走班制”,即大学生上课没有固定的教室,某种程度上不利于文化的营造。因此,要适当保障低年级大学生上课教室的固定性、同专业学生选课的集中性,还要建设相对集中、统一的宿舍生活园区,创设相对便捷、稳定的大学生文化活动中心,便于大学生较为容易地开展社交活动,凝聚社交关系,形成社交文化,从而使新生能较快较好地浸润其中受得规范、引导和影响,获得一定程度的关注、关爱与支持。
(3)适当控制低年级学生社团活动。倡导大一新生每人加入的社团不要过多,这样既能保障大学生较好的时间精力,避免出现忙不应暇、主次不分的现象,又可缩小朋辈间的活动差异、作息差异、能力差异,减少朋辈比较产生的落差。
3. 提升自我效能,培育心理弹性
大学生要有自我觉察、觉醒和提升的意识和能力,做好自身应对大学挑战的准备。高校要设计和提供有助于提升大学生自我效能的机会和平台。
(1)提升自我管理与生涯规划的能力。通过优秀学长分享经验,尽早传递给新生大学学习与适应的方法,如“只要吃早餐就不会挂科”“离宿舍越远,离成功越近”等接地气的朋辈之间的经验、经历更容易被模仿和学习。通过开展职业生涯规划、综合素质能力提升等活动,切实提高学生生涯规划能力、时间管理能力、人际社交能力等。
(2)培育抗逆力,学会面对孤独。抗逆力是个体虽经历或正经历严重压力/逆境,但其成长并未受到损伤性影响,心理社会功能良好甚或愈挫弥坚[19]。
从高中到大学的环境变化对每一位大一新生来说,都是一种新的逆境[20]。因此,家庭教育、中学教育就要有意识地帮助青少年提高抗逆力,包括营造充满关爱和互助的生活环境、寄予期望和支持的精神后方、参与实践的机会和锻炼的平台[21]。而进入大学后,高校可通过增加校园文化活动、传授生活技能、提供关怀与支持、建立和表达高期望等方式,激发和培养大学生的抗逆力,提升大学生心理正能量[22]。
立足当下,本科生延毕现象折射出青年成长诸多问题,如青年心理素质不够坚韧、学习态度不够端正、生活管理不够成熟,也暴露出中小学教育、高等教育、家庭教育和社会文化的某些偏颇和忽视。展望未来,全社会应从中吸取经验教训,摒弃错误观念,改良教育观念,讲求科学培育,让教育之路上多一些爱与支持,为培养有理想、有本领、有担当的新时代青年而持续努力。
[本文系国家社科基金高校思想政治理论课研究专项“大学生奋斗幸福观培育研究”(项目编号:22VSZ023)、浙江大学德育与学生发展研究中心重点课题“新时代大学生理想信念研究”的阶段性成果]
参考文献:
[1]滕曼曼 . 中国大学本科毕业率问题研究—基于质量的视角[D]. 厦门大学,2018:9.
[2][7]魏莉莉 . 关于国外的辍学理论研究述评[J]. 当代青年研究,2008(9):60-67.
[3][5]刘婧 . 国外高等教育辍学理论研究述评[J]. 比较教育研究,2014(5):85-94.
[4]Bean J P,Eaton S B. The Psychology Underlying Successful Retention Practices[J]. Journal of College Student Retention,2001,3(1):73-89.
[6]Bandura A. Self-efficacy:Towards a Unifying Theory of Behavioral Change[J]. Psychological Review,1977,(84):191-215.
[8]吴康宁. 个案究竟是什么—兼谈个案研究不能承受之重[J]. 教育研究,2020,41(11):4-10.
[9]Flyvbjerg B. Five Misunderstandings about Case-study Research[J]. Qualitative Inquiry,2006(12):219-245.
[10]Yin K. Case Study Research and Applications:Design and Methods(Sixth Edition)[M]. Los Angeles:SAGE,2018:349.
[11]王乐,张乐 . 为什么上大学—乡村学生“离土”选择的教育发生考察[J]. 教育研究,2021,42(11):107-118.
[12]覃鑫渊,代玉启 .“内卷”“佛系”到“躺平”—从社会心态变迁看青年奋斗精神培育[J]. 中国青年研究,2022(2):5-13.
[13]董扣艳 .“丧文化”现象与青年社会心态透视[J]. 中国青年研究,2017(11):23-28.
[14]阎光才. 我国本科教与学过程的特征与问题分析[J]. 中国高教研究,2020(5):1-8.
[15]杨艳玲 . 大学新生学习适应的问题与对策[J]. 国家教育行政学院学报,2005(9):155-162.
[16]高耀明 . 大学生学习问题研究:就读经验、学习适应、参与管理[M]. 上海:学林出版社,2013,3:77.
[17]冯其红 . 大学生学业引导与支持体系的构建与初步实践[J]. 中国大学教学,2015(1):72-74+78.
[18]庞海芍,方萍,王悦音,等. 大学生学业困境研究[J]. 中国青年政治学院学报,2009,28(3):50-56.
[19]席居哲,左志宏 . 抗逆力(Resilience)研究需识别之诸效应[J]. 首都师范大学学报(社会科学版),2014(1):115-123.
[20]许静 . 大一新生抗逆力团体辅导的实证研究[J]. 心理科学,2010,33(2):474-477.
[21]孙积宏 . 积极心理学视野下青少年学生抗逆力的培养[J]. 现代基础教育研究,2012,6(2):71-74.
[22]刘劲松 . 论当代大学生“抗逆力”的激发与培养[J]. 江苏高教,2013(4):127-128.
本文来自微信公众号:中国青年研究 (ID:china-youth-study),作者:车淼洁(浙江大学医学院党政办副主任,讲师)
相关推荐
延毕本科生是如何一步步“沉底”的?
如何看待北京硕博毕业生首超本科?
公司风气是怎么一步步变坏的?
WeWork创始人是如何一步步走向失败的?
16个本科生撑起的芯片公司,正在冲刺创业板上市
四个月成功流片,国科大五位本科生带“芯”毕业
口罩双雄相爱相杀:3M和霍尼韦尔如何一步步抢占中国市场?
中国学霸本科生提出AI新算法:速度比肩Adam,性能媲美SGD
一位数学本科生的极限探索
北大图灵班本科生带来动画CG福音,“最懂骨骼的卷积网络”,无需配对样本实现动作迁移
网址: 延毕本科生是如何一步步“沉底”的? http://www.xishuta.cn/newsview71600.html
推荐科技快讯
- 1问界商标转让释放信号:赛力斯 95792
- 2报告:抖音海外版下载量突破1 25736
- 3人类唯一的出路:变成人工智能 25175
- 4人类唯一的出路: 变成人工智 24611
- 5移动办公如何高效?谷歌研究了 24309
- 6华为 nova14深度评测: 13155
- 7滴滴出行被投诉价格操纵,网约 11888
- 82023年起,银行存取款迎来 10774
- 9五一来了,大数据杀熟又想来, 9794
- 10手机中存在一个监听开关,你关 9519
