离开学校后,我成为了一名独立教师
本文来自微信公众号:深度训练营 (ID:shenduxunlianying),作者:苗睿,编辑:秦朗,题图来自:视觉中国
离开学校四年后,漠寒依然记得她第一次目睹学生们互相举报的场景。愤怒、震惊、难以置信,“我当时有一种无法呼吸的感觉”。
班长登上讲台,摊开一个本子说:“可以开始登记了。”这时几乎全班同学都“蹭”地举起了手,“我举报xx在食堂跷二郎腿。”“我建议xx不要把手放在裤子里,还要闻一下,好恶心。”“我举报xx在宿舍里裸奔”......
1. 新手教师的出走
“举报加分制”是由漠寒所在班级的班主任,在学校“操行分制度”的基础上制定的,白天一名值日生记录举报的内容,晚上其他学生进行补充举报和申辩,违规的学生被扣分。一周结束后,班主任会为得分是正数的学生拍一张合照,并上传到家长群,这张合照成为家长眼中的嘉奖。

记录学生举报内容的本子
了解规则后,漠寒用了三节课的时间,向全班讲述举报制度的危害。她告诉学生个体是有选择的,可以不参与举报,在她的课堂上禁止举报行为。但她发现,在老师、家长和同辈的多重压力下,同学间的互相揭发依然存在。
漠寒至少收到了二十次学生写的小纸条,向她倾诉身处在“监狱”中的感受。一个女孩写道:“小陈老师,你总相信在任何情境下,个体都是有选择的。可是我想告诉你,我们真的没得选。”这位女孩曾在课堂上反对举报行为,被班主任批评为“搞小团体”。

漠寒学生的日记 为保护学生隐私采用电子稿形式
在发现举报制度的第二天,漠寒找到教学部长反映情况。对方表示,凭借漠寒自己的力量难以改变什么,要学会“借力打力”,依靠校方去解决。然而直到漠寒离职,该制度依然存在。
在举报制度之外,漠寒所在的两个班级也都有其他问题。在办公室写作业的学生,被要求采用“军姿”的方式蹲着,“经常蹲着蹲着就跪下了。”她目睹一位老师连扇了学生几个耳光后,大吼:“下学期给我滚蛋。”在场的漠寒没有制止暴力,也没有安慰学生,她的沉默像一根刺扎进了她心里。
在学校工作一年后,漠寒选择离职。“我经常会怀疑自己不正常,但是你又很明确这是他们的问题。”离职那天她讲的课文是《未选择的路》,漠寒对自己有些失望,“我没有像我希望的那样去爱学生。在职时我把自己的处境看得更重要,我当时特别害怕行动之后,可能会面临的一些情境和痛苦。”

漠寒的劳动合同终止证明书
离职后,漠寒心里的刺并没有被拔掉,她决定做点什么。
那天,她复印了记录举报内容的本子,录下了学生对举报制度的口述,在自己的公众号上发布文章《一个新手教师的出走》。校方看到文章后,表示已经对文章中的班主任进行了批评教育,并保证学校不会再有体罚和举报,希望漠寒能够删除文章。漠寒给出了删稿的条件:校方应按规定处理有关的老师,并向学生公开道歉,为受到伤害的学生们提供心理咨询服务。
最后,校方没有道歉,漠寒没有删稿,事情不了了之。
2. 学生有权利吗?
在私立学校时,有一位学生多次不写作业,漠寒一怒之下当堂撕掉了学生的作业本。在回家的路上,她突然哭了,“我怎么会变成这样的老师,做出这么可怕的行为。”她想起自己的小学老师。
小学时在《我的梦想》这篇命题作文里,她写,希望自己做一名倾听、理解学生,不体罚学生的老师。这篇文章被当作范文在全班朗读,但老师也附上了一句评语:“你写得很好,但我想告诉你,你长大后会变成和我一样的老师。”
这位老师,是漠寒的小学语文老师兼班主任,她体罚成绩差和不听话的学生,用捣碎后的蜂窝煤罚跪、用高跟鞋踢、扒下学生的裤子殴打。“十几年来,我始终忘不了恐惧中对她的迎合,以维护班级纪律、风气为由,主动成为忠诚的告密者和制度的暴力维护者。也忘不了她一露出微笑,我的害怕和憎恶就会化为谄媚的爱;她一表扬,我就感恩戴德死记硬背,以求得更高分数回报她的恩情。”
那句评语,到底是预言还是断言?
在撕了作业本的第二天,漠寒在课堂上公开道歉。学生们安慰她,其他老师都是这么做的,这是为了他们好。这让漠寒觉得很心痛,他们并没有觉得这个行为是不正常的。
那节课上,他们共同讨论了如何保护学生的权利:当面对老师的霸凌时,学生可以直接和老师提出,如果不愿意与当事老师沟通或者沟通无效,可以采用以下方式:找信任的老师;书面或当面向校长、年级组长反映情况;向家长寻求帮助;必要时可以带录音笔进校、写文章公开发表;情况严重时可以报警等。
在学校里,老师和学生之间的权力关系是不对等的,老师无论在年龄、学识还是社会地位上,都处在学生的“上位”。在这种权力关系中,一旦老师滥用手中的权力,处于弱势地位的学生,很容易受到伤害。漠寒认为,必须有一套可行的措施来保护学生的权利。
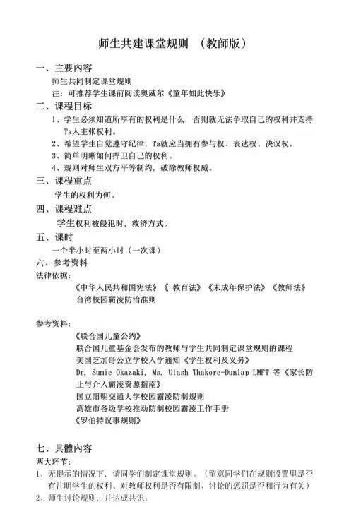
漠寒成为独立教师后,她用告知学生权利的方式来对抗师生之间的权力不对等。师生共同制定课堂规则,是她一定要上的一堂课。她会带学生们讨论师生权利、共同制定课堂规则、还多次进行教师“霸凌”的情境模拟。
第一次上共建规则课堂的蒋林,用“震动”来形容自己的感受,此前她只知道学生不应该做什么,而并不知道学生可以做什么。
课堂上,漠寒会先告知学生他们的权利,她在国内法律条文、国外公立学校入学规则和联合国儿童公约中,找到与师生权利相关的内容。随后,他们会共同制定课堂规则并将其文本化。
情境模拟也是实践的一部分。漠寒会随机来到一位学生面前“辱骂”他:“你怎么这么笨,什么都学不会,你是不是有病。”面对“侮辱”,有的学生会愣住,有的学生会勇敢反击。周边的同学也不会沉默,有人起立,指出老师的行为违背了教师规范,有人起身安慰同学。如果发现老师有体罚的迹象,他们会冲出教室,去找其他老师求救。最重要的是,所有学生都要记下当时的情境,回家告诉家长。
这种情境模拟,漠寒会带着学生们反复练习。刚开始的时候,学生可能会不适应,但大概三节课后,他们就会有转变,并且勇于反抗权威。


师生共建课堂规则的部分内容摘录
对于学校里的学生,漠寒能够理解他们面临的压力。“我不会要求他们一定要去反抗,但我要让他们明白教师的暴力是错误的,学会支持他人和保护自己的方法,避免被伤害,或被不合理的规则同化。”
在上情境模拟课的前一天,漠寒梦到她的小学老师要去打一名同学,她心脏狂跳,从座位上猛地起身,用尽全力喊:“你知道吗,你违背了《教师法》,如果你现在要打他,我会立刻报警。”
3. 在文本之外,行走之中
在教育学的研究领域“独立教师”被描述为:“主动离开体制后,以自己的教师专业通过市场获取报酬的专业性、职业的教师。”从职业类别来看,独立教师是自由职业者,他们不从属于任何机构和单位。
在成都的一家咖啡馆里,漠寒与三五位同学一同讨论小说《死水微澜》。随后他们走出咖啡馆,在青羊宫逛灯会、沿天府街区吃小吃,接着穿越市中心,抵达了书中的“天回镇”。
镇子里的集市跃然眼前,百年来的变迁在学生面前展开,他们来到一家茶馆,继续讨论文本。参与了这次游学课的张泳印象深刻,“那个茶馆很便宜,身边都是本地喝茶的老人,我们手里拿着一堆资料讨论,真的很有意思。”。
第二天,他们参观了李劼人的故居,寻找作者在书信中提到的场景。最后一堂课,在观看完同名电影后,他们探讨方言和普通话的张力。漠寒还邀请过研究这本书的专家,围绕其研究主题做一个小型讲座。
“天回镇离我家不远,但是没有漠寒,我可能这辈子都无法发现它。”张泳说,实地探访加深了阅读体验,“如果只是读书的话,可能半年我就会忘掉。”
文本阅读、城市行走、专家对谈是漠寒设计的“游学课”。漠寒的上课地点根据课堂内容决定,并不固定。课上没有考试一样的阅读理解题,她会选择针对同一话题的不同文本,在对比阅读中,帮助学生辨析文字的好坏。
在阅读课上,漠寒从“语言污染”讲起,再教给他们理解文本的具体方法。蒋林的第一堂阅读课上,漠寒给她看了一篇小学生的获奖作文,蒋林用“典”来形容,实在是不讲真话、假大空的文字。她想到自己小时候也会这样写作文。
4. 独立教师:工作在自由之中
漠寒的学生大多来自国际学校或者创新教育学校,有些人会选择出国留学,也有些人选择不参加高考,放弃学历认可。漠寒说这是价值排序的问题,有的家长可以接受孩子没有学历,他们更看重孩子是否有良好生活的能力。漠寒的学生,并非都来自富有的家庭。“很多家庭年收入是比较低的,但他们砸锅卖铁也要把孩子送到符合自己教育理念的学校里。”
陈一文是漠寒阅读课的学生,初中时,他面对老师不公平的惩罚方式,在课堂上为自己和同学“出头”,这样的锋芒,让他在班里有点“不合群”。陈一文的母亲熊女士有些懊悔,“每次发生矛盾,家长都是站在老师的角度考虑,很少从孩子的角度考虑。”陈一文曾一度不愿去上学。
“‘不一样’的学生总是被学校‘推开’,体制学校单一的教学方式,无法接纳有着不同需求的孩子。”熊女士在漠寒的帮助下,将孩子转到了创新教育学校,希望获得更包容和多元的教育。
漠寒认为成为独立教师,也是一个价值排序的问题,“做独立教师,我的收入不稳定,但是我的精神非常的稳定和愉悦,没有遭受精神上的痛苦。”

漠寒和她的学生在“鬼市”挑选书籍
这种自由也是有代价的,成为独立教师需要面对不稳定的收入和“双减”政策下被认定为“补习”的风险。刚从私立学校离职时,漠寒的收入主要来自线上的阅读课程,一周三节课,彼时的学费还不足以支撑她的开销。
目前,漠寒一周十二节课,在阅读课之外,漠寒还会开设定制课,例如料理课、活动策划课、运动课等,这些课堂多是以一对一的形式。在这些课堂中,她从老师的身份转变成学生的“助力者”,和学生一起在课堂上探索和实践。如今漠寒的薪资已经能够负担在成都的日常开销,但因为还在偿还之前的债务,漠寒会自嘲自己是“负婆”,负债的“负”。

漠寒和学生一起上料理课
对于漠寒而言,成为独立教师顺从了她内心的呼唤。离职后,她本打算考研深造,再入职更加尊重学生的学校。但在一次夏令营中,她意识到国内的高校无法满足她的学习需求,她有了出国读书的打算。夏令营创始人的话也让她触动:“人想要去改变一个东西是困难的,在大环境中基本是不可能的,但是人可以自己去创造一个全新的东西。”
她决定去创新教育学校试一试,在担任兼职老师时,漠寒发现自己的教育理念和创新学校也存在一定差异。在教师的诸多标准里,漠寒认为最为核心的是:“老师不能说谎话,ta说的话应该是自己信任的话。”最终,她决定做一名独立教师。
工作中,漠寒自由地选择文本、设计课程。她有时会因为特别喜欢第二天的课而无法入睡,会在骑自行车去上课的路上,隔空拥抱自己。课堂上的互动也让她感到欣喜:“在交流中一旦对文本内容有了共鸣,我们就可以进行更严肃的讨论,这很可能就是走向理性的一步。”


漠寒和学生一起上运动课
5. 离开的,留下的
在漠寒离职的第二年,她给学生们留下的“权利意识”,在一次晨读中被点燃。
班主任批评一个同学的站姿,用了诸如“你不是个东西。”这样的话语。同学当即反抗:“你爸妈教你在这里骂人吗?人人都是平等的,你没有权利骂我。”班主任将学生的行为“归功”于漠寒,“你们今天这么不守规矩,都要怪你们之前的语文老师。”
在这句话之后,班级里的另一位同学站起来,“xxx(漠寒的名字),她不是你说的那样的人。”这句话像一个石子,投入教室的湖面,涟漪开始扩散,在他之后,很多同学都站起来支持他。
后来,漠寒得知这件事时,想到了电影《死亡诗社》。在电影中,基丁老师给处在压抑环境中的学生们带来了自由与激情,基丁最后被学校开除,在他离开前,班级里的学生陆续站到课桌上,大声朗读诗歌,目送带给他们灵魂震颤的老师。
“最后那位老师被开除时,那些学生站在教室的桌子上送别他,那一幕我觉得很感慨。”漠寒说。

《死亡诗社》电影
文中的教师、学生和家长均为化名,图片由受访者提供
本文来自微信公众号:深度训练营 (ID:shenduxunlianying),作者:苗睿,编辑:秦朗
相关推荐
一边是在线教育先“抢”后裁,一边是兼课教师先走一步
减负无门,美国公立中小学教师的求薪之路
网课教师,不配休假
网课教师被KPI压成了“大sales”
国际学校“催生”史:资本与教育互搏二十年
美国高校抖音俱乐部:学生、教师与社交媒体平台的故事
离开一线城市后,我选择做“回笼漂”
28岁考公失败,我决定“曲线上岸”
网瘾、厌学、抑郁…特训学校真能解决问题吗?
教师跃升霸道总裁:马云之后,再无马云?
网址: 离开学校后,我成为了一名独立教师 http://www.xishuta.cn/newsview70926.html
推荐科技快讯
- 1问界商标转让释放信号:赛力斯 95792
- 2报告:抖音海外版下载量突破1 25736
- 3人类唯一的出路:变成人工智能 25175
- 4人类唯一的出路: 变成人工智 24611
- 5移动办公如何高效?谷歌研究了 24309
- 6华为 nova14深度评测: 13155
- 7滴滴出行被投诉价格操纵,网约 11888
- 82023年起,银行存取款迎来 10774
- 9五一来了,大数据杀熟又想来, 9794
- 10手机中存在一个监听开关,你关 9519
