华为拒绝“友商”收购鼎桥,原因可能没那么简单
鼎桥TD Tech这个手机品牌,大家都非常熟悉了,这是华为智选旗下的一个品牌,曾经推出了鼎桥TD Tech M40、鼎桥TD Tech P50等机型。围绕鼎桥手机一直都有很多争议,有人说这个品牌就是“换壳加了5G的华为”,有人说它根本华而不实、溢价超高,属于智商税。而最近业内更是曝出大新闻:一家名为“新东方新材料”的中国公司想要收购鼎桥的股份。

华为方面的回应也非常直接,连夜声明“没有任何意愿及可能与新东方新材料合资运营”。按理说,华为是中国科技行业的龙头企业,与中国本土企业联手运营品牌也很正常的事情,毕竟华为手机目前90%以上的元器件都是来自国产。而之所以拒绝新东方新材料的收购,可能要从两个方面来看。

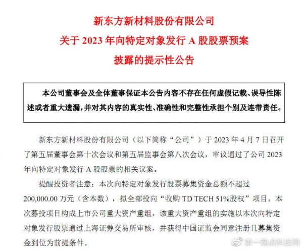
首先是新东方新材料自身的实力。从公开可查资料来看,新东方新材料这家企业的主业是做软包装用油墨、复合用胶粘剂、PCB电子油墨等领域。它开出的价码是“收购鼎桥TD Tech的51%股权”,相当于把鼎桥从诺基亚手里买走了。

那么鼎桥跟诺基亚又是什么关系?
深挖的话,细节就更多了。大家都以为鼎桥是华为的“亲儿子”,但实际上,鼎桥是2003年在中国香港成立的公司,前身是德国西门子与华为的合资公司,当时西门子股份占比51%,华为股份占比49%,后来西门子把自己的股份卖给了诺基亚,于是诺基亚就成了鼎桥的最大股东。也就是说,鼎桥是华为与诺基亚的合资公司,说是华为“亲儿子”显然是不恰当了,说是“半儿子”还差不多。

再说回新东方新材料这家企业,它想要收购鼎桥51%股份,但自身实力其实无法撑起运营。2021年营业收入3.95亿元,净利润5569亿元;2023年第三季度营业收入2.84亿元,净利润1533万元。不难看出,新东方新材料的经营主业盈利能力很弱,或许也能反映出该企业的管理水平。因此,华为拒绝新东方新材料的收购,也显得非常合理。

外界给出的解读是,新东方新材料或许是想通过收购鼎桥的股份,来拉动自家股票上涨。但新东方新材料过去一段时间的黑料也不少,比如屡次被爆股东减持套现、因信息披露违规收警示函、“踩雷”信托理财、5000万元资金恐打水漂、收证监局警示函、股价异动等等。可见新东方新材料自己可能都玩不转自己的一亩三分地,想要跟华为联手运营鼎桥品牌就更不靠谱了。

但网友给出了不太一样的分析:
“华为跟诺基亚合作,是因为诺基亚有能力让鼎桥不被制裁,新东方新材料买鼎桥纯粹是为了依靠华为炒股票。而且,如果没有了诺基亚的外资股权成分,鼎桥就变为普通民营企业,并且华为股权占比较大时,又会被认为是华为的子公司,然后又一轮制裁,白手套就不管用了”。
这种分析确实也够独到,但可能情绪因素多了一些。不管是否可信,让我们拭目以待。
发布于:重庆
相关推荐
华为拒绝“友商”收购鼎桥,原因可能没那么简单
东方材料收购鼎桥通信母公司,华为为什么反对?
“套娃”鼎桥手机:难以避免的炮灰命运?
华为为什么要用鼎桥和华为智选等系列来毁掉自己呢?
除了华为,一个能“吃苹果”的友商都没有
“短视频行业迎来爆发”,情况可能没那么简单
一个手机壳,如何成为华为的救星?
“三记”重锤砸下,东方材料秒跌停,21亿跨界收购难上加难
在太空里打广告,没那么简单
余承东「移花接木」,华为5G手机「借壳重生」
网址: 华为拒绝“友商”收购鼎桥,原因可能没那么简单 http://www.xishuta.cn/newsview70910.html
推荐科技快讯
- 1问界商标转让释放信号:赛力斯 95792
- 2报告:抖音海外版下载量突破1 25736
- 3人类唯一的出路:变成人工智能 25175
- 4人类唯一的出路: 变成人工智 24611
- 5移动办公如何高效?谷歌研究了 24309
- 6华为 nova14深度评测: 13155
- 7滴滴出行被投诉价格操纵,网约 11888
- 82023年起,银行存取款迎来 10774
- 9五一来了,大数据杀熟又想来, 9794
- 10手机中存在一个监听开关,你关 9519
