互联网广告的新灾难?争议中的「谷歌隐私沙盒」来了

在去年苹果默认关闭IDFA引发巨大争议后,今年谷歌又带来了一次的“冲击”。
近日,谷歌宣布将在Android上推出“隐私沙盒”(Privacy Sandbox),引入更新的、更具私密性的广告解决方案。这些解决方案会限制与第三方共享用户信息,并且能够在没有跨应用标识、广告ID的情况下运行。
通俗来讲,和苹果一样,这是一次谷歌为提升用户隐私保护而做出的数字广告运作方式“升级”——在实现不跟踪用户前提下,让广告主通过更安全的方式来完成广告推送。
事实上早在2019年时,谷歌就宣布将放弃对第三方Cookie的支持,并提出了“隐私沙盒”。但在这一计划提出之后,英国竞争及市场管理局(CMA)对此展开了调查,广告业者与GitHub、电子前线基金会(EFF)等技术组织也是极力反对。
既保护用户隐私,又保护广告生态系统,这样看似让多方共赢的计划为何却始终存在争议?“隐私沙盒”究竟是打算做什么?开始应用后,广告行业又将面对什么改变?
隐私沙盒究竟能做什么
一切要从Cookie开始说起。
Cookie是一种储存在本地的文本文件,网站服务器可以借此判断用户是否是第一次访问。但由于这其中记录着用户个人信息,也被营销公司、第三方统计公司用来形成用户画像,进而做定向广告的推送。
从基础的身份识别技术,到广告推送的辅助工具,用户在看到各类符合自己喜好、需求的广告时其实能够知道自己的信息被传递给了广告平台,但并不清楚他们究竟能够看到多少、收集到什么,这便出现了关于个人隐私的问题。
近几年来欧盟地区与Cookie相关的执法案例逐渐增多,全球多个国家也都推出了个人数据保护和隐私法规。在这一环境背景下淘汰第三方Cookie已是大趋势,例如2017年苹果Safari就对Cookie追踪进行限制,2019年Firefox浏览器阻止Cookie追踪,2020年微软Chromium版Edge浏览器也开启了防跟踪功能等等。

来源:微软
作为行业龙头,谷歌的Chrome必然也需要改变。但与其他说阻止便阻止的浏览器不同,谷歌不仅是浏览器开发者,更是个庞大的广告平台,其广告业务与Cookie追踪也是息息相关。于是谷歌必须要拿出一整套方案,让用户、广告商出版商都满意。
而隐私沙盒正是为此而出现——其目的就是让广告商不使用第三方Cookie,在避免用户不知情被跨网站跟踪的情况下,依然能够正常做广告并获得收益。

来源:谷歌
谷歌目前计划会从2023年中期开始逐步淘汰第三方Cookie。当然,不使用第三方Cookie并非是说完全不对用户进行数据追踪,而是将可能涉及个人隐私的内容迁移到浏览器本地做存储和处理,让其他网站只能获取部分必需信息。
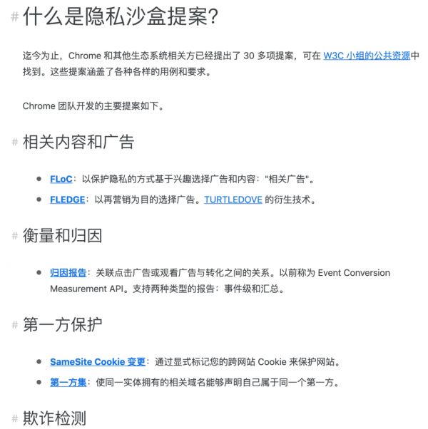
这就需要一系列新技术来支持。在隐私沙盒中,Chrome和其他生态系统相关方目前已经提出了30多项提案,涵盖了多种用例和要求。包括以FLoC技术(现已用Topics API替换)来替代第三方Cookie,引入“隐私计算”限制数据收集, 通过“信任令牌”帮助打击欺诈并区分机器人与人类,用归因报告API让广告商完成对广告投放效果的测量等等。

来源:谷歌
行业争议点在哪
关于谷歌推出“隐私沙盒”的争议,其实首先在于新技术可能会带来更多问题。

来源:谷歌
例如此前推行的FLoC技术,简单来说就是将有相似浏览行为的用户归类为数个类别,广告主再针对同一类别显示相关广告,这样用户就可以隐身在兴趣群组中。但电子前哨基金会(Electronic Frontier Foundation,EFF)认为根据人们的浏览行为进行分类,很可能造成如就业、住房以及其他类型的歧视。
开发Firefox浏览器的组织Mozilla则认为,FLoC技术本身就可能带来隐私风险——广告商可以使用浏览器指纹(browser fingerprinting)技术进一步缩小群组中的潜在客户范围,也可能会结合群组ID来区分出单一使用者。群组ID即便跨网站仍是相同的,广告追踪将有机会关联外部管道以造访使用者的数据,这样一来所泄漏的资讯恐怕比Cookie还要多。
除了对新技术持怀疑态度,出现新变化也意味着动荡和挑战,而这必然是业内多方不想面对的。
根据eMarketer的调查数据,除了搜索广告之外,互联网上大部分广告都需要仰仗第三方cookie的追踪来记录用户。禁止了对Cookie的使用,那么广告产业链上的各个环节几乎都会受到影响。例如影响广告发行商对消费者投放的精准性,从而降低其收入;负责收集数据和做监测的第三方数据公司可能会被“卡脖”,影响其业务正常运行;对于专门做定向广告推送的公司,其影响甚至可能是致命的。

但第三方cookie时代的终结从几年前就已有预兆,不少广告商们已经开始探索多条可行的出路,这其中就包括选择巨头平台的第一手数据。而这也就带来了另一个争议点:谷歌是否可能会存在垄断行为,让新技术更“利己”。
谷歌绝对称得上是互联网广告巨头,在其业务中,来源于广告的收入在总营收中的占比高达九成。去年包括Meta在内的互联网公司纷纷要面对“广告业务承压”,但谷歌第四季度广告营收为612.39亿美元,同比增长32.7%,超行业预期。
这种既做业内头部玩家、又做行业规则制定者的身份,自然免不了会被质疑。不少隐私和网络安全研究员、独立分析师都表示谷歌不能声称自己拥有单方面做出决定的合法权利,并且如果新规则是要中小玩家更加依赖于巨头第一方数据,那拥有最多第一方数据的人肯定会做得更好。

而且近几年来,谷歌已经屡屡被监管部门所处罚。2019年,谷歌因违反在线搜索广告规定,屏蔽竞争对手的广告,被欧盟反垄断监管机构罚款14.9亿欧元;2021年,法国竞争管理局对谷歌滥用其在面向网站和移动应用开发者的广告服务器市场的主导地位进行处罚,罚款2.2亿欧元。同年CMA也启动了对于谷歌“隐私沙盒”的调查,评估谷歌是否存在利用开发“隐私沙盒”协议为由,使其自身拥有更多在线广告资源已达到垄断地位。
对此,谷歌也做出了多项承诺,包括不会使用类似于Cookie的技术跟踪用户、不会进行“自我优待”、会以透明流程收集各方反馈、允许CMA和英国隐私监管机构信息专员办公室(ICO)共同参与“隐私沙盒”计划等等。2月11日,CMA表示谷歌已经向CMA做出法律承诺,打消了相关顾虑,为此已接受谷歌的Cookie淘汰计划。
一次看似简单的技术、规则、系统的调整,背后总是“牵一发动全身”。但正如Android 安全与隐私产品管理副总裁Anthony Chavez所说:“为使用户、开发者和企业受益,行业必需持续改进数字广告的运作方式”,行业的车轮终是要在更合规的基础下才能前行更远。
本文来自微信公众号 “深响”(ID:deep-echo),作者:吕玥,36氪经授权发布。
相关推荐
互联网广告的新灾难?争议中的「谷歌隐私沙盒」来了
谷歌推出“隐私沙盒” 力阻广告商通过网络追踪用户
谷歌计划推出“隐私沙盒”?安卓阵营的栈道与暗渡
Google 在 Chrome 上提出了「隐私沙盒」方案,试图解决让它左右为难的根本问题
彭博社:隐私争议不影响谷歌和Facebook广告业务
后Cookie时代,谷歌FLoC仍难实现隐私与效果的共赢
“监管沙盒”——开启数字治理探索之路
谷歌为什么总和一块“饼干”纠缠不清?
因为Cookie隐私问题,苹果和谷歌“较上劲”了
谷歌的“杀死Cookies”之路仍然漫长
网址: 互联网广告的新灾难?争议中的「谷歌隐私沙盒」来了 http://www.xishuta.cn/newsview59399.html
推荐科技快讯
- 1问界商标转让释放信号:赛力斯 95792
- 2报告:抖音海外版下载量突破1 25736
- 3人类唯一的出路:变成人工智能 25175
- 4人类唯一的出路: 变成人工智 24611
- 5移动办公如何高效?谷歌研究了 24309
- 6华为 nova14深度评测: 13155
- 7滴滴出行被投诉价格操纵,网约 11888
- 82023年起,银行存取款迎来 10774
- 9五一来了,大数据杀熟又想来, 9794
- 10手机中存在一个监听开关,你关 9519
