日本佳能珠海工厂倒闭,补偿员工150万:中国企业学得来吗?

通过超出预期、一步到位的补偿,与雇员“友好分手”,避免可能发生的劳资纠纷。
最近,佳能珠海有限公司停产倒闭。
佳能珠海给出了丰厚的补偿方案,最高补偿超过了150万元,被不少网友评价为“良心企业”。
中国企业学得来吗?
败于时代
佳能珠海有限公司,可不是一家小企业。
佳能珠海成立于1990年1月15日,是最早进入珠海的世界500强企业之一。
佳能珠海的项目总投资15亿元人民币,占地20万平方米,是佳能在中国大陆唯一一家数码相机、数码摄像机、影像传感器和镜头的生产基地。

佳能珠海公司办公楼及大门
巅峰时期的2010年,佳能珠海员工超过1万人,年销售额达到13亿美元,年纳税总额在1亿元,其生产的卡片数码相机曾占佳能全球卡片数码相机销售量的一半。
佳能珠海2012年度的环境报告书显示,佳能珠海工厂有从业员工8000余名,仅数码相机的产量就有1093万台。
然而,佳能珠海2020年度的环境报告书显示,员工数只剩下1317人,数码相机产量只有102.9万台,不足巅峰时期的十分之一。
最近十年来,佳能珠海为什么衰落了?
佳能珠海有限公司于2022年1月12日发布的公告,是这样解释的:
因近年来全球照相机市场急剧萎缩,及新冠肺炎长期肆虐,公司经营面临空前困难……经慎重研究,做出艰难决定:终止公司生产。

佳能珠海有限公司的公告
手机、疫情、成本是解读佳能珠海工厂衰落的三把钥匙。
最近几年,手机的摄影能力越来越强,极大地冲击了照相机,特别是主打便携、入门的卡片相机。
而佳能珠海工厂主要生产的便是卡片相机。

佳能卡片相机
很多人买卡片相机,主要用于旅游拍摄。
最近两年,疫情之下,旅游业大受影响,自然也波及卡片相机的销量。
全球销量萎缩,佳能必然要压缩产量。
相较于东南亚,中国现在的生产成本没有太大的优势,佳能珠海工厂自然在停产之列。
像尼康、索尼的工厂,也都在往泰国等东南亚国家搬迁。
佳能珠海停产,是数码相机大败局的必然结果。
我们看下面这张图就知道了。

全球数码相机的销量 图片来源:statista
蓝色部分代表不可换镜头的数码相机,即佳能珠海生产的卡片相机,红色部分代表可换镜头相机,即专业相机。
近10年来,专业相机的销量相对比较稳定,卡片相机的销量却一路下滑。
佳能珠海没有做错什么,只是大趋势如此罢了。
阔气补偿
企业停产倒闭,按常规来说,应该是惨兮兮、灰溜溜的。
谁也没想到,珠海佳能给自己的员工送出了一份大礼包。
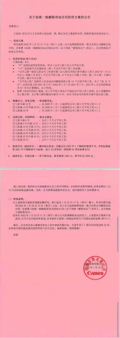
根据网上流传的佳能珠海有限公司的《关于协商一致解除劳动合同优待方案的公告》,包括经济补偿金、特别慰劳金、就业支援金、感怀铭记奖金以及春节慰问金等五大部分。

佳能的补偿方案 上下滑动即可观看
众所周知,在我国,经济补偿金计算标准为N+1:“N”是指法定经济补偿金,即员工公司工龄x员工月平均工资;“+1”是指相当于代通知金(即1个月月平均工资)的金额。
按照这个算法,假设你工作10年,月平均工资10万,拿到的经济补偿金应该是110万。
不过这个算法,在月平均工资10万这种情况下是错的。
因为《劳动合同法》对于补偿金有个双封顶的规定:
员工月平均工资高于当地社会平均工资3倍的,以3倍数额作为上限计算,且计算工龄的最高年限为12年。
因为2021年全国社会平均工资最高的地方是北京,为9227元,3倍封顶也没超过3万元。
所以说,如果你月平均工资10万,在目前的中国,依照法律规定是无法按10万一个月的标准获得补偿的。
然而,佳能珠海的补偿方案,不设上限。
假设你在2000年1月1日入职,月工资1万元。
那么基础赔偿有22万,特别慰劳金有17万,就业支援金有7万。简单算一下,补偿总额就有46万。
这不是“N+1”,而是“2N”。
所以,有新闻报道,部分工作30年的老员工,能拿到150余万元的补偿。
中国企业学的来吗?
佳能珠海的补偿方案,远超我国的法定标准。
这家公司为什么要这么做?
其一,有责任。
市场无情,人有情。
败于时代的佳能,在停产倒闭之际,厚道地善待员工,体现了企业的责任与情怀。
这也是外企与中国雇员“友好分手”的典范。
其二,树形象。
请注意,佳能珠海停产,不等于佳能中国停产。佳能珠海倒闭,不等于佳能中国退出中国。
实际上,佳能除了生产相机,还有办公、医疗、半导体等产品业务。
办公业务,有佳能打印机,很多读者应该都用过。医疗业务,佳能在CT机、超声机亦有涉足。

佳能CT机
佳能的这些业务,在中国大连、苏州、中山设有工厂和研发机构。
据佳能发言人介绍,在疫情袭来的2020年,佳能全球营收利润下滑,中国市场依然实现了增收增利。
佳能在中国有业务、有市场,处理好珠海工厂的劳资关系,有助于树立良好的企业形象,亦有利于继续深耕中国。
目前,佳能靠着阔气的补偿方案,广受关注,大获好评。
这种广告效益与口碑,是花其他任何钱都买不到的。
其三,讲策略。
劳资纠纷,对于任何企业来说,都是件头疼的事情。
佳能给出的补偿方案,也可以看作是一种策略。
通过超出预期、一步到位的补偿,与雇员“友好分手”,避免可能发生的劳资纠纷。
否则,近千名员工闹起来,不是件小事情。
最后,还是有实力。
补偿要钱,阔气的补偿,要大钱。
珠海高新区透露,佳能珠海倒闭前的员工为870余人。
按照补偿方案推算,佳能珠海的总补偿金,预计超亿元。
佳能珠海可能没钱,但佳能还是能负担得起的。
根据佳能财报,2022财年预计销售额将超过3.8万亿日元,净利润将达到2400亿日元左右,约合人民币132亿元。

新闻报道
可见,补偿的这笔钱,佳能还是有的。
很多网友在羡慕佳能珠海补偿方案之余,也在感慨:中国企业,什么时候才能这么良心?
还有网友,称佳能是“恶意补偿”,故意拉高了国内企业的补偿标准,“扰乱”市场。
这当然是一种戏谑的论调。
两种言论殊途同归,还是希望中国企业能像佳能一样讲良心,善待自己的员工。
市场经济,讲良心,更讲实力。
我们看到,虽然佳能在数码相机领域节节败退,但凭借着办公、医疗业务,每年依然能有超过100亿元的利润。
这个实力,已经超过了中国绝大多数企业。
没有经济实力,空谈情怀,那些资不抵债、倒闭破产的企业,又拿什么补偿自己的员工呢?
中国企业学佳能,要学佳能的体面,更要学佳能的实力。
本文来自微信公众号 “正解局”(ID:zhengjieclub),作者:正解局,36氪经授权发布。
相关推荐
日本佳能珠海工厂倒闭,补偿员工150万:中国企业学得来吗?
最前线 | 佳能珠海工厂倒闭,30年工龄员工获150万赔偿
8点1氪丨苹果回应部分iPhone 13粉屏问题;佳能员工工作30年换150万补偿;交个朋友回应锤子数码科技撤回全部破产申请
300亿收购芯片厂,佳能还能继续“感动常在”吗?
出海日报|地平线机器人拟赴美IPO;日本佳能公司关闭在巴西工厂
佳能推出适合高功能半导体的光刻机
佳能电子要卖小型卫星,价格同类型最低
因补偿丰厚员工抢着被裁员?滴滴:不予回应
珠海万达商管递交招股书,王健林携“轻资产”重整旗鼓
裁员风暴下的甲骨文:部分员工不满补偿方案
网址: 日本佳能珠海工厂倒闭,补偿员工150万:中国企业学得来吗? http://www.xishuta.cn/newsview58315.html
推荐科技快讯
- 1问界商标转让释放信号:赛力斯 95792
- 2报告:抖音海外版下载量突破1 25736
- 3人类唯一的出路:变成人工智能 25175
- 4人类唯一的出路: 变成人工智 24611
- 5移动办公如何高效?谷歌研究了 24309
- 6华为 nova14深度评测: 13155
- 7滴滴出行被投诉价格操纵,网约 11888
- 82023年起,银行存取款迎来 10774
- 9五一来了,大数据杀熟又想来, 9794
- 10手机中存在一个监听开关,你关 9519
