10年16轮融资、月均1亿营销费,上市能解途虎盈利之困?
核心提示:
1.成立十多年时间,途虎养车目前仍然处于亏损状态,2019年至2021年9月30日,途虎养车共亏损近118亿元。
2.十年时间,途虎养车共获得16轮融资,投资人包括启明创投、君连资本、愉悦资本、百度、腾讯等
3.途虎养车在全国拥有超过3300家工场店和超3.3万家合作门店,合作门店的占比超过90%。多位用户表示,途虎的合作加盟店水平参差不齐,有些店内技术工人是刚毕业的学生,欠缺维修经验。
4.途虎养车招股书指出,倘若公司未能以具有成本效益的方式吸引、留住新客户,以及增加公司平台上现有客户的参与度,公司业务及经营业绩可能受到不利影响。
修车界的“海底捞”——途虎养车也踏上了赴港上市之路。
1月24日,途虎养车向港交所提交招股书,联席保荐人为高盛、中金公司、美银证券、瑞银集团。
成立十多年时间,途虎养车目前仍然处于亏损状态,2019年至2021年9月30日,途虎养车共亏损近118亿元。

业内人士分析,途虎养车盈利状况不佳,或与其宣传营销费用投入有一定关系。
凤凰网科技发现,途虎养车目前的代言人为黄渤,去年“双十一”,脱口秀大王周奇墨、人气选手何广智等也都为途虎养车做过宣传。
除此之外,途虎养车还不定期推出9.9元洗车、5折保养等新人推广活动。
凭借高调的宣传,途虎养车成功吸引了一大批用户。
截至2021年9月30日,“途虎养车” 旗舰应用程序和线上界面拥有7280万注册用户。根据易观千帆数据,途虎养车2021年12月的月活人数为778.57万。
虽然拥有大量的用户,但途虎养车的使用体验却也广受争议。
一方面,部分客户认为,途虎“补胎价格特别实惠”“客服小姐姐服务特别好,倒茶、帮忙调电影,堪称是海底捞式服务”。
另一方面,也有用户吐槽途虎养车是“途虎拆车”,换换轮胎、简单保养还可以,机械拆件等修车业务的体验糟糕。
上市能解途虎养车的业绩压力?业内人士分析,途虎养车门店多为合作加盟形式,管理模式难统一,同时维修工人多为刚毕业的年轻人,经验不足,成为途虎养车难以获得用户信任的根本所在。
10年16轮融资 腾讯为最大股东
2011年,途虎养车成立,最开始是以轮胎服务为主要业务,当时初始团队只有6个人,启动资金只有30万元。
途虎养车创始人兼CEO陈敏曾做过轮胎业务,他表示,因为创业初期资金有限,创始团队的几个人身肩数职,不仅要跑门店、开车送货、写代码,还要接电话当客服。

之后的十年时间,途虎养车共获得16轮融资,投资人包括启明创投、君连资本、愉悦资本、百度、腾讯等。
前五大股东的持股比例分别为:腾讯持股为19.41%,公司创始人、CEO陈敏持股为11.76%,愉悦资本持股为8.98%,红杉中国持股为7.56%,联合创始人、总裁胡晓东持股为3.22%。
在多次资本加持之后,途虎养车的业务盘子也在不断扩大。
招股书显示,途虎养车已成为线上线下一体化汽车服务平台,满足从轮胎和底盘零部件更换到汽车保养、维修、汽车美容等全方位的汽车服务需求。
当前,途虎养车的汽车配件数据库涵盖239个品牌,超过4.4万款车型,匹配准确度高达99.94%。
合作门店占比超90%养车成“拆车”?
途虎养车的业务盘子已经全面铺开,但在多数用户心中,途虎养车的部分业务并不“靠谱”。
凤凰网科技发现,大部分用户比较信任在途虎养车换轮胎、洗车、基础保养等业务,但并不放心换零件等难度更高的维修业务。
途虎养车被称为“修车店”里的海底捞。在途虎养车接受服务,用户可以得到礼貌的接待,可以边喝着茶水饮料,边看电影,等待服务完成。而在用户遇到问题投诉之后,能够迅速得到回应和处理。
截至2021年9月30日,途虎养车有663名客户服务代表,帮助客户及时解决问题。
不过,途虎养车修车变“拆车”等事件也时有发生。有用户在社交平台吐槽,使用途虎养车更换零件后发现,维修人员错误操作,把汽车的电瓶盖掰成两半;也有用户反应,途虎养车的维修人员在更换电子驻车刹车片时,误把后卡钳总成损坏。

“维修还是要去4S店”“途虎只能洗车、做基础保养”……多位用户表示,途虎的合作加盟店水平参差不齐,有些店内技术工人是刚毕业的学生,欠缺维修经验。
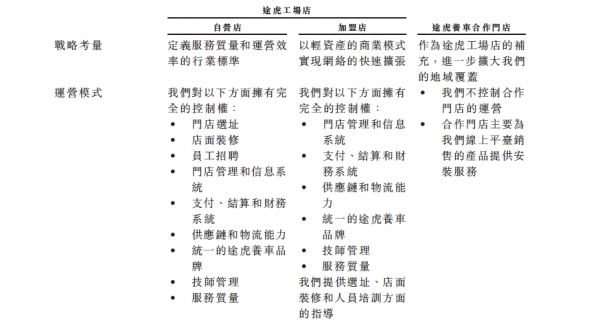
从招股书上看,途虎养车的门店有三种运营模式,分别是途虎养车自营工场店、加盟工场店和合作门店。
目前,途虎养车在全国拥有超过3300家工场店和超3.3万家合作门店,合作门店的占比超过90%。

合作门店的运营不受到途虎养车控制,没有途虎养车统一的技师管理和服务质量,仅为线上平台销售的产品提供安装服务。
途虎养车在招股书中表示,倘若加盟商不遵守加盟协议或政策,或合作门店运营商不遵守合作店协议,公司的业务可受到损害。
此外,对途虎品牌或声誉的任何损害,均可能对途虎的业务、市场份额及经营业绩造成大不利影响。
不到三年营销费支出约35亿,亏损117.91亿元
成立十年,拥有3.6万家门店、近千万用户的途虎养车并未实现盈利。
招股书显示,途虎养车在2019年、2020年及2021年前9月,实现营业收入分别为70.4亿元、87.53亿元和84.42亿元;毛利分别为5.234亿元、11亿元、13亿元;负债净额分别为65亿元、99亿元及142亿元。
上述报告期内,途虎养车的亏损额分别为34.28亿元、39.28亿元和44.35亿元。不到三年时间,亏损117.91亿元,月均亏损超3.5亿元。

在巨额亏损之下,途虎养车对营销持续大手笔投入。招股书上显示,途虎养车的销售与营销开支是经营开支的最大部分,且在过往记录期间,占总收入的百分比相对稳定。
凤凰网科技发现,途虎养车近三年的销售与营销支出约35亿元,月均支出约1亿元。在2019年、2020年和截至2021年9月30日止9个月,销售与营销支出占总收入比例分别为14.7%、14.4%及14.5%。

目前,途虎养车的代言人为一线演员黄渤,同时在去年双十一期间,途虎养车还邀请了网络流量担当,脱口秀大王周奇墨、人气选手何广智做宣传。
在去年9月16日到10月13日期间,途虎养车大屏广告在北京、上海、广州、娄底、茂名等53座高铁站铺开,声势十分浩大。
在高调的宣传下,途虎养车的交易用户数、月活用户正在显著增长。截至2021年9月30日止过往12个月,公司拥有1390万名交易用户,同比增加35.6%。
在增长背后,能否留住用户,顺利变现成为途虎养车未来发展的关键。
途虎养车在招股书中指出,倘若公司未能以具有成本效益的方式吸引、留住新客户,以及增加公司平台上现有客户的参与度,公司业务及经营业绩可能受到不利影响。“我们过往曾录得亏损及经营活动负现金流量,日后或会继续出现该情况。”
本文来自微信公众号“iFeng科技”(ID:ifeng_tech),作者:王欣,36氪经授权发布。
相关推荐
10年16轮融资、月均1亿营销费,上市能解途虎盈利之困?
中国制造之困
虎扑IPO再生变:拟调整上市计划,上市辅导工作终止
陈向东要想“从此高途”,还是得跟“俞敏洪”学
OYO战略升级之困:业主曝保底金遭腰斩,超低价换高入住率
完美日记流量之困
焦点分析丨民宿短租上市之年,Airbnb与途家的难题
从万亿级服装行业切入,「英领之途」要做AR社交平台
CEO必读:境外IPO攻略之美国篇
华熙生物的玻尿酸之困
网址: 10年16轮融资、月均1亿营销费,上市能解途虎盈利之困? http://www.xishuta.cn/newsview58174.html
推荐科技快讯
- 1问界商标转让释放信号:赛力斯 95792
- 2报告:抖音海外版下载量突破1 25736
- 3人类唯一的出路:变成人工智能 25175
- 4人类唯一的出路: 变成人工智 24611
- 5移动办公如何高效?谷歌研究了 24309
- 6华为 nova14深度评测: 13155
- 7滴滴出行被投诉价格操纵,网约 11888
- 82023年起,银行存取款迎来 10774
- 9五一来了,大数据杀熟又想来, 9794
- 10手机中存在一个监听开关,你关 9519
