陈天桥、马斯克⋯⋯2022,它将成为现实,改变人类历史?
用意念控制电脑,这个看似疯狂的构想,其实离我们并不遥远。
2022年,马斯克的Neuralink公司将首次开展人体实验,将芯片植入人类大脑。
01 从老鼠到猴子脑控技术就在眼前
就在去年4月,马斯克旗下的脑机接口公司Neuralink展示了一段惊人的视频:一只大脑被植入了芯片的猴子,通过意念玩电子乒乓球游戏。
视频中是一只名为Pager的猴子,其大脑中被植入了Neuralink的电子芯片。
在视频的前半部分,Pager学习如何使用操纵杆移动光标,并通过面前的金属吸管喝到香蕉奶昔作为奖励。
在学习过程中,芯片会记录下Pager的脑电信号,并传输给计算机,用来学习、分析、并且预测猴子大脑的下一步活动。
从视频2:17开始,研究人员撤掉了操纵杆,发现Pager依旧可以用意念继续控制电脑,顺利地玩了下去。
这视频一经发布,立刻引发了网友们的激烈讨论,有人认为它将为瘫痪病人带来福音,让人类未来可以用意念交流。
但也有人恐惧它将带来的后果:“仔细想想,前景简直大到可怕,颠覆一切。”“如果能控制人脑,离毁灭又近了一步。”
而在去年12月初,在接受《华尔街日报》CEO理事会峰会的直播采访时,马斯克则公开表示,Neuralink将在2022年首度展开人体试验,将芯片植入人类大脑。
研发“人脑芯片”,马斯克究竟想干什么?
这一切要从“人工智能威胁论”开始讲起。
随着人工智能技术的不断强大,越来越多人开始担忧它所带来的负面影响——马斯克也是其中一员。
人脸识别带来的隐私安全威胁、AI语音合成帮助诈骗犯罪、换脸视频引起的道德风波……这些都还只是我们现在遇到的问题,未来,也许人工智能将会全面替代人类,造成大规模失业、隐私侵犯、失去自由意志、甚至战争与种族的终结。
马斯克本人是人工智能威胁论的强烈拥趸者,他曾不止一次在公开场合强调:“人工智能将是人类文明面临的最大威胁。”
不过,马斯克并不反对人工智能发展,他选择的应对方法是——改造人类,改造大脑,让人类拥有和机器一样的能力。
这就是马斯克参与创办Neuralink公司的初衷。
这是一家致力于研发脑机接口技术的初创企业,由马斯克与一群硅谷科学家们在2016年共同创办。截止到目前,Neuralink一共获得了三轮融资,共计3.63亿美元。
除了马斯克早期投入的超过1亿美元资金外,Neuralink还吸引了来自迪拜风险投资公司Vy Capital、谷歌、Craft Ventures等资本的入局。
与此同时,马斯克还热衷于为Neuralink与脑机接口技术“站台”,除了日常在社交媒体上宣传自家公司的技术,马斯克还亲自主持Neuralink每年举办的发布会。
在2019年和2020年,Neuralink分别展示了其技术在老鼠、小猪身上的实验结果。

▲Neuralink 2019年的老鼠实验 来源:Neuralink
在2019年的小鼠实验中,马斯克展示了在老鼠脑中植入电子芯片的效果。
通过连接到头部的USB接口,芯片可以将老鼠大脑的电信号传输到计算机当中,并通过软件记录分析其大脑的活动。
而在2020年的小猪实验中,Neuralink不仅升级了实验动物、升级了用于植入芯片的手术机器人,更升级了定制的芯片。
新款芯片“Link 0.9”的设计更加精致紧凑,直径为23mm,大约为一个硬币的大小,厚度为8mm,使用时将植入人类头骨的小孔中,并且支持无线传输,信号范围达到5-10米。
通过Neuralink研发的外科手术机器人,机器将首先在大脑皮质表面插入1024个5微米宽的超薄电极,信号会通过这些电极传到“Link 0.9”芯片中,再无线传输给计算机。
马斯克在现场表示,整个安装芯片所需要的时间不到一小时,而且这一过程是可逆的,对人体安全无害。

▲Neuralink的Link 0.9芯片 来源:Neuralink
在现场,Neuralink展示了三只小猪,一只没有植入芯片、一只植入了芯片、还有一只植入了芯片后又被取出,三只小猪都身体健康,正常生活。
而通过被植入芯片的小猪,计算机可以实时观察小猪的生活状态。比如当小猪闻到气味时、运动行走时,大脑都会产生特定的信号。
当然,这一切离马斯克真正想要的“武装人类大脑”还有一定距离。目前,Neuralink的阶段性目标是帮助残障人士、以及癫痫、焦虑、抑郁症等患者控制假肢或是修复感官缺陷。
02 争议与纠纷
从火星定居到深海隧道,就像马斯克所有其他天方夜谭的想法一样,Neuralink的人脑芯片计划也受到了广泛的争议。
但事实上,植入大脑电极、读取大脑信号的技术并非Neuralink初创。
这项将人类大脑与外部设备直接连接的技术被称为脑机接口技术(Brain Computer Interface,BCI)。这一概念最早可以追溯到半个世纪以前,由美国加州大学洛杉矶分校的Jacques Vidal教授在1973年首次提出。
通过机器记录大脑生理活动的神经信号,脑机接口跨越了人类肉体的指令与控制功能,由机器直接采集、解码、生成控制指令,实现人脑与外部世界的直接通讯。
随后,1988年,L.A.Farwell和E.Donchin提出了日后广泛使用的脑机接口范式“P300拼写器”。
1998年,美国神经科学家Philip R.Kenned将特制电极植入一位瘫痪病人的体内,成功实现了让病人通过意识控制电脑光标。
1999年,人类首次实验证明大脑皮层神经元群可以直接控制机械手臂。
2005年,美国BrainGate团队更是通过脑机接口技术,让瘫痪15年的Cathy成功地用大脑控制机械手臂,将桌上一杯咖啡握住并送到嘴边。
2014年,在巴西世界杯的开幕式上,美国杜克大学杜克大学医学院神经科学家Miguel Nicolelis的团队通过脑机接口技术让一名瘫痪少年重新“站”了起来,并用意念踢动了脚下的足球。
去年5月,顶级科学杂志《Nature》更是在封面刊登了一次重大突破,患者只需要在大脑中“手写”出想要的字母,系统就会自动识别生成文字,平均耗时只需要0.5秒。
这一研究一经发布,就受到了学术界的重大关注,华盛顿大学的Tae Seok Moon教授在社交媒体上开玩笑称:“哇,我比它打得都慢。”
这些科学进展缓慢、严谨,并且相对小众。与他们相比,马斯克与Neuralink实在是有些过分高调,这也因此引来了学术界的诸多争议。
过度包装、过度宣传、夸大事实效果……这些都是马斯克与Neuralink遭受到的学术界质疑。与此同时,Neuralink仅仅展示成果,却从不披露实验论文、实验数据的行为也让学术界对其更加不信任。
有着近40年脑机接口研究经验,曾主导巴西世界杯瘫痪少年开球的杜克大学Miguel Nicolelis教授就曾公开表示,马斯克对于脑机接口的宣传太过玄幻,“我一个字都不同意。”
他说,“我本人作为脑机接口技术的创造者,可以说,像科幻电影和小说里提到的,通过脑机接口完全实现意念控制,是不可能的,这没有科学依据。我很遗憾,马斯克做出这样错误的说法。这种说法无助于我们领域的科学发展。”
国内脑机接口企业BrainCo的创始人韩璧丞也在媒体采访中表示,“(Neuralink)是工程上的巨大突破,但就实验本身来说,十几年前已有诸多脑机接口实验室实现过。”
而马斯克认为的“通过脑机接口可交流思想”,韩璧丞认为再过三十年都难以实现。
03 “脑科学”热潮
即便争议缠身,但不可否认的是,马斯克与Neuralink的确极大引发了公众对于脑机接口技术的热情。
在2020年7月的发布会上,马斯克就曾表示,Neuralink已被美国FDA授予“突破性设备状态”,正在筹备第一次人体实验。
除了将芯片植入大脑,让瘫痪病人用意念控制机器这种重度应用之外,其实脑机接口技术还有很多其他的用途,有些产品只需要像个帽子一样戴在头上,甚至你现在就能上网买到。
脑机接口可以分为“侵入式”与“非侵入式”两种。
比如,Neuralink采用的是侵入式技术,需要用外科手术将电极植入大脑当中。这种方式能够直接记录脑电活动,信号清晰、噪声小、而且长期稳定。
而非侵入式技术则包括脑电帽、近红外头盔、磁共振头线圈等附着在头皮上的穿戴设备,它们采集的信号干扰较多,但是优点在于无需手术,安全无创,适用于普通民众。

▲脑电帽
举个例子,清华大学清华大学脑机接口实验室的“意念打字”项目,就是通过脑电帽采集大脑活动信息。
而根据脑机接口技术的应用效果,又可以分为“读”和“写”两类。
目前的研究主要集中在“读”,通过技术将大脑的电信号“翻译”成机器与人类可以理解的语言,进而检测大脑活动,甚至控制外接设备。
更“疯狂”的技术则是“写”,通过外部设备对大脑进行写入与刺激,对抑郁、焦虑、癫痫等病症进行治疗,甚至在未来进行人脑增强等研究。
近年来,脑机接口技术的研究规模正在快速增长。
根据Allied Market Research数据显示,2020年,全球脑机接口的市场规模已经达到了14.6亿美元。
同时,截至2020年,全球范围脑机接口相关专利技术已经超过2000件,相关专利申请量排名前4位的国家分别是中国、美国、韩国、德国。其中中美申请量分别占全球39.4%和34.7%。
除了仿生义肢、瘫痪控制、意念打字、病症治疗等医疗领域应用外,也有部分企业在进行脑机接口非医疗领域应用的探索。
比如,国内企业脑陆科技推出家用助眠智能脑机交互头环BrainUp、BrainCo推出儿童教育专注力提升系统Focus、澳大利亚SmartCap公司通过在棒球帽内植入电极实时监测用户疲劳状态等等。
虽然专利申请数量较多,但是我国脑机接口技术还在起步阶段,整体发展水平低于欧美等发达国家。
其中,美国在理论、方法、实践等方面领先优势十分明显,绝大多数侵入式脑机接口研究集中于美国。

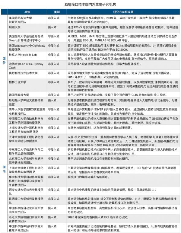
▲脑机接口技术国内外主要研究机构来源: 《脑机接口技术在医疗健康领域应用白皮书(2021年)》
美国政府在1989年率先提出了“脑科学计划”,并把20世纪最后10年命名为“脑的10年”。
奥巴马政府更于2013年宣布了推进创新神经技术大脑研究的“脑计划”(BRAIN Initiative),并宣布于未来12年间共投入45亿美元用于研发。
而在我国,“中国脑计划”也自2016年开始启动,主攻方向包括:以探索大脑秘密并攻克大脑疾病为导向的脑科学研究,以及以建立并发展人工智能技术为导向的类脑研究。
在十四五规划和2035年远景目标纲要中,人工智能和脑科学也作为国家战略科技力量加入其中。
大脑,作为人体最奇妙的器官,人类对它的探索从未停歇。
也许正应了比尔·盖茨那句名言,“人们总是高估未来一两年的变化,却又低估未来十年的变革。”
在马斯克、Neuralink、与其他一众科学家的努力之下,“人脑芯片”也许在不久之后便会成为现实。
人类若真的与机器相伴相生,“公平”“道德”“自由”“平等”的概念,也许都将被重新定义。
参考资料
[1] 《2021年脑机接口技术在医疗健康领域应用白皮书》中国人工智能产业发展联盟
[2] 《意念打字登Nature封面!每分钟写90个字符,准确率超99%,网友:我打的都比它慢》量子位
[3] 《马斯克Neuralink并无科学进展、只是重现经典实验?业内人士指出,用意识交流起码还得三十年》DeepTech
本文来自微信公众号“华商韬略”(ID:hstl8888),作者:华商韬略,36氪经授权发布。
网址: 陈天桥、马斯克⋯⋯2022,它将成为现实,改变人类历史? http://www.xishuta.cn/newsview57954.html
推荐科技快讯
- 1问界商标转让释放信号:赛力斯 95792
- 2报告:抖音海外版下载量突破1 25736
- 3人类唯一的出路:变成人工智能 25175
- 4人类唯一的出路: 变成人工智 24611
- 5移动办公如何高效?谷歌研究了 24309
- 6华为 nova14深度评测: 13155
- 7滴滴出行被投诉价格操纵,网约 11888
- 82023年起,银行存取款迎来 10774
- 9五一来了,大数据杀熟又想来, 9794
- 10手机中存在一个监听开关,你关 9519
