分析了279家海外老年行业创新创业公司,为你揭示行业趋势与重点机会
编者按:本文来自微信公众号“AgeClub”(ID:AgeClub),作者周超/陈雨,36氪经授权发布。
为了找到中国老年行业创新创业发展方向,我们在深度研究国内老年行业创新公司的同时,也在对标国外老年行业创新发展动态。
根据我们的研究数据,由于不同社会文化基因导致老年行业在欧美和日本的发展有明显的差异性,欧美老年行业创新做的好的地方主要集中互联网+,健康护理,智能硬件,社交文娱;
而日本和韩国老年行业创新方向则主要集中在老年消费品研发创新、零售、线下实体、文娱旅游以及养老服务;
本次研究综合多方面数据和资料,以279家国外老年行业创新创业公司为研究对象,分析了老年产业海外创新创业趋势、重点细分方向和相关案例,希望给国内相关领域的创业提供帮助。
海外老年行业创新创业趋势概览
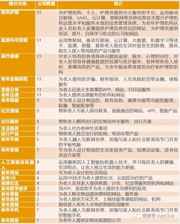
1.细分方向分布

将279家公司划分成22个细分方向,老年护理是创业公司最集中的方向,共有93家,占到所有公司的1/3。
老年护理主要包括各种中介服务平台,运用移动互联网、SAAS、云计算、物联网等技术提升护理机构运营水平和服务体验的信息管理系统,提供护理资讯、为养老机构评价打分的网站,为护理员提供学习培训的网站与应用等。
各种融合最新科技的产品和服务是老年产业创新创业的亮点。比如监测与可穿戴方向有51家创业公司,推出大量科技产品,主要涉及传感器、物联网、人工智能、机器人等技术,提供以监测、预警、跌倒防护等为主打功能的产品与服务,为降低老人独自生活的风险做了很多尝试。
在医疗健康、老年鞋服、助行产品、老年平板、人工智能及机器人、老年VR、老年手机等方向,积极运用移动互联网、物联网、人工智能、机器人等最新技术,帮助老人提高健康水平,维持独立生活能力,享受现代科技社会便利。
一些公司从社交通信、家庭分享、殡葬纪念入手,通过网站、APP、电视套装、邮寄打印品等方式,加强老人与家人朋友的情感联系,提高晚年生活的品质。有的公司还帮助老人创作自己的人生故事、甚至规划自己的葬礼,让老人的人生价值、家族情感在代际间传承。
还有不少金融保险、法律方面的公司为老人提供专业的投资理财、家族信托、防范诈骗的定制化金融法律服务,为老人的晚年生活提供保障。

2.成立年份

老年产业创新创业的周期与全球创新周期基本同步。根据数据,过去10年有100家创新创业公司成立:2009-2012年逐步启动,四年共有23家公司成立;2013-2016年是创业高潮,共有67家公司成立; 2017年开始降温,成立公司仅有9家;2018年进入寒冬,仅有一家公司成立。
3.城市分布

从创新创业公司的城市分布来看,美国旧金山位居第一,有28家创新创业公司。而在前20个公司最集中的城市中有12个是美国城市,共有公司88家,在所有279家公司中占比31%,体现出美国强大的创新实力。
英国伦敦在老年产业的创新创业公司数量也体现出了其在全球创新中的地位,有14家公司。加拿大的温哥华和多伦多分别有3家公司,总共6家。法国巴黎、德国柏林、澳大利亚墨尔本分别有5家、4家、4家公司。亚洲方面,印度新德里和新加坡显示出在老年产业创新创业的实力,分别有4家和3家公司。
4.融资轮次

71家公司获得过融资,融资轮次主要停留在A轮及之前。

老年护理、监测与可穿戴是融资集中的细分方向,服务方面的老年金融保险、出行服务、生活服务、家庭分享,以及产品方面的社交通信、老年鞋服、老年平板、助行产品等也受到投资者青睐。
重点细分方向分析(一):监测与可穿戴
从过去老年产业的发展情况看,监测与可穿戴产品的客户主要是各种养老机构,侧重于对老人的定位、监测、呼救等,在老人发生跌倒、落床等风险时能够第一时间发现并救助。
但随着居家养老越来越成为中国养老模式的主流,如何让老人在家中独立生活时也能够获得足够安全放心的防护,是监测与可穿戴产品的重要机会。
在海外创新创业公司中,出现一批值得国内关注的产品及服务。移动互联网、云计算、大数据、SAAS已经成为这些公司的标配,而先进传感器的应用、利用机器学习等人工智能技术优化对老人监测预警的模型算法已经是不少公司重点研发的方向,还有少数公司将传感器、人工智能、工程技术结合起来,将监测与可穿戴产品从监测、预警提升到实时防护的新阶段,值得国内特别重视。
不过从老年产业创业角度看,对新技术的应用需保持谨慎态度。新技术有效性尚待验证,而资源投入颇大,如不能产生确定的收入,容易把公司拖垮。
手机、平板电脑、手表手环等智能终端,以及移动互联网、云计算、大数据等已成为成熟技术,重点应思考这些技术是否能改善、提升目标领域的业务关键环节,是否能有效降低人员成本、提高关键指标,提升老人及家人的体验。
发展趋势:监测——预警——实时防护
对老人跌倒风险的监测是老年产业的重点产品,常规的手环、手表技术较为普及,价格便宜,但准确率不够高,于是海外的创新创业者利用更先进的技术来解决问题。
监测:用鞋垫、3D摄像头、无线信号等方式提高监测准确率
英国公司umelink开发的FallSafe,是一个自动坠落检测系统, 内置鞋垫和袜子, 与佩戴者的手机进行通信。当脚压接近零, 表明人不再站起来时, FallSafe会产生警报,自动向所有预先选择的联系人 (包括应急中心和 911) 寻求帮助。这种直接测量系统比带有陀螺仪和加速度计的手环手表要精确得多。

法国公司nively开发的3D摄像头监测监测系统,通过放置于居室墙上的3D摄像头实时监测老人的活动状态,如监测到老人有跌倒或其他异常状态,立即向APP、PC端发送警报。

美国公司xandem利用遍布全屋各个房间的无线网络信号监测老人状态。当一个人在无线网络中移动时, 他们的身体会破坏信号, xandem的算法会检测并定位该人,被监测的人无需佩戴或携带任何装置。

德国公司nevisQ 开发了一个智能传感器系统,可以无缝集成到环境中。条纹式传感器将贴在靠近地面的房间墙壁上,基站控制传感器, 并作为整个系统的电源。借助机器学习算法对房间中的人进行识别、定位。由于是通过红外传感器监测, 确保了任何时候的隐私。

美国公司Cherry labs开发的Cherry Home家庭助手用一套壁挂式传感器来补充家庭和专业的护理, 这些传感器可以学习一个人的日常行为习惯,当异常发生时便会即使预警。

Cherry Home使用视觉算法将光学数据模拟为虚拟的骨骼,分析正在发生的事情以及个体行为,为家庭每位成员创造行为模式,通过面部识别、步态、身体比例以及衣服颜色区分个体,从后背也可识别。
预警:在跌倒危险发生之前就发现它
其实再先进的监测技术也只是让护理员、家人尽快地发现老人跌倒,而此时老人跌倒的事实已经发生,无法从根本上避免伤害。
德国公司Lindera便设想用手机摄像头录制老人视频来分析其跌倒风险,其已获得欧洲CE认证的医疗设备资格。Lindera 目前与德国的健康保险公司、护理提供商和分销商合作,为他们的客户提供跌倒风险的测试。

美国公司Carepredict,通过Tempo手环及系统24小时实时监测,进行个人日常生活活动(ADL)分析,通过系统强大的数据分析能力,提前预测潜在疾病风险,进行预防,如跌倒风险、记忆障碍、慢性病、尿路感染、抑郁症等。

Carepredict所说的日常生活活动 (Adl,activities of daily living)指吃、喝、洗澡、洗浴、散步、坐、睡等日常的生活活动,都形成了我们的个人模式,在许多健康或功能问题出现之前就会发生变化。
Carepredict通过内置一系列先进传感器的手环Tempo,再加上深度机器学习和预测数据分析, 可了解每个人的日常生活模式特点。如果这些日常模式发生变化,如异常重复的活动, 增加浴室使用, 或增加久坐的行为,系统会检测和报告这些变化, 提前给出对策和解决办法。
实时防护:当危险发生时立即解决
预警可以提前将包括跌倒在内的风险预测出来,监测可以尽量缩短老人跌倒后获救的时间差,但当老人真的发生跌倒情况时,是不是就只能期望救助人员快点到来呢?
荷兰公司WOLK和美国公司Tangobelt不约而同地开发出臀部安全气囊,希望在跌倒真正发生时就能立即化解老人的危险。

WOLK臀部安全气囊重量450克,内置3个传感器,当老人发生跌倒行为,可确保安全气囊在臀部接触地面之前充满了空气,以减轻老人受到的伤害,并向APP(IOS版和安卓版)发送警报。
Tangobelt通过内置的运动传感器,能在0.3秒内自动识别到跌倒,并部署安全气囊, 以提供物理保护并减少冲击力。

Tangobelt同时向家人、护理员发送短信或电子邮件,通知老人跌倒和采取其他干预措施,确保老人的安全。还收集数据并与APP同步, 以监控关键的移动指标, 如姿势晃动、步态速度、表面距离、定时和前进以及步幅时间的可变性等,对老人的跌倒风险进行预警。
重点细分方向分析(二):社交通信与家庭分享
如果说监测与可穿戴注重的是老人的安全健康需求,社交通信与家庭分享则是注重满足老人的精神需求。从欧美国家养老现状来看,很多老人与子女分居不同城市,平时主要是独立生活。社交通信与家庭分享类公司着力加强老人与家人、社会的情感社交联系,缓解老年人的孤独感,降低阿尔兹海默症概率,让他们时刻感觉到被记挂,增强他们的幸福指数,并且在代际间传递人生回忆与家族价值,实现生命的延续。
有的公司通过传统打印品方式,有的通过网站、APP、智能电视伴侣甚至机器人等最新技术,为老人提供便捷手段与家人联系、分享动态,制作回忆录甚至葬礼规划服务。从这些公司的产品中,能感受到对老人精神需求的重视,值得国内创业者借鉴学习。
满足老人的深层次精神需求——家庭社交与情感
对老人的精神需求,海外创新创业公司首先满足的是其家庭社交与情感的层面。对于不同年龄段、不同产品使用习惯的老人,创业者会采用网站、APP、智能电视伴侣甚至机器人,来帮助老人与家人增强沟通、维系感情。
对于能够经过学习熟练使用智能手机和平板电脑的老人,创业者为他们开发了专门用于家庭社交的APP。比如英国公司Kin2kin、美国公司ohana、英国公司Remarkable Tech开发的APP,可以让老人看到子女孙辈最新的图文、视频动态,也能让老人将自己的日常生活发布到APP上,并且能让老人便捷地与家人进行语音、视频聊天。而且这些APP只限于家庭成员进行交流、分享,陌生人不被允许加入。

对于年纪较大、不会使用智能手机的老人,创业公司从他们最常使用的电视着手,推出智能电视伴侣,让他们能随时随地与子女家人联系,并且有丰富的健康及监测功能,保障老人独立生活时的安全放心。
目前主要有美国公司Independa和英国公司Kraydel推出两款产品,Kraydel尚未上市,Independa在推出后获得众多好评(详见全文版报告)。

另外,还有部分公司利用最传统的打印方式,比如法国公司Tribunews,子女家人在网站上编辑发布个人图片和视频动态,打印成相册邮寄给老人,电子版本可发送到指定的所有电子邮箱,方便不会使用电子产品的老人。
值得关注的是,有少数公司用人工智能及机器人技术来解决老人的社交及日常生活需求。以色列公司Intuition Robotics 推出的人工智能机器人ElliQ,具有视频通话、语音问答、日程提醒、认知改善游戏等主要功能。而且其平板电脑旁边的装置能对老人的行为、对话给予转动或亮灯的反馈。

满足老人的深层次精神需求——人生记忆与生命延续
除了通过各种科技收单来帮助老人与家人增强沟通和情感联结,海外创新创业公司还从整个生命历程的角度去思考怎么为老人提供更有温度的服务。
美国公司LifeJourney Books在其网站上设计简单易用的操作流程,老人通过回答36个预先设置好的、涵盖人生各个阶段的引导问题,便可创作属于自己的人生故事,并打印成书,赠送给亲朋好友。

美国公司LifeBio提供与LifeJourney Books类似的人生故事创作服务,但更加注重这种故事创作所蕴含的“回忆疗法”对老人抑郁症、阿兹海默症的治疗效果,并着重向机构用户开发业务(详见全文版报告)。

美国公司youlo在前两家公司的基础上更进一步,直面老人死后希望整个家族如何纪念自己。Youlo提供的服务包括,为老人定制生活故事册,根据老人本人意愿策划葬礼等。
声明:AgeClub所刊载内容之知识产权为AgeClub及相关权利人专属所有或持有,文中内容未经许可,禁止进行转载、摘编、复制及建立镜像等任何使用!
AgeClub一直深度聚焦老年行业的创新创业服务,我们是国内首家专注于老年行业商业创新与创投孵化的产业新媒体。
相关推荐
分析了279家海外老年行业创新创业公司,为你揭示行业趋势与重点机会
吹响2020老年行业新年号角:中国老年行业未来九大创新趋势
老年消费市场最新观察:老年行业没有边界,每个行业都将为老年人再细分一次
4月投资趋势回顾:疫情带来行业新机会
陆奇:中国仍有很多创业机会,看好娱乐与通讯这两个行业 | 投资者说
投资行业首封开年利是:一线投资人告诉你,2020哪些行业还有投资机会
创业新模式 | 对话BCG Digital Ventures,探索企业内部创新与外部孵化投资以外的第三条路
如何发现行业趋势?
短期艰难,长期看好,百亿公司将诞生在旅游行业各个领域
中老年消费品市场趋势不变,创新机会涌现
网址: 分析了279家海外老年行业创新创业公司,为你揭示行业趋势与重点机会 http://www.xishuta.cn/newsview5774.html
推荐科技快讯
- 1问界商标转让释放信号:赛力斯 95792
- 2报告:抖音海外版下载量突破1 25736
- 3人类唯一的出路:变成人工智能 25175
- 4人类唯一的出路: 变成人工智 24611
- 5移动办公如何高效?谷歌研究了 24309
- 6华为 nova14深度评测: 13155
- 7滴滴出行被投诉价格操纵,网约 11888
- 82023年起,银行存取款迎来 10774
- 9五一来了,大数据杀熟又想来, 9794
- 10手机中存在一个监听开关,你关 9519
