腾讯派息式减持京东,释放了什么信号?

12月23日,腾讯宣布以中期派息方式,将所持有约4.6亿股京东股权发放给股东。本次派息后,腾讯对京东持股比例将由17%降至2.3%,不再为第一大股东,同时腾讯总裁刘炽平也将卸任京东董事。据了解,这一分配方案将为股东提供灵活选择权,腾讯股东可自行决定出售京东股票或通过继续持有京东港股股票参与对京东股份的投资。
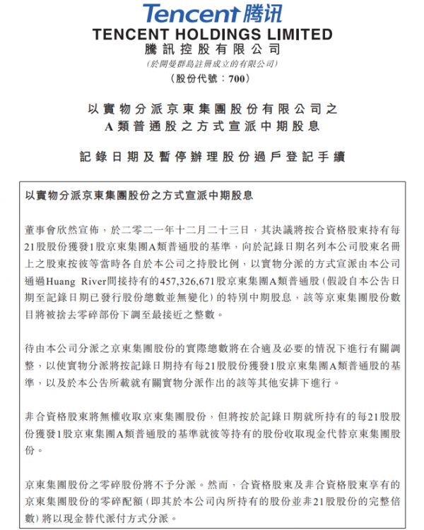
根据腾讯派息安排,合格投资者每持有每21股股份,将获得1股京东集团A类普通股。非合资格股东将无权收取京东集团股份,但将按于记录日期就所持有的每21股股份获发1股京东集团A类普通股的基准就彼等持有的股份收取现金代替京东集团股份。
对此,腾讯表示分配后腾讯仍持有京东股份,作为京东战略投资伙伴的身份不会变,并对京东的前景依然充满信心,与京东共赢的业务关系亦不受影响,目前没有进一步减持京东的计划。另外,腾讯回应澎湃新闻记者称,“投资发展期的成长型企业”一直是腾讯投资的主要战略方向,而当被投企业有持续自筹资金能力时,则选择在适当情况下退出投资,腾讯的“长期投资”战略从未改变。
一石激起千层浪,腾讯从2014年开始投资京东,这对老朋友的“新型合作关系”释放了哪些信号?

腾讯公告
第一,京东成熟,有持续自筹资金能力。
据上月发布的财报显示,京东三季度总营收为2187亿元,同比增长25.5%,超过市场预估的2156.1亿元。其中“平台及服务收入”(主要来自3P业务的广告和佣金收入)达168亿元,同比增长35%;“物流及其他服务收入”(主要来自物流外单)达159亿元,同比增长53%。

第二,腾讯投资思路调整。
腾讯在2021年依旧是当之无愧的“投资之王”。据IT桔子数据显示,腾讯系(主体包括腾讯、阅文集团、腾讯音乐娱乐集团、腾讯云、腾讯众创空间)在今年一共投资了251家公司。其中投资了60家游戏公司,可以说是“六天投一家”。
刘炽平曾在2019年的一次对外演讲中,将腾讯的合作伙伴分为三大族群:To C合作伙伴、To B合作伙伴、投资领域的合作伙伴。他强调,对外投资为腾讯打开了很多To C和To B的新领域,让公司能够与一个比腾讯更大、更丰富的生态进行合作。

目前来看,腾讯投资的整体“生态”思路并未发生实质性的变化。
不过一个非常明显的趋势是,腾讯在硬科技方面的投资开始发力,投资了GPU芯片研发公司摩尔线程,并多轮连投专注于人工智能领域神经网络解决方案的燧原科技。
同时,腾讯也在“早期投资”方面表现突出。据《日经亚洲》报道,2020年度腾讯投资的初创企业达到163家,投资总额超过了120亿美元,对初创企业的投资数量超过阿里巴巴,是国内非金融投资机构中最大的初创公司投资方。
此次对京东的减持对应着“当被投企业有持续自筹资金能力时,则选择在适当情况下退出投资”的思路,这从财务上的投资回报率的角度来看也是合理的。
按此推论,唯品会也大致符合成熟的定义,此后腾讯是否会择机退出,有待事实验证。
截至2020年3月31日,唯品会创始人、CEO沈亚持股为12.0%,依然为大股东;唯品会联合创始人洪晓波持股为6.9%。腾讯持股为9.3%,京东持股为7.3%。
2021年第三季度唯品会GMV达402亿元,净营收突破249亿元,同比增长7.5%;按照非通用会计准则,唯品会2021年三季度归属股东净利润为10亿元。唯品会也已经实现连续36个季度盈利。

图源:唯品会2020年报
第三,资本的力量与角色需要重新审视。
2008年,腾讯和阿里先后成立投资并购部与战略投资部,中国互联网的企业创投时代正式拉开序幕。最具有画面感的一幕是当滴滴和快的的合并谈判进行到焦灼之时,两家的管理层分别在两个房间,给腾讯刘炽平和阿里蔡崇信打电话。
好的企业投资确实也能给予被投公司非常关键的支持,如提供订单、帮忙改良技术、或者依靠在供应链上的话语权,为被投公司降本增效。比如华为旗下的哈勃投资对芯片企业思瑞浦进行投资后,后者便成为华为5G基站信号链芯片的核心供应商,来自华为的订单让其收入和利润均显著增长。
而被投公司的成长也能“反哺”,比如元气森林拿下山鬼鸡汤78%股份,山鬼鸡汤旗下的餐饮门店,则可能成为元气森林智能冰柜潜在的落地场景;再比如去年美团发布的Q3财报,当时其主要由投资理想汽车而带来的公允价值变动收益高达58亿人民币,直接推动美团经营利润在该季度大超预期。
但投资始终是有概率的。在刚刚过去的第三季度财报季里,阿里巴巴、腾讯、百度、京东、B站、快手、小米等几乎都在同一时间确认巨额的投资损失。
另外,无论如何“避嫌”,用资本进行绑定也难免会有让人“站队”的嫌疑。
神仙打架的日子一去不复返,时代背景下很多事情都发生着微妙的变化,“资本无序扩张”是悬在大厂头顶的达摩克利斯之剑。如何恰当地利用好资本来帮扶被投企业和商业生态的健康繁荣是接下来的重要命题。
本文来自微信公众号“真探AlphaSeeker”(ID:deep_insights),作者:亚澜,36氪经授权发布。
相关推荐
阿里欲百亿入股申通快递,电商巨头释放了什么信号
22天粉丝突破350W,硬核老师B站爆红背后释放了哪些信号?
小米再次人事调整,这背后释放了什么信号?
巴菲特减持苹果、清仓摩根大通!什么信号?
气象超脑,释放了一只混沌蝴蝶
3年派息103亿,依然要上市融资10亿美金,钟睒睒在布什么局?
富国银行 | 两支16%的大派息股票可买入,一支要规避
京东Q3财报展现的三个利好与三个隐忧
净利下降25%,百度新一季财报释放了什么信号?
圆通速递:持股0.62%股东上海圆鼎拟清仓式减持
网址: 腾讯派息式减持京东,释放了什么信号? http://www.xishuta.cn/newsview56230.html
推荐科技快讯
- 1问界商标转让释放信号:赛力斯 95792
- 2报告:抖音海外版下载量突破1 25736
- 3人类唯一的出路:变成人工智能 25175
- 4人类唯一的出路: 变成人工智 24611
- 5移动办公如何高效?谷歌研究了 24309
- 6华为 nova14深度评测: 13155
- 7滴滴出行被投诉价格操纵,网约 11888
- 82023年起,银行存取款迎来 10774
- 9五一来了,大数据杀熟又想来, 9794
- 10手机中存在一个监听开关,你关 9519
