8点1氪丨欧莱雅再回应安瓶面膜事件;比亚迪回应员工猝死;何小鹏回应小鹏汽车命名太土
上市进行时
碧桂园
36氪获悉,碧桂园公告称,于11月18日上午9时起在港交所短暂停牌,以待发布一则公告,内容有关(其中包括)根据一般授权配售新股份之内幕消息。
Keep
Keep回应IPO传言:感谢媒体朋友一直以来对Keep的关注。Keep作为一家运动科技公司,倡导自律,始终致力于提升运动体验,推动全民健身。关于IPO计划暂无时间表。(新浪财经)
微博
36氪获悉,港交所信息显示,微博通过港交所上市聆讯。
大公司
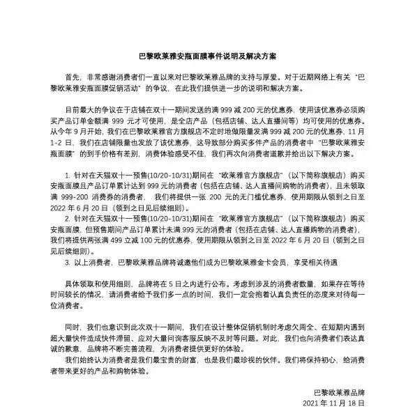
欧莱雅再回应安瓶面膜事件:给出赔偿方案,用两种不同的优惠券进行补偿
据北京商报,11月18日晚,巴黎欧莱雅给出了赔偿方案,用两种不同的优惠券进行补偿。
具体来讲,针对天猫双十一预售(10月20日-10月31日),在欧莱雅官方旗舰店购买安瓶面膜且产品订单累计达到999的消费者(包括在店铺、达人直播间购物的消费者),且未领900-200元的优惠券的消费者,将提供一张200元的无门槛优惠券。针对预售期间产品订单累计未满999元的消费者(包括在店铺、达人直播间购物的消费者),欧莱雅将提供两张满499立减100元的优惠券。以上消费者,巴黎欧莱雅品牌邀请他们成为巴黎欧莱雅金卡会员,享受相关待遇具体领取和使用细则,品牌将在5日之内进行公布。

欧莱雅
人民日报评欧莱雅不能道歉了之
昨晚,人民日报评论官方微博写道:因面膜差价事件,巴黎欧莱雅深夜道歉。然而将问题归咎于繁琐的促销机制,对涉嫌虚假宣传、虚假发货以及售后服务差等避重就轻,并不能得到消费者认可。双11本该是得实惠的“购物狂欢”,而不该成为忽悠消费者的“套路比拼”。匡威斐乐预付定金消费者反而多花钱、付款10天不见欧莱雅、薇诺娜直播声称没货……这些案例被中消协点名批评,反映商家套路之深。市场有规则,买卖讲诚信,优惠当真诚。靠套路获利,损害的是顾客利益、是自身口碑,也是商业生态、消费环境。(人民日报评论)
比亚迪回应员工猝死:原因有待进一步调查,正与家属积极沟通
近日,比亚迪员工猝死在出租屋内一事引发广泛关注。11月18日,比亚迪方面回应表示,“11月5日,我们西安工厂一员工在厂外的出租屋内死亡,对逝者我们深切哀悼。据悉不涉及刑事案件,员工的死亡原因还待进一步调查。目前,我们正在与员工家属积极沟通,希望能够妥善处理好相关善后事宜。”(澎湃)
何小鹏回应小鹏汽车命名太土
11月18日消息,小鹏汽车创始人何小鹏在品牌焕新日活动中表示,小鹏汽车不会更换名字,以此回应网友“小鹏名字太土”的言论。他以福特、丰田、特斯拉等以姓氏命名的车企为例,称以其名字命名品牌,是对小鹏汽车品牌认同和责任的表现。此外,数据显示,近日,广东小鹏汽车科技有限公司申请注册多项小鹏汽车董事长“何小鹏”同名商标。
蛋壳公寓被强制执行1.48亿,但该公司名下均无可供执行的财产
天眼查App显示,近日,蛋壳公寓关联公司青梧桐有限责任公司新增被执行人信息,执行标的1.48亿余元,执行法院为杭州市中级人民法院。目前,该公司被执行总金额约1.72亿。值得一提的是,相关文书显示,蛋壳公寓关联公司紫梧桐(北京)资产管理有限公司及青梧桐有限责任公司名下均已无可供执行的财产。(中新经纬)
新设国家反垄断局,挂牌亮相
11月18日上午,国家反垄断局在北京三里河东路8号正式挂牌成立,与国家市场监管总局三里河办公区同楼。这是继国家乡村振兴局、国家疾病控制局之后,今年国务院新组建的第三个副部级国家局。(北京日报)
匡威、斐乐预付定金消费者反而多花钱
11月18日,中消协发布2021“双11”消费维权舆情分析报告,其中,“匡威斐乐预付定金消费者反而多花钱”成为典型案例。报告中称,近日,有消费者投诉称,原以为双十一提前付定金能抢到便宜,尾款加预付款一双匡威569.17元,但不用预付仅需558.50元。与匡威有同样套路的还有FILA(斐乐)官方旗舰店。据多方反映,平台给部分消费者退了差价,但后续众多消费者的退款请求目前还未得到客服回复。(新商业联播)
爱奇艺龚宇称行业内容严重短缺,短视频也在争夺用户时长
11月17日,爱奇艺发布第三季度财报,总营收同比增长6%为76亿元,净亏损17亿元。爱奇艺CEO龚宇表示:行业遇到的最大问题就是内容供给出现严重短缺,短视频争夺用户时长也是重要客观原因。财报发布后,爱奇艺股价大跌17.23%,目前市值56亿美元。(电商在线)
美股三大指数收盘涨跌不一,热门中概股多数下跌
36氪获悉,美股三大指数收盘涨跌不一,道指跌0.17%,标普500指数涨0.34%,纳指涨0.45%;英伟达涨超8%,公司数据中心营收连续8个季度创新高;大型科技股涨跌不一,亚马逊涨超4%,苹果涨超2%,谷歌涨超1%,特斯拉涨0.68%,微软涨0.63%,Meta跌0.61%,Netflix跌潮1%;热门中概股多数下跌,唯品会、哔哩哔哩跌超17%,阿里巴巴跌超11%,高途跌超6%,新东方、虎牙、拼多多跌超5%。
消息称字节跳动国内收入增速明显下滑,抖音收入已停止增长
从接近字节跳动内部人士处获悉,昨日字节跳动商业化产品部召开全员大会,会上披露其国内广告收入过去半年停止增长,系2013年开启商业化以来首次出现这种情况。广告收入是字节跳动收入的主要来源,广告收入半年停止增长,或意味着字节跳动收入增长全面放缓。该人士还透露,来自抖音的收入已停止增长,今日头条甚至处于亏损边缘。第三方数据显示,抖音、今日头条DAU均增长乏力。(证券时报)
浪潮集团内部通报 “ 加班标语 ” 一事:对相关人员依规作出相应处理
此前,浪潮集团分公司办公室悬挂加班标语引发热议。对此,浪潮集团发布内部通报。通报称,近日,浪潮软件综合与安全管理部员工于某,在未经部门负责人审核具体内容的情况下,联系某文化传播有限公司将文案材料布设到浪潮软件 6 号楼南一层办公区域,造成不良影响。为此,对浪潮软件在集团内进行通报批评,对相关人员不按程序办事及作风不严谨的情况依规作出相应处理。(IT之家)

美团外卖更换新 logo 网友:看起来很慢的样子
昨日,美团外卖宣布启用新 Logo,原来的袋鼠全身照,变成了如今的仅袋鼠头部,两只大耳朵更萌了。美团外卖官方微博称:“ 大袋鼠 logo 来道别啦:从2015 年 11 月 18 日到今天,在这六年时光里,我看到了很多故事和在故事里认真生活的你。能陪你一起努力一起打拼,我开心又骄傲。从今天开始,我会换个样子,继续陪在你身边!” (cnBeta)

美团
涪陵榨菜:五年沉香礼盒最高售价1521元
涪陵榨菜官方旗舰店推出一款五年沉香-礼盒装榨菜售价888元。一网店该礼盒款榨菜标价甚至达1521元。这款名为“五年沉香礼盒装”的乌江涪陵榨菜为“精美铁听装”,净含量为900克,号称纯手工制造,至少3年才能酿成,称口感脆嫩、五年沉香等。涪陵榨菜回应称,沉香款是公司一直有的产品,用的是腌制比较久的榨菜做成的,不是新推出产品。888元五年沉香榨菜是作为礼品榨菜的品类进行销售。(中新经纬)

嘀嗒出行回应女乘客跳车,已对车主账号进行扣分及暂停接单处置
据中新经纬报道,针对有用户因质疑司机违规拼单,与其发生言语纠纷后跳车一事,嘀嗒出行17日晚间发布公告,回顾了事发全过程,并称按照规则,已对车主账号进行扣分及暂停接单处置,后续将根据客诉处理进展及时更新。16日,一女子发帖爆料称,自己乘坐嘀嗒网约车时,因质疑司机违规拼单,发生言语纠纷,该女子要求下车被拒,出于害怕无奈之下跳车。嘀嗒出行表示,在确认乘客安全状态后,平台立即展开相关情况排查,据平台公约,已对车主账号的行为分进行相应的扣除,在本次事件未处理完成之前,暂停该账户使用。(中新经纬)
苹果削减iPad产量以保证iPhone 13需求
据报道,苹果已经削减了iPad的产量,旨在为iPhone 13分配更多组件,全球芯片供应危机对该公司的打击比此前预期的还要严重。iPad和iPhone机型有许多共同的组件,包括核心和外围芯片。这允许苹果在某些情况下在不同设备之间转移组件。(参考消息)
苹果面向消费者出售零部件和工具,自助维修iPhone和Mac
据报道,苹果公司宣布,将首次开始面向公众出售备件和工具,以便对他们的iPhone和Mac电脑进行自助维修。除了官方的零部件和工具外,苹果还将向用户提供维修手册。苹果称,该计划将于明年初率先在美国推出,并在明年晚些时候扩展到更多国家。(新浪科技)
木头姐:特斯拉可能在未来5年占领逾20%的汽车市场份额
方舟投资管理公司创始人凯西·伍德“木头姐”在最新采访中表示,“如果特斯拉在美国率先实现自动驾驶,我们将可以相信,特斯拉不仅将占据电动汽车市场的最大份额,也将在未来五年内占据整个汽车市场20%-25%的份额。(财联社)
大公司财报
阿里巴巴:2022财年第二财季营收2006.9亿元,同比增长29%
36氪获悉,阿里巴巴发布2022财年第二财季业绩报告。财报显示,该财季,阿里巴巴营收2006.9亿元,同比增长29%,市场预期2061.73亿元。该财季阿里巴巴非公认会计准则净利润为285.24亿元,同比下降39%。截至2021年9月30日止12个月,阿里巴巴生态系统年度活跃消费者达12.4亿。
阿里巴巴:社区商业平台业务季度GMV环比增长超150%
36氪获悉,阿里巴巴发布2022财年第二财季业绩报告。期内中国零售市场及新零售业务年度活跃消费者8.63亿;社区商业平台业务季度GMV环比增长超150%;饿了么年度活跃消费者同比增长28%;优酷日均付费用户规模同比增长14%;淘特单季新增活跃用户5000万,年度活跃消费者超2.4亿。菜鸟网络方面,截至9月30日,菜鸟运营超300万平米的跨境仓储网络,乡村物流已覆盖全国超1000个县,日均处理包裹量同比增长超280%。
京东:三季度营收2187亿元,同比增加25.5%
36氪获悉,京东发布2021年三季度财报。财报显示,京东三季度营收2187亿元,同比增加25.5%,市场预期2154亿元。其中,京东零售收入1980.8亿元,京东物流收入257.49亿元,新业务收入57.33亿元。
中通快递:第三季度净利润为11.48亿元,同比下降5.2%
36氪获悉,中通快递发布截至9月30日的2021财年第三季度未经审计财报。报告显示,中通快递第三季度营收为人民币73.907亿元(约合11.470亿美元),与去年同期的人民币66.388亿元相比增长11.3%;净利润为人民币11.479亿元(约合1.781亿美元),与去年同期的净利润人民币12.103亿元相比下降5.2%。
唯品会:三季度营收249亿元,同比增长7.5%
36氪获悉,唯品会发布2021年三季度财报。三季度,唯品会营收249亿元,高于市场预期,同比增长7.5%;净利润6.28亿元,上年同期12亿元。
名创优品:2022财年第一财季营收26.5亿元,同比增长28%
36氪获悉,名创优品公布2022财年第一财季业绩报告。该季度集团总营收26.5亿元,同比增长28%。其中,国内营收20.3亿元,同比增长18%;海外营收6.2亿元,同比增长78%。按Non-IFRS计,调整后净利润1.8亿元,同比增长80%,净利润率7%。
投融资
知情人士称哪吒汽车正在进行一轮新的融资,最高募资额可达10亿美元
据知情人士透露,哪吒汽车正在进行一轮新的融资,数额至少在8亿美元,最高募资额可达10亿美元(或等额人民币)。这一轮融资在360集团领投的40亿元D1轮融资后,在香港IPO之前,是哪吒汽车的Pre IPO轮融资。哪吒汽车方面人士表示,尚未听到这个消息。不过也强调,这不作为官方声明。(新浪科技)
碧桂园服务配股定价为每股53.35港元,集资约80亿港元
36氪获悉,碧桂园服务于早间停牌,公告称将配股。港股投行获得的一份配股书显示,此次配股定价为53.35港元,较停牌前报价折让9.5%,计划配售1.5亿股,集资约80.03亿港元,募资用途为并购、业务拓展及一般经营。这是碧桂园服务近一年内第三次配股融资。
“莫小仙”完成过亿元B轮融资
36氪获悉,潮流速食品牌“莫小仙”宣布完成过亿元B轮融资,本轮由亚洲食品基金独家投资,青桐资本担任独家财务顾问。本轮融资将主要用于供应链升级、品牌打造以及人才引进等方面。据官方介绍,截至目前,莫小仙已推出自热米饭、自热火锅、速食粉丝、速食面条四大产品系列。
“智驾科技”完成3亿元B轮融资
36氪获悉,国内智能驾驶公司“智驾科技”MAXIEYE宣布已完成3亿元B轮融资。本轮融资由德赛西威领投,人民网旗下基金、上海自贸区基金、涌铧投资跟投,星宇车灯作为老股东增持,天青资本担任独家财务顾问。据悉,智驾科技本轮资金将主要用于补充乘用车和商用车智能驾驶产品的规模化量产落地投入,以及高阶自动驾驶技术的进一步研发储备。
“光羿科技”完成数亿美元C轮融资
36氪获悉,电致变色技术创新公司“光羿科技”完成了由华平投资领投,鼎和高达、高鹄资本跟投的数亿美元C轮融资,本轮融资由高鹄资本担任独家财务顾问。本轮融资将用于电致变色新产品的研究与开发、产能扩张、全球商业化推广等。据介绍,电致变色技术可以实现自主调节玻璃透光度,实现光线和热量的可控,主要应用在汽车玻璃以及建筑平板玻璃领域。
酷产品
郭明錤:iPhone 14、苹果头戴显示器全面支持Wi-Fi 6E
天风国际分析师郭明錤最新研报指出,iPhone14与苹果头戴显示器均支持Wi-Fi 6E,有望带动更多竞争对手的产品采用Wi-Fi 6E。此前,郭明錤就曾预测,Wi-Fi 6/6E/7为元宇宙装置无线化关键,Wi-Fi供应链为10年内数十亿部头戴显示装置潜在市场的主要赢家。郭明琪预测Meta Platforms、苹果与索尼为2022年元宇宙装置市场影响力最大的品牌。这三家公司将分别在2H22、4Q22与2Q22推出新款头戴显示器装置。(财联社)
iOS15.1.1推送改善通话掉线问题,预计只面向iPhone 12系列和iPhone 13系列用户推送
据IT之家报道,苹果昨日凌晨推送了iOS 15.1.1正式版更新(内部版本号:19B81),本次更新主要是改善了iPhone 12和iPhone 13机型的通话掉线问题。根据苹果官方的说明文档,本次更新的内容除此之外与iOS 15.1正式版相同,预计只是面向iPhone 12系列和iPhone 13系列用户推送。(IT之家)
相关推荐
8点1氪丨欧莱雅再回应安瓶面膜事件;比亚迪回应员工猝死;何小鹏回应小鹏汽车命名太土
8点1氪丨李佳琦、薇娅暂停与欧莱雅合作;8家网盘承诺推出无差别速率产品;腾讯叫停企鹅号黎明计划并向UP主道歉
小鹏汽车回应6亿美元融资传闻:正在进行,完成时间不便透露
8点1氪丨小红书回应“种草笔记代发4元一篇”;字节跳动回应“商业化团队裁员”;淘宝将推出退货秒退款功能
【虎嗅早报】诺亚回应“承兴”事件:风险事件会妥善处理; 小鹏员工承认备份代码,但否认外传
8点1氪丨腾讯视频回应服务器崩溃;元气森林或将进军螺狮粉、酸辣粉业务;蔚来回应“技术人员私自接触涉案车辆”传闻
8点1氪 | 阿里回应“封拼多多员工淘宝账号”;苹果考虑将5G iPhone发布时间推迟数月;罗永浩与抖音正式签约,快手高价竞争但失手
李佳琦和薇娅“封杀”欧莱雅背后,主播和品牌方究竟谁更强势?
“小鹏”的烦恼
何小鹏还缺一张“王牌”
网址: 8点1氪丨欧莱雅再回应安瓶面膜事件;比亚迪回应员工猝死;何小鹏回应小鹏汽车命名太土 http://www.xishuta.cn/newsview54134.html
推荐科技快讯
- 1问界商标转让释放信号:赛力斯 95792
- 2报告:抖音海外版下载量突破1 25736
- 3人类唯一的出路:变成人工智能 25175
- 4人类唯一的出路: 变成人工智 24611
- 5移动办公如何高效?谷歌研究了 24309
- 6华为 nova14深度评测: 13155
- 7滴滴出行被投诉价格操纵,网约 11888
- 82023年起,银行存取款迎来 10774
- 9五一来了,大数据杀熟又想来, 9794
- 10手机中存在一个监听开关,你关 9519
