产业洞察:两年融资200亿元,AI+医疗赛道吸金能力显著
人工智能逐渐渗透人们的生活,医疗保健行业也发生了很大变化,近年来AI+医疗迅速兴起。那么,AI+医疗[1] 是什么呢?
人工智能+医疗,是人工智能技术对医疗相关领域应用场景的赋能现象,即利用最先进的人工智能技术,达到患者与医疗工作者、医疗机构以及医疗设备之间的信息化。可以理解为,通过基础设施的搭建及数据的收集,将人工智能技术及大数据服务应用于医疗行业中,提升医疗行业的诊断效率及服务质量,更好的解决医疗资源短缺、人口老龄化的问题。

政策加持、技术迭代加上市场需求推动,AI+医疗迎来快速发展
2020年,是AI+医疗行业的转折之年。一方面,AI医疗三类器械[2] 的过审,使AI医疗影像行业跑通了困扰其多年的审评审批阶段,从“应用落地”步入“商业化”;另一方面,疫情加速医院与各企业进行主动智慧化重建。据艾瑞《中国AI+医疗行业研究报告》推测,2020-2022年的CAGR(复合增长率)将达到51.9%,2022年预计AI+医疗市场规模将超过70亿元。
政府高度重视AI+医疗行业发展,持续释放政策红利,也极大地推动了AI+医疗的应用实践落地。

AI+医疗赛道火爆,2020年至今获得融资额将近200亿元人民币
根据中商产业研究院数据,2020年AI+医疗已占人工智能市场的18.9%。另据IDC统计数据,到2025年人工智能应用市场总值将达1270亿美元,其中人工智能在医疗行业的应用将占市场规模的五分之一,即250亿美元。在人工智能的所有应用中,医疗排在第一。
AI+医学影像产品和企业不断涌现,据天眼查不完全统计,2020年至今,国内AI+医疗领域共发生了89起融资事件,融资金额总计达到175亿元人民币,其中医学影像约占总融资数的1/3。


天眼查数据研究院研究发现,从近两年的融资轮次看,超6成企业处于A轮和B轮,这部分企业开始步入发展成熟阶段,产品技术得到市场认可、商业模式趋于成熟的企业也更易得到资本的青睐。各企业也纷纷加大技术研发力度,以创新厚植竞争优势,加快发展的步伐。


值得注意的是,中国人工智能医疗应用领域中,医学影像是最热门的领域,投资金额最高、投资轮次最多、赛道公司最多、应用最为成熟。目前国内AI+医学影像企业数量超100家,投入的研发力量也十分庞大,部分医学影像产品正处于医院试用阶段。
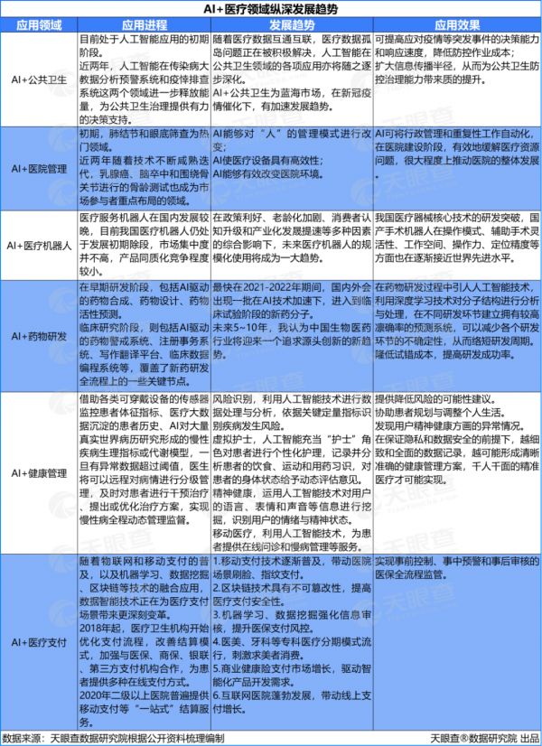
AI+医疗应用场景广泛
目前,我国的AI+医疗主要应用于医学影像、辅助医疗、药物研发、健康管理、疾病预测等五大领域。
AI医学影像。具有速度快、稳定性高、成本低的特点。借助医疗影像大数据及图像识别技术的发展,医学影像成为中国人工智能与医疗结合最成熟的一个领域。AI医学影像行业表现亮眼,在肺结核、眼底、乳腺癌、宫颈癌领域已经有成熟的产品。
天眼查数据显示,我国目前有2万多家企业名称或经营范围含“医疗影像、医学影像”的在业、存续、迁入、迁出的相关企业,超5成相关企业成立于5年内。从地域分布来看,广东的医疗影像关企业数量最多,超过3,000家,占全国的13%。
人工智能与医疗相结合,将传统医疗迭代进了智慧医疗时代,人工智能(AI)医学影像辅助诊断的能力越发显现。从专利申请数据来看,2011年-2020年专利申请信息共计7,000余件,且数量呈逐年上升趋势。专利类型中,发明专利所占比重最大,达到53.73%,其次是实用新型,占比38.46%。

AI辅助医疗。辅助诊断方面,以沃森医生平台为例,它可以在短时间内综合患者的各类信息,结合上百万的资料给出精准的诊断结果和治疗方案。辅助手术方面,以达芬奇机器人为例,这是一种人机协作型机器人,在手术过程中,医生可以在千里之外运用机械臂实时、精准的进行手术辅助。
我国目前有11万多家医疗诊断相关企业,超8成相关企业成立于5年内,其中,仅2020年新增企业注册量超3万家,增速达63%。从地域分布来看,广东的AI辅助诊断企业数量最多,有3万多家,占全国的30%。
AI药物研发。国内新药研发仍以仿制药和改良药为主,主要为AI公司与药企合作开发新药。完整的药物开发过程包括靶标筛选、药物发现、临床试验等。随着大数据和人工智能在科学研究中的应用,药物研究和开发将变得更加精确和便捷,高效解决周期长、费用高、成功率低的问题。
我国目前有6万多家药物研发相关企业,5成相关企业成立于1年内,其中,仅2020年新增企业注册量超2万家,增速接近100%。从地域分布来看,广东的AI辅助诊断企业数量最多,有1.1万多家,占全国的18%。
AI健康管理。产品形态主要为智能可穿戴设备。2019年医疗AI范围扩大到了康养范围之后,国内可穿戴设备在医疗场景的广泛应用,通过健康大数据智能分析,可以帮助个人或企业有针对性的管理健康,通过进行长时间的实时监测以及数据多维管理和分析把被动的疾病治疗变为主动的健康监控。
我国有超1.5万余家可穿戴设备相关企业,其中有368家为高新技术企业,占比为2.4%。从地域分布来看,广东的可穿戴设备相关企业数量最多,超过1.2万家。从专利分布来看,可穿戴设备相关企业的专利类型主要为发明,占比46.2%,另外,实用新型和外观设计的专利分别占34.0%和19.8%。
AI疾病检测。主要聚焦于基因检测领域。优势:其一,中国有大量的数据样本。计算机需要大批数据,不断训练算法,许多国家没有如此大的人口基数,疾病的数据量受到限制;其二,中国有广阔的应用场景。数量庞大的患者、相对少的医生,远程和人工智能诊断在我国有大量需求。
我国目前有超5,800余家基因检测相关企业,其中有190家为高新技术企业,占比为3.2%。从地域分布来看,广东的基因检测相关企业数量最多,有近1,300家,占比22%。从专利分布来看,基因检测相关企业的专利类型主要为发明,占比72.4%,另外,实用新型和外观设计的专利分别占24.41%和3.19%。
随着政策的支持、技术的不断成熟,AI+医疗的应用场景将不仅限于以上五种,天眼查数据研究院预计,未来10年AI技术将会逐渐赋能医疗全领域。
技术和应用双引擎驱动,AI+医疗赋能智慧生活近在咫尺
从AI+医疗行业的发展趋势来看,随着人工智能、移动互联网、物联网、大数据及大数据安全等技术的发展,健康全流程管理的各个环节将会越来越智能化,精准医疗将会越来越个性化、个体化。

首先,AI和大数据在医疗行业智能化方面,建立可管理、可控制、可追溯的健康医疗数据开放运营体系,推动医疗健康大数据流通服务,需要在探索医疗数据在隐私计算和人工智能等新技术的基础上,针对医疗行业辅助诊疗领域进行融合创新应用,在隐私计算技术赋能下,做到医疗数据真正意义的隐私保护,进而最大化地释放数据价值。例如:专注隐私保护和数据流通技术的华控清交已经就医疗影像数据进行AI模型训练分析,并验证了训练结果与明文结果[3] 的一致性。
其次,AI在医疗领域应用成熟度方面,医疗影像作为AI+医疗领域投融资热门赛道,在应用场景上也越来越细分。国内应用AI+CT影像在智能辅助诊断心血管疾病、神经系统疾病、脑部疾病、眼底疾病、肺部疾病等都较为成熟。例如:养老企业融合引进AI眼底筛查、毫米波雷达、高灵敏生物芯片技术,为老年人打造眼底人工智能慢病检测仪等黑科技适老产品,通过眼底检测仪3分钟筛查出30种健康疾病,得到依据自动算法生成的体检报告。
未来,凭借AI+医疗出色的算法和大数据分析,相关服务平台的各个服务端口的数据壁垒逐渐打通,实现在各个核心应用场景的完美落地,最终提升国内整体医疗水平。
相关注释
[1] AI+医疗:综合应用自然语言处理(NLP)、计算机视觉、深度学习、生物识别、大数据等技术,构建高效化的信息支撑体系、规范化的信息标准体系、常态化的信息安全体系、科学化的医护管理体系、专业化的业务应用体系、便捷化的医疗服务体系、人性化的健康管理体系,是提升医疗服务效率的整个医疗生态圈。(AI 医疗:也是智慧医疗,本文指AI医疗大领域。)
[2] AI医疗三类证:医疗器械按国家规定总共分一类、二类、三类医疗器械的分别。一类的医疗器械最是简单,不用做任何的审批。一类的医疗器械需要到市级食品药品监督管理部门备案。三类医疗器械是最高级别的医疗器械,也是必须严格控制的医疗器械,是指植入人体,用于支持、维持生命,对人体具有潜在危险,对其安全性、有效性必须严格控制的医疗器械。所以一定要审批医疗器械经营许可证的。AI+医疗领域的三类器械经营许可证即AI医疗三类证。
[3] 明文结果:属于密码学术语,是指没有加密的文字(或者字符串),一般人都能看懂的意思。
本文来自微信公众号“天眼查数据研究院”(ID:TYC_Research),作者:AliceMax,36氪经授权发布。
相关推荐
产业洞察:两年融资200亿元,AI+医疗赛道吸金能力显著
后疫情时代|AI+医疗健康产业走向何方?世界级峰会给你答案
人工智能赛道融资十年:总吸金超8288亿元,上半年融资事件同比增长63.1%
透过 200 家创业公司,我们看到了各赛道的现状与未来 | 36氪未来智库
一口好牙撑起千亿赛道:近十年口腔牙科融资超169亿元,牙科机构吸金力强
36氪独家 | 赛道IPO大战前夜,头部医疗AI「数坤科技」再融7亿元
医疗产业按下加速键 谁是后疫情时代的医疗新势力?
创投周报 Vol.27 | 浪潮云获6亿元B轮融资;电子烟品牌SSSO嗖天使轮即获2500万美元融资;医疗健康赛道亿元级融资达4笔;以及10家有意思的公司
「渊亭科技」获亿元人民币A轮融资,用数据智能中台支撑“AI+行业解决方案”
创投周报 Vol.41 | 企业服务赛道持续火热,医疗健康本周跌出热门赛道三甲,「小鹏汽车」收获本周4亿美元高额融资;以及5家有意思的公司
网址: 产业洞察:两年融资200亿元,AI+医疗赛道吸金能力显著 http://www.xishuta.cn/newsview52764.html
推荐科技快讯
- 1问界商标转让释放信号:赛力斯 95792
- 2报告:抖音海外版下载量突破1 25736
- 3人类唯一的出路:变成人工智能 25175
- 4人类唯一的出路: 变成人工智 24611
- 5移动办公如何高效?谷歌研究了 24309
- 6华为 nova14深度评测: 13155
- 7滴滴出行被投诉价格操纵,网约 11888
- 82023年起,银行存取款迎来 10774
- 9五一来了,大数据杀熟又想来, 9794
- 10手机中存在一个监听开关,你关 9519
