小米造车进展超预期,股权激励再添助力
小米造车,再落新子。
今天(10月19日),在小米投资者日上,雷军透露,小米造车进展超预期,小米汽车首个工厂将落户北京亦庄,并预计将在2024年上半年正式量产。

“雷”厉风行。自今年3月30日雷军宣传小米造车,一系列动作如火如荼展开落地。
对于任何一家公司、创业项目,人、钱、战略都是头等关键三件事。更遑论雷军“人生中最后一次重大创业项目!”“愿意押上人生所有积累的战绩和声誉”梭哈的小米汽车。
对于小米,钱是不缺的(雷军曾豪言,10年投入100亿美元造车,且不需要对外融资),战略方面,也或多或少已经由国产新能源车企三强帮助探索出了一条成功路径,人才就成了关键中的关键。
今日的投资者日会议上,雷军也介绍,小米汽车已收到超过2万份简历,到岗研发团队达453人。
而小米和雷军,已经为这453人备好了厚礼。
小米“重赏”造车:独立期权奖励、年销百万辆可100%套现
十一假期前一刻,小米集团发布公告,将于10月25日举行股东特别大会,以批准采纳Xiaomi EV(小米智能电动汽车业务)的股权激励计划,计划授权上限为10亿股,占Xiaomi EV已发行股份总数的10%。

Xiaomi EV是小米集团直接持有的全资附属公司,注册地开曼群岛,负责运营小米集团的智能电动汽车业务。
实际上,这是最终落地的另一只靴子。此前,小米已多次被报道,即将为造车设立专项股权激励计划。
今年7月,据36氪消息,小米汽车将公布股票激励计划,将授予员工独立的汽车公司期权,分5年发放完毕。
小米汽车的期权激励计划有两种变现方式。
第一,如果小米汽车独立上市,那么将以“临上市前一股汽车期权对应一股上市后的汽车主体股票”的方式变现。
第二,如果小米汽车未独立上市,期权依然可以变现。此时,员工可以按照约定的业绩里程碑将手中的小米汽车公司期权兑换成同等价值的小米公司的限制性股票单位。
具体方案为:
达成小里程碑1(新车发布):可变现不超过30%已成熟的股票期权
达成小里程碑2(健康经营下汽车年销量达到50w):可变现不超过30%已成熟的股票期权
达成大里程碑(健康经营下汽车年销量达到100w):可变现剩余已成熟的股票期权
重赏之下,必有勇夫。
第一个将股权激励做成全行业标配的,是汽车行业?
关注小米的人并不陌生,小米发红包,从来不手软。
小米公司上市前,就曾一次性发出6400万股B类普通股,作为股权激励,只确认股份支付费用,即达到98.3亿元。
对于小米汽车,除了在期权方面大力度激励,在日常薪资上,小米汽车也不断开出3倍高薪从各大公司挖人。
雷军这么着急抢人,实在是因为,以高薪配合股权激励计划抢人,已经成为汽车行业内标准操作。
据富途企业服务统计,仅最近半年、仅上汽集团、吉利汽车、长城汽车三家传统车企,股权激励总金额已经达到约250亿元:9月,上汽集团宣布回购股份实施员工持股计划或者股权激励,回购金额不低于15亿元且不超过30亿元;8月,吉利公告了价值约45亿港元(约37亿元人民币)的股份奖励计划;7月,长城汽车股东大会决议通过第二期股权激励计划,首次授予(80%)价值为180亿元。
以股权激励员工,实践早已有之。具体到汽车行业,则是开始于传统国有车企,极速发展于新能源车企,并在短短不到十年时间内,成为全行业标准操作。
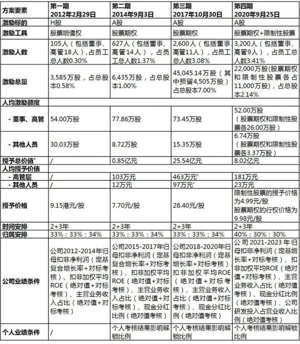
2014年9月,广汽集团实施公司第一期股权激励计划,开行业之先河。此后,上汽集团、长安汽车跟进(长安汽车股权激励最终因业绩未达标导致未能行权)。同时,长城汽车、吉利汽车等传统民营车企也加入股权激励行列。

图片来源:广汽集团各期股权激励计划信息
而小鹏、蔚来、理想等造车新势力、跨界造车科技公司,更是几乎从创业初始就设计好了股权激励机制。加上新势力们为员工开出的远高于传统车企的高薪资,过去几年来,汽车行业人才大量流入新造车势力,让传统车企大量“失血”,也倒逼着传统车企纷纷下场参战,集抛出股权激励计划。
新旧势力你追我赶,让汽车行业几乎成为第一个实现,股权激励成为全行业标配的产业。
员工持股计划(ESOP),抢人只是表面,改变组织才是根本
更重要的意义不止在抢人。
过去,汽车行业施行股权激励或类似制度,更多集中在高管、骨干人员持股。股权激励规模小、覆盖度有限。
如今,无论传统或新势力,激励计划更多走向规模更大,几乎覆盖全员的员工持股计划(ESOP)。
股权激励制度设计的初衷也是为企业留住人才。
造车新势力掀起的人才锦标赛竞争,已经从企业抢到人才,留住人才,延伸到更深层次的变革组织形态,改善企业决策机制等较隐性的部分。
很多新势力车企,在施行股权激励计划的同时,赋予一线员工更高的决策权,以激发员工内在动力。在此背景下,传统车企借道股权激励,更同时引入员工持股、用户共创、甚至引入混改等机制、规则,将其内化成公司新的内生发展动力。
只要市场不断变化,组织革新就将持续不断进行。员工持股计划(ESOP)、股权激励,将在发挥出传统作用之外,正在被发现、赋予越来越多适应新商业竞争环境的功能和使命。
本文来自微信公众号“富途安逸”(ID:futu-ie),作者:富途安逸,36氪经授权发布。
相关推荐
小米造车进展超预期,股权激励再添助力
小米造车苦了谁
二度上市,小鹏借股权激励开启人才保卫战?
小米造车:心急吃不了热豆腐
继小米之后,360 也官宣造车:互联网企业造车到底哪家强?
小米造车坑三千
不要高估小米造车
小米:要造车?还得再等等
小米再推股票激励计划,向122人奖励超1.1亿股
格力小米股权激励引发对比,这次雷军赢了董明珠?
网址: 小米造车进展超预期,股权激励再添助力 http://www.xishuta.cn/newsview52204.html
推荐科技快讯
- 1问界商标转让释放信号:赛力斯 95792
- 2报告:抖音海外版下载量突破1 25736
- 3人类唯一的出路:变成人工智能 25175
- 4人类唯一的出路: 变成人工智 24611
- 5移动办公如何高效?谷歌研究了 24309
- 6华为 nova14深度评测: 13155
- 7滴滴出行被投诉价格操纵,网约 11888
- 82023年起,银行存取款迎来 10774
- 9五一来了,大数据杀熟又想来, 9794
- 10手机中存在一个监听开关,你关 9519
