亚马逊家用机器人被曝缺陷:人员识别靠不住,还可能摔下楼梯
智东西9月30日消息,据外媒VICE旗下科技频道Motherboard报道,亚马逊刚刚发布的家庭助理机器人Astro可以通过识别和追踪/跟踪进入用户家中的陌生人,并录制陌生人的音频和视频,来履行其监控和助手职责。
此外,Motherboard还报道了Astro机器人的设计理念和工作流程,这些信息是来源于亚马逊Astro机器人软件开发会议视频以及会议上提交的内部开发文件。
不过,参与Astro机器人项目的消息人士透露,该机器人的人员识别系统存在严重缺陷,并且在室内巡逻中遇到楼梯时会有跌落风险。
01 Astro机器人先识别后跟踪,还可记录陌生访客影音信息
亚马逊在其发布的视频中说,Astro机器人的设计理念是为其拥有者提供“安心体验”。
Astro机器人是一款监视设备,可以追踪用户和进入用户家中的每个人。
用户购买这款价值999美元(约6459.44人民币)的机器人时,会被要求“登记”自己的面部和声音信息以及可能到其家里来的任何人的面部和声音信息,这样Astro机器人就知道哪些人是被允许进入到用户家中的。
一份Astro机器人内部开发文件描述了Astro机器人如何巡逻其用户的住所并识别其遇到的人。
其他文件中则提到了机器人上部署的“Sentry(哨兵)”模块,即控制设备安全功能的组件和软件。Sentry模块集成了亚马逊旗下家庭安全公司Ring研发的摄像头和亚马逊家庭安全服务Alexa Guard。
此外,这些文件主要使用Astro机器人的内部代号“Vesta”来指代Astro机器人。
Astro机器人内部开发文件中写道:“当有陌生人在附近,Vesta会智能、缓慢地在用户住所内巡逻,通过从一个扫描点(在任何指定空间中能可环顾四周的最佳位置和姿态)移动到另一个扫描点来寻找和倾听异常状况。”

Vesta移动到预先确定的用户住所内扫描点,然后调整姿势开始扫描房间,查看路过和前进途中的障碍物。
当Vesta移动过用户住所平面扫描图上所有扫描点后,Vesta就完成了一次完整的巡逻。
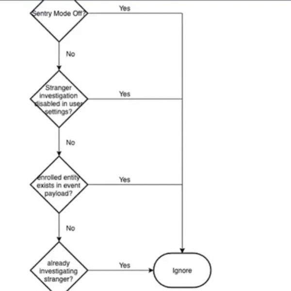
内部文件提到如果机器人检测到它认为不寻常的东西,例如看到一个无法识别的人时,或者听到像玻璃破碎或火警报警器报警声一样的声音时,它将进一步进行调查,包括跟踪不明身份的人绕屋子移动。
开启Sentry模式后,Astro机器人被设置成,应该首先尝试识别监测到的人,如果30秒后,还识别为不明身份的人,Astro机器人开始跟踪此人,直到Sentry模式被关闭。
亚马逊Astro机器人软件开发会议上展示的流程图准确地解释了当Astro机器人探测到一个“presence(感觉在附近的人)”时会发生什么,以及研究人员是如何设计Astro机器人来“stranger investigation(调查陌生人)”的。

如果用户禁用Astro机器人的“stranger investigation”功能,机器人将忽略监测到的陌生人。如果用户设置机器人为Sentry模式或者巡逻模式,Astro机器人将靠近陌生人并跟随他们,然后开始一系列“调查活动”。
一般来说,如果Astro机器人开始调查活动,它会跟随陌生人的行动,录制他们的音频和视频,然后自动上传一段录音,供用户稍后查看。
用户可以通过配套App或大声说出特定短语来告诉机器人启动或停止巡逻,例如“Echo,让Astro开始家庭监控”或“Alex停止移动”。
此外,用户可以将Astro机器人设置为“Away(离开)”模式,该模式表示用户不在家,需要机器人定期自行巡逻。
然后,用户可以通过其他设备,例如手机,直播查看机器人监测的内容。用户还可以通过配套App和Astro机器人发起双向视频通话。
内部文件中还写道:“当Vesta完成一个完整循环巡逻时,它将创建下一次巡逻的时间表,并进行一小时的展示。”
02 成本高又脆弱,Astro机器人还面临因素和导航问题
参与开发的消息人员说,他们开发的机器人版本运行效果不佳。
一位参与Astro机器人项目的人谈道:“Astro机器人很糟糕,如果遇到楼梯,几乎肯定会摔下楼,其人员检测功能往好里说也靠不住,这使得其让家庭安全的主张变得可笑。”
他补充说:“这种设备感觉很脆弱,因为它的成本太高,mast(桅杆)在几个装置上断裂,将机器人锁定在伸展或收缩状态,发生这种情况时也没有办法将其运送回亚马逊。”
该消息人士还透露:“亚马逊还将Astro机器人作为一种辅助设备加以推广,但随着其mast断裂,在任何特定时刻,机器人都可能在一段楼梯上自毁,这充其量是荒谬的胡说八道和市场营销,最坏的情况是,对于任何真正依赖它来实现可访问性目的的人来说,它都有潜在的危险。”

另一位从事该项目的消息人士提到隐私和导航是Astro机器人面临主要问题。他说:“至于我个人对Astro机器人的看法,这是一场尚未准备好就发布的灾难,几乎肯定会在现实世界用户的家中摔下楼梯,此外,(在我看来)这也是一场隐私噩梦,是对社会和我们如何用Vesta等设备,交换隐私以换取便利的控诉。”
消息人士提到Astro机器人的人脸识别能力表现不佳。
该机器人还将与亚马逊的Ring安全系统紧密集成,包括响应上述火灾报警等Ring事项,并在安全系统设置为离开模式时开始巡逻。
关于Astro机器人的人员识别能力,亚马逊负责设备和服务的高级公关经理克里斯蒂·施密特(Kristy Schmidt)通过一封电子邮件告诉Motherboard:“除了咨询几位专攻计算机视觉的亚马逊学者外,我们还咨询了算法偏见方面的外部专家,俄亥俄州立大学工程学院院长艾安娜·霍华德(Ayanna Howard)评审了我们为提高此功能的公平性而采取的步骤。”
这个回复是重复了亚马逊在一篇讨论该公司视觉ID功能的博客文章中所说的一些话。
根据施密特的回复,霍华德说过:“亚马逊在数据和反馈驱动下,在设计、测试和扩充方法方面考虑周到,以尽量减少视觉ID功能的偏差。他们定义了与其产品用例相关的性能目标,在大量难以置信的多样化数据上对其模型进行了培训,并与我分享了其方法的足够详细信息,以真正努力确保该功能不仅在统计上适用于所有客户,随着时间的推移,它也在为这些客户提供更好的服务。”

03 Astro机器人通过跟踪用户来优化自身
亚马逊称Astro机器人将“以传统消费类电子产品无法实现的方式改善客户的生活”,为了让Astro机器人正常工作,该机器人必须收集有关您行为和家庭的数据。
一份解释亚马逊“社交机器人”哲学的文件指出:“Astro机器人需要学习用户行为。”
该文件中还说:“我们的目标是让Vesta成为一个‘智能机器人’,并允许与人进行一些简单但神奇的互动。”
要做到这一点,Astro机器人需要绘制用户住所的完整地图,创建一张显示“瓶颈”和机器人可能被卡住或“容易被人类撞到”的地点(如走廊、门口和厨房)的热图。

Astro机器人应该随着时间的推移而学习,这意味着它必须跟踪人类在做什么,他们要去哪里,以及他们可能聚集在哪里。
一位Vesta项目的开发人员说:“设备中的移动能力需要完美实现。我在这里说完美,因为如果它不能完美地实现,我们就不能指望社交机器人(在人们的家中)受到欢迎。”
为了做到完美,Astro机器人必须“在用户面前显得‘聪明’”,“需要与人良好互动,考虑到社会规范”,需要跟踪并从客户行为中学习,“需要有一定程度的自主权,人们需要的时候是可用的,Astro机器人‘希望’在人类周围,但不碍事”。
施密特告诉Motherboard:“我们设计Astro机器人来控制设备上的大量数据处理,包括它在家中移动时能处理图像和原始传感器数据,这有助于Astro机器人对环境做出快速反应。此外,你的视觉ID数据被存储在设备上,Astro机器人通过基于设备的数据处理来识别你。”
亚马逊的程序员在一次会议上还提到,他们已经确定了Astro机器人与用户互动的最佳距离。例如,在大多数情况下,它应该是“社交距离”,即距离用户1到1.5米。
然而,当用户从亚马逊购买东西时,Astro机器人知道(屏幕)需求处于可查看状态,此时,Astro机器人靠近用户,两者之间距离缩小为40厘米。
04 结语:亚马逊推动其家用机器人大规模落地可能还要几年
亚马逊首款家用机器人终于在亚马逊2021年秋季硬件发布会上正式亮相。
这款Astro机器人是从家庭监控、室内巡逻等方面入手,提升用户安全体验,不过结合相关开发人员的评价来看,亚马逊的这款家用机器人还有升级空间,比如说如何保证不在巡逻时摔下楼梯等等。
因为各种原因,亚马逊的家用机器人没有像其他产品一样,产品发售,然后用户直接购买,而是需要邀请资格才能购买,这可能意味着更多人如果想要体验亚马逊的家用机器人需要再等待一下,亚马逊的家用机器人大规模落地可能还需要一段时间。
本文来自微信公众号 “智东西”(ID:zhidxcom),作者:杨畅,编辑:Panken ,36氪经授权发布。
相关推荐
亚马逊家用机器人被曝缺陷:人员识别靠不住,还可能摔下楼梯
一文看清亚马逊今秋新品发布会:家用机器人、安防无人机、智能手表、温控器齐亮相
「深眸科技」推出高性价比家用服务机器人,行业下半年或迎来一波增长?
两年爆出一连串严重芯片漏洞, “CPU霸主”英特尔靠不住了?
亚马逊谷歌家用摄像头频频暴雷,看娃神器是怎么成了“恶魔之眼”?
专访「iRobot中国」:中国高端扫地机器人市场广阔,看好家用机器人关联品类发展
亚马逊造出「大眼萌妹」,首款管家机器人专为你跑腿
亚马逊神秘项目被曝光:800人花四年倾力打造, 豪赌下个未来
亚马逊最头疼的仓库难题,正在被这家机器人公司突破
最前线 | 九号公司发布割草机器人Navimow,踏入家用服务新领域
网址: 亚马逊家用机器人被曝缺陷:人员识别靠不住,还可能摔下楼梯 http://www.xishuta.cn/newsview51453.html
推荐科技快讯
- 1问界商标转让释放信号:赛力斯 95792
- 2报告:抖音海外版下载量突破1 25736
- 3人类唯一的出路:变成人工智能 25175
- 4人类唯一的出路: 变成人工智 24611
- 5移动办公如何高效?谷歌研究了 24309
- 6华为 nova14深度评测: 13155
- 7滴滴出行被投诉价格操纵,网约 11888
- 82023年起,银行存取款迎来 10774
- 9五一来了,大数据杀熟又想来, 9794
- 10手机中存在一个监听开关,你关 9519
