“我奶常山赵子龙”,60岁老人凌晨3点打游戏还“五杀”?腾讯“查案”3天公布结果:是“本人”
被誉为史上最严的“网游防沉迷新规”,一经出台就引发了热烈讨论。有媒体报道,通过租号、冒用身份证等手段,孩子依然可以不受新规所限继续畅玩。
9月6日,网上流传“60岁老人凌晨三点排位”,这位游戏玩家被怀疑是未成年人。
9月9日,腾讯回应,经核实,系统确认系“本人”在进行游戏。腾讯称,从今年3月起,该账号共触发并通过17次人脸识别验证。至于是否属于 “他人代过人脸”无法判断,提醒家长不要被骗刷脸。此回应一出便登上了微博热搜第一。

60岁老太凌晨3点赵云5杀?腾讯回应
虽然“防沉迷新规”已经实施,但据央视新闻近日报道,记者随机选择了一家店铺,在《王者荣耀》租号区,花费33元即可租两个小时账号,按店家提示进入游戏界面,整个过程都没有触发任何实名认证系统。
央视新闻称,通过租号买号,未成年人可以避开监管,继续游戏。甚至还有给未成年人提供代过“人脸验证”的服务。在二手物品交易平台上,商家表示,QQ绑定的游戏账号通过实名验证需要700元。专家表示,监管漏洞依然存在。哪怕是孩子去登录,平台也会认为这是一个成年人在玩。
对此,9月6日,腾讯游戏回应,账号租卖严重破坏游戏实名制和未成年人保护机制,截至目前,腾讯已向超过20家账号交易平台和多个电商平台起诉或发函,要求停止相关服务。8月30日关于未成年人防沉迷的最新规定出台后,腾讯予以了坚决落实。针对花33元租号打2小时王者荣耀问题,我们也呼吁尽快出台相应法规,严格管制帐号租卖行为。

另据北京青年报,对于孩子来说,租号买号要花钱,想要绕开防沉迷,最简单的办法还是偷用大人的身份证注册账号。有人开玩笑说,防沉迷新规上线之后,各种游戏一夜之间会冒出无数“老年玩家”,这种说法并非危言耸听。
目前上小学初中的孩子,祖辈大约在六七十岁左右。北京青年报记者借用了一位60岁老人的身份证,并以此注册了“我的世界”“明日方舟”“部落冲突”等多个游戏,系统均未设卡,可以顺利游玩,游戏中的充值也不受限制。随后又换用了一位90岁高龄老人的身份进行注册,竟然也通过了系统验证。
值得注意的是,9月6日,网友上传的一张朋友圈截图引起了网友的热议。“60岁花甲老太太,凌晨三点排位用赵云拿五杀,让腾讯陷入了沉思”。对此,有网友调侃道:“我奶常山赵子龙”。

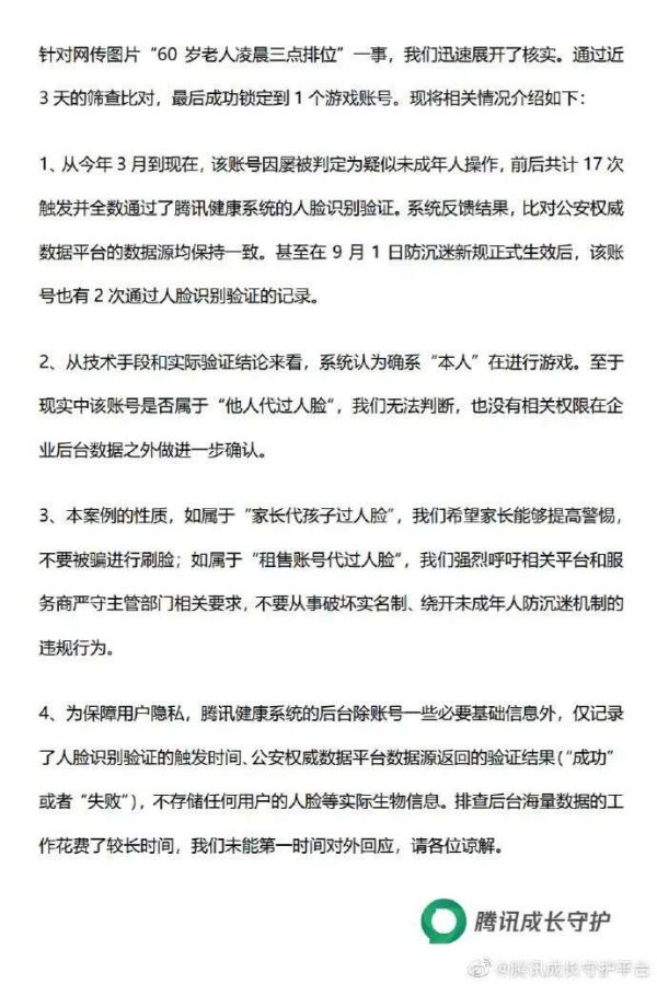
9月9日,@腾讯成长守护平台微博 发布公告就网传图片“60岁老人凌晨三点排位”一事作出回应,称经过近3天的筛查比对,最后成功锁定到1个游戏账号。从技术手段和实际验证结论来看,系统认为确系“本人”在进行游戏。至于现实中该账号是否属于“他人代过人脸”,我们无法判断,也没有相关权限在企业后台数据之外做进一步确认。
腾讯方面还表示,本案例的性质,如属于“家长代孩子过人脸”,我们希望家长能够提高警惕,不要被骗进行刷脸;如属于“租售账号代过人脸”,我们强烈呼吁相关平台和服务商严守主管部门相关要求,不要从事破坏实名制、绕开未成年人防沉迷机制的违规行为。



游戏企业和平台被约谈,股价重挫
国家新闻出版署近日下发《关于进一步严格管理切实防止未成年人沉迷网络游戏的通知》(下称《通知》),对未成年人过度使用甚至沉迷网络游戏问题重拳出击,堪称史上最严。
《通知》要求,严格限制向未成年人提供网络游戏服务的时间。所有网络游戏企业仅可在周五、周六、周日和法定节假日每日20时至21时向未成年人提供1小时服务,其他时间均不得以任何形式向未成年人提供网络游戏服务。
《通知》还要求,严格落实网络游戏用户账号实名注册和登录要求,不得以任何形式向未实名注册和登录的用户提供游戏服务。
9月8日,中央宣传部、国家新闻出版署有关负责人会同中央网信办、文化和旅游部等部门,对腾讯、网易等重点网络游戏企业和游戏账号租售平台、游戏直播平台进行约谈。对此,腾讯、网易等企业进行了回应。

约谈指出,各网络游戏企业、游戏账号租售平台、游戏直播平台要提高政治站位、强化责任担当,深刻认识严格管理、防止未成年人沉迷网络游戏的重要性紧迫性,坚决将有关要求落到实处,切实保护未成年人身心健康。
约谈强调,各网络游戏企业和平台要严格落实通知各项要求,不折不扣执行向未成年人提供网络游戏的时段时长限制,不得以任何形式向未成年人提供网络游戏账号租售交易服务。
对于上述约谈,腾讯回应称,将认真学习约谈精神,在相关主管部门的指导下,从严落实未成年人防沉迷的相关规范和要求,强化内容安全与合规,坚持正确的价值导向,切实保护未成年人身心健康和茁壮成长。
网易回应称,将认真学习并贯彻约谈精神,严格执行监管部门对未成年人防沉迷的相关规定和要求,进一步强化游戏内容审核与管理,坚持正确的价值导向,通过持续的技术创新,推出更多制作精良、思想精深的原创精品,切实引导未成年人健康游戏,推动游戏生态持续向好。
9月9日,港股腾讯、网易的股价都崩了,截至收盘分别跌8.48%、11.03%。
本文来自微信公众号“每日经济新闻”(ID:nbdnews),编辑:卢祥勇 易启江 杜恒峰,校对:孙志成,36氪经授权发布。
相关推荐
“我奶常山赵子龙”,60岁老人凌晨3点打游戏还“五杀”?腾讯“查案”3天公布结果:是“本人”
中宣部等约谈腾讯、网易:坚决抵制“娘炮”,强化“氪金”管控,双双回应,中概游戏股大跌
抖音快手遍地的老人直播带货,看完我人傻了
凌晨3点的华强北,是快递小哥与迪奥香水的邂逅
78岁老人摆地摊背后,蕴藏着9000万老年再就业市场的商机 | 超级观点
我在大学学电竞:寒假作业是《王者荣耀》上王者,为做项目“打游戏打到吐”
第七次人口普查公布,更值得关注的是人口老龄化的影响
剧本杀局中局
卧底娃哈哈奶茶店:9小时卖出300杯,店长吃不上饭还被外卖小哥骂
给老人定制的 App,我也想用
网址: “我奶常山赵子龙”,60岁老人凌晨3点打游戏还“五杀”?腾讯“查案”3天公布结果:是“本人” http://www.xishuta.cn/newsview50276.html
推荐科技快讯
- 1问界商标转让释放信号:赛力斯 95792
- 2报告:抖音海外版下载量突破1 25736
- 3人类唯一的出路:变成人工智能 25175
- 4人类唯一的出路: 变成人工智 24611
- 5移动办公如何高效?谷歌研究了 24309
- 6华为 nova14深度评测: 13155
- 7滴滴出行被投诉价格操纵,网约 11888
- 82023年起,银行存取款迎来 10774
- 9五一来了,大数据杀熟又想来, 9794
- 10手机中存在一个监听开关,你关 9519
