移动互联网进入去“瘾”化时代
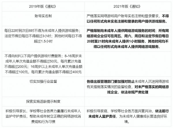
8月30日,国家新闻出版署下发了《关于进一步严格管理 切实防止未成年人沉迷网络游戏的通知》(后文简称《通知》)。
早在2019年11月,该部门曾下发过类似文件,从抬头就能看出最近下发的《通知》是对两年前的强化,而且《通知》条款用词也比之前更为严格。简言之就是进一步压缩未成年人网游时长,明确各方权责。

不只是网络游戏,今年以来整个互联网行业都陆续戴上枷锁。上半年,《反垄断法》先后对“二选一”、平台抽佣、大数据杀熟等涉事企业进行了棒喝了,电商与外卖经过整肃重回有序竞争。下半年,监管进一步收紧,伴随着诸多新法实施,移动互联网的下半场一片肃杀。
8月27日,国家互联网信息办公室发布《互联网信息服务算法推荐管理规定(征求意见稿)》;
8月27日,中央网信办发布《关于进一步加强“饭圈”乱象治理的通知》;
9月1日,《中华人民共和国数据安全法》开始实施;
11月1日,《个人信息保护法》开始实施。
监管与移动互联网内卷几乎同步进行。据Mob研究院《2021年中国移动互联网半年度大报告》显示,2021Q2国内移动互联网用户月活为11.57亿,连续两个季度增长也还是无法与去年同期峰值11.61亿相提并论。时长方面的情况也大致趋同,第二季度移动网民日均刷机5.8小时。
月活与时长增速衰减的背后,各条赛道却都在不遗余力争夺“用户时长”。移动应用占据用户时长越多,便越有成瘾性。在大厂看来,有更多变现余地;在普通人眼中,对应用的依赖度越来越高。
人们对移动互联网“上瘾”几乎是全领域,不分年龄段。今年以来,几乎所有强化监管的行业的同时,都能看到“瘾”含量超标的色彩。除了游戏,“时间杀手”的短视频、亲友群里砍一刀、烧钱的饭圈应援,在移动时代,每个人看似都很忙。
然而又异常空虚。
巨头猎捕你的“兴趣”
在网络上,每个人都有一个自己的“世界”,而各互联网平台的期望就是尽可能的把我们留在这个虚拟的世界中。
国内互联网行业高速发展,尤其是移动互联网下半场,疯狂的抢用户、抢时长的情况此起彼伏。如何让更多的用户安装注册、如何吸引用户在自己的平台多停留些时间?为达成这些目的,互联网产品把人性弱点利用到了极致。
“上瘾”一词已不只是人们生理上对某些消费品的渴求,互联网产品直接从精神上让人们破防。

游戏应该是最早产生争议性的互联网娱乐产品形态,如果把“游戏”与青少年、学生相联系,很难摆脱影响学习、伤害眼睛、有害身心健康等关键词。
休闲娱乐产品存在的合理性毋庸置疑,这在各个历史时期已被论证得非常清楚。问题在于未成年人由于身心发展并不健全,很难对一个事物做出理智而全面的判断,往往沉迷其中而无法自拔。
近几年随着触网门槛降低、某些竞技类手游的爆火,游戏成瘾性变得愈加普遍,用户年轻化趋势明显。即便相关平台、部门有在加强对于未成年人无节制玩游戏的管控,但关于“未成年人偷用父母的账号玩游戏、充值”的相关报道并不在少数。这也体现了很多游戏玩家的去瘾之难。
最开始接触王者荣耀这款游戏的时候,你可能没有觉得有多大吸引力,真正让人沉迷的是和朋友约着一起开黑、上分打排位。在日常生活中,王者段位在很多场合甚至成为了一个社交话题,很多人一有空就去打排位,就想尽快晋级。
长时间玩这款游戏是否会产生厌倦?不少人都表示厌倦只是一段时间。首先竞技类游戏每一场的游戏体验都不一样,而且人都有好胜心理,就会不断地追求这种胜利的刺激感;另外,随着自己付出的时间和金钱越来越多,游戏等级越来越高,就会产生某种荣誉感,继而上瘾。
移动端手游与PC端不同的是,用户随时随地都可以开一局,得以占据碎片化时间。当前热门手游大多包含社交属性、竞技排名、虚拟头衔等特点,成本低、门槛低的休闲娱乐方式对用户具备天然吸引力。
网络上关于未成年人游戏充值的报道屡见不鲜:
2020年暑假期间,广州一位未满11周岁的学生用其父亲手机玩多款热门游戏,并频繁为某款游戏充值,累计达38973.5元,单次充值金额达648元。后其父亲向法院提起起诉,请求该游戏平台返还。
2020年5月16日,重庆沙坪坝,14岁初中女孩玩游戏花掉单亲父亲13万元积蓄。父亲气头上连打带骂,随后女儿离家出走。
据澎湃报道,去年5月21日,家住湖南省怀化市中方县的陈先生的13岁的女儿趁上网课玩手机游戏,在“汤姆猫大冒险”“我是汉克狗”等游戏中充值近4万元。据其父亲透露,这笔钱是“她妈妈在作坊里做工近两年的工资”。
……
一位人工智能公司技术主管告诉光子星球,实际上要通过技术手段阻止未成年尤其是中小学生群体玩游戏并不难实现,基本上只需要账户实名认证、每次登陆前人脸识别、定期进行人脸识别核验就能做到,但是这对于成年游戏用户确实会带来一定的打扰。
过去几年尽管各家游戏公司在这方面都有明显的进步,但是由于业绩等原因大家都没有严格执行,直到这一次监管的大锤落下。
成瘾性能与游戏“媲美”的,可能只有饭圈应援能一较高下了,游戏的沉迷与“追星”的狂热难分伯仲。流量时代,各方利益牵扯其中,追星走向狂热,而且“氪金”程度不亚于游戏。
“追星”是一种对偶像的崇拜和追捧行为。青少年在成长的过程中,将理想寄托于优秀的人身上,是实现正确价值引导的一种方式。
近几年社会化媒体影响扩大,广义的追星更多集中于对娱乐明星的追捧,泛娱乐化现象愈发明显,娱乐圈成为了粉丝文化集中的主阵地。而娱乐圈天生就是追求流量的,粉丝、流量、热度是一个艺人商业价值的衡量标准。
供给与需求终于在流量上催生了“粉丝经济”。

新世相曾经评价称:“新时代的粉丝经济,只拥有名气的明星不复存在,拥有追随者的偶像拥有一切”。流量甚至在超越艺人实力,成为更大的话语权。近几年来,随着日韩饭圈文化的输入,相比于传统单纯的崇拜模式,养成式追星在饭圈更吃得开。
在偶像成长的过程中,通过粉丝打投、集资、控评等方式塑造出一种强参与感,并传达出一种你家“哥哥”火不火、商业价值高不高与粉丝贡献强绑定的情感输出。
前段时间,某选秀节目因投票引发的“倒奶事件”仍历历在目,在资本引导下,粉丝的狂热被极大的释放,甚至做出违背常理的出格举动。
这类似于养成类游戏,粉丝在群体文化影响下不断地付出,违背初衷而不自知。另外,养娃式追星容易产生“如果我不给我家爱豆打榜投票,就会落于人后”的心理。利用攀比心形成了一条条产业链,刷数据、养营销号、控评集资……
而社交平台一度因此呈现出“虚假”繁荣。
像微博这类社会化媒体一度成为“追星文化”的孵化器,明星微博、超话、粉丝群等为追星提供了便利。但平台某些小功能设置也在有意引导用户追星成瘾,例如超话签到天数与粉丝等级挂钩。
另外,微博的一大特色“热搜榜”也成为了明星们争相追逐的主要阵地,有热度就可以增加露脸机会,同时带来流量,继而提升商业价值。如何让自己爱豆时常出没于热搜榜,除了明星自己买热搜,更多是与自家粉丝努不努力、勤不勤奋挂钩,例如打榜、制造热度与话题、增加互动等都有助于提升热度。
郑爽出事前一度是娱乐圈公认的“热搜女王”,自带的高流量特质与她后来的天价片酬不无关系。
而“热搜榜“本身就具备攀比的特质,我家爱豆的热搜被某某某挤下来了,心理注定会引起不平衡,各方攀比,粉丝们便由此陷入刷热度的恶性循环中来。2019年,蔡徐坤粉丝与周杰伦粉丝的微博打榜大战,足见这种竞争的激烈性。
在微博众多明星中,蔡徐坤的流量是独一档。早前流量造假便被整顿过一次,最近疯狂的粉丝甚至在微博上向官媒开炮,弄得这家媒体不得不发文回应。

此外,吴亦凡入狱消息传出后,传出极端粉丝号召劫狱的信息,他们都不约而同将微博作为聚集地。

一位互联网观察人士分析称,饭圈所形成的狂热与组织化是监管介入的另一个原因,类似早年内涵段子被禁。“你想想,一个爱豆能有号令天下的能力,如果再有点儿‘澄清天下之志’还得了?”
伴随着“饭圈”治理监管的落地,腾讯视频、抖音、微博、快手、网易云音乐、豆瓣、艾漫等多家下线了相关明星艺人榜单,各家后援会也相继发布公告,控评不再继续。
放大“兴趣”的价值
病毒式的社交裂变是移动时代另一种软性成瘾形态。拼多多的崛起很大程度上是吃到了微信熟人社交资源的红利,通过人与人之间的强连接完成裂变。
在产品设计上,拼多多立足下沉市场,突出“省”与“闲”的属性来吸引用户。“省”是主打低客单价的商品,满足人性中爱占小便宜的心理。拼团分享、砍价领现金等看似为用户提供实惠,实则是引导用户变相为平台拉新。
“闲”则主要是吸引用户在拼多多上花时间,利用空闲时间养水果、玩游戏得金币、砍价、好友助力等一系列玩法,像是游戏中的社交任务,推荐新玩家,便能获得虚拟道具。
“砍一刀”的机制布满了算计。分享好友砍一刀便可以领现金,有羊毛可薅实属真香;想要砍成也实属不易,砍到只剩最后0.01时,后面等着你的还有金币、幸运值、秘籍,可能好不容易砍完了,还会出现被老鼠偷走了的情况。
“卷”值完全超标。
很多人明知道有平台的套路在里面,但是看着列表里“你的好友xx已提现”,仍然不愿意“认命”,到头来还是成了平台奴役的对象。
用户拼团砍价看似没有付出金钱成本,实际上却付出了时间与社交成本,这便是为何一旦砍过一刀,你很难停下来的原因。无论五环内外,人性的贪婪、冲动都可以在这里被释放。
而信息分发方式的变化放大了人们的欲望,以个性化算法推荐为界,前面是上半场主题是“抢”资方的钱,后面是下半场主题是“抢”用户。
快手曾经历过整顿,因而也最早反思算法的问题。据IT评论人keso了解,那段时间宿华想了很多形而上的问题:
“算法应该是有价值观的,生活中确实会有一些不好的东西,但总归还是需要做一些抑制的”。
相反,字节最终成为了算法的信徒,好的是今日头条与抖音大杀四方。这两款APP的出现,在内容行业均产生了颠覆性的影响。“刷”伴随着个性化算法推荐同步出现,通过信息流投喂,用户可以刷到无尽且喜欢的内容,留客能力超群。
另外,算法推荐靠着给用户贴个性化标签而生成推荐模型,用户日常点赞、评论、浏览时长都像在做数据标签。机器算法通过标签捕捉用户的喜好,给用户投喂他们感兴趣的内容,强化了沉迷性。
从此,你在移动时代里,不再是你,而被贴上各式各样的标签:80后、科技社畜、已婚男等等。
将用户标签化,将内容三段式,既是为了“更好”地推荐,也将复杂而多维的世界变成线性,最终世界可能真的就变得更“简单”了,简单到一个APP锁住了所有需求与时间。
一位前字节跳动技术人士告诉光子星球,字节跳动在底层基础设施上打通,用户数据不仅提供给今日头条,还可以给其他产品用,这是抖音能够快速崛起的关键。“不仅仅是字节,其实各家算法都是尽可能的让人上瘾,希望用户除了吃饭睡觉,其他所有时间都耗在你的平台上,只要有了流量,就有变现的可能。”
“快手最早采用了双列点选式,App上单次呈现四个视频,用户还需要动手从中选一个才能看,这对用户来讲是有选择成本的,但抖音一上来直接就采用上下滑动,根本就不用思考,直接满足了人们的惰性。后来快手也在产品迭代时借鉴了抖音的做法。”上述人士说。
而腾讯、百度、阿里这样的头部公司,此前也一直在学习字节跳动的算法体系。以腾讯为例,从天天快报、腾讯新闻,到后来的微信看一看、微视、QQ看点以及视频号等,都拥有大量的技术人员在背后进行算法优化。
一位腾讯技术人士告诉光子星球,腾讯或百度的产品相比字节没有那么容易让人上瘾,不是因为不想,而是很难做到,尽管这几年大厂都在提倡工业化生产,搭建共用的中台,各业务线通用用户画像和推荐引擎,但是最后发现技术能力可以打通,数据却很难打通。
“腾讯自930变革之后,内部有了一些变化,各业务线也在尝试和内部其他业务线打通,但是因为腾讯过去一直是小闭环,每个业务小步快跑,都习惯以自己的力量把业务跑通。过去几年某个产品每年都提要在内部与王者荣耀、QQ音乐等打通,但是后者却不愿意拿出数据来共享,几年下来几乎没有什么进展。”
正是因为算法体系不如字节,加上对标产品在内容生态建设上晚于今日头条和抖音,使得腾讯系在过去几年被字节系抢走大量用户时长。根据极光智库发布的数据,2021年第二季度,字节系占领用户时长超过26%,距离第一名的腾讯仅一步之遥。

腾讯占领用户时长主要依靠三板斧——即时通讯(微信、QQ)、在线视频(腾讯视频、视频号等)和手机游戏(王者荣耀等),而字节占领用户时长主要依靠抖音短视频。
由于抖音从产品设计上就无限满足人们的惰性,用户消费这类内容时无需过多思考,便可以感受到这种简单的快乐,往往简单而有趣的事物有着最长尾的需求,千人千面的个性化推荐让用户最终被困于茧房之内。
对于内容平台,用户量、用户时长被视作平台商业价值最核心的要素。因此,竭尽全力将用户留在平台是这些产品追求的终极目的,越是强大精准的推荐算法便越容易让人“上瘾”。
前段时间,“假靳东”一词被顶上了热搜,一位六旬女士自称在抖音结识了男演员靳东,并自称正在与靳东谈恋爱,而事实不过是一场骗局。另外,在短视频平台诸如“假董卿”“假马云”“假刘德华”的网红层出不穷,有蹭热点的心理,同时也不排除通过他人身份做一些违规的事,很多网红、骗子稍微利用一些招数,用户都难以辨别其中真假。
算法只管你喜欢,不管那个东西是真还是假。
在《美丽新世界》中有这样一句话,“人们会渐渐爱上那些使他们丧失思考能力的工业技术”。在今天用以形容算法侵蚀人的思考能力,也无不妥。
这些产品越是强大,距离人性底线便越是接近。产品设计拿捏人的本质,吸引用户沉迷。各类“上瘾”模型在特定的人群中,又放大了危害。例如游戏和追星对于青少年、砍一刀网罗了不少中老年人、算法则涵盖全年龄段。
这也是为什么随着互联网的发展,会产生关于“游戏是精神鸦片”“老年人被收割”等社会性话题。鸦片论或许言过其实,但沉迷却是普遍的。互联网产品成瘾已是全年龄段的网民都会遇到的问题。成年人能减少危害在于他们对于事物的辨别能力、自控能力都更加强,自身有意在防沉迷。
游戏、短视频等内容、追星等都有几点共同的属性,一是非必需需求,二是均具备消费特性。对于互联网企业来说,非刚需内容往往面临着用户不确定性的风险。为了打消这种所谓的不确定性,让用户对产品上瘾确实是一条”成功的捷径“。
一位短视频从业者认为,算法推荐的成功之处就是把用户的爽点摸得透透的。“你会去思考用户在这方面有什么样不爽的地方,或者怎么样会更爽,然后基于爽点去寻找解决方案”。
普林斯顿大学的心理学博士亚当·奥尔特,揭示了:商业公司为了让你在科技产品、网络游戏中无法自拔,布下了一个个裹在诱饵中的钩子。
人天生对于娱乐性、利己性的事物保持追随,很多互联网产品就如同一个开关,人一旦触发就会不断释放相关的需求,从而”上瘾“。
无可否认,这是移动互联网疯狂发展与相互竞争的结果。用户数量和用户时间都是有限,各平台为争抢用户由此陷入了一场透析人性的内卷大战中。
爪哇的答案
1963年,克利福德·格尔茨考察资源匮乏的爪哇岛孕育出精细的农耕文化时,内卷一词正式走向历史舞台。他肯定想不到,同样的情况会在50多年后发生在一个地大物博、人口稠密的国度。
内卷诞生于爪哇岛,解法同样也在爪哇。
工业革命最后一阵风吹到欠发达地区时,爪哇走出内卷,造船、纺织、食品加工等行业勃兴,当地人不再只惦记着无比繁复的古法水稻种植。固有模式下治不好爪哇,只有新技术催生新的产业才让这个岛屿社会走到下个时代。
而所有围绕工具的变化都同爪哇人琢磨水稻种植方式类似,移动互联网十年,一样面临着创新乏力、资源不济的困境。
从2010年步入移动互联网元年开始,内卷的种子便悄然种下,自那时起,每一年都有一个风口。从智能机到IoT,从移动社交到电子支付,从O2O到P2P,从短视频到社区团购,资本有着无穷魔力,每年都能制造出一个新风口。
“VC必须投入更多的资金来保证股份不被稀释”,朱啸虎在解释最近几年上百亿融资为何频频出现时,也不得不坦诚,《反垄断法》终结了烧钱的时代。
过去十年,资本的确是行业最大的动能,助之则兴,弃之则灭。昔日的百团大战,后来的共享单车,刚刚过去的社区团购,都在不断上演类似的剧情。直到立法与监管纷至沓来时,人们才想起,移动时代不见得就有多高大上。
移动互联网给世界带来最大的价值是改变与重塑连接,别忘了“连接”本身只是一个工具。电商再怎么内容与游戏化,其本质还是连接了人、货、场;微信小程序无论如何扩张,逃不掉连接人与服务的宿命;内容平台(长中短视频、音频、文字)的基础属性终归得要连接人与信息。
当新增流量干涸后,所有巨头的短板开始凸显,最终纷纷走向内卷。
一种内卷是纵向发展,过犹不及。
高举新零售的阿里,将供应链称为“新实体经济”的京东,自称“新电商”的拼多多都跳不出电商的固有逻辑,唯一不同都停留在“术”的层面:更快、更便宜、更优质。
另一种类型则是横向拓展,走向趋同。
抖音杀入电商和百度杀入电商的逻辑都是从广告到佣金的逻辑,而美团起了电商之心,更多还是不断成熟的末端物流网络,只是刘强东更强势,从而走向自营;王兴精于计算,选择外包。抖音与美团面临着类似困境:在各自赛道称雄,却变现难,于是不约而同走入了电商。
时至今日,电商主要营收来源还是只有两条,一个是来自商家的广告费与佣金,另一个是来自自营,实际上是干掉批发商和零售终端赚差价。抖音想用流量吸引商家,分食广告费与佣金;美团想要建立末端物流,将京东挡在门外。
两种形式的内卷都有一个方向:将用户牢牢粘在自家应用中。在这个过程中,用户逐渐从使用变为依赖最后上瘾,一个产品才算成功。
巨头们应当知道,因为满足了用户所需企业才成长为巨头,移动时代一度走入繁盛。下半场为了拿到更多时长与份额,无限内卷以至于让用户成瘾,这条路早已偏离了时代的初衷。
昔日,虎门销烟前,林则徐题了一行对联,其中下联写着“壁立千仞,无欲则刚”。让移动时代去“瘾”化,或许才是此次强化监管的另一层深意。
本文来自微信公众号“光子星球”(ID:TMTweb),作者:何芙蓉 吴先之,36氪经授权发布。
相关推荐
移动互联网进入去“瘾”化时代
互联网“收割”网瘾父母
救救网瘾父母
造车进入互联网时代
电子烟和人造肉,风口里的“瘾”创新为何不同命
“消失”的移动互联网
何一兵:移动互联网时代新电商的模式是以人为中心
互联网助贷江湖进入寡头时代
移动互联网时代的“下架故事”
移动新十年,互联网如何反内卷?
网址: 移动互联网进入去“瘾”化时代 http://www.xishuta.cn/newsview49762.html
推荐科技快讯
- 1问界商标转让释放信号:赛力斯 95792
- 2报告:抖音海外版下载量突破1 25736
- 3人类唯一的出路:变成人工智能 25175
- 4人类唯一的出路: 变成人工智 24611
- 5移动办公如何高效?谷歌研究了 24309
- 6华为 nova14深度评测: 13155
- 7滴滴出行被投诉价格操纵,网约 11888
- 82023年起,银行存取款迎来 10774
- 9五一来了,大数据杀熟又想来, 9794
- 10手机中存在一个监听开关,你关 9519
