乡村振兴战略下的投资机会在哪里?农业部给出了一份指南
编者按:本文来自投稿,作者Wind,36氪授权转发
**
随着脱贫攻坚战完成,乡村振兴成为全国关注的焦点。国家战略,往往带来大的投资机会窗口。那乡村振兴战略下有可能产生哪些投资机会?近期,农业农村部依据中央1号文件、十四五规划等政策文件,制定了《社会资本投资农业农村指引(2021年)》,某种程度上可以看做一份引导社会资本投资农业农村的指南。
全面实施乡村振兴战略,需要多种资金支持,社会资本是其中重要组成部分。这份指引一定程度上体现了国家对于农业农村发展的需求和导向。笔者按照个人理解,进行拆解重构。
一、乡村振兴下战略的新机会
农业农村部2020年也发布《社会资本投资农业农村指引》,对比两份指引,可以看出,乡村振兴战略下的几个新变化、新机会。
1、政策提法的新变化
发文单位新增国家乡村振兴局,因我国已取得脱贫攻坚的全面胜利,下一步将全面推进乡村振兴,为守住脱贫攻坚成果,做好巩固拓展脱贫攻坚成果同乡村振兴有效衔接,原国务院扶贫办整体转置为国家乡村振兴局。
规划指引新增十九届五中全会、中央一号文件、第十四个五年规划和2035年远景目标纲等内容,把乡村建设摆在社会主义现代化建设的重要位置,进一步引导农业农村领域投资。
政策保障新增大量关于农村建设用地相关内容,包括盘活农村存量建设用地,优先保证农业产业、乡村建设,根据农村休闲观光产业需求,探索供地新方式,规范城乡建设用地增减挂钩完善审批实施程序、节余指标调剂及收益分配机制。落实提高土地出让收入用于农业农村比例政策要求,集中用于乡村振兴重点任务。
2、投资内容的新变化
农业生产领域。粮食和重要农产品重点保障供给。生猪由扩大产能转为稳定(结合21年猪肉供过于求,价格大幅下跌,可看出行政管理者在年初已确认产能恢复已达标或已过剩)。牛羊产业关注基础母畜存栏增加。水产品关注绿色生态养殖。支持社会资本参与生物育种产业化,鼓励建立商业化育种体系。鼓励推动初加工、精深加工和副产品加工协调发展。鼓励社会资本参与建设批发市场、冷链仓储物流。健全农业专业化社会化服务体系。鼓励培育、推介、打造优质品牌。
农业上下游领域。鼓励以现代农业产业园、农业产业强镇等产业集群和“三品一标”带动区域发展。强调农耕文化开发。鼓励参与农业农村减排固碳投资。打造科企融合创新联合体。鼓励建设智慧农业,参与信息基础设施建设。鼓励参与海外农业投资合作,包括种养殖生产、加工仓储、境外园区、农资农机农产品等产能输出、农产品品牌等内容。参与农机产业链。
农村发展领域。鼓励改造农村商业网点,满足农村居民消费升级需求,发展线上线下结合的网点。参与一二三产经营、公共服务、乡村治理、基础设施建设人才培养,建设人才培训基地,建设产学研用协同创新基地等创业孵化园区。参与农村道路、供水、储气供气等基础设施建设领域投资。鼓励参与农村厕所革命、垃圾处理、村庄清洁和绿化行动。
3、发展模式的新变化
全产业链开发模式侧重农业领域,从一产生产延伸到二产加工、三产销售,通过建立全产业链,可以结合消费升级大背景,打造优势消费品牌,获取溢价利润,再向上游发展控制生产、加工环节,确保产品品质稳定。具体实现方式可以是建设优质品牌、加工流通设施、优质生产基地等。
区域发展模式不局限于农业领域,可发挥农村土地资源优势,将特色产业和建设用地开发结合,通过地产领域(现阶段可建设除住宅外的其他各类建筑)盈利,反哺农业产业,最终实现一二三产融合发展。具体实现方式可以是建设各类产业园区,打造农业休旅、养老基地等。
4、投资方式的新变化
鼓励信贷、保险机构配合财政支持,探索投贷联动、投贷保贴一体化等投融资模式。在乡村振兴投资基金的投资领域中,新增基础设施建设领域引导和资金撬动作用。推进增加地方政府一般债券、专项债券用于现代农业设施和乡村建设行动的规模与比例,鼓励符合条件的主体发行乡村振兴票据。鼓励发展供应链金融。
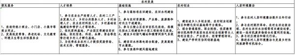
二、政策鼓励投资13个领域
指引中提出13个投资领域,按照农业生产(产前-产中-产后)、农业上下游、农村发展三个板块进行重新归类。简述如下:
1、农业生产

政策鼓励投资的13个领域
2、农业上下游

政策鼓励投资的13个领域
3、农村发展

政策鼓励投资的13个领域
参考文献:http://www.gov.cn/zhengce/zhengceku/2021-05/08/content_5605362.htm
相关推荐
乡村振兴战略下的投资机会在哪里?农业部给出了一份指南
携程梁建章:乡村旅游是乡村振兴的金钥匙
印度的机会在哪里?
新疆电信为自治区农业农村厅服务农业农村数字化,云网融合为城市数字化转型| 36氪大公司数字化创新指南0324
36氪大公司数字化创新指南0301 |浙江发布平台经济数字化监管系统,普陀政府与五方公司签战略合作协议
高考特辑:一份关于AI的报考指南
疫情下的互联网行业投资指南
新格局下,中国的机会在哪里?
万亿“产业互联网”到底指什么?这里有一份创投指南
YC A轮融资指南(四):投资材料
网址: 乡村振兴战略下的投资机会在哪里?农业部给出了一份指南 http://www.xishuta.cn/newsview46051.html
推荐科技快讯
- 1问界商标转让释放信号:赛力斯 95792
- 2报告:抖音海外版下载量突破1 25736
- 3人类唯一的出路:变成人工智能 25175
- 4人类唯一的出路: 变成人工智 24611
- 5移动办公如何高效?谷歌研究了 24309
- 6华为 nova14深度评测: 13155
- 7滴滴出行被投诉价格操纵,网约 11888
- 82023年起,银行存取款迎来 10774
- 9五一来了,大数据杀熟又想来, 9794
- 10手机中存在一个监听开关,你关 9519
