从文娱到游戏,如何理解字节跳动的“投资拼图”?
本文来自微信公众号“小鹿角财经”(ID:lueconomics),作者:小鹿角编辑部,36氪经授权发布。
作为一家在BAT眼皮子底下杀出来的“新”互联网公司,字节跳动至今已成立9年了。这家仍未上市的互联网巨头,传言中的估值曾一度达到4000亿美金。
虽然其最为人所熟知的产品是短视频平台抖音/TikTok和信息聚合平台今日头条,但仔细研究过它的投资名单后,你会发现这家“短视频公司”背后隐藏着多大的野心。
6月17日,字节跳动首次披露了公司2020年的财务情况,实际收入达2366亿元,同比增长111%,经营亏损达147亿元,旗下产品全球月活跃用户达19亿,已覆盖全球超过150个国家和地区。字节跳动展现了强大的营收能力与业务增长能力。梁汝波在“CEO面对面”会上表示,公司变大,也在进入新阶段。
除了在其业务方向的全面进展,字节跳动还通过投资,广泛布局各个领域,实现未来更强劲的收益。同时,处于“新阶段”的字节跳动,通过投资整合各行业资源、拓宽业务面,实现协同发展。
据小鹿角智库不完全统计,2020年1月至2021年6月,字节跳动进行了65次投资,共涉及60家来自不同行业的公司。
其中,天使轮和A轮(包括Pre-A和A+轮)的早期投资共13笔、对公司产生重大影响的战略投资及股权投资共33笔、直接并购共11笔。在投资领域方面,科技和娱乐传媒是字节跳动的主要投资方向,共计34家。
科技及企服:主要驱动力之一

字节跳动作为最早将人工智能应用于移动互联网的技术型企业之一,科技是其发展的主要驱动力之一,字节跳动也将“技术出海”作为战略进行全球化扩张。而字节跳动也在技术方面进行了更长远的布局。
在其最近的投资中,可以看出,字节跳动在技术方面进行了横向的广泛布局——从人工智能、大数据、云计算等炙手可热的数据整合技术,到基于这些技术的自动化供应链、企业服务等具体应用,再到作为运算基础的GPU和芯片等硬件设计和生产,形成了闭合的智能技术投资链条。
其中,飞榴科技和迦智科技分别得到两次投资,飞榴科技为A轮和A+轮,迦智科技为B轮和B+轮,除飞榴科技为A轮金额未披露,其余三笔均超亿元级别。
飞榴科技是一家基于人工智能和大数据技术的服装柔性供应链服务公司,具有智慧供应链、智慧生产以及动态库存管理的特点,提供全流程可视化供应链。而迦智科技则是自动化物流机器人智造商,可为柔性供应链提供机器人智能移动解决方案。
在消费品方面,字节跳动还投资了智能电动车品牌理想汽车和智能扫拖一体机器人云鲸智能。
可见,字节跳动正在对智能化、自动化的供应链系统进行强力布局。同时也在加强人工智能、大数据、云计算方面的应用。
字节跳动自身在2020年6月推出了火山引擎,一个面向企业的数字服务与智能科技平台。基于其强大的大数据、人工智能和等技术实力,为各行业企业提供系统化的全链路解决方案。
2020年至今的投资中,就有为零售业客户提供大数据服务的奇点云;专注B2B营销AI服务的百炼智能;提供云平台的才云科技;甚至还有帮助企业环保管控的埃睿迪。字节跳动的to B业务帮助其进一步挖掘了技术的溢出价值,让技术具有了更强的直接变现能力。
此外,在投资名单中字节跳动还并购了一家开发者社区,稀土掘金,它致力于打造帮助开发者成长的平台。也就是说,字节跳动在技术方面的投资,不仅看中技术本身,还看中技术开发者的创造力。字节跳动的技术投资,已经能够打造一个包括软件和硬件、C端和B端,技术和开发者的完善生态。
文娱传媒:补足内容端

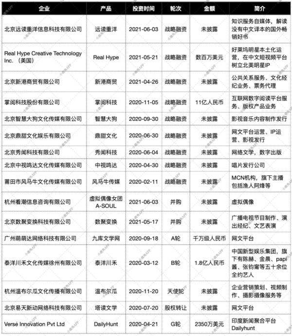
以强大的算法技术作为基础,字节跳动旗下的多个内容分发平台通过海量的UCG内容形成了巨大用户规模。但过度依赖用户生产的内容,自身IP内容成为字节跳动的短板,它必定会重视专业的内容产出以及IP引入,所以文娱传媒行业也成为其投资的重点领域。
在2020年以来的投资中,字节跳动在网络文学、影视音乐等IP方面,经纪公司、MCN机构、自媒体等内容产出方,以及发行方都进行了投资布局。
值得注意的是,字节跳动投资的网文公司就高达5家,包括鼎甜文化、秀闻科技、塔读文学、九库文学网和掌阅科技,涵盖各个细分品类。其中对于掌阅的战略投资高达11亿元人民币,占11.23%股份。掌阅在网络文学市场份额仅次于阅文,位居第二。
字节跳动在2019年就推出了阅读平台番茄小说,对网文平台的投资增加了其内容的丰富性。
鼎甜文化曾有过电影发行与录制的经历,曾参与摄制了网络大电影《异能事务所之嗜血判官》,联合出品了根据旗下同名IP改编的院线电影《那条河》。而秀文科技的母公司磨铁集团拥有更丰富的IP孵化经验,出品过网络大电影《北京女子图鉴》、院线电影《从你的全世界路过》《悟空传》《少点的你》,和网剧《单恋大作战》等。
而智慧大狗提供了影视音乐的制作与发行,在内容IP方面,字节跳动也构建了一个从网文孵化到影视作品制作再到发行的完整链条。
在艺人IP方面,字节跳动投资了旗下有陈赫、金晨、papi酱、张钧甯等50多位全约艺人的新型娱乐集团泰洋川禾,该公司还拥有知名MCN机构papitube,汇集了演员、短视频博主、音乐人、导演、编剧等资源。
除此之外,字节还投资了MCN机构风马牛传媒,旗下拥有渔人阿烽、渔弋兄弟、老四赶海等“赶海”主播,以及将好莱坞明星IP引入短视频平台的Real Hype。此外,还有虚拟偶像A-Soul的制作商以及自媒体远渡重洋。
无论是对艺人、内容IP,还是对影视制作的投资,都加强了字节跳动PGC的能力,补足了其缺少IP的短板。
游戏:最大的现金牛

由于稳定、极强的变现能力和庞大的市场规模,游戏领域一直就是互联网公司的必争之地。仅网络游戏给腾讯带来的收入就高达1561亿元,约占总营收的三分之一;作为后起之秀的B站也大力投资二次元游戏,2020年带来了48亿营收,约占总营收的四成。
字节跳动也同样在游戏方面加速了布局节奏,2020年至今共发起了9笔投资。依托其短视频平台庞大的流量和强势的渠道,游戏所带来的广告和内购等商业模式,可以作为字节跳动的重要变现方式。
早在2017年,字节跳动就通过收购朝夕光年进入游戏领域,而后者已被作为字节跳动的游戏官网。官网展示了《火影忍者:巅峰对决》《镖人》《灵猫传》等游戏,字节跳动在多数游戏中仅以代理发行方的身份参与。
除了代理,字节跳动现在也在加速布局游戏研发。根据36Kr的数据,在游戏内容研发上,字节跳动目前已有10个以上工作室,其中包括6大中重度游戏工作室。
在2020年至今的游戏方面投资,字节跳动也同样加强关注具有研发实力的手机游戏公司。其中有深入研究虚幻4引擎的悠米互娱,利用高画质形成了独特优势;拥有自研物理引擎的UGC游戏创作平台《重启世界》的代码乾坤;开发出港澳台地区爆款游戏《仙境传说RO:新世代的诞生》的盖姆艾尔;专注二次元并在日本市场制造多款爆款的有爱互娱等。
从休闲游戏、重度游戏;到从多样性的游戏开发商、发行和代理商;再到针对不同的海内外游戏市场,字节跳动对手游领域进行了矩阵式的投资布局。
电商消费:将流量直接变现

与游戏一样,作为重要变现模式的电商消费领域,也受到了字节跳动的格外重视。
2020年6月,字节跳动成立了电商事业部,打造了自己的独立电商体系。也依靠其巨大的流量和直播带货的新消费形式,带来了巨大利益,抖音电商2020年全年GMV就超过了5000亿元。
字节跳动在电商平台方面进行了三笔不同方向的投资,分别为出口电商公司斯达领科、线上智慧家居服务商喵兜兜和文玩电商平台天天鉴宝。其中斯达领科早期曾帮助多家中国互联网公司出海,拥有丰富的技术与海外互联网实战经验。这将能够帮助字节跳动在海外进行电商布局。而另外两家平台具有市场差异化优势。
在实体消费方面的投资有,社区连锁生鲜便利店懒熊火锅和精品咖啡店Manner咖啡。有健康食品品牌鲨鱼菲特、口腔护理品牌参半以及健康酒类生产商厚雪酒业。线下和线上的实体消费都受到了关注。
可见,字节跳动正在通过强化其电商属性的基础上,布局新消费领域。前文提到的智能供应链技术,也能够更好的帮助其达到上下游协同。
此外,通过收购合众易宝,字节跳动还获得了支付牌照,完善了支付环节,形成了电商消费的闭环。
教育:新的增长点

《2020年度中国在线教育市场数据报告》显示,2020年中国在线教育市场规模约为4328亿元,与2019年同比增长近25%。疫情为增长率已逐年下降的教育业带来了转机。
与前文提到的领域中已经存在激烈的竞争,而我国的在线教育行业仍处于起步阶段,且未来有巨大的红利前景,能够带来新的增长点,成为业务突破口。2020年,字节跳动创始人张一鸣在八周年的全员信中表示,教育将是他重点关注的新业务方向。
2018年,字节跳动就通过投资好好学习进入教育行业,2020年10月启用教育业务独立品牌,大力教育,旗下产品包括旗下产品包括清北网校、GOGOKID、瓜瓜龙启蒙、开言英语、极课大数据等。
2020年至今,自己跳动在教育方面的投资进行了四笔,范围从幼儿到K12再到大学生,涵盖了各个年龄段的教育平台。还有大力智能,提供学习灯灯硬件产品和智能辅导软件产品,以此辐射更多教育应用场景。
字节跳动正在大力发展教育,覆盖各年龄层、各学科领域、各类应用场景。
健康:瓜分市场

医疗健康也是互联网的热门领域,近几年,在政策和市场的驱动下,互联网巨头争相布局医疗大健康领域。又受到疫情影响,在线医疗服务的需求旺盛。前有京东健康和阿里健康在港股分别达到3579亿港元和2409亿港元的估值,后有百度、腾讯纷纷入局,发力互联网医疗。
字节跳动也加速布局大健康领域,在2020年底确认了对医疗健康业务的首次品牌确认,推出“小荷医疗”及其分别面向患者和面向医生的App。
同时,字节跳动加强了在大健康领域的投资。去年以5亿元收购了精准医学科普知识平台百科名医,并表示即将为旗下短视频等产品注入更丰富、更优质的医学科普内容。而通过对幺零贰四和松果医疗的进一步投资,小荷医疗融合了医疗健康领域结构化内容、健康知识科普文章、专家问答及视频的内容库。
在线下,字节跳动还开设了松果门诊,在医疗方面形成了从科普教育到互联网问诊再到线下诊所的完整链条。
总结:生态闭环
纵观字节跳动的投资版图,可以看出,它正在依托自身强大的技术优势和流量优势,在几大主要领域中进行闭合的生态布局。无论是在每个行业的广度和深度,都进行了大力投资,形成完整的行业链条,促进其自身业务模式的完善,达到良性发展。
字节跳动正在通过平台带来的巨大流量,增强自身的变现能力。而投资正是帮助其快速进入行业的方式,其影响力已扩大到越来越多的行业领域。然而这也留下了一个问题:如此大量的投资,字节跳动将如何整合来打出一手好牌?
相关推荐
从文娱到游戏,如何理解字节跳动的“投资拼图”?
投资36家文娱公司,字节跳动攻入文娱赛道
字节跳动的文娱旗舰,从网文IP出发
疯狂押注游戏,放弃影视文娱,2020年七大巨头文娱投资图谱
字节跳动的野心,都藏在招聘启事里了
剑指文娱,字节「叫板」腾讯
朝夕光年,字节跳动的游戏梦
高层调整、资源优化:字节跳动与阿里巴巴的游戏野望
字节跳动的「游戏」法则
字节跳动的下一步
网址: 从文娱到游戏,如何理解字节跳动的“投资拼图”? http://www.xishuta.cn/newsview45909.html
推荐科技快讯
- 1问界商标转让释放信号:赛力斯 95792
- 2报告:抖音海外版下载量突破1 25736
- 3人类唯一的出路:变成人工智能 25175
- 4人类唯一的出路: 变成人工智 24611
- 5移动办公如何高效?谷歌研究了 24309
- 6华为 nova14深度评测: 13155
- 7滴滴出行被投诉价格操纵,网约 11888
- 82023年起,银行存取款迎来 10774
- 9五一来了,大数据杀熟又想来, 9794
- 10手机中存在一个监听开关,你关 9519
