焦点分析 | 字节快手争议大小周:增长乏力时代,形式主义加班到底薅了谁的羊毛?
文 | 余洋洋
编辑 | 张信宇
互联网公司的加班问题再一次刷屏网络。不过与以往不同的是,这次没有猝死、没有过劳,也没有老板呼吁996,没有任何新闻事件成为直接导火索,而是大公司们首次自上而下地理性反思加班文化。
两周之内,从腾讯光子工作室强制员工6点下班,到字节跳动内部调研考虑取消大小周,再到昨晚,快手直接高调官宣将从7月1日开始将取消大小周,这个话题屡次登上微博、知乎、脉脉等社区头条。
快手取消大小周的消息来得太突然,员工们没有收到提前通知,此次决定也并没有经过调研,很多人甚至是通过媒体才知道公司要取消大小周。
快手在6月24日给员工的内部邮件中表示,“痴迷客户是我们一切工作的根本出发点,在为客户创造价值的过程中,在重大项目攻坚的团战中,我们支持按需加班,促进业务生长。我们期盼,用全面提效的方式,助力公司业务发展,组织成长。我们也真诚希望,每一个快手人都能真正做到快手工作,快乐生活。”
至于员工都关心的加班双倍工资问题,快手表示,取消大小周后,员工按需加班时公司仍会向员工支付双倍工资。
按需加班,双倍工资——相比腾讯强制6点下班的操之过急,字节在大小周问题上的犹豫不决,快手以一种更加理性、果断的方式取消了大小周。
伴随着业务增长的放缓,中国互联网大厂推进多年的“大小周”、“996”等加班制度在这个夏天迎来了一次“急刹车”,曾经被员工们屡次抵制却无疾而终的畸形加班文化也终于等来了一个结果。
大小周和超级大小周
中国自1995年5月起开始实行五天工作制,华为、58同城等公司曾因为一度实行单休、自愿无偿加班等工作制度一度引发舆论抵制,但并未掀起太大水花。
“大小周”里的“大周”是指,一周上班5天,“小周”是一周工作6天,从而打破传统周末双休规则。最早施行这一制度的大公司是华为,但真正让其走红并成为互联网热词,甚至是开始在更多公司推行的还属字节跳动。
自从2012年成立起,字节跳动一直保持着大小周的工作传统,对于一家高速运转中的公司来说,“大小周”制度也贡献着重要的动能。在业务高速增长、竞争激烈的创业阶段,这保证了字节跳动的组织能力和快速行动能力。
为了应对激烈的竞争环境,字节跳动的对手公司也在与其竞争的过程中开始引入“大小周”工作制度。这其中的代表,就是昨天刚取消实行了仅半年“大小周”的快手。
2017年,与字节跳动竞购风靡一时的海外短视频应用Musical.ly失败后,快手海外部门开了一个内部会议,并宣布以后实行大小周制度,加班加点维护快手海外短视频应用Kwai,Kwai主攻发达国家市场,与字节跳动旗下TikTok形成直接竞争关系。
去年12月30日,快手人力负责人刘峰在快手全员会上宣布,快手将于2021年1月10号宣布全员开启大小周,并表示是这一决定是“为让前中后台配合更加紧密”。
不止快手,其他互联网企业也都在近年来开始在不同部门、不同范围内推行“大小周”工作制。
美团、滴滴等公司虽然没有从公司整体的层面明确要求996或者大小周等强制工时制度,但公司内部正处在激烈竞争阶段的社区团购业务线美团优选、橙心优选的加班强度则不亚于“大小周”。
除此之外,拼多多更是曾被曝新上线的社区团购业务线里的员工实行过“超级大小周”:小周工作7天,大周工作6天,即工作13天才休1天。
互联网大厂纷纷推出“大小周”的同时,加班文化正在变得畸形。互联网员工猝死新闻频频出现,直到去年冬天,拼多多社区团购业务员工,23岁的年轻女孩“润肺”,在凌晨下班回家的途中不幸猝死。热门赛道、拓荒业务,年轻员工的猝死将大众对畸形加班文化的怒火推向了一波高潮,也导致拼多多陷入了一次极大的舆论危机,黄峥去年倡导的“硬核奋斗模式”受到诘难。
“大小周”正变成形式主义
互联网公司竞相实施大小周、加班文化盛行之时,往往是因为公司业务处在高速发展、外部竞争激烈的阶段。而到了今天,大厂们主营业务大多处在增长乏力的阶段,与之相伴的是工作需求量变少,抢时间变得不再必要,无脑加班的作用开始受到质疑。
大厂流行的加班文化正发生了变化,于是一批公司主动从制度上要求减少加班。
6月初,腾讯宣布试点强制6点下班,或许是打响了互联网自上而下反加班文化的“第一枪”。

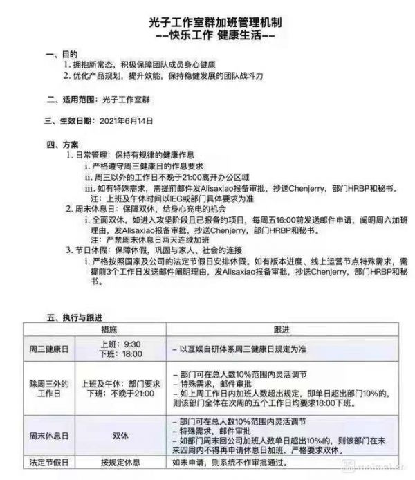
光子工作室加班管理机制
试点团队为腾讯旗下光子工作室,新规定为:周末双休;周三必须6点下班,其余工作日不准超过9点下班,违规团队下周全体6点下班;周末违规加班的团队,还要连续四周不准加班。
光子工作室正是热门手游《和平精英》的制作团队。在互联网公司中,最能体现“大小周”效率低下的当属游戏业务。
作为一项同时对技术和创意有着超高要求的业务,一款成功的游戏并不仅能靠大量的人头、加班和经费堆积出来。字节从2019年开始将游戏作为战略级业务至今,收购投资无数团队却仍未做出一款爆款自研重度游戏,阿里从2015年开始布局自研游戏业务,直到2019年才借助日本IP,做出第一个小爆款《三国志战略版》。
2020年年中,上海游戏公司心动网络进行了一场薪酬改革,心动愿意给予员工游戏业界最高薪酬,无限假期制,即便主动离职也能享有高达六个月的补偿金。
心动网络CEO黄一孟在此前接受36氪采访时表示,996不应该是公司去做的要求,一个公司的成功其实跟业务大方向,战略是有很大关系的,996是用战术的勤奋去掩盖战略的懒惰。
在“大小周”加班问题上,出现较大分歧的公司是字节跳动。出人意料地,这种分歧并非来自于公司层面,而是有相当数量的员工反对取消大小周。
6月17日,字节跳动公司例行的OpenDay上,新任CEO梁汝波公布了一项调查结果——根据公司的调研,三分之一的人不支持取消大小周,三分之一的人支持。这项数据也让高层“犯了难”,最终不得已给了个答复:暂无结论,尚待进一步研究。
双倍加班费是部分字节跳动员工愿意接受“大小周”的最主要原因。
反对的理由主要是因为加班费,商业媒体ai财经社援引字节内部员工透露,周日加班会有两倍的加班费,取消大小周就意味着降薪,有员工称取消后自己会每年会损失10万元收入。
但必须明确指出的是,纯粹为了加班费而加班的行为并不能产生价值。于员工而言,为了双倍加班费而加班的行为,也不能真正推进工作进度,推动业务发展。于公司而言,无意义的加班使公司运营效率低下,也是一笔高额的管理成本。总之,这种加班,既对公司没有好处,也浪费了员工自己的时间和生命
但一位字节跳动员工调侃称,“这是典型的薅资本主义羊毛,棋逢对手。”
不过,即使字节跳动内部尚未就取消“大小周”完全达成一致,不鼓励加班的氛围已经开始自上而下传导。
一位字节员工告诉36氪,从前团队leader每次出差的时候,都会让同事帮忙在晚上9点、10点的时候拍一下办公室的照片,看有哪些人走了,哪些人还在工位。该员工说,“有时候明明工作已经做完了,却不敢在9点之前下班。”最近leader开始鼓励大家高效工作,少加班,出差必拍照的事件也没再发生过。
字节跳动、快手等公司今天面临的情况是主营业务趋近稳定,不再有2018年、2019年的增长奇迹,新业务的突破则无法单纯靠人头、加班和经费堆积。
在双倍薪水诱惑、业务增长乏力等多重因素影响下,以前还颇有必要性的“大小周”,越来越沦为一种形式主义,无论是对员工还是对公司管理,其负面作用已经超过它能带来的真正价值。
相关推荐
焦点分析 | 字节快手争议大小周:增长乏力时代,形式主义加班到底薅了谁的羊毛?
字节跳动想取消大小周,没那么容易
加班日赚几千 or 年薪少10万:大厂员工不愿取消“大小周”?
又一家公司加入“反内卷”,快手宣布7月起取消大小周
字节跳动的人才策略:冗余招聘、顶配薪酬、饥饿游戏
快手将于1月10日开启全员大小周
为拼多多守边疆的女孩,凌晨倒在了-20℃的冬夜
焦点分析 | 上线半年动作频频,字节跳动的小程序到底干得怎么样了?
评论:700万元订单“薅死”网店 羊毛党已成蝗灾
焦点分析 | 抖音极速版,急速下沉
网址: 焦点分析 | 字节快手争议大小周:增长乏力时代,形式主义加班到底薅了谁的羊毛? http://www.xishuta.cn/newsview45842.html
推荐科技快讯
- 1问界商标转让释放信号:赛力斯 95792
- 2报告:抖音海外版下载量突破1 25736
- 3人类唯一的出路:变成人工智能 25175
- 4人类唯一的出路: 变成人工智 24611
- 5移动办公如何高效?谷歌研究了 24309
- 6华为 nova14深度评测: 13155
- 7滴滴出行被投诉价格操纵,网约 11888
- 82023年起,银行存取款迎来 10774
- 9五一来了,大数据杀熟又想来, 9794
- 10手机中存在一个监听开关,你关 9519
