老年版APP,一场不接地气的引流运动?
本文来自微信公众号“银杏财经”(ID:yinxingcj),作者:风千语,编辑:春雨 ,36氪经授权发布。原标题《抖音老年版确定不是下一个保健品天堂?》
距离工信部发布适老化相关政策已过去三个月,大部分主流APP的适老化版本看似都推进得如火如荼。
然而事实上,这只不过是一场只闻雷声不见雨点的造势运动。
大字版、老年版或无障碍版,无论换什么名字来称呼,都改变不了这些功能使用率低下的现状。
一如曾经广泛存在的青少年版,到底有多少孩子会去用青少年版APP,家长心里都有数。
很多时候,孩子对一个APP的熟练程度可能还远超过家长。和学习能力强的青少年不同,老年人可能根本不知道在哪儿下载那些专为自己设计的APP,或者怎么将页面设置为大字版。
近期抖音亦宣布推出老年测试版,不出意外,这版抖音要么和其他适老化APP一样陷入无人问津的角落,要么在算法加持下成为新一代保健品天堂。
抖音在用算法喂饱了精神空虚的年轻人后,又打算借着东风吹进老年人的孤独田园。
算盘打得咔咔响,男女老幼通杀、娱乐生活消费一体化,几乎可以称得上完美闭环。
即便不出老年版,抖音的年轻群体覆盖已经非常宽广,如今推出老年版,主要动因还是顺势而为,毕竟大家都出,就某一家不出太显眼了。
就在大家都花费精力钻研适老化时,却忽略了一件十分关键却基础的事实。
很久以来,市场对所谓老年版、无障碍版软件都有一个误会,那就是认为那是为特殊群体设计的,普通人并不需要。
出于消费能力的现实考量,针对主力消费群体的主流APP不可能去广告,也不可能减少功能,更不可能从UI上去考虑视觉效果,反正年轻人清一色眼镜加身。
这种故意忽视主流群体需求,又对特殊群体需求设计宛若空中楼阁的现象仍在加剧。
01 算法加持下,老年版抖音确定不是保健品天堂?
首先要明确一点,娱乐类APP出老年版和工具类APP出老年版,背后所蕴含的长远意义是不同的。
像滴滴这类更偏工具的APP,推出大字版的必要性要远大于抖音这类娱乐产品。
拿抖音来说,它本身的使用功能并不复杂,单列竖屏只需要上滑即可刷新内容,加上字节跳动强大的算法优势,抖音早就打入了中老年的生活圈。
在不进行购物消费的场景下,教父母使用抖音绝对比教父母使用微信简单。
抖音升级了消费和支付模块后,功能开始复杂起来,这些近两年多出来的功能才是需要引导部分用户学习的地方。
随便刷几个带货的短视频就会发现,时至今日,评论区依然有人不知道视频中的同款链接就在左下方。
改版抖音的侧重点在电商消费,再看工信部的文件,其中有一点需要注意:
针对当前互联网应用中强制广告较多,容易误导老年人的问题,互联网网站和手机APP完成改造后的适老版、关怀版、无障碍版本,将不再设有广告插件,特别是付款类操作将无任何诱导式按键,以便各类特殊群体方便、安全地使用。
意味着抖音老年版将和此前青少年版一样,会是一个无广告版本或者少广告版本。
抖音目前的多数广告还谈不上强制性,洗脑性却是足够,而且很多广告植入于视频内容里面,无法完全排除。
一个无广告、无消费的老年版抖音显然不现实。
青少年版抖音的推荐内容比较好归类,多为知识学习类,老年版的内容定位则比较难,最终答案可能还是得落到兴趣算法上。
想想中老年微信朋友圈常转发的内容,老年版抖音点赞最多的短视频是什么类型都不用猜。
他们或许不是都爱健康养生,却一定会一直刷下去。
年轻人对抖音算法没有抵抗力,老年人未必就有,尤其在这个全民沉浸网络的时代。
根据人民网舆情数据中心、腾讯公司联合发布的《中老年人上网状况及风险网络调查报告》显示,超过3成中老年人每天上网超3小时,近一成每天上网6小时以上。
网虫的年龄范围会不断扩大,主打娱乐的沉浸式软件用户也会不断扩大。
即使这样的大背景下,抖音这类APP依然产生了流量变现的焦虑,它并不满足于只当一个短视频平台,不断朝电商转型。
电商之于老年人是什么,结果不言而喻。
权健P2P那是没有赶上短视频风口,否则还能再卷上百亿。
抖音当然可以推出更为严格的内容监管策略、品控策略,但我们回过头来看某宝、某多,多年来始终没逃脱假货山寨的漩涡,抖音又有多少底气呢?
完全有理由怀疑老年版抖音只是一个单纯的引流通道,分享生活与社交只是包裹在外的漂亮糖纸,总有一天让你甜到哀伤。
不过在通往新流量池之前,抖音可能需要考虑的是怎么让老年人都来使用新版本。
会刷抖音的老年人根本不需要独立版本就早已抖音沉迷,不会刷的需要从什么渠道知道这个版本呢?
它需要像滴滴一样进行年龄认证还是需要像青少年版一样单独设置密码?如果过度过滤内容又该怎么保证用户留存?
不进行严格过滤的兴趣推荐又怎么能保证不是下一个三无保健品天堂?
02 跟风设计老年版APP,一场毫不接地气的引流运动
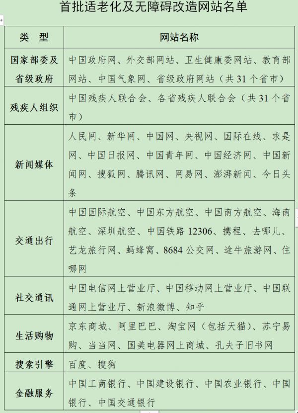
根据首批公布的适老化无障碍改造网站名单,新闻媒体、社交通讯、交通出行及生活购物类APP在列最多。
有的是单独开发APP,有的则是设计单独小程序,估计更多的是在原本APP里面直接设置。

目前应用商店能够直接搜索到的大字版应用有百度大字版、酷狗大字版、今日头条大字版和UC大字版等,滴滴则是推出了老年版小程序。
为了有的放矢,本人特意将这些大字版都下载下来体验了一遍。
本以为会像微博国际版一样进入一个无广告的简洁世界,在将这些大字版APP浏览一遍后发现,无广告是不可能的,短视频是yyds。

(几个大字版
除了显而易见的加大加粗字体和图标,这些大字版APP对中老年喜欢看视频、听有声作品(电台)的习惯把握十分到位。百度、酷狗等还开辟了广场舞专区,且置于醒目位置。
以百度大字版为例,页面首先出现的内容是短视频,区别于抖音的单列全屏沉浸式,大字版上的短视频为半沉浸式。新闻分栏上方的热搜榜占据了较大位置,电台区分为小说、相声、小品、评书和戏曲四大板块。
UC 大字版加重了自己的社交和工具属性,可以快速获取专属表情包,制作相册、玩游戏甚至发“朋友圈”,只是不知道此朋友圈会否有侵权微信朋友圈的嫌疑。

UC 大字版的表情包库更可谓是深谙中老年的审美偏好,看得出是用了心的,一般人都找不到这些表情包。

今日头条的菜单栏乍一看最简洁,只有看新闻、刷视频和赚金币三个选项。新闻区依然延续了所有大字版资讯的风格,配备“听文章”功能,只是一辗转视频区,单列沉浸式那股浓浓的抖音味就出来了。
签到赚金币的比重比其他几个大字版都要高,可以想见头条系大概是最迫切关注用户留存率的。
对比之下,倒是百度APP的青少年模式和抖音青少年模式实现了真正的简洁无广告。
从用户角度来考虑,只要把青少年版本的字体加大加粗,增加一些视听功能,基本就是老年版了。
这样听起来更简单,只是任何设计者都不会这么干,因为老年人消费力或许比不上年轻人,但肯定超过青少年。
出于保护目的,青少年版的用户画像其实非常单一。在青少年版的搜索引擎里搜索结果的过滤力度比较大,短视频推荐也主要集中于学习和知识。
老年人不同,这是一个虽然特殊却有市场潜力的消费群体。只要设计得当,以算法或特定推送机制培养用户行为相对容易。
换言之,网络上的老年人更好被锁定和服务。
这些大字版APP的推广情况不得而知,以华为应用商店为例,没有一个的下载量超过1亿。
结合老年人手机使用情况来看,即使是手机预装软件,预装的版本也不会是老年版。
除开大字需求,老年人真的需要一系列独立的老年版APP吗?
字体和显示大小手机本身可以设置(iPhone的情况稍微麻烦),不需要广告可以进入青少年模式,只是青少年模式可能会错过不少有趣的东西。
为了特定群体制定针对性的APP,听起来是个非常贴心的选择。
天下苦繁冗软件久矣,主流群体真的喜欢那些软件的设置吗?巨舰化的APP有太多功能对于年轻人而言也是用不着的。
夸克、微博国际版等软件的出圈已经很能说明问题,资本选择性失明,将人群划分为三六九等,灌输既定的信息,如今又打算瞄准老年人实施新一轮的耕作。
该简洁APP的不简洁,已经简洁的APP推广乏力(或者主观性地选择不推广),长此以往必将积累沉疴。
03 不是只有老年人才需要干净简洁的页面
老年版或者其他无障碍版本诞生背后隐含着一 种类似刻板印象的认知: 只有边缘群体或特殊群体才会需要无障碍设计。
一如车站门口的滑坡,本是为轮椅人士设计,不过对于多数拖着沉重行李的旅客来说都是友好设计。
完全把普通人和特殊群体分开来的后果是既忽略了普通人的基础需求,也无法了解特殊群体的真正需求。
每个人都有需要帮助的时候,特殊群体也不是永远都特殊,他们身处的世界和其他人都一样,没有道理要屈居在某个特别划定的圈子里。
正如残疾人并不希望被时刻当成残疾人对待一样,老年人也有资格看到主流群体的世界。
一位Google的无障碍设计师在知乎上公开反对任何app和网站单独推出老年版、盲人版、听障版、肢体障碍版等各种额外版本。
反对理由很值得我们思考。最基本的就是成本问题,独立版本需要特别维护,且很难被目标人群发现。
该设计师如此说:“无障碍的方向应当是融合,而不是进一步的隔绝。圈出来一群人、对他们说‘你们是和大家不一样的人、没法和别人用一样的东西,就给你们一个注定不会被公司重视的二等产品吧’,这不叫平等和尊重,哪怕你的初衷是好的。”(引自知乎设计师夏冰莹回答)
资本不太可能为了一个没有相当用户和变现效率的APP花太多时间和精力,加之政策背景驱使,多数设计已经成为应付之作。
一位视障用户表示,如某运营商网络的无障碍设计也只是在网站首页增加了一个内嵌的语音提示模块。
提示内容如“您已进入导航区1……按下Tab键浏览信息”,对这位视障用户来说,这种模块近乎无用,真正的刚需如及时处理图片验证码等问题,还是会概率性出现。
显然多数网站及APP并未把无障碍设计当成最优先级的任务,对真正的现实场景考虑不充分。
或者只是将人群分隔开来收割,这又完全违背了无障碍设计的初衷。短视的平台看不到无障碍设计对多数人的意义,顾此失彼,该用的人用不上,反而浪费时间和金钱。
事实上,年轻人可能更期待所谓的老年版。
工信部文件出台后,不少网友表示如果真的是一个无广告的版本,第一时间就卸载了原来的版本去用老年版。

这些期待老年版的用户依旧高估了资本的耐心,无广告几乎只可能存在于青少年版,但青少年版单薄的内容又无法吸引主流用户。
好的软件设计应该让每个人(无论是否为特殊群体)都可以有选择,这种选择可以涉及的方面很多,而不应局限于主题、皮肤和字体大小等审美取向上。
理想的互联网世界,本来应当有更多选择,结果却多了更多圈层,这是悲哀的。
相关推荐
老年版APP,一场不接地气的引流运动?
支付宝上线“老年版相互宝” :60-70岁老年人可加入
陆奇说大企业待久会不接地气,创业踩了很多坑但一点不后悔
618“玩嗨了”的品牌好货,是谁让直播这么接地气?
用“老年大学”入场“银发经济”,「美好盛年」想做的不止是老年版“学而思”
大字版App的背后,藏着巨头们的流量焦虑
给老人定制的 App,我也想用
火爆全球的变老滤镜,可能没你想象的那么「好玩」
图说2019年版第五套人民币
知乎的赚钱密码,藏在这些不花钱只能看一半的“小说”里......
网址: 老年版APP,一场不接地气的引流运动? http://www.xishuta.cn/newsview45663.html
推荐科技快讯
- 1问界商标转让释放信号:赛力斯 95792
- 2报告:抖音海外版下载量突破1 25736
- 3人类唯一的出路:变成人工智能 25175
- 4人类唯一的出路: 变成人工智 24611
- 5移动办公如何高效?谷歌研究了 24309
- 6华为 nova14深度评测: 13155
- 7滴滴出行被投诉价格操纵,网约 11888
- 82023年起,银行存取款迎来 10774
- 9五一来了,大数据杀熟又想来, 9794
- 10手机中存在一个监听开关,你关 9519
