蛋壳倒下后,小中介们抱团抢自如生意
编者按:本文来自微信公众号“盒饭财经”(ID:daxiongfan),作者:姚赟,36氪经授权发布。
晚上9点,易居房友的中介陈亮(化名),匆匆回家插上手机电源,他的手机马上就要自动关机了。刚接上电源不久,又接到一个想要看房的电话。
端午,又临近大学生毕业季,沉寂了一年多的租房市场又热闹了起来。
“你们是哪个中介?之前怎么没听说过你们?”电话那头,咨询者谨慎地试探着陈亮所在中介公司的背景。
这样的询问,陈亮十分熟悉,近期长租公寓业务上,约看房的租客十有八九会问这个问题。“大家都认识自如、相寓,或者是爆雷的蛋壳,但过去很少有租客知道我们平台。”
定位服务B端且主要做新房代销业务的易居房友,在2018年上半年第一次呈交的聆讯后资料集中显示,还未开展长租业务。
“刚换了工作,想换房,结果发现自如、相寓上的新房源或者好点的房源特别少,看的差不多的房源不是二房东,就是一个叫易居房友中介的。” 品君(化名)告诉我们,因为在各大平台上找不到合适的房源,所以哪里都想去试试,于是在豆瓣租房小组中不断翻找房源,结果找到的基本是伪装在里头的易居房友中介。
在蛋壳倒下之后,长租公寓市场空气骤然稀薄,过去不健康的高收低租商业模式彻底摊在阳光下暴晒。信任与房源是长租公寓平台竞争的核心,目前这两个点都出现了漏洞。像类似易居这种之前规模难以进入一线的公司,则开始抱团对抗自如。
烧不起的自如,进入存量时代
“这个小区这个月放出来6套新房,我们拿了3套,这是其中一套。首次出租,隔壁主卧带独卫的已经定出去了。” 陈亮带着看房的求租者,进入一个半工地状态的房间内。
三面白墙,一面主墙刷上了黄色,新铺好的木地板上堆着还未拆装的家具。
“这些家具和自如,用的一个品牌,其他配置的也和自如、相寓的一样,月保洁、免费wifi。” 陈亮介绍到。
目前,陈亮所在的平台采用的还是过去长租公寓的模式。即从房东手中直接租下房源,进行简单装修,再分租或整租给消费者,模式为C2B2C。
“这套房,收来的价格都要10(K),装修费我们平台出。自如其实也看中这套房了,和房东谈了,12(K)每个月,但是要房东自己出装修费,大概七八万吧。房东哪里肯,所以把房子交给我们了。” 陈亮说到。
陈亮提到的需要房东出装修费的模式,便是自如CEO熊林主推的“增益租”。
2021年5月19日,自如CEO熊林在主题为“长租房:完善政策与规范发展”的2021中国住房租赁发展论坛上发表了《住房租赁企业的定位和模式创新》主题演讲。
他提到:“住房租赁是一个大且长久的行业,企业应在模式和产品上不断更新迭代。我们希望通过无差价的‘增益租’业主托管新模式,推动行业转型和全新产品落地。”
所谓的“增益租”,就是装修费用,过去由自如承担,现在由房东承担;收房成本,也从过去的固定租金,变为如市场走低情况下约为8成;租期,也都过去的3年起,变成1年起;盈利方式,则从过去租金差+服务费,变为现在服务费+超额收益分成。
简单来说,就是将装修成本转嫁至房东,同时过去由自如自担的市场风险,变为与房东共同承担市场下行风险。

Mob研究院
2016年前后,长租公寓兴起。高价争抢房源、高装修运营成本,成为一直以来的痛点。蛋壳爆雷也是因为高收低阻、长收短付的模式,遇到市场下行,出租率下降,而直接爆雷。Mob研究院数据显示,自如100万房源疫情期间平均多空置15天,损失超6亿元。
也因此,去年疫情期间,自如频频曝出,因自如违约退房解约,房东被要求赔偿装修折旧费的新闻。(参考钱江晚报《自如违约还要房东赔钱?“装修折旧费”引发争议》)
这样的竞争力,显然不比从前。
根据智研咨询相关数据显示:长租公寓强调拎包入住,内部装修比普通出租房高档,其次,人员流动性较强,相应的家具折旧速度较快,家具更换周期通常在3-5年。对于品牌公寓而言,在选择家具供应商时,对家具品牌的要求不高,但零散式的家具购买价格相对较高且费时费力,因此更加注重交付能力、性价比以及环保等方面。

对于同一小区,相似格局、面积、朝向和配置的房屋,其他中小平台上价格相似,自如普遍贵150-300元不等。
“目前我负责的这个小区里,新房源一出来就知道了。房源上,我家占一半以上。”收了部分蛋壳爆雷房源,又在自如调整间隙不断开拓新房源,陈亮自称所在平台的房源,正在逆势扩张。
市场恢复,想继续扩张,但前有爆雷风险;寻找解决办法,又受缚于装修成本,只能转嫁均摊风险——依靠规模扩张增长的模式已然走进死胡同。烧不起的自如,进入存量时代。
房源大洗牌
“房子去哪了?为什么看中的房子,都是小中介手上?”
品君是一名90后ios开发工程师,找了近一个月房子后,满脑子都是这两个疑惑。
“本来还挺正常的,在相寓、自如、链家APP上看房,联系中介,询问什么时候方便看房。看了一圈,在APP上看中了林奥嘉园的房子。但中介说,现在看的房子上一家还没有到期,等10多天后空出来,现在是租房旺季,房子如果出来,会根据市场行情调整价格。也就是会涨价。房租远远超过了预算,所以就放弃这个找房的途径了。” 品君告诉我们。
品君看中的房子,位于北五环的一间25平左右的主卧,带独卫和飘窗,上一为租客的租金为4200元一个月,退租后APP上显示已涨到4400元每月。而这个价格不包含市场主流要求每月房租10%-12%的服务费,如果成交,房租加起来每月在4800左右。
“近期的房租感觉突然都涨了,去年好多3600元左右的朝南主卧独卫,今年都找不到了。”相寓、自如等主流长租公寓平台上找寻无果后,品君开始琢磨其他方式,后来他根据朋友推荐,开始在豆瓣小组找房,说其中多是房东直租,但进去之后才发现并非如此。
在豆瓣相关的租房小组里,品君挨个把房源看了一遍,联系了几个自称是房东的人。添加微信后发现,基本都是小中介,而且这些小中介发给她看的还是同样几套房子。
他的困惑除了不同中介提供的房源一致,而且官方渠道加了在自如、相寓这种正规中介的微信,找了半天没有合适的房子后,有一个中介给他打电话,说是手上还有别的平台的房源,比较合适,相比自如和相寓要便宜不少,品君回忆说到。
后来才知道,这个所谓的便宜点的渠道,还是最近似乎无处不在的易居房友,和之前自己找到的小中介,推荐给他的房源一样:“其实是和豆瓣小组那些发帖人房源一样的。”
品君彻底懵了,他们认为应该是房源共享,但就是一样的房子,每个人的报价都不一样,大概相差100-200左右。还有收费方式也不一样,有收代理费的,一天2块;有收半个月房租中介费的。”同样的房源,不同的房租报价,连收费方式也采用了不同的计算方式。
看起来房源报价管理混乱、线下门店不正规,品君将易居房友等同于小中介。其实,它隶属于易居集团。
2000年成立,2007年8月8日,易居企业集团于纽交所上市(纽交所交易代码:EJ),是第一家在美国上市的中国轻资产地产概念股。
“马上这个小区还会有十几户下来,我们盯着呢。还有我们现在的服务、房子装修、家具,和自如他们一样。我们也有自己的小程序,就是没怎么用过,因为也住在附近,所以附近租户如果有报修,我们直接就去修了。”陈亮说到,“我们公司开设很久了,回龙观、天通苑和北苑这块,做了好几年了。小区楼内的办公室,只是用来签合约的,我们对外的线下门店就在物业边上。”
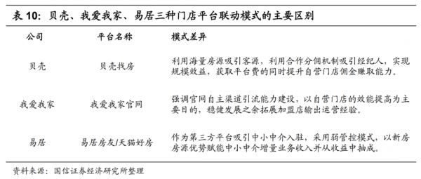
国信证券相关研报中认为:与存量房业务起家的贝壳和我爱我家不同,易居长期耕耘新房代理业务,与开发商关系密切。这从陈亮的情报能力可以看出,下个月会下来多少套新房?友商手上房源的情况如何?附近商场主要负责人如何发家?目前资产情况如何?陈亮对小区的物业、房源等相关情况一清二楚。
抱团求生,还是死灰复燃
同一房源登上多家平台,是二手房交易中的陋习,如今难道也进入了长租公寓?
品君约见了其中一个中介,位置位于某小区内的居民楼一层。进入小区,穿过小区中心花园,便能看见一层窗户玻璃支着的KPT板。
红底白字,顶部是超大字号的LOGO,而后是合租不同房间的价位区间,次卧,1500-2500元/月;主卧,2400-3500元/月……底部写着业务范围:房租租赁,房屋委托代理,居间服务,二手房买卖,委托过户,佣金1%......

那些在豆瓣中伪装成房东的中介,从规模上来看,确实是中小规模中介。他所见的广告牌上,还写着“易居三峰合盛”。
易居三峰合盛是谁?
企查查显示,这家注册地为北京市朝阳区双营路11号院,注册资本50万元人民币的的北京三峰合盛房地产顾问有限公司,便是牌子中显示的三峰合盛。
从关系图谱来看,这家企业与易居没有任何股权关系。

企查查提醒,该企业涉及四个司法案件。
4个司法案件中,均为委托合同纠纷,都与一个名为陈某棉的人有关。初审后,该企业反诉初审原告,而后被驳回,最后终审结果显示,依旧是维持原判。只不过初审是判决该公司付给原告陈某棉租金两万四千元。到了终审,则判决该企业要付给陈某棉两万九千三百三十二元。

易居房友首页显示,平台定位为,以共享为核心的房地产经纪服务平台,共享的内容主要有房源、技术、人才和知识。
而品君遇到的多位不同的中介,不约而同地推荐同样的房源给她,背后便是这些共享的房源。

从国信证券经纪研究所整理的资料来看,易居房友的玩法比较简单粗暴:“作为第三方平台吸引中小中介入驻,采用弱管控模式,以新房房源优势赋能中小中介增量业务收入并从收益中抽成。”

也就是说,易居房友仅仅是一个第三方平台。
海通证券研报中表示,该平台曾明确承诺,不会开设自身的二手经纪公司,也不会直接开展自身的二手经纪业务。
易居房友采用的是所谓 S2B2C 电商业务模式,它将自己定位于中的 S(大供货商)。

这是一种类加盟的模式,对接入驻的中小中介,给予数字化、房源等方面的帮助。
三峰合盛从股权上看不到与易居房友的关系,但又挂出了相关的牌子,如果不是冒名,可能只是使用易居房友平台的中小中介之一。
海通证券显示:作为房友,则会与中介门店分享佣金,其中房友获得 20%,中介门店获得 80%。

企查查数据显示,我国共有关键词为“房屋租赁中介”在业存续企业5.03万家。2011年以来的十年间,房屋租赁企业注册量呈直线递增趋势,2011年共注册相关企业3862家,2019年相关企业注册量达到了十年来的最高点,共4.67万家,同比增长25%。2020年共注册相关企业3.09万家,同比减少34%。2021年前五个月共注册房屋租赁企业7208家,同比减少46%。整体注册量呈下降趋势。
2019年房屋租赁企业注册量呈直线递增趋势,达到顶峰后,在2020年开始下降。而这些存续中的相关企业,基本为中小规模的中介。
头部的自如尚需自救,何况这些中小中介。装修、月度保洁、免费WIFI只是包装,房源才是他们能活下来的底牌。
如果有规模较大的品牌打出“共享”优质房源,无疑有着巨大的吸引力。
“蛋壳爆雷后,我们收了一部分房源,自如、相寓也收了一部分,不过很快就租出去了,现在都在等着新房源。”陈亮自称。
不过,“共享”的往往都更昂贵。
相关推荐
蛋壳倒下后,小中介们抱团抢自如生意
长租公寓“战役”走形:自如坐地涨价,蛋壳要业主减租
长租公寓集体赴美上市的背后:青客自如蛋壳谁会是长租第一股
这届年轻人,租房都不找中介了
长租公寓排队爆雷,蛋壳还坚固吗?
长租公寓的“美国梦”
自如难「自如」
蛋壳公寓成功赴美IPO,但它能打破亏损和资本困局魔咒吗?
CEO高靖被调查股票多次熔断 蛋壳公寓危险了
“北京城最大的中介头子”,走了
网址: 蛋壳倒下后,小中介们抱团抢自如生意 http://www.xishuta.cn/newsview45120.html
推荐科技快讯
- 1问界商标转让释放信号:赛力斯 95792
- 2报告:抖音海外版下载量突破1 25736
- 3人类唯一的出路:变成人工智能 25175
- 4人类唯一的出路: 变成人工智 24611
- 5移动办公如何高效?谷歌研究了 24309
- 6华为 nova14深度评测: 13155
- 7滴滴出行被投诉价格操纵,网约 11888
- 82023年起,银行存取款迎来 10774
- 9五一来了,大数据杀熟又想来, 9794
- 10手机中存在一个监听开关,你关 9519
