开源之后,鸿蒙还要补哪些课?
编者按:本文来自微信公众号“壹番财经”(ID:finance_yifan),作者:邢书博 ,36氪经授权发布。

鸿蒙的成长需要时间,但不需要捧杀。
2014年,华为的智能手机业务初露端倪,消费者业务(主要是手机)销量翻番,华为消费者BG部门自信满满,但被任正非当头棒喝,写了一封大字报《在大机会时代千万不要机会主义》。
任正非提醒当时的消费者BG负责人余承东,“不要盲目将三星、苹果、小米作为目标,要坚持走自己的路,别让互联网(言论)引起发烧。”
任正非希望华为消费者BG重点关注消费电子真正的底层能力,商业上在库存周转、利润率上下功夫,技术上要“聚焦物联网的芯片(通信模块和数据卡)”,充分利用华为“自身优势,把手机的通信、图像以及操作系统做好”。
华为是做通信起家的,5G时代华为拥有海量专利,占尽天机。
华为也在图像领域有多年积累,厚积薄发。
唯独在操作系统层面,当时的华为甚至没有计划开启相关研究。当时,包括任正非、余承东甚至是华为操作系统的掌舵人王成录都认为,“从业务角度讲,当时(2012年)华为主要做电信设备,大家没有很强的生态诉求。”
任正非在公开讲话时强调,华为的价值评价体系要改变过去仅以技术为导向的评价,大家都要以商业成功为导向。只要有利于发展,可以考虑项目独立运作,目的是要能赚钱。
但后来随着华为消费者业务持续增长,软件应用层面遭遇到操作系统的掣肘越来越多。华为面临再没有自己的操作系统就不能卖手机的窘境,鸿蒙项目才开始正式立项。但最开始,任正非给余承东的建议是搭便车,“能用安卓干嘛不用”。
但谁也没想到谷歌断供了。
01 任正非为什么要华为搭便车,又为什么支持鸿蒙立项?
在通信、图像等技术层面,华为有技术优势,任正非要求做到最好;但在操作系统层面,任正非的口风却变了,甚至提出了一个“搭便车”的说法。
“应用平台不一定要自己开发,谁做得好就跟谁捆绑,一定不能捆绑垃圾应用。我们要集自己的优势和别人的优势。若我的车没油了,搭上有优势的车,也就有优势了。”任正非说。

任正非
事实上华为对“搭便车”的打法驾轻就熟。
早在企业端与思科、西门子的竞争中,华为就广泛使用开源社区的力量去和当时的巨头竞争;在消费者业务发展初期,除了安卓,华为手机搭载过Windows Mobile、WP,甚至为Ubuntu、Firefox等小众系统提供刷机便利。可以说是有枣没枣都打一杆子的典范。
但以此认定华为不做操作系统显然是误解。据鸿蒙操作系统掌舵人王成录采访时介绍,操作系统在2012年就在华为实验室开始探索,第二段是产品开发,用一年时间完成产品交付;当2016年华为内部正式立项鸿蒙系统时,前期工作都已完善。因此2017年5月,鸿蒙1.0版本就出来了。
但当时华为尚未与谷歌决裂,华为手机极度依赖安卓系统。因此在2019年鸿蒙第一次出现在公众面前时,余承东当时宣布鸿蒙会优先用于AIOT物联网,而非手机。
后来局势急转直下,谷歌断供,使得华为不得已将鸿蒙推到台前。任正非当时接受央视采访时还表示,自己和家人都用iphone,华为手机“能用安卓为什么不用?”
而鸿蒙只是备用。“可能没那么好,但是够用,能救急。”任正非面对镜头说。

HarmonyOS 2.0及华为全场景新品发布会
明修栈道,暗度陈仓。
这说明华为高层对于操作系统的看法从保守走向成熟。从王成录再次采访时说“我们当时对谷歌还存在幻想”,到现在的鸿蒙开源,既是外部环境变化使然,也是企业内部有备无患。
但推出鸿蒙操作系统能解决华为目前的垓下之围吗?恐怕不能一蹴而就。
鸿蒙接下来的路该怎么走?改补哪些课?所有疑虑在鸿蒙开源之后浮出水面。
02 鸿蒙为什么开源?
6月2日HarmonyOS系统正式推送。面对外界赞誉、质疑、捧杀的各路信息,华为总办坐不住了。
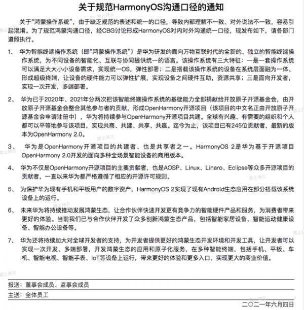
华为官方论坛心声社区发布了华为总裁办电子邮件,签发人为轮值董事长徐直军,题目为《关于规范HarmonyOS沟通口径的通知》。
邮件中,着重强调了关于鸿蒙的两个重要信息,一个是华为将鸿蒙两次开源,一个是华为对开源社区的贡献。

《关于规范HarmonyOS沟通口径的通知》
但这个开源却被外界曲解了,华为鸿蒙并非最近坊间盛传的“免费上交国家”,也不是“首次”,更不是一些主流媒体所宣称的“OpenHarmony 已经捐给开放原子开源基金会,这个基金会是隶属于国家工信部,换句话说,鸿蒙以后就是国家的了”的脑补,甚至可以说是谣言。
在解释这个问题时,首先要理清华为、鸿蒙与开放原子开源基金会的关系。
实际上,根据邮件中提到的内容,显示“华为已于2020年、2021年分两次把该智能终端操作系统的基础能力全部捐献给开放原子开源基金会,由开放原子开源基金会整合其他参与者的贡献,形成OpenHarmony开源项目。
首先,根据开放原子开源基金会官方公告,“开放原子开源基金会作为中国首个在民政部注册的致力于开源产业公益事业的非营利性独立法人机构,也是目前唯一一个以开源为主题的基金会。”,并非外界传闻的“隶属于国家工信部”。
其次,在华为首次宣布鸿蒙开源时,同时进入该基金会孵化名单的还有百度超级链 XuperChain、360 的类 Redis 存储系统 Pika、腾讯的 Kubernetes 发行版 TKEStack 和物联网终端操作系统 TencentOS tiny 、浪潮的低代码开发平台 UBML,以及物联网嵌入式操作系统 AliOS Things 等项目。
最后,除华为外,该基金会的主要捐赠单位还包括阿里巴巴、百度、浪潮、腾讯、360 和招商银行。

图源:网络
总结来看,华为是鸿蒙的开发者,鸿蒙使用了开源社区的资源,华为又将鸿蒙反哺给开源社区。开放原子开源基金会也是一家开源社区,还提供了开源代码的托管服务。同时,国内主要的科技公司如百度、腾讯、360等也是这个社区的捐赠单位和代码贡献者,不应该厚此薄彼。
那么鸿蒙为什么开源?
第一,邮件中提到“华为是开源社区重要的贡献者”,“华为不仅是OpenHarmony开源项目的主要贡献者,也是AOSP、Linux、Linaro、Eclipse等众多开源项目的贡献者,一直以来华为都严格遵循了相应的开源许可规则。”开源是华为成长的重要推手,鸿蒙没理由不开源。
第二,鸿蒙使用liunx内核,按照linux授权规则,鸿蒙必须要开源。 事实上不仅鸿蒙,使用liunx内核的安卓AOSP、chrome也必须要开源,这是开源世界的规矩;
第三,任正非在接受央视采访时说,“开发一个操作系统不难,难的是生态”。 鸿蒙开源可以吸引合作厂商、开发者等生态伙伴,帮助鸿蒙构建软硬件生态体系。 鸿蒙掌门人王成录在接受采访时表示,目前有将近 50 万的纯鸿蒙(HarmonyOS)的开发者。
这对一个初生的操作系统来说,就像荒漠中的一泓清泉,弥足珍贵。
03 鸿蒙还要补哪些课?生态,生态,还是生态
1,鸿蒙的开发者还不够多。
尽管官方称鸿蒙已经50万开发者,但面对华为2.4亿智能手机消费者和5000万IOT物联网用户,这个数字还很小。5月31日,苹果发布公告,仅大中华区的ios开发者就超过440万,两年时间增长了76%。其全球开发者超过了2000万;Evans Data数据显示,Android开发者大约是ios开发者的两倍;
2,鸿蒙的开发者还没赚到钱。
在开源运动兴起的上世纪6070年代,开发软件只是为了炫技,都是免费提供的。纪录片《操作系统革命》记载了上世纪70年代比尔盖茨的一封公开信。他在信中怒斥那些免费用操作系统的人是贼:“我们开发系统花费了大量的钱,你现在要我免费用给人用。这合理吗?这公平吗?”
从此微软开启了操纵系统授权卖拷贝的商业模式并获得了巨大成功,为windows编写程序的开发者也获得了应有的劳动报酬。
乔布斯将这一商业范式应用到移动互联网上。2008年苹果第一次上线其应用商店,第一个月乔布斯在接受《纽约时报》采访时,就表示:这个月苹果给开发者支付了2100万美元。苹果收入900万美元。

初版appstore
2020年苹果仅应用商店的收入就高达6430亿美元,当年华为集团总收入为1394美元。鸿蒙系统刚刚上线,这意味着华为在应用分发领域有着巨大的盈利空间,但能不能用好,从华为EMUI的操作来看,还需要补课。
从《原神》开始绕过渠道发行,到华为商城下架腾讯游戏,再到epic起诉苹果分成太高。游戏是应用生态最重要的组成部分之一,但目前无论国内国外,应用商店与游戏厂商矛盾激化。 鸿蒙能否利用好这一难得的机会,在对手都在从游戏渠道抢钱的时候主动扶持游戏厂商和平台,将成为鸿蒙能否开门红的重要因素。
3,鸿蒙对开源社区的贡献还不够大,且巨头都在争着给开源社区做“贡献”,鸿蒙能排到第几?
实际上,华为从创建开始,一直是开源社区的重要贡献者。这既是上文提到的商业因素,因为当时主要的服务器厂商都是封闭系统,华为集开源社区的力量与闭源项目持续竞争,是必然选择。但又是华为的不得已而为之,因为当时华为没钱没人没技术,任正非拿着几万块钱出来创业,不用开源软件也没实力自己去闭源。
华为和开源社区的革命友谊有目共睹。拥抱开源,不但是互联网企业、云服务商的关键战略,也是传统的商业软件供应商如微软、甲骨文、IBM、浪潮等企业的核心战略。
在开源生态方面,华为持续拥抱开源,加大投入,贡献开源项目,积极参与并贡献主流基金会及开源社区,加速构建产业开放式创新与开放生态。

华为开发者大会2020
具体而言,华为持续加强对开源社区CNCF、OpenStack、OCI、ONAP、OPNFV、Akraino、Acumos、Hadoop、Linaro等的贡献。目前,在国际主流开源社区中,华为担任超过10个董事席位,近200个TSC、PTL、Core Committer席位,代码贡献跃居前列。
鸿蒙基于linux开发,借鉴和发展了AOSP。可以说鸿蒙能够上线,开源社区功不可没。现在当然不能指望新生的鸿蒙能反哺社区形成良性循环。但作为构建鸿蒙生态的重要一环,助力开源社区发展是鸿蒙绕不过去的。
但是开源社区甚至大的数字生态层面并不只有华为一家盯着不放,国内外主流科技公司都盯着这些极有价值但没什么钱的“穷亲戚”。
腾讯认为,经济社会迈入全面数字化,并重塑互联网生态。以互联网为基础的数字平台,正越来越凸显出基础设施的特性。而腾讯就把自己定位于数字基础设施的提供者。
阿里巴巴通过持续推动技术进步,不断拓展商业边界,不断再造新的业态。建立在自己平台如支付宝、阿里云、淘宝等之上的各种生态日益发展壮大。
微软2019年市值超过万亿美元,成为全球市值最高的公司。微软CEO萨蒂亚·纳德拉将微软的整个生态从过去的上下游供应链模式,转变为今天的网状结构,更是实现了微软云生态从产品中心向技术服务的转型,在业内首先倡导云计算和人工智能的开放生态。
“开源”其实从来都是个受欢迎的好词。互联网诞生之时,便深具开源的“共产主义”属性,“被寄予民主平等的厚望”,而到今天,基本每个程序员也都会有世界最大开源社区——“GitHub”的账号。

开发者社区github
周鸿祎在南京创新周演讲中将“开源”定义为“世界发生巨大改变的原动力,”并将其本质定义为“一种创新机制”其实颇具历史正确性,他用“我为人人,人人为我”这一句来形容“开源机制”也很形象。
中国信息通信研究院云计算与大数据研究所所长何宝宏一针见血的表示:“开源主导了生态链的建设,引领了全球的技术创新,已成长为一种生态竞争模式,巨头已都纷纷入局。”
开源主导生态链,已经成为行业共识。鸿蒙要想赢,就要紧紧把握华为在开源社区的贡献,成为开源的代理人而不是对立面;
4,鸿蒙之上的内容构建还远远不够。
任正非在判断华为消费者BG最重要的短板时,不是技术,而是内容。
任正非希望华为能做好一个消费平台,“平台是需要像修“万里长城”一样慢慢修的。最终消费者的消费内容非常多,不要让消费的内容牵着我们走。苹果有很多内容,但并非一两天爆发出来的,它坚持用40年做好了一个平台,粘结了非常多的内容厂家才构建了今天。纵向整合,苹果是很成功的。“
苹果电脑最开始邀请比尔盖茨为其开发办公三件套,邀请adobe公司开发照片处理软件;进入智能手机时代,苹果也是专业软件、游戏的重要支持者。甚至苹果还收购知名效率应用Workflow,在iOS 13中,改造成捷径这一系统应用。而苹果音乐,iTunes等应用是国际主流的内容消费平台。苹果还投资电影,开发电视、音响,控制内容产业上下游。

捷径
鸿蒙要想突围,必须突破华为不做内容的窠臼,积极拥抱内容产业链。 毕竟对普通消费而言,消费的不是代码和处理器,而是游戏影音书。(华为把豆瓣收了吧,毕竟豆瓣有大中华区最大的影音书数据库)
最后来看,由于国际国内各种因素,网民对于鸿蒙的期待远远高于鸿蒙本身可以做到的。
鸿蒙的成长需要时间,但不需要捧杀。这个成长需要多长时间?任正非的回答是300年。
“华为的操作系统要想超越安卓和苹果系统,可能需要很长时间,但不会超过300年。”任正非在接受《龙》杂志采访时说。
这句话翻译过来就是华为常说的集中优势兵力猛攻一个城墙口,就是滴水石穿,就是时间的力量。
请给鸿蒙一点时间!
参考资料
纪录片《操作系统革命》
任正非《在大机会时代千万不要机会主义》
CCTV[面对面]任正非:时下的华为
华尔街日报《乔布斯:App Store未来潜力无穷》
华为《关于规范 HarmonyOS 沟通口径的通知》
相关推荐
开源之后,鸿蒙还要补哪些课?
鸿蒙核心架构确定开源,到底有什么意义?
华为鸿蒙开放手机公测,但野心不止手机
华为鸿蒙和安卓有啥区别?我们和鸿蒙开发者聊了聊
鸿蒙是什么?能干什么?和安卓有啥区别?我们和鸿蒙开发者聊了聊
华为首次详解鸿蒙商业模式:开源、做大生态,让合作伙伴赚到钱
华为鸿蒙的机会与挑战
鸿蒙如何走出青纱帐?
错位竞争,华为鸿蒙规模商用,生态建设成最大挑战
焦点分析 | 鸿蒙替安卓,华为知进退
网址: 开源之后,鸿蒙还要补哪些课? http://www.xishuta.cn/newsview44730.html
推荐科技快讯
- 1问界商标转让释放信号:赛力斯 95792
- 2报告:抖音海外版下载量突破1 25736
- 3人类唯一的出路:变成人工智能 25175
- 4人类唯一的出路: 变成人工智 24611
- 5移动办公如何高效?谷歌研究了 24309
- 6华为 nova14深度评测: 13155
- 7滴滴出行被投诉价格操纵,网约 11888
- 82023年起,银行存取款迎来 10774
- 9五一来了,大数据杀熟又想来, 9794
- 10手机中存在一个监听开关,你关 9519
