“大嘴”余承东上任华为智能车BU CEO
编者按:本文来自微信公众号“智能车参考”(ID:AI4Auto),作者:韦丽雪,36氪经授权发布。
走马上任华为云CEO一个多月,余承东又换岗了?
这次是正式被任命为智能汽车解决方案BU CEO。

余承东统筹华为智能车业务,之前早有征兆。
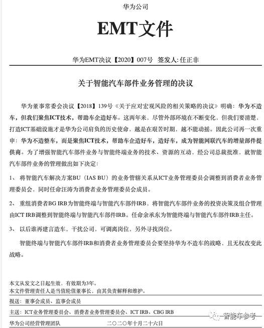
不过上次“亮相”,还伴随着华为“以后谁再建言造车,干扰公司,可调离岗位”的警示。

去年11月,余承东出任智能终端与智能汽车部IRB主任。
IRB主任,即投资评审委员会主任,负责投资决策。
所以对智能车业务,余承东并非空降。
而且重要岗位上,也有他在终端和其他业务任职时的旧部干将。
几番调整的华为智能车BU架构
此次调整,原来华为智能汽车BU总裁王军职位不变。
只是余承东到来后,王军要向大嘴汇报了。
华为智能汽车解决方案BU成立于2019年5月,自身定位为智能网联汽车增量部件供应商。
以ICT的能力,做智能汽车市场Tier1。

据Tech星球此前报道,现在华为智能汽车解决方案BU之下,一共有9个部门,组织架构和负责人如下:
战略业务发展部(郑刚)
架构设计与集成战略部(蔡建勇)
政策与标准专利部(万蕾)
Marketing与销售服务部(迟林春)
MDC产品部(李振生)
智能驾驶产品部(苏菁)
智能座舱(王庆云)
智能车云服务部(廖振钦)
质量与运营部(丁旭)
其中,总裁王军在加入智能汽车BU前,在华为无线网络业务部和日本运营商业务部担任总裁,入职华为二十多年。

智能驾驶产品部总裁苏菁,原先是华为终端的首席架构师。
曾担任华为无线网络标准专利部部长的万蕾,也从华为终端来。
此外,现在负责架构设计与集成战略部的CTO蔡建勇,虽然不是从终端而来,但是之前是华为车联网业务部的负责人,与大嘴也交集不少。
廖振钦,技术相关,从华为云BU PaaS产品部调任到智能车云服务部。
除了李振生和郑刚,其他人都是BUAT的决策成员,能够参与智能汽车解决方案BU的战略决策。
值得注意的是,自动驾驶芯片、激光雷达的研发还不隶属于该BU。

也就是说,华为实际的智能车业务研发团队规模,只会更大。
2020年,任正非签发组织变动文件,把智能汽车解决方案BU正式划分到消费者BG。
众所周知,消费者BG是华为三大BG中的现金奶牛。
近三年来,华为最大的营收来源都来自消费BG。
5月17日的华为智能生态大会上,轮值董事徐直军直言:
目前智能汽车业务是华为除消费者业务外功能最完备的BU。
他认为,智能汽车解决方案的业务都与华为传统的ICT业务相关,主要是为了满足智能网联汽车场景原有产业的延伸。
智能汽车解决方案BU在集团内部的地位不言而喻。
再推一把智能汽车?
有关余承东为何调任,众说纷纭。
据澎湃新闻采访华为内部人士称,余承东之前在华为云业务的使命是厘清华为云的架构,云业务短期内应该不会调整。
财新从多位华为人士得到的解读是:目的是让余承东从云业务中抽身,全身心搞车。
汽车业务将与消费者业务有更紧密的结合,并由王军负责汽车BU具体业务的执行。
目前,身兼多职的余承东,还有一个身份是消费者BG CEO。
但因为众所周知的美国打压,华为终端为核心的消费者业务,进展已大不如前。、
当然,对于这次余承东的履新,众多网友也是纷纷看好:

不过对于汽车圈而言,向来敢言的余承东到来,可能就几家欢喜几家愁了。
不信你问雷军。(手动狗头)
相关推荐
“大嘴”余承东上任华为智能车BU CEO
余承东离不开华为
余承东驾上「华为云」,路向何方?
余承东披挂,云服务成为华为的新重点?
余承东“开车”,华为能驶出“无人区”吗?
华为转向新使命,为什么选择了余承东?
余承东虚晃一枪
余承东接管华为云,逻辑和挑战
36氪独家 | 余承东总负责,华为汽车业务将与消费者业务整合
余承东新身份:华为云的第三个操盘手
网址: “大嘴”余承东上任华为智能车BU CEO http://www.xishuta.cn/newsview43510.html
推荐科技快讯
- 1问界商标转让释放信号:赛力斯 95792
- 2报告:抖音海外版下载量突破1 25736
- 3人类唯一的出路:变成人工智能 25175
- 4人类唯一的出路: 变成人工智 24611
- 5移动办公如何高效?谷歌研究了 24309
- 6华为 nova14深度评测: 13155
- 7滴滴出行被投诉价格操纵,网约 11888
- 82023年起,银行存取款迎来 10774
- 9五一来了,大数据杀熟又想来, 9794
- 10手机中存在一个监听开关,你关 9519
