南极科考第37次凯旋后,中国要在冰雪世界建机场
本文来自微信公众号:中国工程院院刊(ID:CAE-Engineering),原文标题:《战略研究丨南极机场冰雪跑道工程技术发展现状与展望》,作者:孙波,唐学远,肖恩照,时小松,程绪宇,李霖,魏福海,张体军,题图来自视觉中国
南极科学考察实质上已成为综合国力的一种象征。受破冰船运载能力等客观条件的影响,未来几年我国南极内陆科学考察规模将有所削减,内陆科学考察、观测系统建设等项目进度将有所后延,可能削弱我国在南极活动的影响力;另外,世界强国针对南极科技前沿、地缘政治、开发利用权益的争夺趋于激烈。
我国建设和运营南极航空基础设施,有利于提升我国在南极的综合影响力、扩大南极科学考察规模、满足人员和物资快速投送需求,战略发展价值突出。
近期,中国工程院院刊《中国工程科学》刊发《南极机场冰雪跑道工程技术发展现状与展望》,较全面地分析了南极机场建设现状,凝练了我国开展冰雪机场建设面临的技术挑战;解析了极地科考强国在南极机场冰雪跑道建设方面的工程技术体系,据此梳理我国开展南极机场冰雪跑道建设所需掌握的重点技术。
文章研究表明,我国未来的南极大型机场跑道建设,涉及的工程技术体系应涵盖三大工程步骤(机场跑道选址、道面材料设计、道面人工处理)和 1 项核心技术(压实雪层技术)。
文章指出,根据我国完成的多次蓝冰区考察结果,在中山站附近建设蓝冰机场的可能性较低,压实雪层跑道事实上成为我国在南极建设大型机场的首选形式。文章对加快部署和实施南极机场冰雪跑道工程技术攻关工作,自主发展体系化、成规模的冰雪机场技术框架体系提出了发展建议。

一、前言
南极具有独特的地缘价值、气候环境、潜在资源,对人类可持续发展、构建人类命运共同体具有重大意义,也是世界强国竞争与合作的焦点。气候变暖导致的冰盖快速融化,正在加速释放南极地区的科研、经济、安全等战略价值,世界强国在南极的影响力竞争进入了由气候变化驱动的地缘政治时代。
在《南极条约》的规范下,世界强国主要采取在南极开展科学考察的方式来发挥影响力。实施南极科学考察,依赖于物资运输、人员投送、装备支持,其中物资与人员投送能力是科学考察规模的决定性因素。
鉴于南极特殊的地理位置,南极大陆和其他大陆之间的交通运输只能通过海运、航空运输实现。然而,海运需要借助破冰船且时间段有限(当年11月至次年3月),运输周期的局限性明显;南极大陆沿海没有港口基础设施、海岸导航设施,物资装卸效率低下,进一步制约科学考察任务的实施效率。相比之下,航空运输具有往返周期短、直抵目的地、投送效率高、覆盖范围广等显著优势。
极地科学考察强国,包括美国、俄罗斯、澳大利亚等国在内均大力发展南极航空运输,在物资与人员投送能力方面相比我国具有明显优势。因此,在南极建设大型机场、发展南极航空运输网,将是我国由极地大国迈向极地强国的必经之路。
本文从工程技术发展现状梳理与未来展望的角度,开展我国南极机场冰雪跑道的综合性技术研究;凝练技术性挑战,总结设计方案与关键技术,提出重点研究工作建议,以期为我国的南极大型机场建设提供工程技术方面的先导性借鉴。
二、南极机场现状分析
(一)南极冰雪机场分类
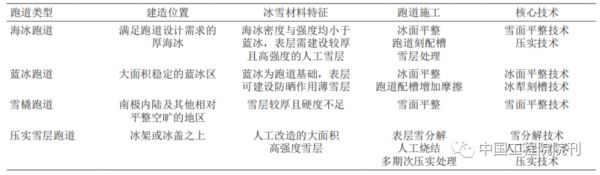
南极机场主要依据建造位置、跑道类型、起降飞机类型进行划分。根据机场建设位置、跑道类型大致分为冰雪机场、砾石机场(见表1)。其中,冰雪机场跑道根据工程环境、道面材料进一步细分为海冰跑道、蓝冰跑道、雪橇跑道、压实雪层跑道。
表 1 南极现存机场的跑道类型及数量

注:冰雪机场划分依据跑道建造位置。
1. 海冰跑道
在海冰上建设跑道,分为季节跑道、临时跑道。目前,南极的海冰跑道通常建在接岸固定冰上,一般要求海冰的厚度大于2 m、海冰不破裂、表面融化程度不高、没有较厚的积雪。海冰跑道的表层平整与压实处理的难度相对较小,可满足雪橇式、轮式飞机的起降要求,但建设运营成本较高。
2. 蓝冰跑道
蓝冰是密实化充分的冰川冰,在特殊的地形、气象条件下暴露于南极冰盖表面。在南极地区可建设冰雪机场跑道的区域中,蓝冰区为优选:蓝冰密度与硬度较高,作为跑道的基础层,具有天然的结构强度优势;表层无积雪,仅需对冰面进行平整与刻槽处理,成本较低。然而,南极的蓝冰区域极少,占冰盖表面积不超过1%;已经建设使用的蓝冰机场跑道仅有6条,均可进行中/重型轮式运输机的起降。
3. 雪橇跑道
雪橇跑道属于简易雪面跑道,通常修建在冰架和冰盖上,施工技术仅限于简单的平整与压实处理,建造相对容易、成本不高;但由于表面雪层硬度不足,只能起降小型雪橇式飞机,无法进行中/重型轮式运输机起降。目前,南极建造的冰雪跑道大多为此类,通常作为季节性跑道使用(南极夏季),如我国在昆仑站、泰山站附近建设的临时跑道,俄罗斯在东方站、美国在南极点建设的跑道。
4. 压实雪层跑道
受南极实地条件限制,当无法在科考站周围找到合适的蓝冰区时,为了实现中/重型轮式运输机起降,美国、俄罗斯分别研发了人工雪面改造技术,在冰架或冰盖上(非蓝冰区)通过大面积施工,建设人工改造雪层跑道。此类跑道的技术难度较高,主要拥有方(美国、俄罗斯)的施工方法各具特色;尽管建设成本较高,但维护成本相对较低,在南极具有更强的地理因素适配性,对选址条件要求较低,应是我国在南极建设大型机场的首选。
(二)国外冰雪机场建设现状
南极具有代表性的机场是麦克默多机场,由美国在世界上规模最大的南极考察站(麦克默多站)附近修建。
麦克默多机场主要为美国的南极科学考察工作提供支持,如根据需要在麦克默多站、位于南极点的阿蒙森斯科特站之间往返飞行运输(见图1);可起降C-5、C-141、C-130等中大型军用运输机,具有西南极航空枢纽地位。
俄罗斯新扎列夫考察站蓝冰机场、挪威Troll考察站蓝冰机场,是从南非开普敦方向进出南极的枢纽站,跑道能够起降伊尔–76重型运输机,支持洲际航程的物资与人员投送。澳大利亚威尔金斯考察站机场的蓝冰跑道,以商业运输模式实现了澳大利亚本土(霍巴特)连接东南极澳大利亚凯西站的物资与人员投送能力。
英国在蓝天野外考察站建有蓝冰跑道,在哈雷研究站建设雪面跑道以供BT-67运输机(安装滑雪板)起降。

图 1 南极科考站分布
(三)我国南极冰雪机场建设与运用经验
2008年,我国购置并运用了第一架适应极区飞行条件的固定翼飞机(原型机为美国巴斯勒BT-67运输机,国内命名为雪鹰601)(见图2),完成飞机基础性能测试、科研仪器观测集成、地面保障体系检测等工作;作为配置橇板的短程飞机,无法完成较大载重条件下的洲际飞行。目前,中国仅利用雪鹰601飞机完成昆仑站、泰山站、中山站附近的冰盖表面雪上建设跑道飞行试验,在跑道建设过程中对自然雪层进行了平整处理;依然不具备在南极建设和运营压实雪面跑道、开展重型运输机/中程客机飞行起降的相关经验。

图 2 中国雪鹰 601 固定翼飞机及其东南极冰盖的后勤与科研飞行路线(2015—2020 年)
相比其他极地航空大国,我国极地航空仍处在起步阶段,仅有1架固定翼飞机执行南极冰盖内陆飞行运输任务,洲际航空运输仍依托于澳大利亚等国的商业运输能力;机场地面保障设施不完善,没有大型洲际机场,也不掌握海冰、蓝冰、压实雪层等类型跑道的建造和运维技术。这一基本状况,难以满足我国向极地科学考察强国迈进的宏观需求。
三、我国冰雪机场建设面临的挑战
南极极端而复杂多变的气候环境、生态与战略利益的敏感性,敦促我们重视南极冰雪跑道的发展研究,厘清冰雪跑道建设面临的工程难题与技术瓶颈。
(一)机场跑道选址
建设海冰、蓝冰或压实雪层跑道,对选址环境有着苛刻而具体的要求,如掌握冰雪的变质过程,分析温度梯度、融化–冻结转换等细节。蓝冰区通常会存在大量的冰裂隙,开展准确的探测与定位,需要运用先进的探冰雷达、卫星遥感等手段。
重点进行候选地区的系列冰表面地形、冰体物理化学性质与内部结构及动/热力学、表面大气状态的系统调查,通过航空摄影、卫星遥感等方式测量冰表面形态,使用雷达等地球物理方式探测海冰或冰盖内部结构、裂隙、融化、表面渗透,选择性实施现场钻取冰样等前期工作。这些工作涉及多学科交叉、多类技术综合运用,理论研究与实践运用具有一定的难度。
(二)机场跑道建设技术
建设能起降中/重型轮式运输机的冰雪跑道,离不开强大的后勤供应保障,因此一般选择在较为成熟的科考站附近开展机场建设。科考站的自然地理条件可能与冰雪跑道建设需求不匹配,如在中山站周围60km内不具备蓝冰跑道建设的自然条件。这是因为,区域内蓝冰区的表面硬度不足,加之裂缝过多,难以承载重型运输机起降;区域内的海冰在夏季会发生破裂,无法建设海冰跑道。我国宜选择压实雪层跑道技术路线,规划和建设压实雪层跑道。
目前世界上只有美国、俄罗斯完全掌握该项技术,且各自的技术特征、施工方法均有所不同;已有的多数南极机场跑道的经验知识、建造技术、设计方法依赖于美国陆军工程兵寒区研究与工程实验室在20世纪五六十年代通过大量实验积累的研究基础。值得指出的是,我国在设计和建造大型蓝冰机场或大型压实雪层跑道方面,无论是设计参数、技术手段,还是特殊施工装备都基本属于空白。在相关国家技术封闭的客观条件下,我国应采取独立自主开展技术攻关和工程验证的发展之路。
(三)机场跑道施工与维护
与钢筋混凝土不同,冰雪是一种压缩强度高、抗拉强度很低的固体材料;以冰雪作为地基的路面,在运输机起落装置的压力作用下可能发生永久性的垂向变形,这是南极冰雪跑道设计与施工方面的重大技术挑战。
受南极极端气候环境制约,建设冰雪跑道可能面临诸多限制,如输入材料类别、数量一般相对固定,能源密集型施工方法后勤困难、成本过高,机械压实和热处理冰雪层的有关压实技术、消耗能源、施工周期等极为困难。
四、南极机场冰雪跑道设计与建设
南极机场冰雪跑道的工程建设,其材料设计原理为:在经典的刚性/柔性路面设计原则基础上,以冰雪为土工材料建设跑道。通过冰雪材料来构建可起降重型轮式运输机的跑道结构强度,是冰雪机场建设的关键。冰和雪的力学性质研究、雪面改造是建设冰雪跑道的理论与技术基础(见表2)。
表 2 不同跑道类型的设计要素与工程技术

(一)冰面跑道设计与维护
在南极适宜修建机场的地区中,年平均气温为–20~–10℃;纯冰的抗压强度为5~25 MPa,而抗拉强度的平均值仅为1.43 MPa。依据国外建设经验,冰体温度变化、冰密度对于冰的抗压强度、断裂韧性的影响是显著的。南极地区以冰面作为机场跑道建设基础的特性可进一步总结为:在抗压性、抗拉性的变化方面与混凝土具有类似特征,在应变率等形变因素方面与沥青更为相近。
从工程建设的角度而言,选择冰面作为跑道建设基础,综合思路应更侧重于选址而非改造。这是因为,无论是南极的冰体温度,还是已经形成的冰的密度、盐度、粒度等,都难以实施大规模的人工改造。
南极地区的季节海冰、蓝冰机场建设经验表明,在冰层厚度足够的条件下,应优先考虑冰面强度,以整体厚度来评估跑道强度;当冰面温度高于–5℃时,需要详细监测冰面情况以确认冰面强度。对于在浅水区建造的小规模季节海冰跑道而言,设计过程需考虑由于飞机移动荷载引起的水–冰之间的压力增强。
除了季节海冰跑道外,冰跑道也经常建在移动的冰川上(如澳大利亚凯西站附近的威尔金斯冰川冰跑道),可能受到冰流动的影响(冰流速约为12 m/a)。对于地理因素、外界环境因素可能造成的冰面损坏,只能在跑道选址阶段尽量规避,同时配套建设实时监测系统,定期修正冰面形状。
(二)雪面跑道设计
雪面跑道的设计原则与柔性路面跑道设计方法相似,不同之处在于:需根据力学模型来估算运输机起落装置应力造成的雪面深度变化,考虑引入现代分层弹性路面设计方法来进行雪道设计,使用人工方法、以烧结与压实的联合作用来开展雪层强度的深度改造。
国外的冰雪机场跑道设计经验表明,冰跑道应根据不同的冰面类型开展区别化设计,雪面跑道建设方案则侧重于大规模的人工物性改造。与传统的柔性路面类似,以雪层为表面的跑道设计,仍应侧重于应力、荷载的分布,雪层的强度可以满足柔性路面的模型设计和力学要求。
在没有人工改造的情况下,较深的雪由于自然压实和烧结作用,通常比接近表面的雪具有更高的抗剪强度,从而降低了雪道建设的效率。这也说明,雪面跑道工程依赖于人工对浅层–表面雪层的大规模物性改造。
提升雪层力学强度,主要以降低孔隙度、升高单位密度的形式来实现。除了自然降雪伴生的压实过程外,可通过机械压实、雪的烧结、重结晶密实化等变质过程来降低雪的孔隙度。
具体而言,快速的机械压实过程体现了应力对于雪层孔隙度的直接改造,雪的烧结则是和重结晶作用共同对雪层晶体进行质变改造。在南极内陆的典型温度条件下(–50~–25℃),雪层的自然烧结过程需要数月甚至数年的时间;人工技术主导的烧结过程较为迅速:接近熔点的情况下,较高蒸气压区域(颗粒的凸面部分)的冰融化、较低蒸气压位置(颗粒接触的地方)的再冷凝造成颗粒之间形成快速粘结。因此,制造高强度雪层的高效办法为,选用颗粒较大的自然雪/人造雪,使其在冰点附近烧结后降低温度,由此提高强度。
(三)压实雪层技术
中山站附近缺少优质蓝冰区,压实雪层跑道是我国在南极建设大型机场的优选。从美国、俄罗斯此类跑道的应用效果可以反推相应基本原理:通过人工降低雪层密度来大幅度提高雪层强度,通过多阶段、多期次施工,建造多层/复合高密度雪层。其中,人工方式大幅度提高雪层强度是建设/改造雪层跑道的核心技术(见图3)。

图 3 压实雪层跑道人工改造雪层的技术原理
目前几乎所有的南极机场雪面跑道的处理技术以“分解–烧结–压实”自然雪为主,相应技术路线如图3所示。根据南极雪面跑道的建设经验,雪面改造分为两个过程:
①雪的人工机械分解,将自然雪密度增加到250~500 kg/m3,改善雪粒径的分布,可使烧结作用迅速发生;
②雪的人工烧结并配合机械压实,可实现较高效率的雪密度提升,雪密度达到700 kg/m3时的雪强度最佳。
因此,冰雪跑道表面雪层处理过程可归纳为:在–2℃的温度附近进行雪的分解和压实,然后在–10℃以下温度条件下烧结。
由于无法精确控制雪温,同时为了减少对有利天气条件的依赖,在分解和压实过程中,一些国家曾试图采用临时人工暖雪方式、开发加热雪的处理技术,但实用效果受限:处理深度不超过45 cm,需要大量的燃料补给。实际施工发现,以积雪厚度每25 cm浇水3 cm的方式来实现局部增暖,比直接加热雪层更具效率。
此外,国外还曾开展通过使用添加材料来增强雪密度的方案,如用锯末加固并改善雪层的物理性能。实验结果显示,在每15 cm厚的雪层中混入3 cm厚的锯末层,经过“分解–烧结–压实”处理后,密度提高至800~900 kg/m3,更为坚固耐用。
(四)跑道施工装备
在冰面跑道的施工过程中,较多使用制冰机平整自然冰面;大范围的跑道处理由配置激光引导的推土机完成。冰面跑道的维护工作包括:根据冰面高度的变化进行修正,使用制冰机进行定期处理以提供摩擦表面纹理,在运输机着陆期间连续清除沉积的橡胶。
目前常用的雪分解装备是彼得犁,能够处理厚度达130 cm的积雪层。国外针对雪处理需求,专门研制了雪分解设备(由机械粉碎机改造而成),能够处理45 cm深度的雪层。施工过程联合采用激光引导的细平地机、冰雪切割机。在压实雪层处理方面,改装的履带式摊铺机是良好选择。
五、发展建议
南极科学考察实质上成为综合国力的一种象征。受破冰船运载能力等客观条件的影响,未来几年我国南极内陆科学考察规模将有所削减,内陆科学考察、观测系统建设等项目进度将有所后延,可能削弱我国在南极活动的影响力。在世界极地科考强国稳步加大南极布局投入的态势下,我国南极科考有可能被其他国家进一步拉开差距,重要原因之一是我国未能在南极拥有大型机场。
我国在建设可供重型运输机起降的冰雪跑道核心工程技术研究方面明显滞后,不利于维护南极科学研究等合理权益。
为适应我国南极科学考察高质量发展的迫切需求、推动极地科学发展和基础设施建设新格局,建议加快部署和实施南极机场冰雪跑道工程技术攻关工作,自主发展体系化、成规模的冰雪机场技术框架体系。
(一)机场选址与建设的自然环境条件研究
南极冰雪选址流程,需要预先对候选地理位置的环境状况进行综合评估,涉及地形地貌、工程地质、水文地质、场址障碍物环境、空域条件对飞行起降的限制、气象条件等。首先详细测绘地形地貌,然后测量与评估机场所在区域的冰川学、气候学特征,评估的要素有:冰面尽量平整,冰面和冰下的融化程度较轻,雪厚不超过1 m,雪的积累率较低,场址最好位于雪的积累区和消融区之间。
我国已经完成36次南极科学考察,中山站附近的相关资料、环境特征研究已有一定积累,但缺乏以建设机场为目标的多学科交叉性总结。为此建议,以我国建设能够起降重型运输机的大型冰雪机场为前提,梳理并借鉴国际上南极机场建设运行经验,部署针对南极机场建设的基础理论与跨学科研究,开展选址、建设、维护相关知识储备与技术体系建设。
(二)压实雪层技术攻关
根据我国完成的多次蓝冰区考察结果,在中山站附近建设蓝冰机场的可能性较低,压实雪层跑道事实上成为我国在南极建设大型机场的首选形式。建设压实雪层跑道的核心技术原理虽已有总结,但我国尚未全面掌握该项技术。
为此建议,结合冰雪材料力学性质的基础研究进展,针对人工降低雪层密度提升雪层强度、多阶段施工建造多层/复合高密度雪层等技术方向开展协同研究,重点攻克压实雪层跑道建设的核心技术,发展雪的人工机械分解、人工烧结处理技术,解决冰雪跑道工程建设的“卡脖子”问题;力争使我国成为继美国、俄罗斯之后,世界第三个自主掌握压实雪层跑道建设技术体系的极地科考强国。
(三)冰雪跑道施工装备技术攻关
国际竞争与合作格局趋于复杂,着眼长远发展,我国较多依靠进口装备开展极地科学考察的局面理应发生改变。与压实雪层技术面临“卡脖子”问题类似,也与我国工程装备研制大国地位不相衬的是,有关压实雪层跑道建设的专用/特种施工装备依然处于产品空缺状态,如大型分雪机、暖雪机、附带洒水及测温功能的雪地摊铺机等。为此建议,国家合理加大资源保障力度,针对极地考察特种装备需求,由科学研究单位联合工程机械研制企业,对冰面/雪面工程施工技术装备进行重点研发;以“产学研”协同方式实施产品创新,开展专门针对南极极端环境下的大型冰雪压实、路面施工等核心装备的方案论证、设计研发、样机制造,加速推动冰雪机场工程建设装备的自主知识产权化、全面国产化。
(四)机场运行指挥监测体系设计
考虑南极复杂而严酷的自然地理环境,在论证大型机场建设方案的同时,应及时测量和评估机场所在区域的冰川学、气候学特征(参数),如积雪覆盖厚度、冰流速、冰川表面融化率、冰面粗糙度、表面坡度、降水量(含冰雪积累)、风速以及风向、能见度、云层高度、大气辐射、冰裂隙分布等。持续积累这类参数,形成中/重型运输机起降、冰雪机场稳定运营的基础性和技术性保障条件。
为此建议,依托我国南极科考站建设,开展功能完备的冰雪机场运行监测体系设计研究,建立极地机场运行场景综合性能的理论分析、虚拟仿真、冰雪测试能力;针对冰/雪道面监测指标、冰/雪道面工程修缮、道面应对环境(温度)变化的应急处理等开展技术方案论证,准确评估机场区域的冰川–气象条件对机场安全运行监测体系的影响。
本文来自微信公众号:中国工程院院刊(ID:CAE-Engineering),选自中国工程院院刊《中国工程科学》2021年第2期,作者:孙波,唐学远,肖恩照,时小松,程绪宇,李霖,魏福海,张体军
相关推荐
南极科考第37次凯旋后,中国要在冰雪世界建机场
看财经、补刑法、追南极科考,B站求学实录
哈尔滨,电影新的“冰雪世界”
凯旋创投陶冶:To B很“难”,过去如此,现在依旧
冬奥会带来冰雪产业发展契机,「乐漫」要从亲子娱乐切入打造冰雪 IP
关于企鹅拉屎这件事,你可能想不到竟然这么有用
凯旋创投周志雄:聚焦新基建带来的产业红利
B站直播大爆炸
80后女掌门拿下立白系第一个IPO,到底谁是“中国宝洁”?
南极电商究竟有什么问题
网址: 南极科考第37次凯旋后,中国要在冰雪世界建机场 http://www.xishuta.cn/newsview42954.html
推荐科技快讯
- 1问界商标转让释放信号:赛力斯 95792
- 2报告:抖音海外版下载量突破1 25736
- 3人类唯一的出路:变成人工智能 25175
- 4人类唯一的出路: 变成人工智 24611
- 5移动办公如何高效?谷歌研究了 24309
- 6华为 nova14深度评测: 13155
- 7滴滴出行被投诉价格操纵,网约 11888
- 82023年起,银行存取款迎来 10774
- 9五一来了,大数据杀熟又想来, 9794
- 10手机中存在一个监听开关,你关 9519
