滴滴回应“抽成过高”质疑:司机收入占乘客应付总额近80%,网约车净利润为3.1%
编者按:本文来自界面新闻,作者 陆柯言,36氪经授权发布。
5月7日,滴滴在其官微发布声明,回应近期公众对于其“抽成过高”、“抽成规则不透明”等问题的质疑。滴滴表示,虚心接受公众批评,将持续推进公开透明。
声明称,2020年,滴滴网约车司机收入占乘客应付总额的79.1%。剩下20.9%中,10.9%为乘客补贴优惠,6.9%为企业经营成本(技术研发、服务器、安全保障、客服、人力、线下运营等)及纳税和支付手续费等,3.1%为网约车业务净利润。

图片来源:滴滴
滴滴承认,确实存在一部分司机收入占比较低的订单,如顺路单;其中,抽成高于30%的订单占总订单的2.7%,类似极端情况下的订单虽然占比不高,但是确实给司机师傅造成了困扰,比较容易被传播,让大家以为滴滴的抽成都高于30%。滴滴在陆续排查出现极端订单的原因,尽全力避免极端情况的出现。
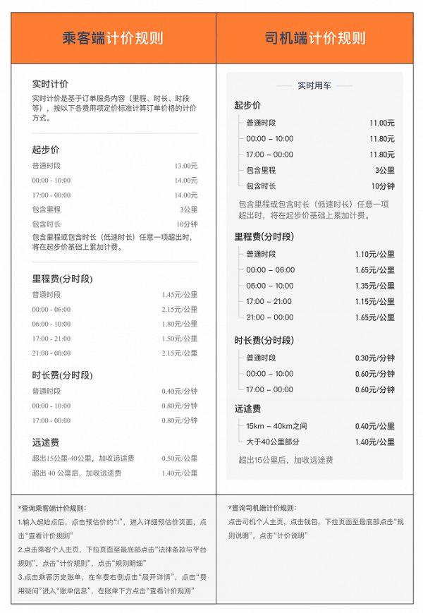
如图所示,当某一订单成功匹配后,司机和乘客根据单独的计价规则分别计算车费。由于受不同城市、订单距离长短、时间长短、路况拥堵等因素影响,司机收入占乘客应付车费的比例也不一致。

图片来源:滴滴
如何具体计算司机的收入?滴滴给出了一个公式:司机的具体收入=司机分成+司机补贴。

图片来源:滴滴
其中,司机分成包含每笔订单的基础收入、其他收入(乘客支付的动态调价、调度费、感谢费、取消费、春节服务费等全额给司机,平台支付的空驶补偿等);
司机补贴则包含平台发放冲单奖、早晚高峰奖、节日补贴等(司机当天补贴一般是第二天统一到账)。

图片来源:滴滴
如上图所示,滴滴解释道,网络上出现过多种计算司机收入占比的方式,近期个别司机反馈及媒体报道“抽成高”,普遍是按照方式1或方式3计算。
有司机在意见征集中质疑,为何滴滴收了“高抽成”之后再补贴司机和乘客,是一种“大费周章”的二次分配,直接降低“抽成”更加有效。
对此,滴滴回应称,为了激励司机在雨雪天气、早晚高峰、节假日出行高峰、需求旺盛的区域多出车接单,平台会通过补贴激励司机多劳多得、优劳优得。如果完全按照“平均主义”,那意味着失去供需调节的弹性,高峰期和热点区域可能会更难打到车。
滴滴称,将持续与用户沟通,让乘客体验更好,给司机更多保障,努力实现司机、乘客、平台三方正循环。
滴滴还在声明中透露,目前已在安全投入不断增加的基础上、持续在提升效率、降低经营成本并保持在低毛利水平下持续运营,目前滴滴网约车业务已经扭亏为盈,2020年盈利3.1%。
相关推荐
滴滴回应“抽成过高”质疑:司机收入占乘客应付总额近80%,网约车净利润为3.1%
【虎嗅早报】滴滴回应网约车抽成问题:去年抽成20.9% 网约车业务净利润3.1%;印度民众正设法筹款逃离印度,一私人飞机租赁公司近期订单激增900%
滴滴司机抽成有多高?滴滴网约车执行总裁实名回答了
滴滴:网约车平均抽成19% 低于成本支出导致亏损
乘客、司机、租赁公司,纷纷逃离网约车
滴滴不争春:对司机抽成却越来越高却亏损裁员
网约车合纵连横
滴滴网约车CEO:成立司机服务部 将设两千名司机服务经理
最前线丨滴滴首次对外公布网约车平均抽成19%,新业务导致亏损压力变大
滴滴回应司机持刀伤人:乘客要求超速行驶引发冲突
网址: 滴滴回应“抽成过高”质疑:司机收入占乘客应付总额近80%,网约车净利润为3.1% http://www.xishuta.cn/newsview42827.html
推荐科技快讯
- 1问界商标转让释放信号:赛力斯 95792
- 2报告:抖音海外版下载量突破1 25736
- 3人类唯一的出路:变成人工智能 25175
- 4人类唯一的出路: 变成人工智 24611
- 5移动办公如何高效?谷歌研究了 24309
- 6华为 nova14深度评测: 13155
- 7滴滴出行被投诉价格操纵,网约 11888
- 82023年起,银行存取款迎来 10774
- 9五一来了,大数据杀熟又想来, 9794
- 10手机中存在一个监听开关,你关 9519
