解析频频闹饥荒的汽车芯片世界:台积电高通英特尔都是路人甲
编者按:本文来自微信公众号“魔铁的世界”(ID:jiangpeiyu0916),作者:魔铁,36氪经授权发布。
在全球半导体闹饥荒的时候,从最大的芯片代工厂台积电(TSMC)传来消息,公司正在和客户商议提价15%,看起来十分强势。不过,实际情况是,在台积电的业务细分里,汽车芯片是一个鸡肋一样的品类,只占营业收入的3%,而且都是汽车芯片巨头产能外溢的订单。
换句话说,汽车芯片领域和手机芯片等消费电子领域,是完全不同的两个世界,在这个世界里,强大的台积电也只是一个龙套角色。
一、英特尔高通成路人甲
2015年,韩国现代汽车(HYundai Motor)推出新款豪华轿车捷恩斯。这款汽车足够智能,包括自动刹车和盲点探测,当车主手中拿满东西时,汽车能马上感受到,并自动开启后备箱盖。车主进入汽车后,汽车还可以嗅探二氧化碳,由此判断是否需要新鲜空气。
捷恩斯拥有如此酷炫的智能,全依赖于装备的数千颗芯片。芯片数量众多,想必大众耳熟能知的英特尔、高通等芯片巨头挑起了大梁?实际情况却是,巨头们全是路人甲。在捷恩斯几千颗芯片中,英特尔只贡献了几颗,高通提供了一个用于无线连接的芯片组,英伟达则根本不在供应商行列。

为了汽车里的这几颗芯片,英特尔绞尽了脑汁,下足了工夫。2016年之前,英特尔就已宣称宝马汽车、现代汽车和日产汽车都是它的客户,2016年福特汽车也成为其合作伙伴,但在2017年收购以色列自动驾驶公司Mobileye之前,汽车芯片的收入在其营收里几乎可忽略不计。
汽车芯片的圈子,主要由五家公司把持,包括瑞萨电子(Renesas Elecronics)、英飞凌科技(Infineon Technologies)、意法半导体(ST Microelectronics)、日本电装(Denso)和飞思卡尔(Freescale Semiconductor),它们占据了近43%的市场份额,英特尔、高通和英伟达排在10名之外。
由于上述五大巨头基本都是采取IDM模式(芯片设计、制造、封装一条龙全包),偶尔有忙不过来的零散单子才会发给芯片代工厂,结果就是,即使台积电这样的全球代工大厂,也被撇在了汽车芯片圈子边缘。正因为代工量极小,台积电才在2020年拒绝代工汽车芯片,将产能挪去喂饱苹果A系列等消费电子芯片。
二、汽车芯片的特殊之处
英特尔、高通等芯片大佬挤不进汽车芯片核心圈子,看起来是因为行业进入门槛较高。和手机、电脑等消费电子芯片相比,汽车芯片要求更高,其安全性和可靠性标准远高于后者。
普华永道在2013年的一份半导体产业报告中透露,消费电子芯片要求的故障率在10%以内,但汽车芯片要求的故障率却是零。这个要求看起来苛刻,其实十分合理,手机、电脑在使用中发生故障,一般关机重启可以解决大部分问题,但行驶中的汽车芯片若发生故障,却可能导致严重的交通事故。

此外,手机、电脑芯片的工作温度在一个很窄的范围内,一般在5℃——35℃,汽车内部的芯片的工作环境则要恶劣得多,工作温度在—40℃——160℃。
汽车内部的空间比手机、电脑要宽敞得多,算力需求又小于后者,所以性能和先进制程工艺对汽车芯片(尤其是传统汽车)来说,并不是刚需。
更为重要的是,手机、电脑芯片一年一换代,汽车往往要使用数十年才会报废,这就意味着汽车芯片的备货周期可能是手机、电脑芯片的十多倍。
汽车芯片的这些显著不同点,使得英特尔、高通等芯片巨头的竞争优势,包括架构快速迭代、先进工艺制程、低功耗等,在汽车芯片领域难以发挥出来。
但上面的理由并非关键,英特尔等芯片巨头挤不进这个圈子另有原因。
三、整车厂缺少话语权
在传统汽车生态圈中,半导体供应商并不处于核心地位,居于支配地位的是整车制造厂。如果用同心圆表示的话,整车制造厂位于圆心,围绕它的是博世、大陆、德尔福等少数一级供应商(Tier 1),围绕一级供应商的则是二级供应商(Tier 2),包括意法半导体、德州仪器、飞思卡尔等半导体厂商,具体见下图。

这3个圈层中,整车制造厂并不直接和半导体厂商打交道,而由博世等一级供应商提供电子解决方案,比较著名的包括车身电子稳定系统(Electronic Stability Program,简称ESP),这套系统需要用到诸多传感器(包括转向、车轮、侧滑、横向加速、方向盘油门刹车踏板等传感器,用来搜集数据),以及微控制单元(Microcontroller Unit,简称MCU,又叫单片机,用来计算数据)等硬件,这些硬件由意法半导体、瑞萨电子、飞思卡尔等二级供应商提供。
对整车制造厂来说,一级供应商的电子解决方案像个黑匣子,里面有什么芯片,搭载了什么软件/算法,它们完全不知道,也没有权利知道,毕竟整个解决方案都属于一级供应商的知识产权(IP),车厂只需要知道有什么功能就行了。
对意法半导体等芯片厂商来说,自己就是个配套供货商,要什么样的芯片、要多少,由博世等一级供应商说了算。
由此可以看出,掌握汽车芯片门票的不是整车制造厂(它们懂机械制造,不懂芯片),而是一级供应商。一级供应商做软硬件一体化集成,这个商业模式看起来高大上,实际上在消费电子领域已经有成功先例,那就是苹果公司。苹果有自己的操作系统,也有设计自己的芯片,但在屏幕、内存、闪存等部件上也向配套商采购。
由于一级供应商的强势,决定了哪些半导体厂商可以进入二级供应商(Tier 2)圈子,这才导致了台积电、英特尔、高通等巨头在消费电子领域可以呼风唤雨,在汽车芯片领域反而没有存在感。
不过,随着以特斯拉为代表的新造车势力的崛起,汽车芯片传统的商业模式开始逐渐瓦解。
四、商业模式重新洗牌
纯电动汽车的显著特点是人工智能、无人驾驶等车内电子设备增多,车载智能系统对计算和数据处理能力的需求爆发,随之而来的是对高性能、先进芯片工艺制程、更高速度联网的渴求。这些恰好都匹配了英特尔、英伟达等计算芯片巨头的优势。
于是,2016年前后,混迹消费电子圈子的芯片厂商开始结伴杀入汽车芯片市场:
英伟达在2016年1月发布Drive PX2自动驾驶平台,并获得特斯拉、沃尔沃和蔚来等新旧造车势力客户;
2017年,英特尔斥资153亿美元,以溢价近50倍的价格收购了以色列自动驾驶公司Mobileye。而早在2016年,不到半年的时间里,英特尔还一口气买下了5家公司,包括为无人驾驶汽车芯片提供安全工具的Yogitech,拥有无人车车载系统OTA无线升级技术的Arynga,自动驾驶视觉计算公司Itseez和Movidius,深度学习公司Nervana Systems;
高通在2016年10月宣布以470亿美元收购全球最大的车用芯片商恩智浦半导体公司,以获得后者在物联网领域的完整产品线,后来虽然因反垄断审查被否,却也表明了高通对汽车半导体市场的渴望;
在进军汽车芯片市场的队伍中,自然少不了三星。2016年7月,三星携30亿人民币入股比亚迪,算是买到一张新能源汽车的门票,同时三星还通过投资新加坡自动驾驶初创公司nuTonomy,在另一个维度抢占座位。
消费芯片巨头纷纷押注汽车芯片市场,与旧有的商业模式开始重新洗牌有很大关系,这在中国市场表现特别明显。
中国汽车市场的正式起步比欧美晚了半个多世纪,使得中国汽车芯片生态圈处于成长中,这就给半导体厂商越过Tier 1直接和整车厂合作提供了机会。另外,由于激烈的市场竞争,中国本土汽车厂商需要每年把成本降低8%左右,以抵消车辆价格下跌对利润的侵蚀,所以也有动力直接与半导体公司研发合作。
更为重要的是,纯电动汽车等新造车势力的创始人大都具备互联网科技从业背景,对芯片等硬件的理解,比传统汽车制造商更深刻,这也使他们更倾向于直接和消费芯片巨头合作。一个明显的例证是,特斯拉和蔚来的人工智能芯片就来自于英伟达,而非传统汽车芯片巨头。
汽车芯片市场重新洗牌,对国产芯片来说,是否意味着和国外巨头站在了同一起跑线呢?答案是并非如此。
五、国产芯片的软肋
电动汽车的芯片主要分逻辑芯片、存储芯片和功率芯片(IGBT)三大类,CPU(处理器)、GPU(图像处理器)、modem(调制解调器)和AI(人工智能处理器)等属于逻辑芯片,这一领域是英特尔、英伟达(NVIDIA)、高通、联发科等消费电子芯片巨头的后院,占有IP、生态和设计技术优势,同时背靠台积电、三星等芯片制造厂的制程优势,国产芯片这两方面都不占优势。
一个显而易见的现实是,在相当长的时间内,承担纯电动汽车算力的逻辑芯片,仍然将由外资垄断。近期刚刚发布的蔚来汽车ET7,AI芯片采用的即是英伟达DRIVE Orin 系统级芯片。已经确定的消息是,小鹏汽车也是英伟达的下游客户。

存储芯片市场,依然是三星、SK海力士和美光的菜,国产芯片突破了0,但能抢到多少汽车芯片份额还是未知数。
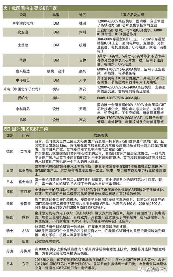
功率(IGBT)芯片对工艺制程的要求没有逻辑芯片高,设计难度也低几个梯级,看起来是国产芯片制造商最大的机会。不过,IGBT领域挤满了老牌欧美日厂商,国产厂商无论市场份额还是技术积累,均不占优,而且主要集中在非汽车领域,真正做汽车IGBT的,不超过2家。具体见下图。

在IGBT领域,国产厂商不仅表现为技术比较落后,还体现在产业链积累不够。汽车由于将安全排在首位,所以国产IGBT要进入整车配套体系,需要经过庞杂的认证程序,而且认证周期漫长。一般从意向到批量供货需要10余项认证流程,认证周期一般最短需要18个月。即使国产IGBT厂商有耐心,但外资汽车整车制造厂为稳妥起见,还是更愿意接纳日美欧供应商。
不过,略可欣慰的是,国产汽车整车制造厂出于成本考虑,加之国内汽车电子生态圈尚处于发育之中,愿意打破外资的“Tier圈”供应链模式,直接和半导体公司合作开发系统,这就给了国产汽车芯片厂商切入汽车电子领域的机会。
但要把机会变成真金白银,国产汽车芯片厂商不仅需要踏实的技术研发,还要有能坐冷板凳的耐心,完成技术和时间的积累沉淀。和其它消费电子芯片领域一样,汽车芯片同样没有捷径可走。
相关推荐
解析频频闹饥荒的汽车芯片世界:台积电高通英特尔都是路人甲
英特尔退位,台积电称王
你追我赶的英特尔和台积电
台积电登顶的三个节点
知料丨外包台积电、被AMD反超,“芯片之王”英特尔滑落王座
最前线丨三星芯片代工或陷良品率困扰,高通转向台积电怀抱
全球芯片业大变局:台积电的野望和英特尔溃败
英特尔转投台积电的喜与忧
台积电攻防战
芯片制程之战:三星台积电挺进3nm,英特尔们呢?
网址: 解析频频闹饥荒的汽车芯片世界:台积电高通英特尔都是路人甲 http://www.xishuta.cn/newsview38400.html
推荐科技快讯
- 1问界商标转让释放信号:赛力斯 95792
- 2报告:抖音海外版下载量突破1 25736
- 3人类唯一的出路:变成人工智能 25175
- 4人类唯一的出路: 变成人工智 24611
- 5移动办公如何高效?谷歌研究了 24309
- 6华为 nova14深度评测: 13155
- 7滴滴出行被投诉价格操纵,网约 11888
- 82023年起,银行存取款迎来 10774
- 9五一来了,大数据杀熟又想来, 9794
- 10手机中存在一个监听开关,你关 9519
