获机器人行业单笔最高融资,医疗机器人能否成为下一个“风口”?| 2020盘点
文章:沈奚
编辑:石亚琼 (syq@36kr.com)
**
一、行业概况
机器人是一种能够半自主或全自主工作的智能机器,机器人产业凭借其特有的优势,在人口红利消失、劳动力成本上升、制造业转型升级的背景下获得了快速的发展。
中国电子协会将机器人划分为工业机器人、服务机器人和特种机器人三类,其中工业机器人所占的市场份额最大、普及度最高,市场也趋于稳定,增长有限。随着社会人口老龄化加重,以及人工智能技术不断发展,医疗服务机器人的应用需求逐渐增加,成为机器人领域的新增长点。
医疗机器人可以模拟手术,实现全面护理,代替医护人员执行对人体有损害的操作,具有误差小、安全性高、不会生理疲劳的优点,降低人工成本,辅助医护人员工作。医疗机器人可分为手术机器人、康复机器人、辅助机器人和医疗服务机器人四类。

中国医疗机器人应用领域占比统计,数据来源:前瞻产业研究院
据国际机器人联合会IFR统计,2018 年全球医疗机器人市场规模为136 亿美元,2021 年预计将达到207亿美元。我国智能医疗机器人市场在2019年已达到43.2亿人民币,到2025年预计将突破百亿。医疗机器人行业在美国发展已逐步迈入成熟期,市场的重心逐渐向亚太地区转移。在未来,我国医疗机器人行业在原有基础上将进一步扩展,推动行业向数字化、智能化、一体化方向发展,探索产业创新生态构建的新服务与新模式。
二、行业投融资情况
据浩悦资本统计,2020年国内创新医疗器械私募融资事件合计293起,全年私募融资交易较2019年实现了超30%的增长。其中医疗机器人领域累计融资超过30起,起位居第二,融资额超43亿。
其中最引人注目的是9月3日微创医疗机器人完成30亿人民币的战略融资,其中包括15亿元的直接增资以及15亿元的股权转让,引入了包括高瓴资本、CPE、贝霖资本、远翼投资、易方达资本在内的多家知名战略投资者。本轮融资投后估值高达225亿元人民币。本轮融资是国内整个机器人行业(包括工业机器人)2020年规模最大的融资事件。

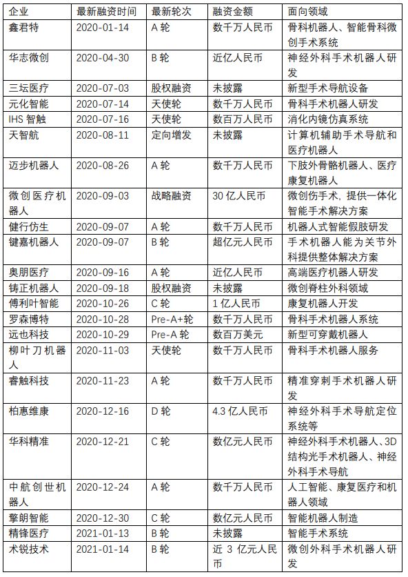
2020年以来国内部分医疗机器人行业相关公司投融资情况
三、行业进展
(1)科研院所
1. 哈工智能
来自哈工智能中央研究院的磅客策队伍已研发出便携式采血机器人样机,同时公司也开发出了全自动采血穿刺机器人,集成了采血穿刺及一次性耗材管理模块,能对整个穿刺采血过程进行全自动作业。据悉,研发医疗穿刺采血机器人的目的是在疫情期间减少感染科护士采血感染的风险,这款机器人能够在超声引导下实现血液标本自动收集、标本自动分拣整理,助力医院实现全自动化验检。
2. 西安交通大学第二附属医院
在5月6日,由陕西省骨与关节学会会长、中华医学会骨科学分会候任主任委员、西安交通大学第二附属医院关节外科中心主任王坤正教授主刀,学会副会长杨佩主任医师、田润副研究员协助,成功完成了全国首例七轴协作机器人辅助全髋关节置换手术。此次手术是全国首例利用具有完全自主知识产权的七轴机器人的全髋关节置换,与目前通用的六轴手术机器人相比,七轴机器人实现了“术前——精确重建、智能规划、术中——精准控制、柔顺手感、术后——全面评估、实时反馈”全流程覆盖,改善了精准度不佳、学习曲线长的临床痛点。
(2)国内公司
1.科慧健远
科慧健远研发的AI病理系列机器人利用AI人脸识别技术、眼线眼动数据分析技术、病理语音数字分析技,实现了对语言发育迟缓、儿童构音障碍、自闭症、语言运动全面发育迟缓疾病的筛查和识别。自闭症及语言相关障碍筛查系统分为四个模块:语言发育迟缓模块、构音障碍模块、自闭症模块、运动发育迟缓模块,解决了自闭症、语言发育障碍发现晚、诊断难、鉴定难、康复难的难题,弥补了这一领域市场的空白。
2. IHS智触
ihs智触研发的基于机器人触觉技术、虚拟现实技术、云计算技术、人工智能技术为一体的消化内镜手术培训机器人于2020年9月实现商用,有望填补消化内镜虚拟手术培训领域市场空白。传统的内镜手术培训普遍存在周期长、规模小、效率不高等情况;而在消化内镜手术虚拟仿真培训中,利用了机器人触觉、VR、AI技术,高度逼真地模拟与临床内镜操作类似的环境,在相同周期内可培训更多案例,更加有效地提高手术知识和技能,此外还可以对各种培训要点、步骤进行全面监控和数据分析。
3. 臻泰智能
臻泰智能发布了“BCI+VR+机器人”脑机智能康复整体解决方案,其围绕范式、算法、应用三大块进行前沿布局,通过脑机接口、虚拟现实及康复机器人三大技术构建脑控智能康复整体解决方案。脑机接口技术(BCI)在康复医疗领域是刚需,通过对脑电信号进行运动意图辨识,脑机接口康复训练系统可以将被动训练转换成患者的主动运动,进一步提高患者的主观能动性,同时还可在患者受损的中枢神经中形成实时监测与反馈,提高康复疗效。公司的脑控智能康复解决方案主要用于神经性疾病康复,该解决方案会逐渐拓展至物理治疗、作业治疗等康复训练全场景,并通过全周期的脑电数据采集评估,为患者精准化定制康复治疗方案。
4.天智航
2020年7月7日,天智航正式登陆科创板,科创板迎来了首个手术机器人企业。天智航是一家专注于骨科手术导航定位机器人的研发、生产、销售和服务的公司,发展至今已成为国内骨科手术机器人行业的领军企业。天智航是首家获得CFDA核发的第三类医疗器械注册证的“骨科机器人导航定位系统”、全球第五家取得医疗机器人注册许可证的企业。此前A股在该领域并无上市公司,天智航登陆科创板后将为A股补上该领域“拼图”。
5. 美安医药
2020年1月16日,美安医药与外骨骼康复机器人公司Rex Bionics在JP摩根医健大会上宣布,美安医药将与海外投资人合作成立由美安医药控股的的运营主体MaxRex,收购Rex Bionics 100%股权,及其全球资产、知识产权。美安医药表示:“收购完成后,作为境内企业的MaxRex将承担REX的全球研发、生产和运营主体。同时,继续保留海外研发和服务中心。本次交易将为中国乃至世界的康复医疗技术展开新的画卷。”
6. 微创医疗机器人
上海微创医疗机器人(集团)股份有限公司于2020年12月31日同中金公司签署上市辅导协议,拟科创板挂牌上市。在12月31日上市辅导协议签署当天,微创医疗机器人完成股份制改革,注册资本增至9亿元人民币。微创医疗机器人主要从事手术机器人的研发、生产和商业化,已完整地覆盖腔镜、骨科、血管介入、经自然腔道、经皮穿刺五大细分赛道的医疗机器人产业化战略布局,目前已有2个产品(图迈 Toumai内窥镜手术系统、鸿鹄骨科手术导航系统)处于临床试验阶段,3个产品(蜻蜓眼DFVision三维电子腹腔镜系统、医用内窥镜冷光源、Skywalker骨科手术导航系统)已成功豁免临床,另有多个处于临床前研究阶段的产品。
(3)国外公司
1. Zap Surgical Systems
Zap Surgical Systems在2020年1月宣布完成一轮股权融资,融资总额为8100万美元。该轮融资由春华资本(Primavera Capital Group )牵头,由GT Healthcare Capital Partners、Chow Tai Fook Enterprises、上海湾资本和Hogy Medical共同参与,现有投资者富士康科技集团(Foxconn Technology Group)和Varian Medical Systems也加入其中。本轮资金将用于治疗癌症和其他脑部疾病的ZAP-X®手术机器人的商业化。ZAP-X®平台是一种集成的机器人软件和硬件解决方案,能够为肿瘤病变,以及大脑、头部、颈部疾病提供影像引导的立体定向放射手术,这款产品已经获得FDA批准。
2. Intuitive Surgical
在2020年11月5日的第三届中国国际进口博览会上, Intuitive Surgical单孔手术平台——达芬奇SP手术系统首次亮相中国。达芬奇SP系统为外科医生提供了机器人辅助技术,通过单个小切口入路到达人体更深处,有助于外科医生完成更复杂的手术。达芬奇SP系统包括三把多关节可转腕的器械和首个达芬奇全转腕的三维高清摄像头。通过单个SP机械臂,器械和摄像头均穿过同一个套管进入体内,并实现灵活的单孔入路定位。
3.强生(Johnson & Johnson)
2020年7月16日,强生公司在第二季度财报电话会议上宣布,将改变此前对骨科手术机器人平台的规划,即通过510(k)途径为其普通手术机器人平台寻求美国市场许可。强生公司明确,将在2022年下半年开始对该平台进行临床研究。
4. 美敦力
美敦力的微创疗法部门关键的产品是Medtronic的新型Hugo系统,该系统旨在与Intuitive Surgical的达芬奇机器人相媲美。美敦力的CEO Geoff Martha在8月份表示:“已经恢复Hugo因疫情中断的开发工作,并解决设备软件问题。预计Hugo在2021年年初提交CE并获得FDA的IDE批准”。此外,在2020年6月份,美敦力与Titan Medical达成合作协议,共享技术,以推进机器人辅助手术技术的开发。
5. 史赛克
2020年10月20日,医疗技术公司史赛克宣布在全球范围内推出业界首款完全无线的病床ProCuity™。这款智能床的设计旨在帮助提高护士工作流程的效率和安全性,并帮助降低医院成本。它是目前市场上唯一一款无需使用电线就能与护士呼叫系统无缝连接的病床。
FDA在11月对StrykerNeurovascular(史赛克神经介入)公司生产的取栓支架TrevoXP ProVue Retriever发出I级召回,其镍钛合金芯线在使用过程中可以存在断裂或分离,使芯线滞留在患者的血管或组织内部,可能会导致流血、额外的血管阻塞、残疾,甚至死亡。
6. TransEnterix
2020年1月29日,机器人外科公司TransEnterix宣布,位于日本西南部的Kitakyushu General Hospital已经签署一项租赁和使用Senhance®系统的协议。Senhance®手术系统采用数字腹腔镜检查,是首个集成3mm仪器的机器人平台,可最大限度地减少侵入性,从而改善患者体验。此后在2020年下半年,TransEnterix依次宣布了Senhance®手术系统日本培训中心的成立以及数字腹腔镜计划的启动。
7. Stereotaxis
美国Stereotaxis公司于2020年3月12日宣布其开发的磁导航心脏消融机器人Genesis RMN System获得美国FDA批准上市。该立体定向磁导航心脏消融机器人系统由两个控制磁场的机器人组成,医生在DSA的影像引导下,能够在手术过程中使用直观的计算机界面调整磁场,在磁导航下进行导管的引导和定位,同时保证患者稳定的心跳与心脏搏动。该系统能够降低医生和患者在RCFA手术过程中受到的辐射,还提高柔性磁导管插入的安全性和准确性。
相关推荐
获机器人行业单笔最高融资,医疗机器人能否成为下一个“风口”?| 2020盘点
智慧医疗机器人应用大盘点
加速医疗机器人对智慧医院赋能,「钛米」完成 B+ 轮融资
医疗健康行业周报 | 微创医疗机器人获30亿融资;国家儿童区域医疗中心建设在即;信达生物单抗产品获批
强生、直观外科正面PK,肺部介入机器人将成为新风口?
近10家密集被投资,服务机器人成资本围猎风口,背后火了谁?
2020年,医疗机器人还有哪些机会?
合创资本赵律:戏说医疗机器人行业投资
2020上半年投融资数据盘点:半年不及2019年的1/3,能否再次爆发
36氪首发 |「高仙机器人」获1.5亿人民币B+轮融资,智能清洁机器人落地30多个国家和地区
网址: 获机器人行业单笔最高融资,医疗机器人能否成为下一个“风口”?| 2020盘点 http://www.xishuta.cn/newsview37668.html
推荐科技快讯
- 1问界商标转让释放信号:赛力斯 95792
- 2报告:抖音海外版下载量突破1 25736
- 3人类唯一的出路:变成人工智能 25175
- 4人类唯一的出路: 变成人工智 24611
- 5移动办公如何高效?谷歌研究了 24309
- 6华为 nova14深度评测: 13155
- 7滴滴出行被投诉价格操纵,网约 11888
- 82023年起,银行存取款迎来 10774
- 9五一来了,大数据杀熟又想来, 9794
- 10手机中存在一个监听开关,你关 9519
