OTA频频投资酒店,对未来行业格局有什么影响?
编者按:本文来自微信公众号“环球旅讯”(ID:Traveldaily),作者:李嘉咏,36氪经授权发布。
1月5日,同程艺龙官方宣布与珀林酒店集团(以下简称“珀林”)签署战略投资协议。企查查资料显示,同程艺龙COO、酒旅事业群负责人王强目前担任珀林酒店管理公司的法人代表。
而据《界面新闻》报道,美团将投资东呈国际集团(以下简称“东呈”),入股20%,东呈国际集团的估值在50亿元人民币左右。
尽管至今美团和东呈仍对投资一事“不予置评”,但美团对投资酒店的兴趣,早有苗头。在2020年11月的环球旅讯峰会上,美团副总裁郭庆曾经表示,美团有投资国内巨头酒店集团的考虑。“如果酒店集团需要,美团愿意做出一些投资以提供帮助,但不谋求更多控制,也不会自己做酒店。”
酒店集团拥抱OTA的事情已经屡见不鲜。国内头部的酒店集团中,华住、首旅如家、开元、亚朵等都接受过OTA的投资。而反过来,除了原铂涛集团投资过艺龙之外,酒店集团投资OTA的案例可谓少之又少。
在新冠疫情的冲击下,有中小酒店集团从业者分析,中小酒店集团可能会迎来两难的处境:要么在疫情的浪潮下苦苦支撑,要么抱住大平台的大腿。而OTA还在趁机不断寻求投资中小酒店集团的机会。
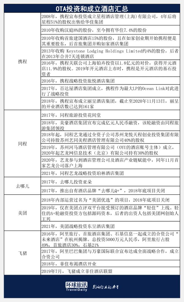
OTA酷爱投资和成立酒店集团,未来或还有投资动作
以携程、同程艺龙为代表的OTA可以说非常热衷于投资酒店集团了。除了投资,OTA们似乎都还有一个爱好,那就是自己做酒店。
环球旅讯将市面上的主要OTA投资和成立的酒店集团做了个汇总。

从以上表格可以看出,从2016年开始,OTA投资酒店、成立酒店集团或与酒店集团成立合资公司的举措更为频繁。而在此之前,OTA之间普遍还处于互相打仗的阶段,或许也正是此前竞争之激烈,让OTA们越来越意识到资源控制的重要性。
OTA投资酒店本身是业内常见的操作,但对于既投资酒店,自己又做酒店这件“既做裁判又做运动员”的事情,业内一直以来颇有微词。
在2020年11月举办的环球旅讯峰会上,锦江酒店(中国区)董事长兼首席执行官张晓强和首旅如家酒店集团总经理孙坚就对此分别做了个比喻。
孙坚认为OTA投资酒店像是过继了别人的孩子,自己做酒店像是过继的孩子长大后自己又生了一个孩子,并且还没有做计划生育,多生了几个。“这让过继的孩子怎么想?”
张晓强则把各个公司比作家长,各个品牌比作孩子,OTA平台是一个幼儿园。“突然之间幼儿园班主任带了两个孩子进来,每天给他喝牛奶吃饼干,其他孩子却没有。那锦江便要自造幼儿园,坚定地做直销了。”
曾有业内人士在接受环球旅讯采访时表示,OTA之所以要推出自己品牌、成立酒店管理公司,一个重要的原因在于控制资源获取实时房态。
不过,OTA投资了这么多酒店集团且自己又成立酒店后,难免会面对资源如何分配,如何让这么多品牌进行融合和协作,内部的技术系统、团队人才是打通还是各自发展,如果要打通要如何做等问题。
反过来看,同一OTA投资的酒店集团间的竞争压力也不小。
以同程艺龙举例,其投资和自己打造的酒店集团中,珀林、美豪、美程和艺龙酒店都覆盖了中端和中高端酒店,且美豪、美程和艺龙酒店的覆盖区域也有重合之处,不难猜想,互相也存在竞争物业、竞争加盟商的情况。
同程艺龙COO王强对此表示,无论是内部孵化,还是战略投资酒店管理公司,其背后都是同程艺龙对于中国酒店行业长期潜力的看好。中国巨大的酒店市场,也足以让更多有着互联网基因的新玩家,通过差异化竞争形成良性共生。
对于同程艺龙来说,对于酒店管理公司的投入是实现酒店产业链赋能具体落地的举措之一,而赋能产业链是同程艺龙核心战略之一。王强称:“2021年,同程艺龙仍会持续赋能产业链,帮助旅游行业完善数字化基础设施建设。同程艺龙旗下的住哲已为6万余家酒店提供云PMS以及微订房等营销工具,同程艺龙投资的同驿商城则已为全球数万家酒店提供专业的一站式供应链服务。”
近期有业内人士透露,包括同程艺龙在内,许多OTA在国内寻找投资酒店集团的资源,部分区域型酒店集团则收到了不少OTA和头部酒店集团的合作邀请,未来中小集团被整合或许会成为常有的事。
区域酒店集团往全国扩张并不容易
站在酒店集团的角度,能从OTA的合作中获得多少帮助才是最重要的事情。
东呈的核心品牌为定位高端经济型的“城市便捷”,这对于价格敏感性用户为主的美团来说,二者的调性也比较契合。
另外,互联网公司快速的打法、技术能力、人才体系甚至价值观和文化,都可能成为传统酒店企业的养分,酒店集团和OTA的合作中也能获得一些优惠。
尤其是像东呈、珀林等区域型酒店集团,品牌能力、技术能力和内部组织架构都限制了其下一阶段的全国扩张。
例如,东呈专注于两湖、两广,珀林则驻扎于华中地区,但如果出了自己的优势地区,要往北京、上海等一线城市覆盖,首先品牌影响力便不如锦江、华住和首旅如家。
IT技术薄弱的问题也不可忽视,但酒店要提升技术能力则又面临着人才稀缺的挑战。
环球旅讯曾有报道称,东呈2019年以来才开始加强在会员建设方面的投入,不惜砸下重金挖掘人才,挖来原京东旅行负责人孙峰担任东呈上海东呈会平台事业群总裁,原华住负责无线事业部的邵远骏担任东呈会平台事业群副总裁。据了解,东呈为会员体系累计投入了超2亿元资金和战略资源。但目前东呈会和华住会无论在技术投入、技术水平、中央预订率还是会员数量上仍有一定差距。
区域酒店集团的组织架构家族化同样是一个难题。曾有广东的区域酒店集团从业者透露,自身所在的酒店集团内部多是熟人带熟人的关系,互相之间组成小帮派,职业经理人进入后要改革,并不那么容易得到董事会的通过和赞成。
区域酒店集团要跨过上述的这些坎,冲破传统的模式,在资本的助推上前进或许比自己独立前行要更容易一些。
也有行业人士质疑OTA投资酒店后对其会有流量倾斜,而这严格意义上不符合平台的价值观。此前包括旅悦、丽呈等也曾回应过,携程未给他们任何流量上的倾斜。
除了抱OTA的大腿,中小酒店集团还有一个选项就是抱头部酒店集团的大腿,或者与其他酒店品牌抱团取暖。
去年8月,百达屋集团的创始人、Ocean Link合伙人郑南雁透露,百达屋是Ocean Link整合行业的平台,Ocean Link下一步会用资本的力量并购更多处在早期的国内外酒店类公司,但不会整合体量太大的品牌,一个品牌一两百家店足够了。
另有行业人士认为,酒店和OTA之间相互参股最后共同转型,或许才是大势所趋。
相关推荐
OTA频频投资酒店,对未来行业格局有什么影响?
投资酒店集团Airbnb“宣战”OTA
携程关联公司投资绿云,将如何影响酒店分销变局?
OTP能否革命OTA?
美团投资杀入酒店
冬天里的OTA:携程、飞猪、美团三国杀
正面对敌,「OYO 酒店」、华住「H 连锁酒店」打响单体酒店争夺战
接入机票酒店打车服务 12306想成为下一个OTA巨头?
携程生死符:OTA第一把交椅的福与祸
马蜂窝、驴妈妈、同程、去哪儿……OTA第二梯队的“战争与和平”
网址: OTA频频投资酒店,对未来行业格局有什么影响? http://www.xishuta.cn/newsview36927.html
推荐科技快讯
- 1问界商标转让释放信号:赛力斯 95792
- 2报告:抖音海外版下载量突破1 25736
- 3人类唯一的出路:变成人工智能 25175
- 4人类唯一的出路: 变成人工智 24611
- 5移动办公如何高效?谷歌研究了 24309
- 6华为 nova14深度评测: 13155
- 7滴滴出行被投诉价格操纵,网约 11888
- 82023年起,银行存取款迎来 10774
- 9五一来了,大数据杀熟又想来, 9794
- 10手机中存在一个监听开关,你关 9519
