《2020智慧教育行业及用户洞察报告》:智慧教育,未来已来
编者按:本文来自微信公众号“腾讯发展”(ID:tencentDRO),36氪经授权发布。
智慧教育的未来怎样?每一位普通的用户在渴望些什么?发哥今天发布的这本《2020智慧教育行业及用户洞察报告》(以下简称为《2020智慧教育行业报告》)或许能解答你的问题,对你有所帮助。
全球教育领域规模持续增长,来自政府、企业、家长及个人的教育及培训支出持续增加,据亿欧数据统计,目前教育产业在全球拥有6万亿美元的市场规模,到2030年将达到10万亿美元,国内智慧教育市场预计2023年突破万亿元。
受疫情影响,国内在线教育增长与普及速度加快,2020年上半年投融资总规模同比增长275%;但在国内疫情防控常态化后,用户规模迅速回落,存在流失率较高,增长驱动力乏力、课程同质化严重等问题。国内智慧教育总体发展情况如何,用户使用在线教育过程中有哪些痛点?在线教育的机会点如何?基于此,腾讯发展研究办公室(微信ID:tencentDRO)与中国青少年人工智能研究院联合开展专项行业及用户研究报告,解读智慧教育行业的问题与机会点。
在疫情的风口上,
在线教育可以一直飞吗?

图片来源:《2020智慧教育行业洞察报告》
选择的力量:
用户选择在线教育的秘密

图片来源:《2020智慧教育行业洞察报告》
随时随地
想学就学

图片来源:《2020智慧教育行业洞察报告》
多歧路,今安在?
在线教育的痛点

图片来源:《2020智慧教育行业洞察报告》

图片来源:《2020智慧教育行业洞察报告》
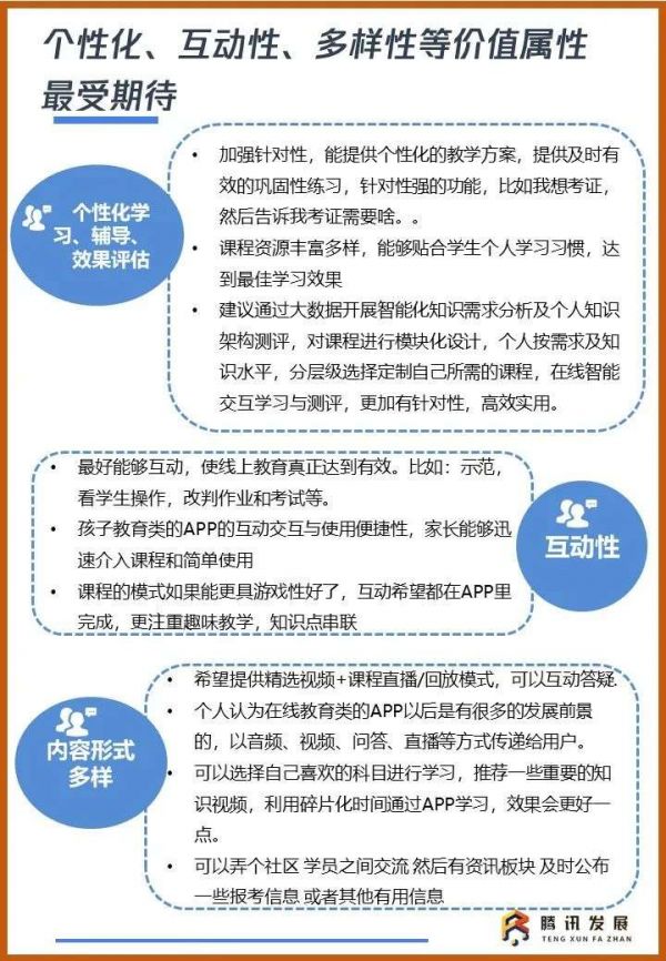
家长看重什么?
学生喜欢什么?

图片来源:《2020智慧教育行业洞察报告》
得陇望蜀,
三四线是未来吗?

图片来源:《2020智慧教育行业洞察报告》
技术如何
为教育插上翅膀?

图片来源:《2020智慧教育行业洞察报告》
问渠哪得清如许?
内容创新至上

图片来源:《2020智慧教育行业洞察报告》
敢问路在何方?
有价值才有未来

图片来源:《2020智慧教育行业洞察报告》
核心发现
01)国内智慧教育行业持续增长,疫情因素加速在线教育普及,未来下沉市场将成为新增流量的重要来源
全球教育科技市场规模预计到2025年将上涨至8万亿美元,到2030年将达到10万亿美元。2020年受疫情影响,国内在线教育增长与普及加速。智慧教育国内市场规模潜力较大,预计2023年突破万亿元。用户总体对在线教育持肯定态度,未来三四线地区成为在线教育重要的增量来源。
02)国内智慧教育处于快速成长期,在“技术支持”“教育资源”“办学模式”上,欧美等国家智慧教育领域经验有一定借鉴价值
欧美等国家在智慧教育领域布局较早,并在AI学习、促进基础教育公平优质发展、公私合作与官产学研协同创新等方面有一定经验。在线教育产品应用方面,国内典型的在线教育APP在游戏化设计、激励体系设计体现较多,在个性化教育、技术输出方面仍有较大提升空间。
03)国内在线教育存在增长驱动乏力、内容同质化、互动体验差等诸多问题
国内疫情防控常态化后,在线教育用户规模迅速回落,存在流失率较高,增长驱动力乏力等问题;其中收费高、课程效果价值不如线下是导致用户流失的主要原因之一。内容同质化严重,优质课程不足、互动体验差,是目前用户使用在线教育的主要痛点。
04)收费贵,造成教育资源地区不均衡问题凸显
目前2/3的在线教育用户集中在一二线地区。一线发达地区是付费的主要来源;收费价格太高(欠发达地区使用门槛较高),在形式上拉齐教育资源的同时,再次拉出“贫富差异”化问题,造成教育资源的地区不均衡。
相关推荐
《2020智慧教育行业及用户洞察报告》:智慧教育,未来已来
好未来智慧教育事业部人员调整,2G 业务转向精细化运作
36氪首发 | 周杰伦家都在用的钢琴,「FIND智慧钢琴」希望以智慧硬件+音乐课程切入钢琴教育市场
百度14.43亿投资东软 将在智慧医疗/教育领域合作
专注篮球教育,「东方启明星」启动光合计划并发布智慧体育新品
2019教育行业融资风向报告,创投圈的钱都去哪了?
10月教育行业融资报告:24家企业共融资7.59亿元,编程教育面临角逐赛
7月教育行业融资报告:25家企业共融资39.71亿元,体育教育受青睐
“线上生活”报告:工作、教育、生活App哪家强?
5月教育行业融资报告:33家企业共获融资13.85亿元,素质教育热度不减
网址: 《2020智慧教育行业及用户洞察报告》:智慧教育,未来已来 http://www.xishuta.cn/newsview36339.html
推荐科技快讯
- 1问界商标转让释放信号:赛力斯 95792
- 2报告:抖音海外版下载量突破1 25736
- 3人类唯一的出路:变成人工智能 25175
- 4人类唯一的出路: 变成人工智 24611
- 5移动办公如何高效?谷歌研究了 24309
- 6华为 nova14深度评测: 13155
- 7滴滴出行被投诉价格操纵,网约 11888
- 82023年起,银行存取款迎来 10774
- 9五一来了,大数据杀熟又想来, 9794
- 10手机中存在一个监听开关,你关 9519
