如果不怕未来只有快递员和外卖员两个职业,那就继续社区团购吧
编者按:本文来自微信公众号“快消”(ID:fbc180),作者:李珂,36氪经授权发布。
越来越多的厂家开始抵制社区团购平台了,但这还远远不够。消费业态的良性增长,不是厂家和渠道能完全掌控的,消费者如果为了一分钱的优惠,连自己的生计都可以不要了,那还讲什么“武德”呢?
01 可乐、香飘飘、卫龙联合抵制
日前,辣条龙头卫龙向各级经销商下发《关于禁止给社区团购平台供货的通知》,指出近日收到关于“多多买菜”、“美团优选”等为代表的社区团购平台出现严重低价现象,甚至个别品项远远低于出厂价格,要求操作社区团购业务的,必须有公司授权,不得低于公司终端零售价格,影响恶劣的取消经销权等。

值得注意的是,卫龙的这份“通知”发在了人民日报的社论之前。
事实上,可口可乐、香飘飘、金龙鱼等龙头企业近日也都纷纷发文抵制社区团购平台销售其相关产品。
中粮可口可乐饮料(新疆)有限公司发布的告知函称,多多买菜网络平台低价销售我司产品,严重影响市场价格。我司第一时间了解情况后与此平台沟通,要求立即下架我司产品。目前多多买菜已经下架所有低价的我司产品。

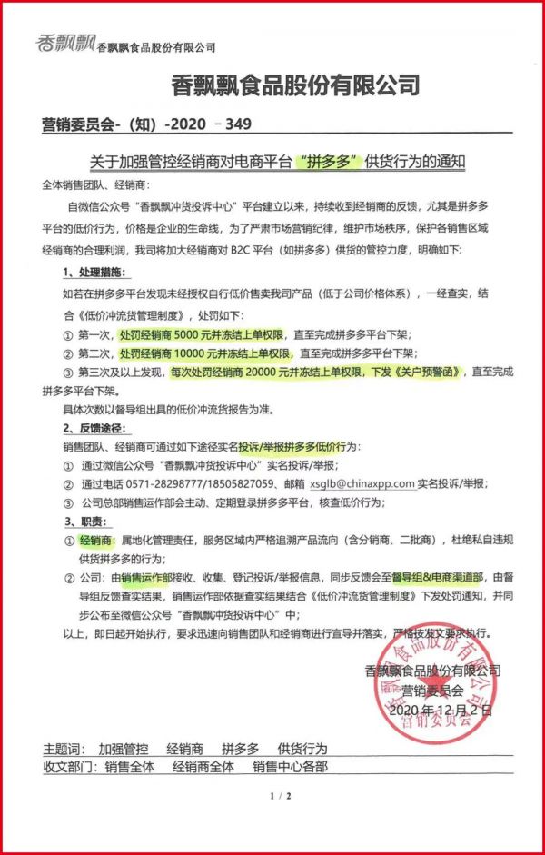
而香飘飘在日前发布的《关于加强管控经销商对电商平台“拼多多”供货行为的通知》中称,价格是企业的生命线,为了严肃市场营销纪律,维护市场秩序,保护各销售区域经销商的合理利润,将加大经销商对B2C平台(如拼多多)供货的管控力度。

金龙鱼品牌商益海嘉里(乌鲁木齐)食品有限公司也开出处罚函称,某代理商未经允许私自为电商平台提供金龙鱼、香满园传统渠道产品,平台补贴低价销售吸引客源,导致我司与终端门店利益受损违反我司所订规章制度,予以警告处罚,罚款2000元,暂停订单15个工作日。

此外,山西紫林醋业股份有限公司给经销商的通知显示:为规范我公司在电商平台(电商平台指“美团优选”、“兴盛优选”、“淘宝”、“天猫”以及经销商自己开发的小程序等)销售秩序,保证经销商正常权益,防止跨区域、低价、乱价销售对市场造成恶劣影响,要求书面授权、约定区域、特价要求等进行报备,违者处罚。

另有一份页眉标有“天润”logo的承诺函显示,为营造良好的市场环境,天润乳业经销商公司还签署承诺书,以此稳定市场销售价格,保护经销商合作伙伴的利益。

除了企业,各城市监管局也开始就社区团购中出现的某些问题约谈相关企业。例如,南京市市场监管局已经在近日发布《电商“菜品社区团购”合规经营告知书》,要求平台经营者“不得以低于成本的价格实施低价倾销”,阿里、美团、滴滴、苏宁在南京等电商社区团购相关负责人,已先后在《告知书》上签字。
目前来看,厂家纷纷抵制的“后果”还未可知,但至少声势浩大的舆论已经造起,至少可以冷却一下行业内外对社区团购的非理性热捧。
02 子弹,最后飞到自己头上
有人说,让子弹飞一会儿,应该是一个开明社会应有的“宽容”。但实际上,面对大资本来袭,小商家又能做什么呢?退一步来说,就算厂家集体抵制,真的有用吗?
传统渠道在社区团购面前为何如此不堪一击?归根结底,在利益面前,大家都是用脚投票的。商贩毫无疑问是现如今利益受损最严重的一方。他们流动性强、组织力弱,就算团结起来也也敌不过资本。更何况,就算商贩想抵制,商贩的客户们也是不会抵制的。是便宜谁都想占,这是客观现实决定的。
这也导致了,国内互联网巨头们所有的心思都放在旧瓶装新酒,来来回回就是烧钱补贴、收割流量、变相放贷的三板斧,几乎把“犄角旮旯”都用互联网包装过后,上市割韭菜。
说到底,人都是逐利的,但这个底线应该由更高层介入管理。但如果“上面”都不管,那下面自然打架打得热火朝天。

而各大厂家抵制社区团购的原因,一方面是担心自己辛苦建立的经销体系被巨头打垮,未来跟巨头谈判失去话语权。传统快消企业的经销体系覆盖全国,凭借这套体系,厂家每年召开经销商大会,跟这些分散的经销商谈判。但现在巨头们的社区团购打破了这种平衡,任何一家企业过度依赖某一渠道的时候,往往是很被动的时候;但当一家企业同时掌握了多条渠道的时候,即使有一条渠道想要对你施压,你也可以做到无所畏惧。
另一方面,是价格战引起的窜货。
跟电商渠道不同,线下销售是逐级来分的经销体系:厂家生产—经销商代理—终端门店销售。厂家依靠庞大的经销体系,才能把货卖到消费者手中。说到底,厂家会保护既有的经销体系的利益格局,毕竟这才是他们主要的出货渠道,不可能让社区团购来伤害这块儿利益。
也有较为悲观的观点认为,当下,厂家的抵制,多少带点“不得已而为之”的意味,因为窜货其实从根本上很难避免。很多情况下,厂家肯定要表态,因为经销商都开始反对了,但以后可能也会睁一只眼闭一只眼。
这背后更深层次的原因还是现在社区团购平台的销量没有彻底做起来,尤其是比起农产品,工业食品饮料渠道受到的冲击相对还较小,导致厂家这种“让子弹再飞一会儿”的心态依然存在。
不过,客观而言,也不能把锅全甩给厂家。
淘宝在刚启动的时候,有服装店老板抵制吗?滴滴做起来的时候,有出租车司机抵制吗?说到底,维护价格体系,让大家最后都能有口饭吃,还得靠提升最终买单的消费者的维权意识以及向他们普及最基本的经济学常识。

事实上,社区团购的可怕之处不单单是资本的补贴、拉人头换来的优惠券,这些只是表象,如果仅靠这个,没有补贴了,价格高了,民众又回到了菜摊和超市。社区团购的核心是整合生鲜产品的上下游产业链,争取以销量换价格,以供应链整体优化的优势换利润,同时利用大数据技术智能测算用户的需求数据、喜好数据。
等大数据获取了足够的生鲜采购数据之后,社区团购会更准确地知道你家还有没有牛奶了,你是不是该买柴米油酱醋茶了。
有这么一个段子。话说张三去超市买东西,有一个保鲜膜里面放着4根香蕉,但是标签上打的是桔子。张三说:这是香蕉,店员说:这是桔子。张三说:你特么在逗我,这明明就是香蕉!店员说:香蕉4根要卖12块钱,但这盒桔子只要2.2元。张三说:好,没错,这就是桔子。通过这个段子可以得出一个结论:资本可以扭曲人们的认知。
夸张点说,如果大家不想看到未来的天之骄子们,只有快递员与外卖小哥两个职业可以选择的话;如果不想看到政治经济学中垄断寡头控制国家的场景再现的话;如果不想再逼得劳动者996求生存的话——今后任意软件的社区团购里“一分购首次优惠”,就该适度抵制了(如果很难做到彻底的话)。
此外,大家也该偶尔逛逛菜市场,接接地气,去支持下实体店铺了。
相关推荐
如果不怕未来只有快递员和外卖员两个职业,那就继续社区团购吧
武汉外卖员、快递员缺口2000人 电商平台缺口4000人
京东的快递员兄弟,从此“无底薪奔跑”?
外卖骑手“困”在系统里 亚马逊快递员的手机“捆”在树上
外卖骑手“困”在系统里,亚马逊快递员的手机“捆”在树上
物流恢复,快递员何时能进小区?
英国60岁以上外卖快递员增多 挣外快同时锻炼身体
美国快递员同样困在恶性竞争中
摩托车头盔突遭疯抢,快递外卖骑手反而很淡定
快递员的双11:送货翻倍 最多一天500件
网址: 如果不怕未来只有快递员和外卖员两个职业,那就继续社区团购吧 http://www.xishuta.cn/newsview36029.html
推荐科技快讯
- 1问界商标转让释放信号:赛力斯 95792
- 2报告:抖音海外版下载量突破1 25736
- 3人类唯一的出路:变成人工智能 25175
- 4人类唯一的出路: 变成人工智 24611
- 5移动办公如何高效?谷歌研究了 24309
- 6华为 nova14深度评测: 13155
- 7滴滴出行被投诉价格操纵,网约 11888
- 82023年起,银行存取款迎来 10774
- 9五一来了,大数据杀熟又想来, 9794
- 10手机中存在一个监听开关,你关 9519
