直播进入“剧本时代”:你看到的直播,大多数都有剧本
编者按:本文来自微信公众号“网视互联”(ID:wxs360),作者:赵天成,36氪经授权发布。
“请编剧写台本,找女嘉宾打配合,怎样刺激怎样来,要不怎么吸引粉丝呢?”
谈起目前直播行业的剧本乱象,抖音一位拥有103万粉丝的大V这样告诉网视互联(ID:wxs360),“这都是被逼的,大家都这么玩,咱不这么玩就没得玩了!”
直播间的“套路”一直都有,但最近的“剧本”似乎愈发“离谱”。
团队冲突、家庭矛盾、离婚出轨、卖惨、撩妹、家暴等剧情式直播已经呈现出燎原之势,就连直播带货里出现的各种“失误”,比如“临时降价”“标错价格”“拿错样品”等,也都套路满满。
快手的slogan是,拥抱每一种生活。抖音的slogan是,记录美好生活。
而现在的直播和短视频却是,拥抱每一种剧本,表演乱七八糟的生活。以至于平台都不得不出手干预。
平台打击“剧本、演戏炒作卖货”背后
最近,快手针对“剧本、演戏炒作卖货”现象进行专项治理,处罚了一大批抖音账号,这里面不乏粉丝几百万的大V。

其中,凭借星光大道成名的草帽姐也因为“剧本、演戏炒作卖货”被封禁账号。可见,直播是个大染缸。谁能想到,草帽姐作为朴实的农民歌手,如今临沂市的政协委员,竟然也开始玩“套路”。
真是应了那句话,“秀场不演戏,赚钱都费力;带货不流泪,直播难上位”。
不仅快手,抖音也表示,将升级电商内容审核机制,重点打击“演戏炒作卖货、卖惨营销”等行为。
但这样的打击力度似乎收效甚微,为了吸引粉丝、增加销售额,大V们依然愿意铤而走险。
今年直播带货异常火爆,明星网红纷纷入局,直播间卖货更是火得一塌糊涂。面对屏幕前绿油油的“韭菜”,和在明星们动辄几千万销售额的刺激下,主播们绞尽脑汁、各显神通,以至于乱象丛生。
在直播间里,随处可见各种逼真的“套路”。比如,一件号称专柜1800元一套的护肤品,直播间价格只要299元,为了给粉丝争取利益,女主播一直和商家代表你来我往“表演”砍价,女主播要砍到199元,商家表示不乐意甚至生气,经过一番争吵,商家死活不让步,女主播最终决定自己补贴800万,给粉丝199两件的“骨折价”。粉丝们一拥而上,护肤品一售而空,大家皆大欢喜,商家和女主暗自欢喜。
一位财经类短视频创作者表示,之所以这样的“套路”充斥于直播间,是因为主播们发现越来越带不动货了。
据21 tech报道称,小沈阳直播卖白酒,当晚下单20多单,第二天退货16单;叶一茜直播卖茶具,在线观看人数近90万,只卖出不到2000元;黄圣依也被质疑收10万坑位费,卖出去5个保温杯,销售额695元。
明星直播带货尚且翻车,普通网红带货艰难可想而知。在这样的情况下,越来越多的主播只能通过剧情化的炒作,让用户持续关注,并充分利用网友希望打折和占便宜的心理,营造出一种为粉丝谋福利甚至倒贴给粉丝的氛围,引诱甚至欺骗用户下单。
直播间的内容焦虑
不止直播带货“剧情化”,在抖音和快手里,很多生活号正在变成剧情号。
直播究竟是不是“内容”,曾经这根本不是一个问题,因为拿起手机就可以拍摄,随时随地,以至于初期吃播、睡播、唱歌、跳舞都能引来粉丝无数。
但是,当行业红利消退之后,直播内容同质化的问题就开始显现,观众的审美疲劳也愈发明显,即便是高粉丝头部IP,要想做到持续、高质且新颖的内容输出能力,也并不容易。
知名主播辛巴也曾谈起网红们演剧本为自己炒作的现象,并列举了“二驴的”“散打哥”“小沈龙”“马洪涛”等大网红,在直播间演剧本无底线,怒斥网红们为了赚钱不择手段,甚至放弃最基本的做人的原则,在直播PK中拿自己的家人做惩罚来吸人眼球。
就连网络上看似实时、随机的户外直播,也都是越来越不真实。
比如,街头搭讪、索要拥抱、探索鬼屋、男扮女装、现场撩妹,甚至出现了女友24小时、孤岛生存等节目,尺度越来越大,但表演感、猎奇感却扑面而来。
随着流量红利消失,用户留存困难,明星竞争激烈,主播们正在从风口上直转急下,从货品到内容,正迅速变得同质化。
在这样的情况下,整个行业都充满了内容焦虑。如何让内容有“烟火气”和“人情味”,又充满戏剧性和刺激感,是众多创作者都在思考的问题。
而直播“剧情化”,就是直播行业内容焦虑的必然结果。
如今的直播,正在从吃播、睡播、唱歌跳舞的初级阶段,向剧本化运作、剧情化呈现的2.0阶段进化,连直播带货也不例外。
当演戏式直播、剧本式卖货等猎奇、炒作手段,充斥在各个大V的直播间。每一个直播间就真成了秀场,主播们都在卖力表演。
这样的结果就是,小主播们必然迅速效仿,并以更加激烈更加无底线地方式跟进,最终劣币驱逐良币,整个行业看似热闹非凡,实则乌烟瘴气。
直播剧本产业链:9.9全套资料,100块专属订制
哪里有需求,哪里就有服务。网视互联(ID:wxs360)发现,在淘宝上搜索“直播剧本”,关于剧本订制服务的商家随处可见。

其中,电子素材和常用剧本模板一般价格在9-20元之间,里面根据不同行业和不同需求分了三十多个门类,不仅包括各种常见剧本,而且还有大咖干货、直播技巧等资料分享。
此外,部分商家还招募下线,对电子资料进行分发销售,并提供永久免费更新。
网视互联(ID:wxs360)购买了一份电子剧本素材,发现这些素材对于直播新人来说确实有一定价值。
以一场30分钟的直播带货脚本为例,短短30分钟,被切割成了7个小的时间段,分别对应着聚人、留客、锁客、举证、说服、催单、逼单等不同的话术和目的。包括拉家常拉近用户距离,用抽奖等方式留住用户,通过促销让大家觉得“物超所值”,强调促销政策催促用户集中购买,反复利用倒计时,逼迫用户尽快下单等,基本上精确到每一分钟的每一句话都有其用意,把用户心理拿捏的死死的。
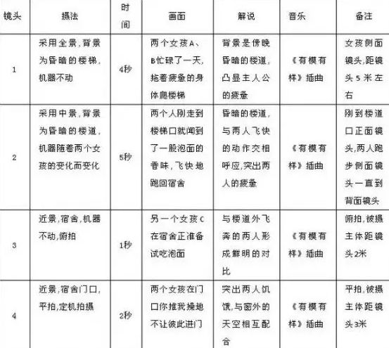
而短视频剧本就更完善了,甚至已经接近影视剧剧本。拍摄手法、画面、解说、音乐都非常详尽。

除了这种模式化教程的售卖,淘宝上也有商家进行一对一专属订制,价格基本上在100元左右。一对一量身定制,满足了更高端的直播用户的需求,不仅可以出直播方案、话术、台本,甚至可以出分镜脚本,这让很多不出分镜脚本的影视剧都感觉汗颜。从评论区来看,客户对这种订制服务都给了一致好评。

直播该不该有剧本?
直播剧本的存在就一定是错误的吗?未必。
直播间说白了就像一个个直播真人秀节目,只是这样的节目不是在电视上,而是在网络里。综艺可以有剧本,直播有剧本自然也就无可厚非了。
这本身就是“直播”策划中的一部分,尤其当网友已经审美疲劳,创作者必然需要通过升级内容才能在行业同质化的困境中脱颖而出,这也充分体现了创作者对直播内容的重视。
可现实是,越来越多的直播选择“剧本化”却又没有剧本原创能力的时候,那就带来了另一种新的“同质化”。这一点,双11过程中,抖音上各种9.9元书写流畅不断水不断墨的中性笔(最近好像已经消失)就是很好的印证。
如今粉丝对直播还抱有很大新鲜感,但是当“剧本”越来越相似,炒作的套路越来越明显,观众新鲜感还能维持多久呢?
直播“剧本化”自然不能“一棒子打死”,但是观众绝对不会希望自己的感情被辜负。所以,即便有剧本,直播也应该多一些真诚少一些欺骗。
相关推荐
直播进入“剧本时代”:你看到的直播,大多数都有剧本
讲真,剧本杀不是一门好生意
社交新宠“剧本杀”
年轻人都喜欢玩的剧本杀,为什么不是一门好生意?
拆解“剧本杀”,这门生意怎么赚钱?
剧本杀,能杀出一条财路吗?| 36氪新风向
36氪独家|对话黎辉:瑞幸的剧本写了一年半,大部分人看不懂新事物
剧本杀 × 线下社交,「小黑探」要做面游产业的App Store
36氪首发 | 从剧本杀到推理社交平台,「百变大侦探」获 3000 万元 战略投资
揭秘直播间内的“中国黄金”
网址: 直播进入“剧本时代”:你看到的直播,大多数都有剧本 http://www.xishuta.cn/newsview35817.html
推荐科技快讯
- 1问界商标转让释放信号:赛力斯 95792
- 2报告:抖音海外版下载量突破1 25736
- 3人类唯一的出路:变成人工智能 25175
- 4人类唯一的出路: 变成人工智 24611
- 5移动办公如何高效?谷歌研究了 24309
- 6华为 nova14深度评测: 13155
- 7滴滴出行被投诉价格操纵,网约 11888
- 82023年起,银行存取款迎来 10774
- 9五一来了,大数据杀熟又想来, 9794
- 10手机中存在一个监听开关,你关 9519
