「AI+安防」成为家庭安防新基调不可小觑
编者按:本文来自微信公众号“机器之能”(ID:almosthuman2017),作者:机器之心产业研究,36氪经授权发布。
面对家庭安防公众意识不断增强的现状和社会大环境的趋势,家庭安全无疑是人们日常防护的关键。近年来,人工智能技术的迅速发展为家庭安防提供多角度的解决方案。人工智能技术通过自动探测发生在布防监测家庭区域内的侵入行为,并提示家庭成员发生报警的区域部位,显示可能采取对策及方案。为家庭安防提供一定的帮助。
家庭安防行业现状及发展
随着社会的发展,家庭安全、远程监控小孩、家庭宠物变为家庭需求。因此,智能智能家庭安防市场扩大于此同时产品形态也出现拓展,根据IDC智能家庭安防市场报告显示,智能摄像头市场作为中国智能安防市场的最大产品构成,智能摄像头2018年出货量接近970万台,同比增长64.1%。2018年中国家庭安全监控市场出货量达到1338万台,同比增长65.9%,其中智能摄像头市场份额最大,智能门锁增速较快。未来该市场将会继续保持快速发展,预计到2023年,市场出货量将突破1亿台。

家庭安防领域常用智能技术
大数据技术:大数据技术一般包括,大数据采集、大数据预处理、大数据存储及管理、大数据分析及挖掘、大数据展现和应用。应用大数据技术,结合人脸识别数据,建立更加有效的人脸识别系统,为家庭提供安全的环境。
传感器技术:通过传感器感受规定的被测量,同时将其按照一定的规律转化为可用输出信号。传感器技术可以家庭进行烟雾监测,及时发现烟雾并且告知用户。物联网技术:通过利用射频识别等信息传感设备与企业信息系统连接起来,实现智能化识别和管理,对库存管理决策中所需的库房信息如仓库信息、货位信息、物料信息、出入库信息等进行实时搜集并为仓库管理人员掌握各仓库的信息提供有力保障。图像识别技术:图像识别技术则是对图像进行处理、分析和理解,以识别各种不同模式的目标和对象的技术。在家庭安防中,通过物体的轮廓及特征进行判断。
视频结构化技术:视频结构化是指根据视频画面中呈现出的人、物、颜色、数字及其他属性特征,建立视频大数据结构化平台。视频被结构化后,存入相应的结构化数据仓库,存储的容量极大降低。
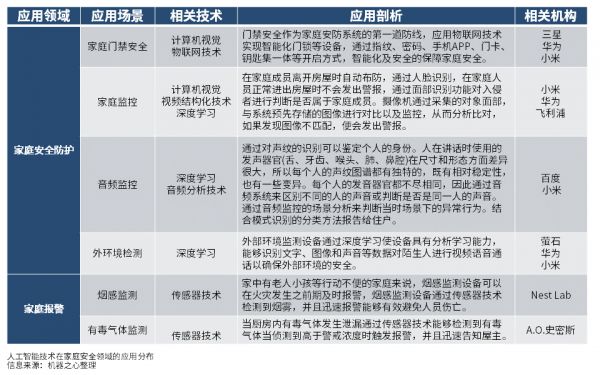
人工智能技术在家庭安全领域的应用分布

人工智能技术在家庭安防领域的应用案例
BuddyGuard (Flare):BuddyGuard产品Flare属于相机,属于AI,也属于物联网配件,由BuddyGuard研发的「首个真正基于人工智能技术的家庭安全系统」。这个固定在墙上、广角130度的监控摄像机在你离开家时,其中的应用了机器视觉算法里面可以达到检测和分类面孔。地理位置信息可以让设备知道你的动向,音频识别可以帮助用户设定口头指令,并让设备区分房子周围的正常噪音和可疑声音。如果Flare的传感器探测到任何异常——如打碎玻璃的声音或探测到一个未知的陌生人——它都会联系警察请求调度,并记录入侵者的音频和视频信息。
Nest Lab (Nest Protect(烟雾报警器):Nest Protect烟雾探测器拥有六个传感器,通过传感器技术可以感知烟雾、一氧化碳、温度、光线、动作和超声波,当其检测到烟雾的时候可以通过声音或灯光来提醒用户,还支持APP远程报警,而用户可以用手势就将警报关上。A.O.史密斯 (A.O.史密斯燃气热水器):创新性地推出了更高等级的「一氧化碳安全防护系统」,集监控报警、断气清扫、排废气保护于一身,使燃气热水器产品在安全方面得到全面升级。该技术具备美国发明专利,报警模块与机器分离安装在距离屋顶30厘米处的高位,对整个空间内的一氧化碳浓度进行精准的全天候监测,一旦发现一氧化碳浓度超过120ppm,立即声光报警;当浓度达到240ppm时,自动关阀并抽走有毒气体,保障家庭空间的安全可靠。
人工智能在家庭安防领域的局限性
安防设备技术问题:视频成像质量受环境影响较大,存在光照不 足、图像模糊、目标尺寸过小或相互遮挡等问题,不利于人工智能对视频内容的辨识。
数据库匮乏:数据资源分散,开放和共享程度低,难以开展多维数据融合分析,使得人工智能缺乏有效的数据支撑。
缺乏有效的自主完善能力:当前很多的智能,只是一种反应式智能,根据输入条件进行自动判断而已,并不具备成长能力。人工智能应具备基于时间的经验积累,以及群体间的经验分享能力,才能不断完善,使得智能能力更强,更高效。
人工智能在家庭安防领域的发展趋势
家庭安防数据化:随着人们对人工智能重视度的逐渐提高,除了基础的技术要求,清晰度、压缩算法等在传统基础上升级之外增加,在人工智能下的家庭安防对技术的要求增多,家庭安防设备会逐渐完善。
智能家庭安防产业规范化:随着国家对人工智能重视度的逐渐提高,人工智能在安防上的发展将得到更多政策保证,包括物联网技术标准在内的相关标准体系会逐渐建立并完善,最终实现智能家庭安防的规范化。
相关推荐
「AI+安防」成为家庭安防新基调不可小觑
“AI+视觉”家庭机器人企业「Trifo」新品发布:定位高端市场,视觉语音双向交互+智能安防
智能安防机器人现实中的尴尬:“比上不足,比下有余”
华为、阿里入局,一场被低估的安防三极之战
照度猛降、概念比拼、AI竞速......安防行业的新变量
面向C端做智能安防产品,「乐橙」年销售额过10亿元 | 新科技创业2019
潮科技2020 |澎思科技CEO马原: AI安防的终局业态需以“AI前端+SaaS+云”为价值闭环
36氪首发 | 提供安防物联网安全解决方案,「智普信」完成过亿元Pre-A轮融资
成立新加坡研究院,扩充“朋友圈”,「澎思科技」的目标是“安防+AI”
摸底安防系AI测温产业:日供百套设备,单台报价过万
网址: 「AI+安防」成为家庭安防新基调不可小觑 http://www.xishuta.cn/newsview35229.html
推荐科技快讯
- 1问界商标转让释放信号:赛力斯 95792
- 2报告:抖音海外版下载量突破1 25736
- 3人类唯一的出路:变成人工智能 25175
- 4人类唯一的出路: 变成人工智 24611
- 5移动办公如何高效?谷歌研究了 24309
- 6华为 nova14深度评测: 13155
- 7滴滴出行被投诉价格操纵,网约 11888
- 82023年起,银行存取款迎来 10774
- 9五一来了,大数据杀熟又想来, 9794
- 10手机中存在一个监听开关,你关 9519
