深扒「雄岸科技」资本版图,控股方已套利3亿港元
编者按:本文来自36氪战略合作区块链媒体“Odaily星球日报”(公众号ID:o-daily,APP下载)

文| 雪姣、秦晓峰
制图| 繁星
编辑| 梁辰
运营| 盖遥
出品| Odaily星球日报(ID:o-daily)
4 月 2 日,港股上市公司雄岸科技(股票代码:01647.HK)的控股方 Morgan Hill 突然大额减持 3 亿股份,引发业内关注。
雄岸科技官方公告显示,4 月 2 日,Morgan Hill 向邹陈东及裂变资本(Trinity Gate,实际控制人为滕荣松)分别出售 2 亿股及 1 亿股公司股份,合计出售 3 亿股,超过持股数的一半。减持后,Morgan Hill 对雄岸科技的持股从 5.31 亿股变为 2.31 亿股。
值得注意的是,Morgan Hill 的实际控制人为姚勇杰。在此前的一个月中,Morgan Hill 已连续 8 次减持股份。出售完成后,Morgan Hill 累计套现近 3 亿港元。
去年 5 月,雄岸基金管理管理人姚勇杰通过其控股的 Morgan Hill 一举买下港股上市公司 SHIS Limited 60.05% 的股份,并更名为“雄岸科技”,声称要发展区块链,同时将雄岸基金的核心管理团队带到新壳中。
时隔大半年,雄岸科技区块链业务始终不见成效,倒在今年 3 月份宣布要“种工业大麻”。随后,大麻股走高,雄岸科技股价也发生了过山车般的起伏。
到了 4 月份,雄岸科技又随着区块链股被热炒而股价大涨,而 Morgan Hill 却在此时减持雄岸股份,又是何原因?
而李笑来,这个雄岸科技最为链圈所熟悉的人在雄岸科技可能并无股份。雄岸科技和雄岸基金的真正关系也扑朔迷离。
从楼宇建造,到区块链再到工业大麻,雄岸科技这家市值将近 20 亿港元的公司,在多条业务线并行中究竟走出了多远?区块链业务的发展如何,大麻又能种多久?Odaily星球日报将在下文一一拆解。
控股方减持套现近 3 亿港元
Morgan Hill 的投入已经实现 30% 的增值。
2018 年 4 月,Morgan Hill 和裂变资本两家公司买下了港股上市公司 SHIS Limited(雄岸科技前身,股票代码:01647.HK)7.5 亿股股份。
其中, Morgan Hill 购入 6.23 亿股,占 SHIS 已发行股本约 60.05%;每股均价 0.87 港元,收购价 5.42 亿港元。
但 8 个月后,Morgan Hill 即开始减持雄岸科技股份,至今年 3 月份更是达到了高峰,一个月内减持了 8 次。到了 4 月 2 日更是发生了最大的一笔减持(见文首)。
自 3 月份到现在,Morgan Hill 通过减持雄岸科技股份,已累计套现 2.6 亿港元。
如下是 Odaily星球日报整理的Morgan Hill 自入主雄岸科技后的持股变动表。

如上图所示,加上 Morgan Hill 自去年 12 月份开始的多次出售,其已累计套现 2.91 亿港元。
尚在持有的 2.31 亿股,以 4 月 11 日的开盘价 1.79 港元计,价值 4.13 亿港元。剩余股票和已套现金额加在一起合计 7.04 亿港元。
也就是说,相比于 5.42 亿港元的投入,Morgan Hill 在近 1 年时间里实现了 30% 的投资回报率。
不过,Morgan Hill 的“致富经”却引人质疑。
此前,一位不具名的业内分析师向 Odaily星球日报表示:“姚勇杰(Morgan Hill大股东)在雄岸科技占那么多股,(股票)不拉起来的话就白买了。”彼时是 3 月 6 日,雄岸科技刚刚宣布进军工业大麻。
该名分析师的言下之意是,Morgan Hill 或是通过炒概念来拉盘套现。而现在的结果似乎也部分佐证了该分析师的说法。
雄岸进军工业大麻的消息出来后,雄岸科技和其他大麻股一样获得了大幅增长。最高时股价涨到 1.67 港元,较公告前涨了 33%。
在股价的涨跌中,Morgan Hill 不断出售股份。虽然不全是在股价高点卖出,但在 4 月 2 日初那次大清仓之前出售的股票,均价为比买入价高出 13%,整体而言收益可观。
贱卖 3 亿股份意欲何为?
Morgan Hill 在 4 月 2 日的那次减持着实是一次异常交易。
异常的地方有两个。
其一是 Morgan Hill 在形势大好时出售股票。4 月份的第一周,对于雄岸科技这样的区块链概念股而言无疑是一片利好。因为 3 月底国家网信办刚刚公布了首批区块链服务备案名单。国盛证券据此称,区块链行业迈入应用落地阶段。4 月 2 日,币市迎来一波小高潮,比特币从 4000 美元暴涨至 5000 美元。
在多重利好下,雄岸股价也在持续攀升。东方财富网数据显示,雄岸股价在过去 11 天里,累计涨幅达到 105.3%。
然而,雄岸科技却选择在此时将股票低价出售给邹陈东及 Trinity Gate ,令人费解。
第二个疑窦是 Morgan Hill 将 3 亿股票以 0.667 港元的价格贱卖了。0.667 港元的成交价,远低于市价(当日开盘价为 0.94 港元)和这些股份的买入价(0.87 港元)。
某熟悉港股的业内人士告诉 Odaily星球日报,Morgan Hill 这么做的原因可能有两个,一是 Morgan Hill 需要现金急于套现;二是这次交易可能是买卖双方协商好的资本运作。
Morgan Hill 是否急于套现目前还不能推断。但第二种可能性,可以从一些迹象中推断出。比如,3 亿股的两大买方之一的裂变资本和 Morgan Hill 关系非同一般。
裂变资本最早是作为 Morgan Hill 当初收购雄岸科技的“一致行动人”进入雄岸科技。
财经网曾分析,港股中“一致行动人”的角色一般持股不多(5% - 20%),但跟大股东关系不错且在香港地区有比较好的资源和丰富的市值管理经验,可以理解成为壳股公司做市值的战略合作方。
裂变资本颇为符合上面的条件。裂变资本的合伙人滕荣松曾经是国开金融(国家开发银行的全资子公司)的 CIO,并成功投资了近二十个香港上市企业。可见其在香港资本市场有相当的资源整合能力。
并且,裂变资本参与了多宗资本运作。除了帮助雄岸科技买壳上市,裂变资本还作为火币收购港股上市公司桐城控股(股票代码:01611.HK)的 “一致行动人”。
在具备条件的情况下,加上双方已合作将近一年,不排除裂变资本在接手 Morgan Hill 的股份后,在未来会进行一些新操作。
接手 Morgan Hill 股份的另一大买方是邹陈东。按照 0.667 港元的成交价计,邹陈东为这 2 亿股股份支付了 1.33 亿港元。
从履历上看,邹陈东做了 20 年媒体人,曾任职上海证券报新闻总监;2010 年,邹陈东成为中国新华新闻电视网有限公司的董事;2011 年至 2018 年,邹陈东任中国新华电视控股有限公司(股票代码:08356.HK)执行董事、公司副主席及行政总裁。
2019 年 3 月 ,邹陈东上任雄岸科技执行董事兼联席主席,将主要负责发展多个项目,包括工业及医学相关的新业务。目前来看,邹陈东主要负责工业大麻项目。
区块链业务进度迟缓
毫无疑问雄岸科技是一支区块链概念股。在比特币突破 5000 美元关口时,雄岸科技还随着区块链概念股涨了 33%。
但谈到雄岸科技这一年来做了什么区块链业务,很多人又回答不上。
一位长期关注雄岸科技的业内人士调侃道,雄岸科技在区块链领域最大的动作就是请李笑来去当 CEO 了。
不少区块链业内人士认为,雄岸科技和雄岸基金一脉相承,参与了多个区块链项目的投资。
但事实上,两者除了名字类似、共同老板为姚勇杰之外,并无直接的业务往来。但实质上,雄岸科技仍和雄岸基金仍有着千丝万缕的关系:两个公司的核心管理团队几乎是重合的。
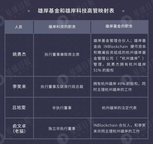
姚勇杰是雄岸基金创始人之一,并拥有杭州雄岸投资管理有限公司(以下简称‘杭州雄岸’) 51% 的股权,雄岸科技的执行董事兼联席 CEO 李笑来则拥有杭州雄岸 49% 的股权,雄岸科技非执行董事吕旭雯则是杭州雄岸的法定代表。

但并没有任何证据证明,雄岸基金的投资资金来自雄岸科技。并且,雄岸基金的投资活动集中在去年 6 月份,半年来已鲜少公布投资动向。
不搞投资,那么雄岸科技做什么呢?
自 Morgan Hill 入主雄岸科技的 5 月份到 10 月份,雄岸科技在区块链业务中似乎未取得什么实质收入。
雄岸科技 2018 年中期报告显示,截止到当年 9 月 30 日,雄岸收益主要来源于原公司(SHIS Limited )的传统业务,并未写出区块链技术开发及应用方面带来的任何收入。
图片截自雄岸科技 2018 年中期报告
到了 12 月份,在币圈履历颇深的李笑来上任雄岸科技联席 CEO。雄岸科技给李笑来的“安排”是,去布局稳定币、DAG 公链、TEE 等技术项目。
但 4 个月过去了,雄岸科技似乎并未取得太大进展。
查阅公开资料可知,雄岸科技当前在区块链领域的成果是投资一家公司、宣布和两个项目的合作。
投资的公司叫 AI Master,其对自己的介绍是一家“专注于提高加密资产流动性的金融科技公司”,可为区块链项目方及交易所提供做市运营、流动性管理、交易撮合系统等,目前已为超过 20 家区块链企业提供金融服务。
宣布合作的两家公司发生在李笑来上任前后,在业内籍籍无名,在多方搜索后也找不到产品官网。
一家叫首都支付,其声称自己采用 DAG 技术为商户和客户提供支付手段。另一家叫 Vision Creator Inc,其表示将在韩国等地设立 STO 交易所。
工业大麻还没下种
此外,雄岸科技布局的另一项业务——工业大麻,进展也似乎并不顺利,主要涉及种植以及市场层面。
工业大麻在北方的生长周期是半年时间,4 月份正是种子种植的时节。据一份未对外披露的雄岸科技工业大麻项目书,雄岸科技的工业大麻种植(与百成汉麻合作)将于 4 月下种。
但 Odaily星球日报就此向百成汉麻求证,其表示:“今年还没种植。”
没有种植的原因,疑似雄岸科技没有向百成汉麻支付资金。“雄岸科技资金都没到位,谁先给钱我就先跟谁合作。”此前,百成汉麻接受采访时说。
4 月 4 日,雄岸科技(股票代码:另起炉灶,宣布在黑龙江抚远市成立抚远市龙麻科技发展有限公司(“抚远龙麻”),从事工业大麻种植、生产加工以及大麻二酚(CBD)提取,邹陈东正是该公司法人代表。4 月 9 日,雄岸科技宣布获得黑龙江讷河 7000 亩土地使用权,疑似用来进行工业大麻种植。
然而,无论是成立新公司,还是获得土地使用权,雄岸科技依然迟迟没有进行播种。
“工业大麻在北方的生长期是半年左右,4 月份种植,9 月份成熟。”中国农科院麻类研究所专家告诉 Odaily星球日报,如果错过了今年的种植期,只能等明年了。
不过,雄岸科技在讷河的土地使用权到今年 12 月 31 日将失效,这也意味着今年留给雄岸种植的时间不多了。如果赶不上最后一趟车,雄岸的工业大麻规划今年内将彻底泡汤,势必严重影响其股价。
雄岸科技(股票代码:此前的公告显示,其 2019 年度工业大麻种植面积计划达到 2 万亩,而未来三年根据市场需求及加工能力,逐步扩展到 3、5、10 万亩,远期达到 30 万亩。目前来看,讷河 7000 亩土地规模离目标规模相距甚远。
另外,从工业大麻 CBD 的市场而言,远远没有想象得那么广阔。目前主要的用途有三种:药用、食品饮料、面膜等化妆品。
药用 CBD 的开发周期比较长,一般需要 3~5 年,另外管控比较严格。因此,短期效益并不高,不少企业并不会首选。
相比之下,后两者由于研发周期更短并且短期效益更高,因此成为不少企业的选择方向。
雄岸科技(股票代码:新成立的抚远龙麻公司,其业务范围也恰好包括“食品、饮料、保健品及化妆品原料的研发、生产、销售及检测服务“。
不过,根据中国证券报消息,此前国家禁毒委下发通知,“我国目前从未批准工业大麻用于医用和食品添加,各地要严格遵守规定。”这也意味着工业大麻在国内的市场暂时打不开,只能出口到加拿大等完全放开工业大麻的国家。
“工业大麻 CBD 用途还有待研究,应该给市场降个温了。”中国作物协会麻类专业委员会委员程涣清向 Odaily星球日报表示。
雄岸科技背后的“势力”版图
最后,Odaily星球日报为大家整理除了雄岸科技背后完整的资本结构图。
拆分来看,Morgan Hill 是雄岸科技的最大控股方。该公司实际控制人为姚勇杰以及朱广平,二者分别通过Great Scenery 公司和 Emperor Grand 公司占有Morgan Hill 51%、49% 的股权。如下:
姚勇杰
天眼查数据显示,姚勇杰旗下有 135 家公司,同时也是私募股权投资公司——杭州暾澜投资管理有限公司的创始人兼主席。该基金专注于区块链及人工智能方面的投资。
2015 年,杭州暾澜曾出资 1700 万元投资头部矿机厂商嘉楠耘智,获得后者 10% 的股份;2018 年 4 月,姚勇杰与李笑来成立的杭州雄岸投资管理有限公司(“杭州雄岸”),分别占股 51%、49%。
在 4 月 2 日减持股份后,姚勇杰疑似再起炉灶,再度组建从事工业大麻业务的公司。据东方财富网 4 月 9 日消息,“杭州暾澜”与兴民智通(002355.SZ)的全资子公司将进行合作,从事工业大麻种植及下游产品研发生产等相关业务。

李笑来
作为币圈老人的李笑来,曾创办硬币资本,投资包括 EOS、Zcash 在内的众多区块链项目。
目前,李笑来是雄岸科技执行董事以及联席行政总裁,也是雄岸科技最为区块链圈所熟悉的人。因此,李笑来一直被推上台面。
然而,根据港交所“董事权益披露”,李笑来在雄岸科技却并不占有股份,这一点着实出人意料。
在姚勇杰、邹陈东、李笑来三位雄岸科技的话事人之外,还有两位隐居幕后的重要人物,朱广平以及滕荣松(上述已做介绍)。
朱广平
朱广平是 Morgan Hill 的另一个所有者,外界对其报道甚少。
天眼查数据显示,朱广平是深圳市中免免税品有限责任公司以及深圳市中免招商免税品有限公司法人及董事长,这两家公司的母公司分属深圳市国资委以及上市公司中国国旅(601888.SSE)。此外,朱广平旗下有36家公司,主要涉及投资、进出口贸易、餐饮、电子科技等领域。

附:雄岸科技发展路线图

相关推荐
深扒「雄岸科技」资本版图,控股方已套利3亿港元
雄岸科技布局工业大麻背后:跑马圈地,但也有“坑”
星球日报 | 比特币大涨破5000美元,美、港区块链概念股涨超20%;雄岸科技控股股东紧急出售股份
深氪 | 币圈人民种大麻
解雇员工也逃不过崩溃的命运?深扒国外数字媒体的软肋与秘辛
云业务成第一业绩引擎!深扒美国三大科技巨头季报,微软增长最猛
深扒Mobileye:与特斯拉分手,被英特尔收购,现在又成了蔚来的救星?
30天内30万人中招受骗,深扒“山寨APP”背后的暴利圈钱术
揭秘隐形投资巨头富士康的资本版图
火币科技涨11%:比特币突破12000美元 沈南鹏持股13%
网址: 深扒「雄岸科技」资本版图,控股方已套利3亿港元 http://www.xishuta.cn/newsview3196.html
推荐科技快讯
- 1问界商标转让释放信号:赛力斯 95792
- 2报告:抖音海外版下载量突破1 25736
- 3人类唯一的出路:变成人工智能 25175
- 4人类唯一的出路: 变成人工智 24611
- 5移动办公如何高效?谷歌研究了 24309
- 6华为 nova14深度评测: 13155
- 7滴滴出行被投诉价格操纵,网约 11888
- 82023年起,银行存取款迎来 10774
- 9五一来了,大数据杀熟又想来, 9794
- 10手机中存在一个监听开关,你关 9519
