详解小米120亿芯版图
本文来自微信公众号:机器之能(ID:almosthuman2017),作者:徐丹,头图来自:视觉中国
小米还在死磕芯片。
澎湃S2难产之后,小米从造芯转向投芯,在半导体产业链中疯狂“揽货”。据不完全统计,2018年至今小米投资的半导体企业已经多达27家。
今年下半年,又出手了7家新公司,南京泰治自动化技术有限公司、比亚迪半导体、必易微电子、瑞声通讯、芯来科技和灿芯半导体。
芯来科技在米系芯片投资中是非常特殊的存在,它是国内为数不多的RISC-V处理器内核IP解决方案,这是小米第一次触及芯片核心架构。
投资名单也还第一次出现了芯片制造相关企业,比亚迪半导体和南京泰治自动化技术有限公司。前者生产功率半导体,后者为制造业提供“智慧工厂”全流程解决方案。
这坐实了雷军“小米将成为中国制造业不可忽视的新兴力量”的志向。
另外,智能终端芯片产品依然是小米投资重点,大鱼半导体成立之后,小米似乎就打算将重心放在研发难度较低的物联网芯片江湖。
一、澎湃折戟,小米120亿投“芯”
2014年,当麒麟910芯片一举将华为海思从低谷带入高光时刻时,小米静悄悄的成立了松果电子,没有开业仪式,没有对外公布。
“松果是我们的特种部队,他们在忐忑中冲进了手机芯片的迷雾,寻找方向。”澎湃S1发布后,雷军对当时的媒体回忆道。
决定做芯片的小米正处于高光之年,2014年第四季度小米力压三星、联想、华为成为中国最大的智能手机厂商。

小米松果电子品牌logo
高光之下有隐忧,小米的危机感或许从那个时候就已经开始。眼看着竞争对手华为已经打入核心技术,而小米手机的出货速度还要受上游芯片厂商的掣肘,手机档次卡在中低端,此后的几年的手机出货量也均未达预期。
不过互联网思维的小米应该是低估了芯片研发的难度,澎湃S1市场表现平平,S2难产,2017年以后小米芯片基本就没了消息。
有业内人士分析,澎湃S1属于中低端芯片,其性能弱的关键就在基带和制程。
制程上,由于研发合作伙伴联芯和中芯国际有同一个股东大唐,澎湃S1的前身采用的工艺其实是中芯国际28nm HKMG,该工艺后来证明是一个失败品。后来澎湃S1发布时选择的是台积电28nmHPC,但这时已经是10nm时代,28nm已经满足不了手机软件需求。
最关键的还是基带。联芯基带最高只支持到五模LTE Cat.4,属于较低阶级别,S2难产很大程度上也是因为没有5G基带专利。
此后,造不出芯的小米开始投芯。据不完全统计,从2018年开始小米已经投资了近27家半导体企业。
2018年是投资初期阶段,全年投资了5家半导体企业,2018年后投资节奏明显加快,今年年初两个月内披露了8家公司。
投资初期,顺为资本、紫米科技、武汉珞珈桐、天津金米、People Better等公司尽数出场,2018年后投资团队基本稳定。
半导体等高新技术领域投资专门由小米长江产业投资基金负责,该基金是小米2017年与长江产业基金共同发起,规模超120亿元,天眼查显示疑似实际控制人雷军。相较于一般产业投资基金一二十亿元左右的规模,小米长江基金可谓体量巨大。
投资方式也基本遵循小米生态链思维,入资不控股,持股比例基本在5%以下。
被投企业技术实力都较强,很多都是细分赛道的冠军企业,曾有业内人士表示,“小米要半导体要把优质的腰部企业扫光了。”
具体来说,产业投资部合伙人孙昌旭曾表示小米投资主要集中在5G相关的射频器件、人工智能、第三代化合物半导体、先进制造设备(包括生产设备和检测设备)以及工业互联网的相关核心技术。
从市场来说,主要分布在手机、智能终端、物联网、工业互联网。
二、手机SoC复活?投资偏AP补足自身弱点
小米初期的投资重点仍然是手机。

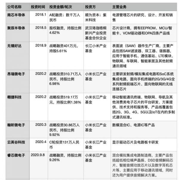
表1:小米手机领域投资(部分企业领域有重合,以主要领域为主)
2018年投资的5家企业中有3家是与手机相关的芯片设计厂商,南芯半导体主营快充电源芯片,聚辰半导体主营手机存储芯片,而无锡好达则是表面波器件生产厂商。
后期小米投资的与手机相关企业并不算多,包括昂瑞微电子、云英谷科技、翱捷科技、翰昕微电子、睿芯微电子等。分别负责手机射频芯片、显示驱动芯片、快充芯片、基带芯片和开关芯片设计。
翱捷科技则是小米和华为共同投资的企业,主营主营基带芯片研发,2017年收购Marvell公司的移动通信部门(MBU),产品线已覆盖2G/3G/4G/5G和IoT在内的多制式通讯标准。
其中一些企业已经在“赶考”科创板,聚辰半导体于2019年末成功IPO,市值近100亿,无锡好达和翱捷科技也都拟科创板IPO。
可以看出,小米投资的手机相关芯片大多集中在快充、屏幕、存储等比SoC芯片门槛相对低的芯片厂商中,在SoC的投资中则偏AP。
手机所用的SoC芯片分为AP(Application Processor,应用处理器)和BP(Baseband Processor,基带芯片)两部分,其中手机操作系统、用户界面、应用程序跑在AP上,BP主要负责手机与附近基站的通信。
5G时代,小米将投资重点放在基带上应该也是想补足自身的弱点。
大量资金用于投资后,小米会就此放弃自研芯片吗?小米十周年时雷军说,澎湃计划遇到了很大的困难,但仍在坚持。
如今小米松果电子有限公司法定代表人已经从林斌变更为王川,地址也从清河搬到西二旗。
同时,香港松果旗下的芯片设计企业“拜恩科技”也搬到了小米松果的隔壁。拜恩科技成立于2015年,法定代表人同样也从王川,公司核心团队包括王川、林斌和周受资。
王川和林斌都是小米元老级人物,林斌更是小米集团“二把手”的存在,周受资此前任小米CFO,掌握财政大权,但于去年卸任。
7月,中兴通讯执行副总裁曾学忠担任小米手机部总裁,直接向雷军汇报,或许是在为手机芯片做准备。
这似乎都显示着小米还没有放弃澎湃芯片,但此刻重启手机芯片对小米来说绝非易事。
小米表示今年研发投入会突破百亿,算是达到了芯片研发应有的体量,但若要常年坚持巨额投资对小米来说可能并不容易。另外在5G爆发前夜,市场对SoC基带芯片有更高的要求,对新玩家很不友好。
今年4月小米松果创始合伙人宓晓珑离职加入紫光展锐,宓晓珑曾是华为无线基站的早期技术团队成员、海思无线技术创始团队成员。
分拆出大鱼后,本就不大的松果电子如今更像是空壳团队,用什么去吸引尖端人才也是摆在小米面前的难题。
三、大鱼起航,小米拥抱物联网
自研芯片上小米也有两手打算,一方面是坐在手机芯片牌桌上艰难的博弈,另一方面是转向门槛较低的物联网市场。
去年4月2日松果电子分拆出大鱼半导体,小米持有南京大鱼半导体25%股权,团队集体持股75%,这类似于小米生态链公司股权架构。
分拆后大鱼半导体将专注半导体领域AI和IoT芯片研发,松果继续专注手机SoC和AI芯片研发。
一个月后大鱼联合阿里平头哥发布了一款物联网NB-IoT芯片大鱼U1。采用平头哥的CPU IP内核,内置GPS/北斗进行位置跟踪,同时大鱼半导体开辟了图传专用芯片,用于无人机的高清图像处理。
但布局物联网芯片应该在更早之前。松果2018年就与阿里旗下的中天微开展RISC-V的合作,中天微提供基础平台,松果电子提供 SoC 智能硬件产品。
同样在2018年,小米开始广泛在物联网和智能家居领域撒网投资,被投企业数量远超过手机。

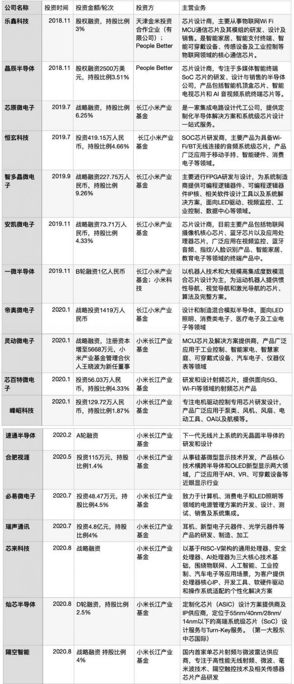
表2:小米智能终端、物联网、工业互联网领域投资
智能终端芯片方面,包括晶辰半导体、恒玄科技、安凯微电子、帝奥微电子、一微半导体、速通半导体、合肥视涯、必易微电子和瑞声通讯。
被投企业涉及到非常多的细分领域,包括蓝牙耳机、LDE电源、照明、导航、智能机顶盒、视频监控、可穿戴设备等。基本每个细分领域只投一家企业,且是优质的头部企业,比如晶辰半导体就是智能机顶盒行业的隐形冠军。
物联网方面被投企业主要包括乐鑫科技、灵动微电子、芯百特、速通半导体和隔空智能。
乐鑫科技、灵动微电子和芯百特分别是本土MCU芯片和射频芯片研发商。速通半导体研发的是“黑科技”Wi-Fi 6,不但可以更好的支持当前的无线网应用,更可以满足4k/8k视频、VR/AR等的应用,是万物互联网的基础支撑技术。
隔空智能是新近投资的一家企业,是国内首家单芯片射频与微波雷达供应商,面向智能家居、节能照明和儿童玩具市场,致力“隔空控物”技术的实现。
另外,芯原微电子、灿芯半导体和芯来科技是米系投资中较为特殊的存在,这三家企业都触及到了芯片设计的核心环节。
芯原微电子和灿芯半导体都是一站式芯片定制服务和半导体IP授权服务提供商,其中芯原主要客户包括英特尔、三星、Facebook、谷歌、亚马逊等等多家巨头公司。
芯来科技是为数不多的本土RISC-V处理器内核IP和生态平台公司企业,RISC-V架构具有精简和灵活两大特点,在物联网、控制器、数据中心等专用芯片和边缘计算等市场有很大的优势。
此外,峰岹科技和智多晶微电子都是工业互联网企业,分别专注电机驱动控制芯片和可编程逻辑器件。
以上企业也有不少都开启了IPO征程,芯原微电子8月刚刚登陆科创板,恒玄科技、帝奥微电子等也都在拟IPO。
小米在产业链公司IPO的进程中也获利不少,比如在2016年、2018年均投资过乐鑫科技,在其2019年IPO时,小米2016年的投资增值近5倍,合计获利7000万元。
相比于手机芯片,物联网芯片赛道似乎更适合小米。物联网芯片对技术和性能的要求没有手机SoC芯片那样严格,拼的是低成本、低功耗,研发成本和难度也较低,同时也可以避免不擅长的基带技术。
并且,在竞争格局未定的物联网市场中,相比其他竞争对手,小米有庞大的硬件储备量。根据2019年数据,小米IoT平台已连接设备已经达到了2.348亿台,同比增长55.6%。小米更了解系统对芯片的需求,当硬件和芯片结合,就会产生比较高的壁垒。
不过小米物联网芯片未来的路也不会太轻松,毕竟物联网这块庞大的市场任谁都想来咬一口。
四、投资芯片制造,小米还是那个“互联网公司”吗?
小米10至尊纪念版发布后,雷军发了一条微博——

小米新品太火,想去工厂帮忙拧螺丝,结果工厂负责人说,“我们这里是全自动产线,全是机器自动拧,不需要人工拧螺丝。”
玩的一手好互联网营销的雷军成功的将小米智能制造工厂带入了大众视野,也像是在向公众力证,“看,小米不仅仅是一家互联网公司。”
除了核心技术,小米最焦虑的可能就是制造。国内头部手机企业中,小米是唯一一家没有工厂的。
不碰制造的互联网模式成就了小米的极致性价比,但也在一定上阻碍了小米向高端市场进军。
对硬件疏于管控的后果就是小米高端机型总会少那么些质感,在网友对小米10的测评中,很多不满都来自于硬件的细节处理,比如“屏幕清晰度不如华为”“音量键和电源键松垮,不像6000的价格”等。
所以,小米铺开了制造的路。去年一期智能工厂在北京亦庄开工,占地1.86万平方米,投资金额6亿元,设计年产能达百万级,主要用于研发试产。
同时二期工厂也正在规划中,产能大幅度扩张预计达600亿,除手机外还涉及工业制造。
在投资方面,小米的半导体投资名单中也罕见的出现了两家芯片制造企业,南京泰治自动化技术有限公司、比亚迪半导体。

表3:小米芯片制造领域投资
泰治科技是国内专注“工业4.0”,为集成电路、LED、PCB、新材料等高科技制造业,提供生产全流程的“智慧工厂”解决方案的领导性公司。在IC封测及LED封测行业,已经与长电科技、华天科技等结成了战略合作关系。
比亚迪半导体是由车企比亚迪分拆出的半导体公司,负责车规级功率半导体IGBT芯片的设计、生产和封测。
研发起芯片、做起制造的小米还会是消费者当初熟悉的小米吗?
如果小米真的实现了智能制造,那它所赚取的硬件利润就肯定会超过当初承诺的5%,如果一直秉承不超过5%的硬件利润,那么在制造环节的投入相当于白干。
下一个十年,逐渐脱离互联网标签的小米会走向什么方向?
本文来自微信公众号:机器之能(ID:almosthuman2017),作者:徐丹
相关推荐
详解小米120亿芯版图
涉足芯片制造,触及核心架构,详解小米120亿“芯投资”版图
雷军的贪婪时刻:两个月密集投资8家芯片公司,小米极速“补”芯
知料 | 小米造“芯”?有心便好
最前线 | 股价创新低后,小米拿出120亿港元回购救急
阿里巴巴的芯版图
小米造芯这五年
OPPO、vivo、小米的创「芯」之路
富士康造“芯”版图:密谋四年,布下一张芯片产业网
2019年三季度全球智能手机总利润120亿美元,苹果独占66%
网址: 详解小米120亿芯版图 http://www.xishuta.cn/newsview31245.html
推荐科技快讯
- 1问界商标转让释放信号:赛力斯 95792
- 2报告:抖音海外版下载量突破1 25736
- 3人类唯一的出路:变成人工智能 25175
- 4人类唯一的出路: 变成人工智 24611
- 5移动办公如何高效?谷歌研究了 24309
- 6华为 nova14深度评测: 13155
- 7滴滴出行被投诉价格操纵,网约 11888
- 82023年起,银行存取款迎来 10774
- 9五一来了,大数据杀熟又想来, 9794
- 10手机中存在一个监听开关,你关 9519
