创投周报 vol.80|「猿辅导」完成新一轮12亿元融资,医疗健康领域多起融资事件,以及多个值得关注的早期项目
本周创投市场的热度与上周基本持平,其中战略投资、A轮占主导。医疗健康融资事件依然保持热度。2020 年,医疗健康在创投行业的 “常青树” 角色被资本市场深深认可。刚刚过去的上半年,医疗健康产业发生了众多投融资事件,国产替代以及自主研发的医疗器械已经成为持续吸引的投资的一大主线。
整理:晓韵、路扬
编辑:念真
一周创投热点
1. 自8月30日至9月5日,上周共发生61笔融资事件,与上周(60)笔基本持平
2. 在赛道分布看,本周Top3 热门融资赛道分别为:医疗健康17笔(27%),智能硬件9笔(15%),本地生活、企业服务各6笔(各占10%)
3. 从融资轮次看,项目大多集中在初步融资阶段及产略投资阶段,其中A轮投资12笔,战略投资17笔。

融资轮次分布图,36 氪经公开资料整理

融资赛道分布图,36 氪经公开资料整理
一周融资大事件
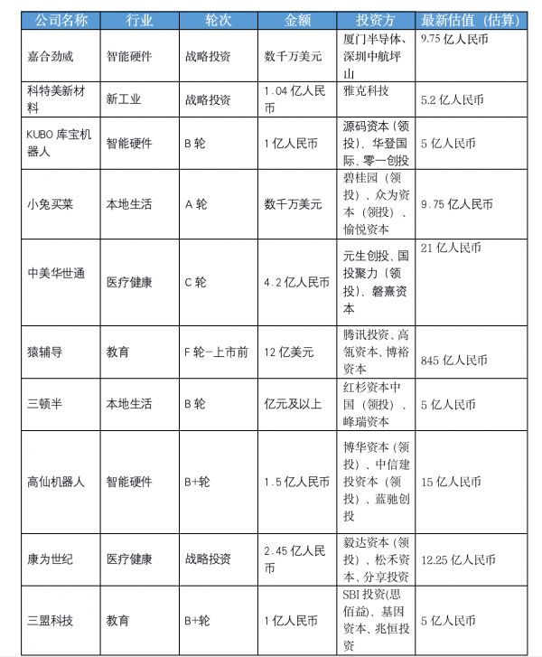
本周融资大事件共有19笔,相比上周(23笔)有所减少,本周大额融资赛道分别是:健康医疗6笔,新工业4笔,智能硬件4笔。
大笔融资集中在热门赛道,本周健康医疗、新工业、教育以及本地生活均出现了大笔融资,其中猿辅导测算今年的现金收入将达到 180 亿到 200 亿人民币之间,相比于年初那轮融资上调了 30% 以上。其中 K12 板块(猿辅导网校和斑马AI课)的目标收入约 150 亿人民币,成人教育板块(粉笔公考)约 40 亿人民币。财务确认收入角度,今年猿辅导公司也将达到100亿左右,而去年这一数字为28亿。

一周融资大事件
一周募资大事件
36氪经公开资料整理,本周共有5支基金开始募资,或完成首轮关闭,计划募集资金规模超过210亿人民币,其中最大笔母子由中关村融信金融信息化产业联盟、北京建厂资产管理有限公司等发起简历,基金一期规模100亿热门民币。是通信产业投资基金将按照政府引导、市场运作原则,结合建厂资产和融信联盟的专业运作能力和资源整合优势,围绕通信产业开展投资。

一周募资大事件
一周好玩项目

一周好玩项目,36氪经公开资料整理
消费文娱
「拿火音乐」
拿火音乐是新材料吉他 LAVA ME的设计公司。从材料科学到工艺,到声学仿真等领域,拿火拥有超40项发明、实用新型专利。在生产方面,拿火以苹果公司的核心供应链代替了乐器工厂,并将传统吉他 45-60 天的生产周期革命性降低至 2-3 天。
公司下一步将聚焦智能乐器及与其配合的人机交互之音乐教育,团队正投入研发融合现有技术与音频算法、智能软硬件的新型乐器,包括智能钢琴与智能打击乐等产品。
「小兔买菜」
小兔买菜成立于2019年,创始成员大多来自于美团,CEO华晟曾参与孵化美团外卖的天外飞鲜业务,联合创始人黄焱曾担任小象生鲜华北区供应链负责人,参与孵化美团买菜业务。创始团队在生鲜电商的线上线下融合、新零售门店运营、生鲜供应链组织等方面都有着丰富经验。
小兔买菜定位于“线上线下一体化社区生鲜店”,侧重服务新一线、二三线城市社区生鲜消费场景,主要为白领、新妈妈、新老年等偏向于70、80后消费群体,提供近场景下的高品质、高性价比的一日三餐的生鲜消费解决方案。
「Unipal有陪」
Unipal有陪成立于2019年1月,定位猫咪智能生活零售服务平台,希望通过“渠道品牌+产品品牌”的复合多品牌战略构建宠物智能产品生态。旗下第一款产品——猫塔智能猫厕所定价799元,于本月28日在品牌官方小程序发售,5天预约人数约14330人。
此前,Unipal曾获得由启尚集团和阿米巴资本投资的数千万元Pre-A轮融资。
Unipal有陪CEO钟金俊有13年消费类互联网零售经验,曾担任芳草集、品尚红酒、小恩爱APP、LOHO眼镜等企业联合创始人/合作人高管。
科技
「Nreal」
Nreal是一家致力于用AR/MR产品研发、生产、销售的科技公司。2017年成立于北京,2019年Nreal发布了公司首款可与手机链接的消费级AR/MR眼镜Nreal Light。2020年初,又发布了全新3D系统「星云」可支持所有原生安卓应用。此外,Nreal在着力改进产品体验、完善上游核心供应链的同时,积极推动商业落地。
「高仙机器人」
高仙成立于2013年,主要研发智能清洁机器人,是行业内最早提供SLAM解决方案的公司。其机器人清洁功能包含尘推、吸尘、清扫、洗地、抛光、洗地、消毒等,可以为每个落地场景灵活搭配各种设备组合。
目前,高仙主要有6条产品线,包括:1. 室内外洗地、餐厨油污清洗、消毒、推尘专用的75系机器人;2. 室内洗地、医疗级消毒、推尘专用的50系机器人;3. 有大理石抛光、晶面、翻新功能的室内石材养护专用60机器人;4.室内跨楼层地毯、硬质面扫地吸尘专用的Mini型机器人;5.室外垃圾自主倾倒专用的无人扫地车111;6.应用于市政道路和园区景区的无人驾驶环卫车G2。
医疗健康
「华龛生物」
华龛生物全称北京华龛生物科技有限公司,成立于2018年8月,由清华大学医学院杜亚楠教授科研团队领衔创建,清华大学参股共建。团队专注于解决定制化、规模化、自动化、高质量的干细胞培养扩增工艺,为客户提供创新性的3D细胞技术产品与服务,推动干细胞应用领域与新药研发领域的快速发展。
公司核心技术源于清华大学的科技成果转化,3D FloTrix®系列产品是可实现针对干细胞大规模培养扩增工艺的整体解决方案,同时也是针对干细胞的注射型创新药剂产品。3D FloTrix®系列产品相关技术目前已获得30余项专利成果,30余篇国际期刊报道,相关技术产品已在国际知名期刊杂志如Nature Materials、PNAS等刊登。
「方润医疗」
方润医疗全称方润医疗器械科技(上海)有限公司,成立于2009年。公司致力于微创治疗产品研制与生产。「方润医疗」于2016年全资收购了国内研发肿瘤介入治疗的射频消融术的企业迈德医疗,并从此拥有等离子消融和射频消融两大高值射频器械领域的核心技术。
目前,公司产品已获得CFDA注册12项,国家专利10项,并获得CE认证及ISO 13485质量体系认证,并与国际医疗器械公司泰尔茂(TERUMO)在欧洲达成了战略合作。
「完颜」
完颜是一个专注于服务消费医疗领域的品牌机构线上渠道全案服务商,公司成立于2019年10月,聚焦医美、齿科、眼科、孕产、体检等消费级医疗行业以及检后管理、基因筛查等健康产业,希望服务优质消费医疗机构,并为消费者甄选专业、安心的医疗服务产品。
根据团队提供的信息,从成立至今,完颜服务已服务上百家优质品牌消费医疗机构,包括众多行业头部品牌及多家医美、齿科、眼科上市企业。在完颜的服务下,这些机构的线上销售额基本能有30-100%的提升,部分机构入驻仅半年就在618期间在各平台做到了类目前三。
餐饮
「单身粮」
单身粮是一个卡位单身人群打造的社交零食品牌。单身粮选择卡位单身人群,针对他们在不同场景中的需求来设计产品,形成平台性品牌。
品牌最早以印有“狗”形象的薯片为大众熟知,后围绕2亿多“单身人群”,研发了休闲零食、速食、饮料等一系列的产品,今年还推出了速食面子品牌“撩面”。
「月不半」
月不半想要推出一款主打国风元素的燕麦营养球,包含茉莉和芋头两种口味。团队定位中高端品牌,将目标人群定位为15-25岁、高消费的一二线城市女性用户,因此在包装设计上也选取明亮偏国风、更符合当下女性审美和品味的色彩,在口味上选择茉莉和芋头也迎合了国潮这一亮点。
一周政策
工信部:今年将编制“十四五”期间大数据、软件、信息通信等产业规划
36氪获悉,在2020服贸会数字贸易发展趋势和前沿高峰论坛上,工信部部长肖亚庆介绍,“十八大”以来,中国数字经济规模从11万亿增长到35.8万亿,占GDP总量达到了36.2%。肖亚庆指出,2020年是开启国家“十四五”新征程的基础之年,工信部将高质量编制“十四五”期间大数据、软件、信息通信等产业规划。明确新形势下的发展目标和任务,培育软件产业生态、推动产业聚集,加快建设数字基础设施,推动5G大规模的商用部署。
科技部:支持武汉建设国家新一代人工智能创新发展试验区
近日,科技部致函湖北省人民政府,支持武汉市建设国家新一代人工智能创新发展试验区。科技部明确,武汉要强化技术研发和创新应用,促进人工智能与经济社会发展深度融合。依托武汉在人工智能科教资源、产业基础、应用场景等方面优势,加强人工智能关键核心技术研发,建立安全高效的智能化基础设施体系,拓展应用场景,在智能网联汽车、智能制造、智能数字设计与建造、智慧医疗等领域打造创新应用标杆,促进人工智能与实体经济、智慧城市、社会民生深度融合。
商务部:调整发布的《中国禁止出口限制出口技术目录》不针对具体企业
商务部发言人高峰称,此次调整发布的《中国禁止出口限制出口技术目录》,是根据科技发展形势和推动国际科技交流合作的需要,按照国际惯例,对2008年《目录》进行的例行调整,不针对具体企业。此次《目录》调整是在履行完法定程序后发布实施的。如果相关企业在贸易、投资或对外经济技术合作中涉及向境外转移《目录》中所列举的技术,建议企业及时向省级商务主管部门咨询,按照有关规定办理。
商务部:推动赋予自贸试验区更大改革开放自主权
商务部自贸区港司司长唐文弘表示,下一步,商务部将继续推进高质量建设自贸试验区,推动赋予自贸试验区更大改革开放自主权,形成更多针对性强、实效性强、集成性强的制度创新成果,推动更深层次改革,实行更高水平开放,在探索形成以国内大循环为主体、国内国际双循环相互促进的新发展格局方面,走在前列,打造改革开放新高地。
深圳:港澳企业在自贸片区投资拟取消所有准入限制
《深圳经济特区前海蛇口自由贸易试验片区条例》和《深圳经济特区前海深港现代服务业合作区条例》近日经市人大常委会议表决通过,并将于今年10月1日起实施,赋予前海这片更多先行先试的权利。条例提出,进一步降低投资准入门槛,探索对港澳企业在自贸片区内投资取消所有准入限制条件,促进与港澳服务贸易全面自由化。
商务部修订出台《外商投资企业投诉工作办法》
36氪获悉,商务部修订出台《外商投资企业投诉工作办法》,自2020年10月1日起实施。《办法》共5章,33条,进一步细化外商投资法及其实施条例有关要求,完善外商投资投诉工作有关制度。一是拓宽投诉事项范围。二是健全投诉工作机制。三是明晰投诉工作规则。四是加大权益保护力度。
一周人气观点
张永汉@众为资本
我不同意说共享经济是个伪概念,或者伪需求,我认为共享经济是成立的,从Airbnb、Uber、滴滴的案例来看,是很成功的共享模式,包括我们投资的共享充电企业小电科技也是一样的逻辑。
在共享经济中,资源与市场分享的一个大前提是信息化,你需要的时候如果找不到,或者说供应跟不上,供需两端无法对接,所以以前是不成立的。
为什么现在成立,因为互联网的普及,信息打通,滴滴提升了这个配对效率,所以才会说你不用开车了,就用共享司机、共享车。未来的汽车,结合无人驾驶,包括自己家的车,在家里没有使用的时候,都可以出去载人,这个就是把这种所谓的资产去共享,这里面需要科技的赋能。当然,移动支付的方便度也是整个共享经济一个底层非常重要的基础设施。
→《众为资本张永汉:共享经济不是伪概念》
吕妍@丁香医生
我觉得“健康营销”这件事情,我们最大的竞争对手是过去做会议营销的公司,类似一些保健品公司。他们会用非常夸张的方式跟用户做沟通,并且这种夸张的方式确实很容易打动用户,比如一万块钱去卖一个红外床垫。
坦白来说,这些营销方式对于我们而言是个冲击,因为我们没有办法做到那么夸张地去营销、宣传。但是我还是比较相信中国国民的素质是在不断上升的。他会慢慢开始能识别这件事情,能够选择相信一些更靠谱的、有科学循证的方式。所以我觉得健康本来就是一个慢生意,我们慢慢做,慢慢寻求增量就好了。
→《36氪专访|丁香医生吕妍:健康正在破圈,看好生活医学化的机会》
许小林@华盖资本
关于中国大健康产业未来十年的展望,五个观点:
第一,中国医药公司市值第一的恒瑞已经五千亿了,什么时间能够万亿?是不是它会成为第一家过万亿?甚至超过茅台的公司?很有可能。如果把我们飘扬总和他的太太,中国医疗行业最有钱的夫妻俩,他们俩公司加起来市值六千多亿了,过万亿已经不远。
第二,中国会产生全球领先的创新药公司吗?十年之后很有可能会出现,四家领先的市值已经过千亿了。未来会不会?可能十年有一点乐观,但是20年一定会。
第三,今天其实商业保险不是在座很多人的主要保险配置,也不是我们今天中国的主导,我们是靠医保支撑的。但是商业保险,未来会占据半壁江山。
第四,可能会出来中国市值过千亿的医疗大数据公司,包括我们最近在做的中资医疗医疗应急保障公司,有可能成为中国最大的市值医疗大数据公司。
第五,人会活到150岁吗?从目前来看,肿瘤已经变成了慢性病以后,人的寿命是有可能到120岁。我问了几个专家,他们觉得全世界很有可能到150岁,对未来在座的各位来讲,当你30岁-50岁的时候,千万不要说自己老了,因为你和老很还远,你人生1/3才完成。大家不是担心自己老了,还是担心未来还有一百年怎么办,这是我们真正担忧的事。
→《华盖资本许小林:医疗健康是慢生意,巨大泡沫是短期现象》
韩锐@高榕资本
1.中国消费投资的底层结构性机会蕴藏在代际更替里,也就是进入人生新阶段的消费者决策要素的权重和排序的重大变化里。
2.新需求的积累和创业公司的发展分为酝酿期、爆发期、成熟期。投资的关键在于通过观察新人群的出现和未被满足的需求积累方向来择势,以及通过定性的前置指标来择时。
3.场景和功能将替代品类,成为面向未来消费公司的第一标签。
4.新物种公司将抓住“商品与服务”、“渠道与品牌”合二为一的契机,打包成完整的产品呈现在消费者面前,而私域工具将成为二三十年来世界范围内对消费品公司来说革命性的基础设施,为消费品公司提供渠道、并叠加服务层。
5.可被迁移的信任,是为品牌。
6.未来的消费巨头可能的成功路径:通过高势能品类建立信任锚点;沿着自然的场景或功能充分泛化信任;利用服务层建立顾问心智,整体解决场景和功能问题,不断获取钱包份额。
→《高榕资本韩锐:所有行业都值得重新解构,场景和功能将成为未来消费公司的第一标签》
杨亚飞@36氪
鸡肉产业链的成熟,“洋快餐”们的推动功不可没。
肯德基、麦当劳进入中国30年以来,不仅培养了大量快餐管理人才,还搭建起一个以鸡肉为中心的上游供应链生态圈。截至2020年一季度末,肯德基中国共在逾1400个城市开设6600家门店。根据百胜中国官网,肯德基在中国约有550家原料供应商,涵盖从鸡肉、蔬菜、面包,到包装箱、设备、建筑材料等数千种采购商品,其中鸡肉原料90%以上为本土采购。
如今全产业链鸡肉食品龙头圣农发展,是在与肯德基签订长期合作后顺利完成转型,并在这之后迅速做大,成为肯德基在中国的前三大供应商之一;而即将IPO的餐企供应商千味央厨,其主要为肯德基、麦当劳、华莱士、海底捞、真功夫、九毛九、呷哺呷哺等提供速冻面米制品,并且是百胜中国TI级供应商。
→《一块鸡排开出2万家店,它比肯德基更懂下沉市场》
相关推荐
创投周报 vol.80|「猿辅导」完成新一轮12亿元融资,医疗健康领域多起融资事件,以及多个值得关注的早期项目
创投周报 vol.84|猿辅导完成G2轮10亿美元融资,「鲸准」获1亿人民币B轮融资,以及多个值得关注的早期项目
创投日报 | 「猿辅导」完成 10 亿美元新一轮融资,「Lilium」获腾讯领投2.4亿美元融资,以及今天值得关注的早期项目
创投周报 vol.75|多起数亿元融资事件,绿洲资本完成第一期美元基金募集,以及多个值得关注的早期项目
创投日报 |猿辅导交割 22 亿美金新一轮融资;「九章数据」获数千万元Pre-A轮融资;以及今天值得关注的早期项目
创投周报 vol.91|多起数亿元融资事件,中兴微电子获26.11亿元战略投资,以及多个值得关注的早期项目
创投周报Vol.59 | 瑞幸自曝财务造假致开盘熔断,31笔大额融资项目以及10个值得关注的早期项目
创投周报 vol.92 | 多起数亿元融资事件,华昊中天完成8.9亿元Pre-IPO轮融,以及多个值得关注的早期项目
创投周报 vol.93 | 多起数亿元融资事件,哪吒汽车获得20亿人民币C轮融资,以及多个值得关注的早期项目
创投日报 |「完美日记」完成1亿美元新一轮融资,「普施康」获数千万元B轮融资,以及今天值得关注的早期项目
网址: 创投周报 vol.80|「猿辅导」完成新一轮12亿元融资,医疗健康领域多起融资事件,以及多个值得关注的早期项目 http://www.xishuta.cn/newsview30480.html
推荐科技快讯
- 1问界商标转让释放信号:赛力斯 95792
- 2报告:抖音海外版下载量突破1 25736
- 3人类唯一的出路:变成人工智能 25175
- 4人类唯一的出路: 变成人工智 24611
- 5移动办公如何高效?谷歌研究了 24309
- 6华为 nova14深度评测: 13155
- 7滴滴出行被投诉价格操纵,网约 11888
- 82023年起,银行存取款迎来 10774
- 9五一来了,大数据杀熟又想来, 9794
- 10手机中存在一个监听开关,你关 9519
