六问中芯国际:厉害在哪儿,风险在哪儿?
7月16日上午,中芯国际正式登陆A股科创板,开盘价一度到达95元/股,较发行价上涨246%。中芯国际本次科创板首发募集资金净额超过450亿元,这是科创板史上以及 A 股近十年来最大规模的 IPO 计划,而另据 Refinitiv 的数据,中芯国际A股上市也很可能是本年度全球最大集资金额的 IPO。
作为中国先进芯片生产的唯一希望,中芯国际目前的市值表现其实并不令人意外。另一方面,虎嗅Pro在其投研板块下,曾对中芯国际进行过专门研究,我们的研究员认为,中芯国际在中短期盈利方面,依然存在最大风险点,即先进制程客户订单不足及相关投资设备的折旧。
同样在上周虎嗅Pro《前沿技术情报所》专栏的周报中,我们的分析师Odin老师曾撰文称:
“这次 IPO 当中,除了最大投资者国家大基金以及新加坡政府和一些创投企业之外,更多的是半导体相关企业投资,当中包括安集微电子、中微半导体等中芯需要的上游材料供应商;以及全志、澜起、韦尔、汇顶等重要的下游芯片设计公司。原因何在?他们并不是为了要投机炒卖,而是因为中芯对国内芯片业影响巨大,无论是上游或下游企业,均想通过投资,确保自己的供应链或客户来源。
换言之,中芯国际的这次 IPO 并不是投资者的投机盛宴,更多的是半导体产业界自己的一次互相支持的行动。事实上,对芯片业没有足够认识的投资者,单纯通过财务数据,是不可能清楚中芯目前的升值潜力、也不可能了解背后的风险。”
那么,到底该如何看待中芯国际这家公司,它的真正优势是什么,风险又藏在哪里?今天,虎嗅Pro从投研产品中有关中芯国际的价值清单中摘录出了6个重要问题及其答案。你还可以解锁虎嗅Pro会员,获得有关中芯国际的逾15000字的深度分析,以及对芯片行业上下游重要上市公司的商业价值解读。
中芯国际是一家什么样的公司?
根据招股书披露,中芯国际是全球领先的集成电路晶圆代工企业之一,也是中国大陆技术最先进、规模最大、配套服务最完善、跨国经营的专业晶圆代工企业,主要为客户提供0.35微米至14纳米多种技术节点、不同工艺平台的集成电路晶圆代工及配套服务。
在逻辑工艺领域,中芯国际是中国大陆第一家实现14纳米FinFET量产的晶圆代工企业,代表中国大陆自主研发集成电路制造技术的最先进水平。
公司在中国上海、北京、天津和深圳拥有多个8英寸和12英寸生产基地,为境内外客户提供高品质的服务。截至2019年末,上述生产基地的产能合计达每月45万片晶圆(约8英寸)。除中国大陆外,公司亦在美国、欧洲、日本和中国台湾设立了市场推广办公室,在中国香港设立了代表处,为全球客户提供优质的服务。公司主要晶圆制造厂情况见下表。

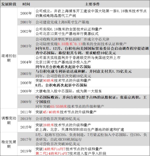
中芯国际是怎么发展起来的?
中芯国际的发展历程可以分为三个阶段:
2000~2008年为艰难初创期,张茹京2000年创立公司,2003年及之后与台积电长期存在争端,2005年1月取得阶段性和解后时隔1年再次遭台积电起诉,直到2009年11月再次和解并向台积电授予占8%的认股权证,同时创始人张茹京离职;
2009~2016年经历过管理层变动后走向盈利,在此期间,大唐国际、中投公司入股中芯国际,管理团队也经历了变动,2012年邱慈云出任首席执行官后,中芯国际开始注重成熟工艺的应用,业绩扭亏为盈,但是先进制程投入不足使得与台积电的差距进一步拉大;
2017年后技术型CEO梁孟松博士加入,中芯国际在先进制程获得重大进展,2019年下半年实现14nm节点量产,目前N+1/N+2工艺顺利推进,同台积电存在2代制程的差距。

中芯国际的市场地位究竟是怎样的?
中芯国际全球市场排名第4,大陆市场排名第1。
根据IC Insights统计,2018年前十大纯晶圆代工厂商占全球市场97%的市场份额,前五大厂商(台积电、格罗方德、联华电子、中芯国际、力晶科技)占全球市场88%的市场份额,中芯国际全球第4。

根据IC Insights公布的2018年纯晶圆代工行业中国市场销售额排名,中芯国际占中国纯晶圆代工市场份额的18%,在中国大陆企业中排名第一。
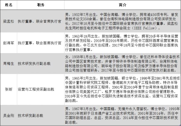
中芯国际的核心技术人才都有谁?
晶圆代工领域核心竞争力就是人才,那么中芯国际的核心技术人才都有谁?
根据招股书披露,中芯国际核心技术人员主要有5名,分别为ZHAO HAIJUN(赵海军)(联合首席执行官)、梁孟松(联合首席执行官)、ZHOU MEISHENG(周梅生)(执行副总裁)、ZHANG XIN(张昕)(运营与工程资深副总裁)、吴金刚(技术研发副总裁)。5人的主要简介如下表:

如果中美摩擦进一步加剧,中芯国际能否扛住?
根据中芯国际的招股书披露,中芯国际的设备、原材料很多都依赖境外企业,尤其是设备。
公司在招股书并未披露具体供应商名字,但从招股书的风险因素披露信息中了解到公司的部分重要原材料及核心设备都是来自大陆外企业(主要是日本、韩国、荷兰、美国等区域企业),尤其在设备方面,对美国公司的依赖较重。在公司现有设备和拟采购设备(已签署合同)中存在大量美国公司的设备。公司在2017年-2019年累计设备采购金额前3的企业中有2家是美国公司,另外1家还有美国参股,具体见图1、图2。如果中美贸易摩擦进一步加剧,势必会对公司产生影响。

(图1 资料来源:中芯国际招股书)

(图2 资料来源:中芯国际招股书 注:序号1、3都为美国公司,序号2为荷兰公司,但美国公司参股)
先进制程投入不菲,如果少了华为这个重要大客户,还有哪个客户能承接?
根据公开信息披露,目前中芯国际14nm工艺的主要客户为华为,其第一批代工的芯片为华为海思710A手机芯片,主要用于荣耀Play4T手机,目前该手机已量产上市。如果后期中芯国际不在能为华为生产芯片,那么国内还有哪个客户能承接该部分产能?先进制程的投入可是不菲,没有客户的订单支持,将会是个很大问题。

中芯国际的产品主要应用于半导体产业的哪个环节?对应的市场规模是多少
中芯国际的主要风险点有哪些?
中芯国际的在研项目进展怎么样?
……
更多中芯国际价值清单拆解,可于虎嗅APP-Pro会员页面-公司价值版块查看。
#看完别走#虎嗅组建了一个虎山行·价值投资交流群,群内有更多关于上市公司投资价值的高质量交流讨论。如果你是更关注行业、公司质地本身而非单纯追涨杀跌的一员,不妨点击此处填写问卷,加入我们~审核严格(为群友把关),还请认真填写。
相关推荐
六问中芯国际:厉害在哪儿,风险在哪儿?
下沉流量的价值在哪儿?
中国的5G究竟领先在哪儿?
国内46城将投200亿推进垃圾分类,AI公司们的机会在哪儿?
专攻高精定位解决方案,「千寻位置」要解决自动驾驶车辆“我在哪儿”的问题
中芯国际,还是中招了
中芯国际到底能不能追上台积电?
中芯国际,谨慎乐观
2019中国农业食品投融资报告:下一个十亿美金的投资机会在哪儿?
最前线 | 股价结束连涨,中芯国际午后开盘跌3.6%
网址: 六问中芯国际:厉害在哪儿,风险在哪儿? http://www.xishuta.cn/newsview26918.html
推荐科技快讯
- 1问界商标转让释放信号:赛力斯 95792
- 2报告:抖音海外版下载量突破1 25736
- 3人类唯一的出路:变成人工智能 25175
- 4人类唯一的出路: 变成人工智 24611
- 5移动办公如何高效?谷歌研究了 24309
- 6华为 nova14深度评测: 13155
- 7滴滴出行被投诉价格操纵,网约 11888
- 82023年起,银行存取款迎来 10774
- 9五一来了,大数据杀熟又想来, 9794
- 10手机中存在一个监听开关,你关 9519
