昔日“造富神话”暴风或退市,江湖再无冯鑫
编者按:本文来自微信公众号“锌财经”(ID:xincaijing),作者:陈凯乐,36氪经授权发布。

冯鑫或许从未想过,仅仅五年暴风的命运就已经急转直下。
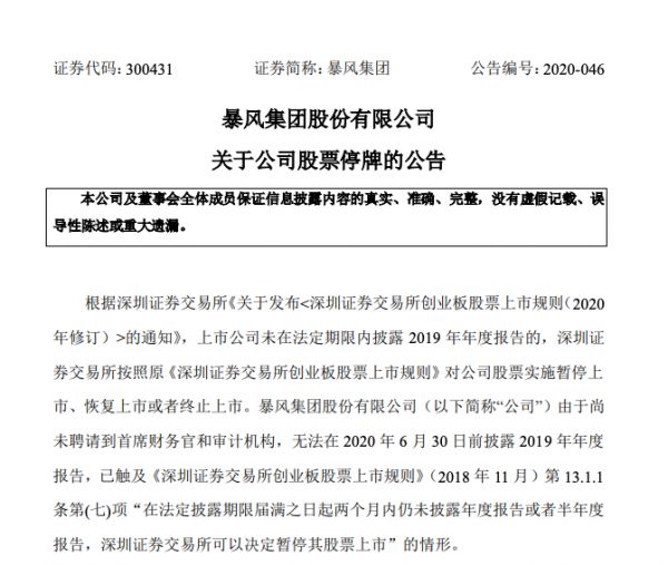
7月1日,暴风开始停牌。早在前一天晚上,暴风集团对外发布公告称,因尚未聘请到首席财务官和审计机构,无法在2020年6月30日前披露2019年年度报告。换句话说,接下来的15天里,暴风将决定是否退市。

暴风集团发布停牌公告
回到5年前的3月24日,暴风集团登陆创业板。在40天的时间里,暴风拉出了36个涨停板,市盈率接近1000倍。在暴风内部,还诞生了10个亿万富翁、31个千万富翁、66个百万富翁。
至此,暴风一度被称为“妖股”。
眼看他高楼起,眼看他宴宾客,眼看他楼塌了,世界商业史上反复被验证的魔咒,暴风也逃不开。实际上自上市之后,暴风除了原本的影音业务,在体育、VR眼镜、以及TV新业务上的资本游戏,都在一步步把暴风和冯鑫拉向深渊。
“资本是个双刃剑,你做成了,他就在帮你,你做砸了,那么你就会背负很多包袱。”对外界的评价,直到后来冯鑫才公开承认,“对不同属性的钱不理解,这是我的错误。”
遗憾的是,如今等待暴风的命运似乎只剩退市了。
1 “妖股”诞生
那是个不缺乏神话的年月。
2005年,雅虎以10亿美元换取了阿里40%的股份,而后不缺资金的淘宝在国内最终击败了ebay;同一年,百度在纳斯达克上市,市值创下了中国企业在美国上市的最高纪录;同时,姚劲波通过倒卖域名赚取了人生的第一桶金,随即成立了58同城。
同样是在2005年,在连续吃了周鸿祎、雷军的闭门羹后,冯鑫决定自掏腰包,成立公司。冯鑫自己算过一笔账,找人投资播放器要200万,自己掏钱20万也能做。于是几个月后,一款名为“酷热影音”的产品问世。
这成了暴风的前身。很快,冯鑫遇到了第一个影响他创业命运的人—蔡文胜。
彼时的蔡文胜,先后押中了美图、58以及创新工厂,已经转型成为一名天使投资人。“用资本撬动商业”,逐渐成为其信条。随后这样的信条,也被深深刻进了冯鑫的脑海里。

暴风集团上市
在蔡文胜的支持下,冯鑫先后拿到了300万人民币、300万美金两笔投资。2008年,即便国际金融危机,冯鑫依旧拿到了经纬创投和IDG的600万美元融资。
有了资本的加持,暴风开始急速挺进。2007年先后收购了暴风影音和另一个播放器—超级解霸。至此,暴风影音成为国内本地视频播放软件第一品牌。
2009年,国内爱优腾尚未崛起,暴风影音已经坐拥2.8亿用户。CNNIC的数据显示,2009年中国网民数量仅3.84亿。也就是说,每10个网民,就有7个人在使用暴风影音。
垄断长视频网民,暴风影音成了当时的神话。
2015年3月24日,对冯鑫而言是难忘的。就在当天,暴风影音登录创业板。上市的2个月时间里,暴风市值随着A股疯长10倍。几乎是一夜之间,暴风诞生了10个亿万富翁、31个千万富翁和66个百万富翁。冯鑫本人的身价,也成功迈入百亿大关。
“那会天天按计算器,看自己身价涨了多少。”一位离职员工如此回忆。
但事出反常必有妖。对暴风疯涨的市值,杭州一位知名财经作家曾公开评价,“疯了。”
2 赌徒
但身价的飞涨,直接刺激了冯鑫。此后的数年时间,暴风似乎从一家企业,变成了投资公司。遇到感兴趣的业务,冯鑫的做法几乎就是用资本以小撬大,直接买断。
赌徒,类似对冯鑫的评价开始不胫而走。而证明这个称号最明显的例子,就是冯鑫收购MPS了。
2015年,刚上市的暴风开始将目光转向了体育。彼时,大文娱概念盛行,马云收购了优酷,这被逍遥子在内部复盘会上称是阿里2015年最重要的动作;而乐视也在当年将触手伸到了文娱的各个角落。

已经停牌的暴风集团
就在当年,有媒体报道乐视至少用4亿美金,拿下了2016~2017未来三个赛季香港地区的英超转播独家权益;苏宁持股64%的PPTV,也用2.5亿欧元签下了西甲独家全媒体版权。体育版权之战如火如荼。
而冯鑫为了拿下英超、意甲等国际赛事的版权,锁定了MPS公司(MP&Silva)。
苦于资金不足,冯鑫拉来了光大证券,玩了一手以小博大的游戏。简单来说,就是暴风出2亿,光大出资6000万元,再以2.6亿撬动其他出资方募资50亿元成立浸鑫基金,来收购MPS 65%的股权。
冯鑫想得很美,自己先用52亿把MPS买下,再倒手高价卖给暴风,装进上市公司。如此一来,自己倒卖能赚上一笔,同时股价也得以抬升,两全其美。
2亿撬动50亿,赌徒的本性在此刻显露无疑。
但风险在于,以小博大的组局者,必须为其他人的收益兜底。如果赚钱皆大欢喜:约定一年半内暴风上市公司“接盘”MPS,浸鑫基金则完成退出。如果亏损,优先级合伙人们作为债权人,要优先收回投资。
也就是说,暴风和冯鑫将成为巨额债务的最大责任人。
后面的故事众所周知,花费巨资的MPS仅两年半即告破产清算,50亿元灰飞烟灭。MPS的三位创始人拿了钱早就逃之夭夭。合资的光大证券,损失高达15亿。并且在2019年5月,用一纸诉状将暴风告上了法院,要求后者赔偿7.5亿。
但损失最惨重的还是冯鑫和暴风影音。2018年财报显示,暴风亏损高达10.9亿元,两年前其年盈利尚为5000多万。而在被光大控告后,两个月的时间里冯鑫就因受贿已锒铛入狱。
四年时间,暴风已经从天堂走入地狱,而江湖也再无冯鑫。
3 资本游戏
事实上在MPS之前,暴风在业务上的动作更像是资本游戏,且发展都均不温不火。
从2009年开始,经过六年的发展,长视频领域爱优腾早已崛起。2012年,优酷土豆合并,占据了市场近70%的份额;一年后,爱奇艺宣布收购PPS视频业务。
版权争夺战愈发火热,即便爱优腾每年亏损数十亿,但其背后早已出现为其输血的BAT三巨头。再反观暴风影音,2.14亿元的IPO融资,以及一年4亿元左右的广告营收,跟三大视频网站的版权花费比,依旧捉襟见肘。
冯鑫只得退居其次,将目光瞄向了二线市场,开启了大规模的并购。
在这样的情况下,稻草人影业、立动科技和甘普科技三家公司被冯鑫相中。根据此前媒体的报道,即便三家公司当时总资产只有2.19亿,暴风开出的收购价码依旧高达31亿元。冯鑫甚至信誓旦旦,暴风科技将进军影视、游戏、海外三大业务,进一步完善全球DT大娱乐战略布局。

暴风曾经力推的VR眼镜
但被冯鑫忽视的却是,经历了2015年的股灾,国内的经济开始“脱虚向实。”就在2016年的6月份,证监会否决了暴风对稻草熊等公司的收购。
从此刻开始,冯鑫一直笃信的资本游戏已经不奏效了。
除此之外,暴风在VR眼镜上的发力,也并未奏效。财报显示,截至2019年6月末,暴风净资产为-2.64亿元,子公司暴风智能2019年半年度归属于母公司所有者的净亏损也高达8743万元。
就在彼时,暴风就发布风险提示称,公司存在经审计后2019年末净资产为负的风险,从而可能被暂停上市。
故事的结局在彼时已经被写好。
“这个世界是荒诞的,本质上是偶然的,成功也是,要随时做好什么都没有的准备。”冯鑫似乎没有想过,自己曾经说过的这句话,竟然一语成谶。

相关推荐
昔日“造富神话”暴风或退市,江湖再无冯鑫
狱中冯鑫,暴风休克
暴风昔日“股王”冯鑫跌落神坛 刘诗诗赵丽颖“逃过一劫”
暴风今起停牌:从360亿市值到发不出年报 恐将黯然退市
暴风退市首日遭一字跌停 昔日400亿市值如今只剩3亿
“光大资本暴雷”新动态:超40亿赔付、暴风或退市、冯鑫无音讯
暴风另有“暴风眼”?实控人冯鑫或涉罗静案
十余载创业换来牢狱,数百亿财富灰飞烟灭:冯鑫不值得
暴风反思录:冯鑫被捕成内部“禁忌” 创业初心如何迷失
暴风退市首日遭一字跌停,昔日400亿市值如今只剩3亿
网址: 昔日“造富神话”暴风或退市,江湖再无冯鑫 http://www.xishuta.cn/newsview26101.html
推荐科技快讯
- 1问界商标转让释放信号:赛力斯 95792
- 2报告:抖音海外版下载量突破1 25736
- 3人类唯一的出路:变成人工智能 25175
- 4人类唯一的出路: 变成人工智 24611
- 5移动办公如何高效?谷歌研究了 24309
- 6华为 nova14深度评测: 13155
- 7滴滴出行被投诉价格操纵,网约 11888
- 82023年起,银行存取款迎来 10774
- 9五一来了,大数据杀熟又想来, 9794
- 10手机中存在一个监听开关,你关 9519
