陆奇直播万字实录:疫情后将出现哪些创业新机会?

奇绩创坛(原YC中国)创始人兼CEO 陆奇
钛媒体注:本文来自于奇绩创坛(ID:founders-first),钛媒体经授权发布。
在疫情带来的新格局里,哪些是创业者可以抓住的长期趋势?前沿技术的突破带来哪些创新和创业新机会?创业者应该如何在“突变”中找到自己的“加速”机会?奇绩创坛的投资逻辑是什么?
针对这些问题,奇绩创坛(原YC中国)创始人兼CEO陆奇做了一场以《正视挑战,把握创业创新机会》为主题的直播,分享了奇绩创坛视角下的分析框架和底层逻辑。
以下为直播实录:
大家好,我是奇绩创坛的陆奇,很高兴大家参加奇绩创坛的直播,我今天给大家分享的主题是“正视挑战,把握创业创新的机会”。
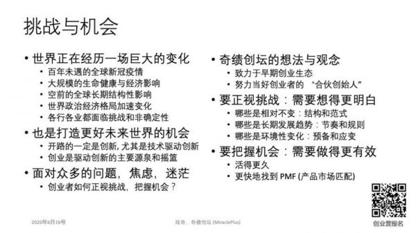
我为什么会选择这样一个主题跟大家分享,本质上是因为世界正处在一个巨大的变化当中,我们有百年未遇的全球新冠疫情,在全球范围内对人们的生命健康和经济生活造成了大规模的影响。
同时,新冠造成的未来的新的世界格局,将对全球有非常大的结构性影响,因此,世界经济政治的格局也在加速的变化,各行各业都面临着非常大的挑战和不确定性。
纵观历史,这样的“黑天鹅事件”——小概率,但是影响非常之大,往往会因此让世界建立一个新的环境,打造一个全新的世界,更美好的世界,这也是一个机会,而为这个机会开路的,一定是创新。
尤其是技术驱动创新,特别是今天年轻一代的创业者,你们觉得未来社会要如何生活,如何工作等,将是决定性的因素,因为创业创新是驱动创新的主要源泉和摇篮。
但是,创业者本身就要经过一个非常艰辛的历程,充满着很多不确定性。那面对今天这样一个新格局,未来到底何去何从,创业者应该如何来正视挑战,把握住机会?

今天我想分享一下我们在奇绩创坛如何看待这个问题。
奇绩创坛,我们致力于早期的创业生态,通过“创业营”的方法和创业者一起动手解决他们的核心问题,努力当好创业者的联合创始人。我们一起跟创业者合作,主要帮助创业者提高两个核心能力:想的更明白,做的更有效。而这正是“正视挑战,抓住机会”的核心需要去做的工作。
1. 如何看待“正视挑战”和“把握机会”
从我们的角度来讲,需要正视挑战,意味着我们必须对整个创新生态的全局有系统化且完整的梳理,能把大盘全面的看清楚,同时对新格局所带来的风险,要有充分的分析——这些风险的范围,非确定性的时间区间,帮助每个创业者做好充分的准备。
这里有三个环节:
第一,面对这么大的非确定性,首先要找到哪些是不变的,这往往要看结构和范式。
第二,有些变化是一个长期的趋势,我们可以看出它的节奏和变化的规则,便于我们把控。
第三,有一些变化是环境性的,会突然变化,很难预测,对这些影响的范围,争取做好最坏的准备,能够随机应变。只有这样,我们才能排除焦虑,排除迷茫,正确的判断。
同时要把握好机会,我们要必须要做的更有效。活得更久,活得更坚强,同时也更快的迭代,找到产品市场匹配,我们核心就这两点:要正视挑战,要把握住机会。
接下来跟大家分享我们如何仔细全面的分析这两个核心,第一个,想得更明白。

如何想得更明白,起点是要抓住创业创新的体系结构,哪一些是不变的。
创业创新有三大要素,这三个要素的有机结合不变。
首先是技术,技术永远是创新最永久最强大的驱动力。
第二是需求,光有技术没有用,必须有明确的需求,长期且大规模的需求,这是创新真正落地的一个基础。
第三是要有市场环境,能够赚到钱,能够有盈利的能力,只有这样,一个好的创业才能长期生长。
创业者本身的本质是用技术打造产品,用产品试探市场,来满足需求,所以,创业者核心要做的是要活得够长,可以把产品跟市场这个匹配跑通,这是不变的。
但这三个核心要素,是会变的,刚才讲的是核心游戏规则不变,我们需要更多的提升存活的能力,更快的找到产品市场匹配。但三大要素是会变的,它有它自身演变的规律和趋势,那我们就要做系统的分析,来把握住机会,掌控好风险。
首先——技术,技术有它长期发展的规律和趋势,我们需要看的长期发展的趋势是所谓的拐点,因为技术都是从早期探索逐步进入到可实用化,好的创业者,比如苹果的乔布斯对这点判断就特别强。另外技术也是会有突破的,有的时候会有天才的科学家突然在某个领域有大规模的突破,我们也要关注。
第二个核心要素——需求,需求也有稳定的结构,个人的需求、企业的需求、政府的需求等等,它有它稳定的基本结构,但是需求也在不断的提升,我们也能看见需求成长的趋势,但需求会受环境影响,比如这次新格局带来的很大的挑战就是从需求开始,产生连锁效应。
第三——市场,市场与基础环境,比如资本和人才,基本上都会遵循它核心的规则,特别是资本市场。同时,任何一个创业公司都要搞定上下游,存活的环境和开发的环境。你的上下游是由大的环境来决定的,每个创业公司都要做相应的判断,这是我们用来仔细做一个完整的大盘分析的核心三要素。
2. 技术的本质和发展趋势
接下来我们先看技术,观察技术的发展趋势,来做出一些判断。要对技术发展的趋势做判断,我们首先起步的,是要了解技术的本质,技术的本质有三点。

在PPT的左上角可以看到,第一,技术的本质首先是基于自然现象。第二,它必须要有个相应的科学理论可以解释这个自然现象。第三,这个技术是一种改变自然现象的能力,并能满足人的需求,这是技术的本质。
另外,技术的两个核心要素也非常重要,一个它是可编程的,是有个信息的过程。为什么这样讲?首先我们得了解自然现象既有的信息流程,要改变自然现象,就要按照我们的需求,定义一个新的流程,需求越多,需求越复杂,这个信息过程就越复杂,这就是数字化的技术和能力越来越重要的原因。
另外一点,它是可执行的,本质上我们需要工具,需要体系,通过物理过程,化学过程,生物过程,来改变自然现象,这里的核心是需要能源,需要材料、设备和流程。所以这一切是技术的本质,我们对技术发展趋势的判断要基于这两个核心。
技术本身是有结构的,任何技术都是一种组合——原有技术的新组合,或者说是自相似。用同样的技术,通过跟其他技术组合来解决越来越多的复杂问题。科学是技术的基础,但是技术会不断演变,不断进化,跟达尔文进化很类似,但不一样的地方——技术选择进化的方向是选择人类需求多的地方,因为本质是改变自然现象,满足人类需求。
所以,要判断技术发展的趋势,我认为大部分人都要改变一个心态,我们不能只看技术的本质,更重要的是技术和人类需求之间的关系,和它的紧密结合度。
判断技术趋向一定要跟人类需求的趋向紧密结合,这是非常重要的。另外,随着数字化技术能力的增强,软技术和硬技术的组合越来越紧密,因为一旦一个自然现象被数字化,我们能够满足人类需求的速度和效益会越来越高,所以,判断技术的发展趋向,有这样几个大的趋势和要点。
3. 从人类历史看技术发展的趋势
接下来我们从人类历史来观察,完全可以看到我们刚才提到的,技术发展的趋势。

这是人类历史、技术发展和经济发展的一张图的总结:
我们可以看到,经济发展和技术发展是紧密联合在一起的,核心结构是能源和信息,任何一个时代发展的主要范式和体系,都是由能源和信息的组合而决定的。另外一个驱动因素是所谓的通用技术,GPT(General Purpose Technology),这张图上是历史上发明的所有重要的通用能力,但是我们有三大体系,三大稳定的范式。
第一是农业,因为农业的能源很特殊,是免费太阳能,我们的产能基本上由一定的土地,在适当的环境温度下,通过光合作用来产出,所以信息流程比较简单,工具比较简单,人的行为也比较简单,大致情况下,劳力就可以了。
第二个体系是工业体系,工业体系的能源是化石能源,主要的能源形式是电。用电就需要设备,机械设备,电机设备,电器设备,电子设备等等,人需要做的也更多,因为信息结构改变自然现象的过程更复杂。所以这是一个大规模生产人的技能的时代,像大学、裁缝,厨师、律师,医生、工程师等等,这是工业时代的特征。
今天的我们,处在一个信息、数字化、知识驱动的时代。
大家可以看到在这张图上,最右边增长非常快的这条曲线,总共有60多年的历史,因为在上个世纪,我们发明了通用计算机,人类获得信息、处理信息的能力在快速提高,这个时代的核心是能源和信息的组合,是不断的通过数字化,从信息当中获得知识,用知识来快速的重新组合新的能源形式和新的技术,新的材料,新的生物过程,生命过程,新的工艺等等,来满足人类的需求,而人所做的技能已经不够了,人需要的能力是创新组合的能力。
所以这里有几个点非常重要,从技术发展的趋势和创业生态来讲,首先,技术的发展在加速,特别是最右边的蓝色S曲线,增长非常快,大家如果关注全球的股票市场都知道,今天市值最大的公司都在这条曲线上。
20多年前,市值最大的都在另外一条工业曲线上。对于今天参加直播的观众来讲,不管你是以什么起步,长期来看,你的企业最好是用信息化、数字化和知识驱动的,那你就会在这一条高速增长的曲线上。
同时,数字化技术的程度和进展在不断加速,特别是疫情带来的新格局,因为,即使要更快的管控疫情,但在本质上是需要更多的生命科学,生物医疗的能力,和更多数字化的能力,很多跟疫情有关的其实是数字化的能力,所以这条曲线还会继续高速增长。
另外,为什么奇绩创坛那么重视创业,因为在这个时代,光靠技能是不够的,你无法创造大规模的价值。
创造大规模的价值要靠创新组合。创业是未来的主流,因为这是经济产生价值的核心范式,是重新组合并快速满足人类需求的一种形式。同时技术的前沿,特别是21世纪,大家可以看一下,数字化、材料、生物、生命科学、新能源等,一切技术的前沿,都代表着满足越来越多人类未来需求的能力。
这里我要强调的一点,对创业者来讲,你未必需要技术出身,我跟很多创业者都工作过,大学学的不是技术一点关系都没有,你要做的是通过不断的学习和跟别人交流,可以有越来越强的能力来判断技术发展的趋势,我们非常坚信技术是创新最长久且能量最大的驱动力,对任何一个创业企业来讲,都要关注技术发展的趋势。
如果一个好的创业团队,对未来的技术能看的很远,同时又有独到的见解,往往这类企业只要做的好,几乎没有竞争对手。
4. 技术发展的前沿和趋势
接下来我描述一下技术整体的发展前沿,数字化、新能源、新技术和它的趋势,因为前面也讲到,数字化是现代技术驱动的核心要素,包括新能源、生物医疗、材料、制造、航天等等,也在齐头并进,发展的越来越快,这是整个的技术发展前沿。我们来仔细拆解一下这些前沿有哪些组成部分,我们能分析到哪一些前沿发展的趋势,来帮助我们判断哪些是创业者可以把握的机会。

首先我们讲数字化,在数字化这个层面有六七十年的历史,它其实有一定的规则和长期趋势,平均每12年左右都有新一代的数字化平台和数字化生态,这个生态的结构决定了未来发展的趋势。这里我简单解释一下这个生态的核心结构,在上面这张表的左边。
一个数字化的生态,底层是一个计算平台,这个计算平台有前台——交互的能力,有后台——计算的规模来驱动,比如说在PC时代,交互就是鼠标和键盘,后台就是服务器和局部网络。
同时,一个数字化的生态是要在平台基础之上建立一个核心的“定义性的体验”和“定义性的能力”,通过延伸来推动大规模的创新。在PC时代,定义性的体验是一个视窗的操作系统和办公的软件,但它是可以二次开发并延伸的,后台定义性的能力是数据库,任何企业管理都离不开。
通过好的商业模式,这样一个生态可以推动大规模的创新,这个创新的核心点是它数字化了什么范围,数字化的广度和深度是如何推进的。PC生态的核心数字化是企业的信息流通和企业的信息管理,它越来越宽,越来越深,但是是企业,光企业这一点,已经是好几万亿美元这样一个大的生态。
接下来,我们数字化的生态已经有好几个年代了,今天的主流生态是移动和云,和逐步成长起来的AI、边缘和5G生态,PPT里我用加粗的字体来描述。
今天创新的主流生态,基本都在云和移动这个生态。
从云的核心定义性的体验和定义性的能力来讲,定义性的体验是移动端上的一些核心应用,它把前面几代数字化的能力都继承下来了,特别是互联网,PC互联网,本质上是数字化了全球基于图像文字的信息,商品信息,商品流动等。主要是产业界的流通,货的流通,电商、广告等,移动时代把这个推广的更深、更广,因为我们可以用手机来数字化,人的日常生活,包括支付、出行等等,这个机会越来越大。
但是更大的机会,更为重要的机会,在将来10年、20年、30年,是云服务和SaaS,因为SaaS的部署和开发,在这一代要比前一代优越太多了,它可以下沉到供给端,下沉到任何一个企业,把整个国家经济产能通过信息化和数字化极大规模的提高。所以,在云的时代,创新创业的大规模机会在B端是非常自然的。
为什么?我们得看这个生态的本质,它到底是什么核心能力,它到底数字化了什么东西,数字化的广度和深度是如何被推进的,在移动生态非常重要,未来十年、二十年都有大规模的价值,特别是云。新冠疫情带来的新格局,云的重要性大大的提高,机会也会增加。
同时更为重要的,AI时代已经开启。在AI时代,我们可以看一下计算平台需要做的,第一,AI时代的交互方式是通过传感器和传动器,把所有交互的未来空间全部打开,任何交互形式都可以做,自然语言对话、视觉、自动体系、机器人等等,未来产业发展的空间非常大。
同时,人工智能核心技术,云和端,从芯片开始,到底层软件,到操作系统,到开发工具,全部要有新的,机会很大。另外,定义性的体验现在还在早期,但是,可能成为定义性的——自动驾驶、机器人、智能场所、零售、学校、医院等等。每一块都可以切成一个未来大的产业生态。
数字化的范围在人工智能时代很特殊,本质上是传感器和传动器,是把数字世界、物理世界和生物世界融为一体了。所以人工智能时代,早期的应用很多是在B端,因为我们可以做很多程度的自动化。任何行业,任何职业,医生也好,律师也好,教师也好,都可以用人工智能的技术来提高。
当然,人工智能技术目前大规模的应用其实是在移动生态,用来做内容推荐,电商导购,视频理解,云的智能化等等,所以人工智能是在历史上非常少有的这么大规模的提升产能,这么大规模的拓宽商业化机会的。
同时,在人工智能之外的新前沿也开启了,包括AR、VR、量子计算、区块链等。人工智能和量子计算,这是两大非常重要的突破,在我们这个时代大致都看得到了。
同时,这个前沿在其他技术领域也在快速展开,比如新能源,大家可能都关注特斯拉,特斯拉是一个能源公司,它的第一个应用是汽车。另外在生命科学,比如合成生物、基因技术等等,跟数字化技术都有很多紧密的关联,都在高速发展,新的材料,新的制造,新的航天,来探索新的空间带来的机会。
所以如果我们把整个组合在一起,我们目前可以看到的技术发展的前沿,都在加速,并且因为新冠疫情带来的新格局,刚才讲的这些技术,都会有更多的需求,这些技术发展都会进一步加速。
这里我也提一下,从我们投资的角度来讲,我们非常关注这几个核心领域。
第一,云和移动,我们已经开始支持相当多的创业团队,特别是在云的基础服务这一端。我们长期认为,云的基础服务和云的2B方向是非常重要的。
第二,人工智能领域,是我们非常关注的,比如在人工智能核心技术这方面,我们也投了几家相当不错的创业公司。包括在未来,有成长为非常大的生态潜力的一些创业公司,我们也都很关注。
特别是在人工智能早期应用,切入工业垂类,做自动化的这方面,有相当多的机会,我们也投了好几家相当优秀的创业公司。在前沿,脑机接口、新能源、生物医疗和新材料,我们也投了好几家。
这是技术数字化的前沿,是科学技术的本质,是永无止境的前沿,它永远有科学的发展和人的需求而驱动,这次新冠疫情带来的新格局,一定又把技术发展的前沿往前推进了。
5. 新格局将如何加速技术发展
这里我简单分享一下,新格局将在哪些核心层面加速技术和数字化的进展。

其实在全球范围内,大的经济实体,目前都有大量的研发投入,助力各国在新冠疫情中恢复起来,同时也建立防御未来疫情爆发的能力。这样大规模的投入,本质上我们认为可以跟历史上国家经济实体对国防的投入做类比,任何一个现代经济实体都不可能没有国防,这是核心基础,国防工业永远有一席之地,占据着重要的技术投入的位置。
只不过这一次国防比较特殊,敌人不是人,敌人是看不见的病毒,和其他的自然灾害。这次的国防投入是有前方和后方两个层次,前方是直接在第一线跟病毒直接打交道的,首先是检测技术,包括核酸检测技术,血清检测技术等等,包括即时场地检查,和大规模高通量的检测平台,这越来越成为核心需求的能力。
另外是药物开发,抗毒药物,抗体药物等等,开发的速度,临床实验的速度至关重要。疫苗开发也一样,疫苗开发的速度,疫苗通过一期、二期临床实验的速度,是关键,同时远程医疗的能力也将大大的提高。这是前方投入的大规模的科研研发能力。
同时,我们也看到一个新的前方,因为疫情是代表了一种自然灾害,但是我们有另外一个越来越重要的自然灾害,是地球暖化,对二氧化碳固化的技术的发展,工程发展能力的投入,长期将形成一个非常大的产业,现在已经是一个好的机会,在这方面大力推进技术的发展。
后方也有几个重要的层面,第一是数字化的核心技术和线下基础建设之间的融合要加速,因为在后方,疫情的管控、监测、追踪等等,本质上更是数字化能力跟线下实体的一个完整结合,在这里新基建是非常及时和明智的一个政策,会加速这样的发展。
同时,线上的核心服务,比如云计算、视频通讯、远程办公,已经成为国民经济一个核心支撑性的服务,在疫情情况下是必须要有这样服务的,那技术的发展自然会加速。同时,自动化自主体系,比如说机器人,自动驾驶等等,在疫情下的重要性越来越强,技术的发展自然会加速。
最后想提一点,在历史上,国防上的科研投入往往对民用的发展,长期会产生非常大的价值。比如今天的互联网,早期就是国防投入的科研。所以新格局在整体上对一些核心技术和数字化的进程是起到了加速的作用。
6. 从需求趋势看C端创新机会
刚才讲的都是技术,整体来讲它是加速的,接下来我们从需求端来分析。

首先我们先来完整分析一下个人的需求——C端的需求。C端需求本质上有一定的长期的稳定结构和原则,核心原则基本上是大家都知道的马斯洛需求层次。
另外,我个人会非常推荐给所有的创业者和做产品的人,最重要的一个点,亚马逊的创始人贝索斯在两年多前提出过这样一个概念:用户永远是不满足的,已经被满足了的需求,也永远有更好的满足方法,这是最重要的原则。
举例来说,大家都知道ZOOM,一开始做的时候,大家都说已经有很多视频会议的软件,成功的概率有多少?但是到今天,ZOOM已经是一个高速成长的企业了,它的核心就是产品好用,一样开会,但是开得更顺畅。所以大家需要关注的是用户永远不满足。基于这个,一个完整的分析逻辑是把人分群,按照时长,一天24小时,可以看出来一个需求的大格局。
这里列出来,首先是通讯和社交,我们认为这是人类长期的刚需,创业者永远有机会,因为通讯的需求永远可以被满足得更好,社交也一样,随着媒体的进展、工具的提升、人群的变化,永远会有机会。一个好的通讯或社交产品,它产生的商业价值会是相当大的,所以我们永远会关注这两个核心领域。
第三个娱乐,为什么是非常重要的赛道,因为需求——消耗时间变得越来越重要。随着经济发展,即使在疫情下,宅在家里,你消耗的时间也越来越多,所以对内容、内容推荐、内容形式,特别是短视频、直播,都是非常重要的。
这里我稍微提一点,我们为什么会这么重视短视频和直播这种新的内容形式,因为,目前所有的人机交互和主流的内容形式,都是在1968年由两位图灵奖获得者Douglas Engelbart和Alan Kay,他们所定义的交互范式,也就是基于文字、图像来描述一个思想空间,然后我们可以设计菜单、上下滑动、点击等等,但这个交互是间接地跟世界交互,是通过另外一个人的描述。
视频,特别是直屏的视频,开始带来一个新的格局,我们可以跟世界直接交互,直播某种意义上是一种非常简单的交互,但是未来可延伸的空间是非常大的。所以,娱乐这一层是非常重要的需求。
消费,我们认为电商和新的商业体系(新零售),将是发展潜力巨大的空间,有很多创业空间。另外我们也比较关注的,是在两个底层需求上,即教育和医疗,在中国它们都是需求远远大于供给的,好的技术,好的产品,好的创业者,会有越来越多的机会,这是一个C端需求的整体格局。
我们来分析一下新格局会带来什么影响。首先是一个特殊时间点,新习惯在短时间养成,这非常重要。做产品,特别是创业公司,要用户养成一个新习惯是无比难的一件事情,特别是要改掉旧习惯,养成新习惯。
但疫情在短时间内让很多人一下子养成新的习惯,也改掉了一些旧的习惯,这对商业发展,对有些需求是推进加速了。同时,疫情新格局让新的概念的接受速度提升了,有些概念可能需要5年10年被接受,有些概念在新格局下可能马上被接受,比如远程在家办公,这个概念被接受了,部分人也养成这个习惯了。
按照这个我们来分析一下,有些行业,比如消费类,电商、物流的需求在增加,但是线下的服务,有一些是要受疫情影响的,这里要判断影响的范围和时间点。
有些领域比如出行,部分需求是会受到影响,长期有这种可能,我们需要准备好最坏的结果。有些是现有的一些需求可能被其他产品或形式满足,这是我们关注的存在的风险点。比如在家健身,这又是一个新的需求,金融业务、教育、医疗在线化,这个需求也在加速。这是一个相对来讲比较完整的系统的分析,个人C端的需求给我们创业者能带来什么样的机会,以及如何把控好我们所面临的风险。
在这里我也提一下,奇绩创坛在投资上,在社区这个层面也确实找到了几个不错的团队,我们投了他们,也支持他们,他们都非常优秀,对于未来的把控有相当大的机会。
在娱乐上我们是非常重视的,我们重视内容,特别是短视频,我们也投了一些跟短视频有关的项目。此外,我们也投了多家跟游戏、新一代游戏的体验、内容制作工具的公司,特别是数字化内容,用人工智能技术可以大规模的提高产能,大幅度地提高用户的体验,这里有相当丰富的机会。
当然在消费层我们也投了创业公司,也在积极的探索中,通过直播,通过网红,在流量和体验上把控好零售商业机会这样的新的探索。同时在家健身,我们也投了一个相当不错的创业公司。在教育和医疗我们也投了好几个非常出色的团队,我们都非常高兴能够跟他们在奇绩创坛这个大的社区里合作。所以这是对C端需求的一个分析,也给大家分享一下我们奇绩创坛投资的一些案例。
7. 从需求趋势看B端创新机会
接下来我们讲一下B端需求的分析,观察一下新的格局对B端需求的影响。

首先,B端的需求也有它长期的结构和原则以及发展趋势。对任何一个企业,它长期的需求永远是提高产出,降低成本,另外,还有需求是在产能端,包括生产做得更好,销售做得更好,客户管理得更有效,供应链和资金管理得更好。按照这样的需求格局,我们从前面讲到的技术前沿来看,有哪一些B端需求可以通过创业者创新来不断满足的,都是非常好的创业者的机会和赛道。
首先是企业信息化,这里企业信息化分大B和小B,因为大B和小B的需求非常非常不一样,一般很少有一家企业大B也做得好,小B也做得好。大B信息化的需求有很多种类,非常复杂,从办公效率提高、流程管理、生命周期管理、资源管理、客户管理,到销售、营销、客服等,包括垂直行业的信息管理等,都有很大的长期需求。
在中国,2B市场相对来讲渗透率还不够高,销售的周期也比较长,这需要一定的时间打磨好基础,但长期非常有价值,价值也丰厚。因为2B的企业,特别大B,一旦进去以后你很难出来,占住一个位置,长期对一个创业公司是非常重要的。小B痛点非常明确,就是获客和营销,机会一定会有。
下一层是企业自动化和智能化,它的需求长期一直都在,只不过是人工智能技术的特点,可以让我们越来越有效地满足更多的企业自动化的需求,长期会达到数字孪生、工业4.0这样的境界,信息化、自动化、智能化融合在一起,这是企业自动化这一条。
企业之间的流通,核心就是企业互联网要做的信息对接的工作,需求也越来越多。随着企业能力的提升,它对管理上下游的需求也越来越高,B2B交易平台的需求自然会有;供应链管理、仓储物流管理、资金管理、风险管理等需求都在增加,我们看到很多创业公司都在探索,拥抱这样的企业新需求。
另外是农业数字化、自动化和智能化,农业本来就比较难数字化,因为PC也好,手机也好,对农业数字化来讲很难做,人工智能一下子打开了,数字化、自动化、智能化都可以一起做,所以机会非常多,可以大规模地提高效率。
最后一层是我们最为关注的,是对数字化基础建设的需求。因为要把刚才B端这些需求都充分满足好,我们的基础能力、技术能力要快速提高才行,这个需求在不断地增加,包括大数据系统、信息知识管理系统、主干云的服务、开源体系等。
这里我提一下Web RTC(Web实时通讯技术),熟悉它的同学都知道,为什么ZOOM能够这么快地做起来,那么多的视频会议软件,好多企业都在自己开发,核心是由于Web RTC有一个开放接口、开源为主的一个生态,我们以后需要越来越多这样的能力,比如说无代码开发这样的能力,所以我们非常关注这些核心需求。
我们来分析一下新格局对B端带来什么样的变化和影响。首先新的概念的接受,新习惯的养成,前面讲到远程办公都接受了,大的企业都开始买单了。
但是由于新的格局带来的全球政治经济局面的变化,供应链和资金确实是很多企业可能会要面临的挑战,对创业公司来讲一定要关注,预测好风险,做好应急准备。对大B的需求来讲,在疫情情况下,复工的状态也会局部影响到一些需求。小B对服务业,局部的需求影响是有的,这是一个事实,我们希望每个创业者都要充分估计到自己的风险。
对企业自动化、智能化的新基建,新格局带来的进口替代,我们认为是个非常非常好的机会。产业互联网、物流的流通需求在增加,供应链和资金的流通短期内有可能受到新格局的部分影响。农业数字化、自动化在加速,机会很多。下面的企业数字化的基础建设,由于新格局所带来的全球的格局变化,在中国自建技术生态的需求,和新的基建等等带来了更多的发展产业的机会,对创业者来讲都是好的加速点。
这里跟大家分享一下我们在奇绩创坛所投的,大B的企业信息化确实是我们长期关注的一个重要领域,我们有跟几个创业公司一起合作,并投资了他们。小B方面,获客跟营销是非常痛的痛点,创业团队一定有机会,这个需求很明显,我们也一直在找好的团队。
另外企业自动化、智能化是人工智能可以早期落地的领域,我们投了好几家,进口替代带来了很好的机会。企业之间的流通,物流,我们非常关注的领域。农业数字化、自动化、智能化我们投了几家,比如鱼塘管理,他们的好处不光是智能化,它自动化、数字化一下全有了,有了这个数字以后可以做很多延伸的产业,所以这里是非常好的机会点。
最后我们最为重视的是长期的数字化技术基础建设的创业机会,特别是开源技术,我们认为在这方面的需求会越来越多,是非常好的以技术为主的创业团队值得关注的点。
8. 从市场趋势看创新机会
刚才需求分析完了,最后分析一下市场环境的趋势和新格局的影响。

市场环境趋势宏观来讲,基本上有几个大的维度。第一就是需求端、供给端、流通端,中国的长期趋势大家都熟悉,消费升级,制造业、服务业的产能提升,物流流通的提升,人口在增加,资本我等会讲一下,全球地域经济的影响,政策环境的影响等等,新格局所造成的影响,前面我们基本都提到了,这里只不过是再重复总结一下。
这里我稍微提一点就是资本环境,我们的观点是,资本市场它本质上具有周期性和长期性,长期它永远追求回报,而且它的反应速度相对来讲比较快,所以影响会有,但我们判断这是短期的,长期只要企业做的好,获取资本的机会永远会在,这是对市场环境总体的一个判断。

如果我们把刚才讲的三个核心要素的全盘分析统统组合在一起,又回到我们开始这张图,创业哪些是不变的,不变的是用产品去试探市场,变的是技术、需求和市场变化。这里这张表是对我刚才前面分析简单的总结,大家可以看到它带来的更多是机会,局部确实有风险,我们要充分估计风险的范围和时间段,最好能够做到最坏情况的准备,能够灵活地应急。
做到这样的话,可以解除我们的焦虑,可以更有信心地从想得更明白,到做得更有效。做得更有效就是核心要抓住这不变的游戏规则,这不变的就是要活得足够长,来不断地快速迭代,找到产品市场匹配。这里最重要的是创业者,创业者做得更有效是最为核心的要素。
9. 关于奇绩创坛
回到奇绩创坛,我们所做的就是与创业者合作,提供有价值的东西。这里我要强调一点,遇到挑战,如果你能得到支持,是一个非常好的事情,能成长得非常快,这是有很多系统验证,人的快速成长是在有挑战,同时有支持的环境下,所以挑战加支持是等于成长加机会。
这里的核心是创业者,我们用非常独特的方法来筛选创业者,有几个重要的点我们是比较关注的:
第一,对未来的判断,我们希望有好的创业者能看得很远,同时要有非常明确的、比较独到的见解。
第二,必须是非常行动导向,永远可以快速地找到方法、解决问题。
第三是有非常强的思考和沟通能力,在创业的早期,思考和沟通是非常核心的,融资靠沟通,雇人也靠沟通。
第四,是有长期的驱动力,能够走得很远。这是我们对创业者的,特别是初次创业者的一个特殊的筛选方法,核心是有这样一些要素。
接下来介绍一下我们核心做的两件事,就是不变的游戏规则里面需要加重的这两部分。
第一,要更久地活下去,因为任何一个创业公司都有所谓的收入曲线,你在早期没有足够的收入可以养活自己,活下去要靠你的核心能力,这核心能力就是想明白和沟通好的能力,很多程度上是融资的能力,或者是早期造血的能力,让自己能够活的足够长。

在这里,我们帮助创业公司一起解决他们所面临的问题,主要是帮助他们提升想明白、沟通好的能力。
一般我们都建议,一个创业者要能不超过三分钟,明明确确讲清楚我们到底是做什么,为什么我们做的是有高价值,为什么现在是进场的好时机,你作为投资者现在应该来投我们,不然你会失掉一个机会。
第四,我们是怎么做的,是长期有强大的壁垒。
第五,为什么我们是最适合把这件事情做成的团队,我们如何高速增长。三分钟要讲明白,核心要想清楚,这是需要不断迭代的。
在这里我们也和创业团队一起把握好财务,通常我们推荐要有12个月的承受能力,在新格局下最好有18个月的承受能力,充分预估风险,能够敏捷地应急,这是我们跟创业者一起打造他们强劲生存能力的一个核心的工作点。
我们做的第二个核心工作点价值更大,就是更快地帮助创业者找到产品市场匹配。找到产品市场匹配是早期创业风险最大、不确定性最大,同时价值产生最大的一个环节。
这是一个越来越难以突破的瓶颈口,它是由结构化原因造成的。
核心原因是,随着技术的普及,技术的发展,人才提高,好的创业想法越来越多,好多基于这些想法的发明也越来越多,技术开发也做的越来越好,越来越快,产品开发也做得越来越好,越来越快。但是,市场切入还是一样的瓶颈口,因为每个用户一天只有24小时,因此这个瓶颈口越来越难突破。
唯一可以提高成功概率的,只有加速迭代,尽可能用最低的代价,最低的时间代价,最低的资本代价,来找到早期的市场反馈,这是非常核心的,我们跟创业者每周一起做的,大部分也是在这里。

简单讲,我们跟创业者核心做的是一种心态和方法。心态是说创业早期能见度非常低,我们知道一个好的创业团队它的目的地是在这个方向,未来有远大的愿景和价值,但是每天早上起来你打开大门,你只能看到两米之内,你的目的地是五百公里,还是六百公里之外,你不知道,你在两米之外,你一脚踩下去,是个坑,是个悬崖,是个陡壁,是座桥,是个路,你不知道,你唯一可以知道的是不断的去试。
即使试到一个悬崖,你可以赶快回来,换个方向。所以这里必须是行动导向,不断地解决问题,不断地系统化降低试错成本,同时建立产品的基础,用户的活跃度,用户的黏性,客户的满意度,客户的复购率等等,同时也必须跑通模式,在C端跑通增长的模式,B端跑通销售,种子用户在哪里,怎么收割,等等一系列工作。通过不断地快速迭代,在本质上帮助每一个创业团队提高他们成功概率,这是我们核心最为重要的一件工作。

最后我想讲的是,奇绩创坛我们本身也是一个创业公司,我们目前还只有一个六个人的团队,我们需要整个生态一起合作,才可以帮到更多的创业者,让每个创业者在新的格局下,能够更好地正视这样的挑战,把握好机会,多方位地与创业者,投资者,企业的合作伙伴,大学的研究机构,媒体,政府机构等合作。
同时我们一起全方位地降低创业的门槛,包括资源赋能,技术赋能,资本环境的提高,市场退出环境的提升和进步,人才的培养等等。我非常相信通过今天这样的互动,我们会形成越来越多的合作机制,通过大家一起的努力,可以把整个中国的早期创业生态做得更加繁荣,让每一个创业团队,让每一个创业者能够更好地正视挑战,把握好机会。
相关推荐
陆奇直播万字实录:疫情后将出现哪些创业新机会?
陆奇直播万字实录:正视挑战,把握创业创新机会
陆奇直播万字实录:走出创业迷茫——从「想得更明白」到「做得更有效」| 超级沙龙
陆奇:新的时代带来了更多新的创业机会
疫情后有哪些创业风口?陆奇、雷军、熊晓鸽给你答案
陆奇、雷军、熊晓鸽聊疫情后的创业风口
最前线 | 陆奇万字演讲:通讯、娱乐和B端获客是产业创新三大机会
陆奇最新思考:疫情之下,中国有哪些数字化创新机会? | 投资者说
陆奇万字演讲:大部分创业都是死在这个鸿沟上,这里有一系列跨越的方法和实践
张磊“老友会”万字实录:穿越周期的秘诀是什么
网址: 陆奇直播万字实录:疫情后将出现哪些创业新机会? http://www.xishuta.cn/newsview25331.html
推荐科技快讯
- 1问界商标转让释放信号:赛力斯 95792
- 2报告:抖音海外版下载量突破1 25736
- 3人类唯一的出路:变成人工智能 25175
- 4人类唯一的出路: 变成人工智 24611
- 5移动办公如何高效?谷歌研究了 24309
- 6华为 nova14深度评测: 13155
- 7滴滴出行被投诉价格操纵,网约 11888
- 82023年起,银行存取款迎来 10774
- 9五一来了,大数据杀熟又想来, 9794
- 10手机中存在一个监听开关,你关 9519
