创业去南方
本文来自微信公众号:亿欧网(ID:i-yiou),作者:小北,编辑:杨旭然,题图来自:原文
将公司搬到杭州一月有余,刘思毅最大的感受,是南北方创业的巨大差异。
“北京让我做梦、有梦,杭州让我务实、赚钱。在北京,大家都浸淫在移动互联网的红利浪潮以及VC的规模化美梦中;在杭州,利润驱动,逐浪而居,一切向钱看齐。”
在这之前,从北大上学到中关村码农,再到创立自己的公司,九年间他从未想过要离开北京,导火索是疫情。
“疫情期间的三个月,我们的办公室6.6万的房租,从来没有让我们全员进入过。这对于中小企业来讲,是非常大的一笔沉没成本。”
除此之外,疫情期间北京严格的防疫政策、南方城市优惠的政策吸引,以及长期以来北京高昂的生活成本,都促使刘思毅做出南迁的决定。
2020年4月,一个星期敲定办公室、3天快速装修,5天搬家,刘思毅将公司迁到了杭州。
有相同想法的不仅刘思毅一个,越来越多的中小企业在考虑或决定南迁。南方城市优惠的政策、更低的经营成本、优质的营商环境,都于无形中聚合出一股强大的向心力。
草蛇灰线,伏脉千里。看似细微的现象背后,蕴含着华夏大地新一轮的区域格局变迁。
长久以来,以“胡焕庸线”为标志的“东西差距”,一直分野着中国区域经济格局。
2008年之后,中西部经济加速上行,以西安、重庆为代表的西部城市,在全国经济版图中分量提升,“东西差距”已呈收缩态势。
与此同时,“南北差距”却开始不断拉大。中国的区域经济格局,正在从“东强西弱”,变成“南升北降”。
人口流动,资本游移,物流重构。纵横交错中,伴随着失落、崛起,与新生。而无数人与企业的命运,也就蕴含在这暗潮涌动的格局变迁之中。
先论南北,无问东西
人在流动,“孔雀南飞”。
“25岁开始意识到,在北京的我们,哪怕是信奉民主、自由、流浪,以自我为核心的年轻人,也需要追求稳态。”在日记中,刘思毅如此写道,“你终究要在某一个城市固定地走完你的人生路。”
然而高昂的房价和生活成本,严格的落户政策,都使得北京成为“留不下的大城市”。
根据各省份公布的2019年常住人口情况,2019年北京人口呈净流出状态,为-6.26万人,净流出全国排名第七。
除北京之外,山东、东北三省也是2019年人口净流出大省。其中山东位居人口净流出榜首,为-19.98万人,东北三省合计净流出33.13万人。
而与此同时,南方省份却吸引了大量人口流入。
2019年人口净流入排名前五的省份分别是,浙江、广东、新疆、重庆、福建,人口分别净流入84.1万人、82.61万人、27.15万人、13.47万人、5.1万人。

总体而言,2019年共有11个省份处于人口净流入状态,其中南方省份高达10个。16个人口净流出省份中,北方省份占据10席。
“孔雀南飞”,已经成为中国人口大规模流动的主要趋势。而人口是一切经济活动的基础,谁有更好的人口基础和更多的人口流入,谁将更有优势。
未来,中国的区域经济版图将遵循人口分布和流动规律重新排序。
资本在流动,“逐草而居”。
本外币存款余额相当于城市的小金库,能够反映出一座城市对资金的吸附能力。
据各地统计公报,2018年金融机构本外币存款余额城市排名中,前15名只有北京、天津、郑州、西安4个北方城市入围,其余均为南方城市。且除北京排名第一外,其余三个城市均排名垫底。同比增速方面,除北京排名第三外,其他三个城市也排名靠后。

固定投资额上也能体现出钱的流向。
2018年,8个省份固定资产投资同比增速下降,新疆、内蒙古、宁夏、海南、天津、北京、甘肃、黑龙江,其中有7个省份位于北方,仅海南1省位于南方。
如果说人口、资本的流动是自下而上的自由生长,那么行政力量的推动,则自上而下地驱动着“南升北降”。
2017年发布的《北京城市总体规划(2016-2035)》中,北京有四个定位:全国政治中心、文化中心、国际交往中心、科技创新中心,“发展首都经济”不再被提及。
除此之外,停办农民工子弟学校,拆除违章建筑,京津冀地区医保通用,建设通州城市副中心,规划千年雄安大计,都等于在宣告北京放弃对经济中心的追求。
脱离经济色彩,强化首都功能,未来北京将有可能成为“东方华盛顿”。
这也意味着经济资源会不断往外疏解,只要是以上四个功能以外的,都会被一一甩出,一部分到周边,而更多地则是往南。
而与此同时,南方各省市显示出的政策友好,成为吸引企业南迁的最大公约数。
2019年年初,戏格文化联合创始人张东到南方旅行的时候,与自己在当地政府工作的朋友聊天,对方提到政府对中小企业的优惠政策,“减免税收,给钱给地给落户,这真的很诱人。”
之后南下进行了三次考察后,张东最终做出决定,选择在南京先建立分部。
西安的教育信息化公司辰知科技则选择迁往杭州。其CEO何川对亿欧表示,他们也享受到了三年免租金、免装修、给研发补贴、免税等优惠政策。
刘思毅也提到对杭州营业执照和银行注册的快速便捷印象深刻,“去年在北京开始创业的时候,营业执照的办理用了1个月,而在杭州只用一天。”
个体意志的集合、资源的自由流动、“看得见的手”......一滴滴水珠正在汇成浩浩洪流,而“南升北降”背后最根本的原因,是经济发展模式在重构。
在资源驱动、投资驱动的时代,北方天然的资源优势使得北方成为中国经济发展的重心,而接下来中国将进入科技驱动、消费推动的时代,市场化程度高、民营经济活跃、营商环境优良的南方,就接棒成为中国新的经济重心。
2012年后,北方地区经济总量占比开始大幅放缓,2016年首次降至40%以下,南北经济差距持续拉大。
到2019年,北方地区GDP总量为35万亿元,占全国35.44%,南方地区GDP总量达到了63.4万亿元,占比64.56%。南方地区经济总量是北方的1.8倍。

除了GDP总量,万亿GDP城市也能反映出南北地区的经济差距。
2019年,佛山GDP破万亿。至此,我国共有17个城市GDP破万亿。其中13个位居南方,北方仅有北京、天津、郑州、青岛四座城市入围。
东西均衡,南升北降
“南北差距”超越“东西差距”,并将成为未来一段时间内中国区域经济格局的常态。回望以往,一代人、一代企业家、一代企业的成长无不受这种格局的影响。
新中国成立至今,中国的区域经济格局历经三轮变迁。
第一阶段是新中国成立后至改革开放前,国家“优先发展重工业”的战略,造就了“共和国长子”东北三省。
事实上,从20世纪20年代始,历史原因东北就逐渐成为近代中国重要的工业基地,1945年东北工业规模更是达到了亚洲第一。从沈阳到大连的沈大线两侧工厂遍地,是当时举世闻名的“绵长工业区”。
新中国成立后,基于良好的工业基础,东北得到了计划经济下中央的大力支持。以1950年为例,国家对东北的投资占全国总投资的50%,苏联援助的156个工业项目中有56个在东北。
《中国固定资产投资统计资料》上的数据显示,从“一五计划”到“五五计划”,人口占比只有7-8%的东北地区,获得的国家建设投资全国占比21%,是当时浙江省所获投资的9倍。
政策倾斜、资本投入,也造就了大庆油田、鞍山钢铁公司、哈尔滨轴承厂、一重、二重、一汽等著名的国有企业,当时的人们也以能在“东北大厂”端上铁饭碗为荣。
但总体而言,尽管1953~1978年的区域发展政策偏重内陆,但该时期内南北地区经济发展较为均衡。1953~1978年间南北两地的GDP占比围绕50%上下交错变动。26年间南方地区GDP平均占比50.5%,北方地区49.5%。
第二阶段,是20世纪80年代到2003年。
1978年改革开放后,我国的发展战略从“优先发展重工业”转向“出口导向的轻工业”,宏观政策也随之向东部沿海地区倾斜。
1980年中共中央和国务院设立深圳、珠海、汕头和厦门4个经济特区;1984年开放天津、上海等14个沿海港口城市,其中7座位于南方。
国家给予这些城市外商准入、金融扶持等各类优惠政策,这造就了东南沿海城市的崛起,也奠定了此后20多年间,中国经济以“东西差距”为主的区域经济格局。这一战略本质上是一种区域非均衡发展战略,在其引导下,东西部地区间的发展差距迅速拉大。
东部率先发展的战略,塑造了1978~2003年间中国的经济版图,也是很多人的命运暗线。
1984年1月24日,一名倒卖玉米的“倒爷”在骑车经过深圳国贸大厦时,看到人群聚集,一看原来是“那位老人”到大厦顶层俯瞰特区全貌,他在后来回忆说:“我好像感到干大事的时候到了。”
5月,“深圳现代科教仪器展销中心”成立,这家本质是倒卖换汇的公司后来发展成为一家房地产公司——万科。
同年,一名基建工程兵从部队退役,也来到了深圳,在当时南油集团下的一家电子公司任副总经理。但在后来的一笔生意中,他因被坑导致公司200多万货款收不回来,不得不辞职。
1987年,他创立了一家公司,靠倒买倒卖为生,后来一次偶然的机会公司代理了香港鸿年公司的用户交换机,并积累了一定资本,从此走上了销售通信设备的道路——也就是如今的华为。
以王石、任正非为代表的,受“老人”两次南巡影响纷纷下海创业,后来被称为“84派”、“92派”的两代企业家们,他们无不是在经济特区、对外开放的潮水中嗅到了机会,创造了日后我们耳熟能详的大企业。
在这一阶段,“东西差距”明显,但南方地区的经济总量也开始小幅领先。
1978年时南方地区的GDP为0.156万亿,北方地区为0.155万亿,南北差距约为当年GDP的0.09%;到了2003年,南方地区的GDP为2.07万亿,北方为1.69亿,差距约为当年GDP的10.30%。
第三阶段是2004-2013年的区域协调战略。
西部大开发、振兴东北老工业基地、中部崛起等区域战略,都是在这一阶段提出的。通过加强交通、能源等基础设施建设,财税、金融、资金等手段,中西部、东北地区获得了政策和资源倾斜。
中、西部经济得到发展,差距逐渐缩小。2006年,东、西部地区GDP占比分别为63%、37%,到2013年,这两个数字变为57%、43%。

“东西差距”缩小的同时,这一阶段北方地区在GDP方面的表现优于南方地区,呈现出北方增长率高于南方的形势;2004—2012年间,除2007年外,北方地区的GDP增长率都超过了南方地区。
然而第三阶段的区域均衡战略最终难掩中国经济的深层次结构问题。
2013年后,中国经济发展步入新常态,经济增速从10%左右的高速增长转向7%左右的中高速增长,经济增长模式从由要素、资源驱动转变为由创新驱动。
资源型的重工业产业结构难以适应新的形势。2013年开始,东北三省的经济增速全面下滑,2018年后天津、山东相继失速。山东省委书记“我们落后了”的讲话连续刷屏。
非均衡、集聚性
区域均衡战略的失效,背后最根本的原因是东北、西部地区产业结构的深层次问题无法用政策倾斜来抹平。
放眼全球,“非均衡”和“集聚性”才是世界经济发展的主流。
人口聚集意味着产业和经济的集聚,在人均GDP更高的国家,人口的聚集效应往往也更强。美国50%的GDP是由产业聚集区创造的,日本东京都市圈创造了日本1/3的GDP。
因此在接下来的阶段,非均衡的、以集聚效应和协同效应为导向的新型经济空间格局,将是中国未来相当长一段时间内的区域经济大格局。
具体表现为“以经济带为轴线,以城市群为支点”的经济带协同发展战略和城市群协同发展战略。

2013-2014年,“一带一路”、京津冀协同发展、长江经济带建设三大战略先后出台。2014年,《国家新型城镇化规划(2014-2020年)》及“十三五”规划要求建设长三角、珠三角、长江中游、成渝等19个城市群。

这19个城市群以25%的土地聚集了75%的人口,创造了88%的GDP,其中城镇人口占比78%。截止目前,已有11个城市群相关规划获得批复,其中粤港澳大湾区、京津冀、长三角已经或即将上升为国家战略。
新的区域战略更注重发挥“看不见的手”,鼓励人流、钱流、物流等各要素自由流动和高效配置。先撬动以长三角、珠三角、粤港澳大湾区等为核心的中国经济增长极,再通过经济带之间的传导和协同,让各大城市群共同发展,为中国整体经济发展注入活力。
一滴滴水已经开始缓缓流动,他们终将汇成涛涛江河。那么,创业是否应该去南方?身处北方的创业公司,是否应该南迁?
相比盲目南迁,根据公司自身特点,在基本的区域格局中寻找适合自身的位置,或许更为明智。
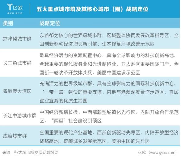
据恒大研究院发布的《中国城市群发展潜力排名:2019》,长三角、珠三角、京津冀、成渝、长江中游城市群发展潜力居前,但它们也各有侧重。
长三角城市群是目前中国最具经济活力、城市层级结构最合理的城市群,目前已有六大城市跻身万亿GDP俱乐部。
长三角未来的发展方向是,以电子、汽车、现代金融等产业为核心,致力于成为“具有全球影响力的科创高地,和全球重要的现代服务业和先进制造中心。”
珠三角城市群携手港澳建设港澳大湾区。
珠三角城市群制造业水平发达,未来将致力于构建科技、产业创新中心和先进制造业、现代服务业基地。但除深圳外,珠三角城市主要以中低端制造业为主,自主创新能力有待提高,优质公共资源短缺。

京津冀城市群打造以首都为核心的世界级城市群,整体创新水平在全国处于领先地位,未来将向“高端制造+科技创新方向发展”。
其中北京将承担区域产业研发、设计、服务等功能,打造科技创新中心和战略性新兴产业策源地;津廊将承担京津冀地区科技成果产业化功能。
除此之外,搬迁成本也是企业不能盲目搬迁的原因。“只要公司超过30个人,搬离成本就很大了”,远望资本CEO程浩对亿欧表示。
星瀚资本创始合伙人杨歌认为,对于上百人的企业来讲,搬迁就像将树连根拔起然后进行转移一样,“中小企业就像一个精密机器,需要可丁可卯地计算成本。搬迁明显属于开拓性过程,成活率可能过不了五成。”
他建议想要搬迁的企业先算笔帐:搬迁成本、人员损失、业务损失,把这些损失计算完,加上新搬迁地址的政府补贴、市场活跃度、市场额外的资源池,再减去搬迁冷启动市场推广的成本、人员培训的成本等,最终来平衡得失。
“但如果决定要搬,就早点搬”,程浩建议,等企业越大,搬迁的难度也会越大。
除此之外,“双总部”或许是一个可行的策略。
2019年下半年,余向南也感受到“南升北降”的趋势,选择先在南京设立了分部。但他不同意本身诞生于北京的公司搬离北京的说法,“任何一个公司都不可能彻底离开北京。北京有很多天然的优势,技术、人才、资本、媒体的资源都集中在这里。”
他认为更适合的做法是“双总部”策略,“职责分工上应该有所偏向,对于科技公司来讲,北京更适合承担研发和资本,南方承担商业化运营。这种策略南北无轻重之分,只是职责分工的不同。”
结语
南下杭州一月有余,刘思毅总结到:
在城市环境和生活质量上,房租是最吸引我和团队的地方,作为一个从北京来的团队,无论在杭州哪里租房,都觉得自己是一个土豪;
在创业环境和氛围上,杭州市普遍流行的是赚钱和生态类创业,赚钱就是创业、创业就是赚钱,但就是在这样朴素的创业观下,诞生了很多净利润五千万、一个亿的公司;
在产业链上,杭州市就是一个阿里的中心、电商的中心、流量的中心。因为有阿里,于是有供应链,有电商生态,有围绕电商的基础设施;
在团队招聘上,杭州的人才构成只适合以电商为核心业务的公司,而内容公司、营销策划公司、运营驱动的公司,则不容易找到需要的人才。
也许无意识,也许深谋远略。但更多的人、钱、企业,正在冲破以往的藩篱,缓缓流动,纵横交织,然后重新聚合。
“当这个时代到来的时候,锐不可当。万物肆意生长,尘埃与曙光升腾,江河汇聚成川,无名山丘崛起为峰,天地一时,无比开阔。”
中国区域经济格局变革的暗线已下笔,历史的大纲已再次写好。失落与崛起、衰退与新生也已蕴含其中。
我们的时代在背后,突然敲响大鼓。
特别致谢:
感谢以下企业人士在本文写作过程中提供了非常有价值的观点和数据,特别致谢(排名不分先后):
远望资本CEO程浩、星瀚资本创始合伙人杨歌、群响CEO刘思毅、辰知科技CEO何川、戏格文化联合创始人张东,某科技公司CEO余向南(化名)。
参考文献:
1. 《中国城市大洗牌》,黄汉城、史哲、林小琬,东方出版社;
2. 中国区域经济发展报告(2018~2019),北京市社会科学院,赵弘主编,游霭琼,杨维凤,王德利副主编,社会科学文献出版社;
3. 《激荡三十年:中国企业1978-2008》,吴晓波,中信出版社;
4. 《创业的南方与北方》,刘思毅;
5. 《一个北漂创业者南下杭州一个月的感受总结:真香》,刘思毅;
6. 《中国城市人才吸引力排名 2020》,恒大研究院;
7. 《中国城市群发展潜力排名:2019》,任泽平;
8. 《希望与危机-东北经济的未来十年》,宁南山;
9. 《我国南北地区经济发展差距及演变分析》;
10. 《重塑中国区域经济大格局》,李奇霖。
本文来自微信公众号:亿欧网(ID:i-yiou),作者:小北,编辑:杨旭然
相关推荐
创业去南方
南方人和北方人都有哪些笑死人的误解?
视觉中国:未直接联系欧洲南方天文台 这并非必须
欧洲南方天文台:视觉中国对黑洞图像没有任何权利
为啥要在经济不好的时候去创业?
ToB创业,要借什么势?
垃圾分类逼我去创业,商业模式都想好了
常垒资本冯博:ToB创业,要借什么势?
这次短视频创业失败,我打算去机场卖奶茶
科技神回复 | 杭州创业失败可领30万补贴,有没有组团一起去的?
网址: 创业去南方 http://www.xishuta.cn/newsview23947.html
推荐科技快讯
- 1问界商标转让释放信号:赛力斯 95792
- 2报告:抖音海外版下载量突破1 25736
- 3人类唯一的出路:变成人工智能 25175
- 4人类唯一的出路: 变成人工智 24611
- 5移动办公如何高效?谷歌研究了 24309
- 6华为 nova14深度评测: 13155
- 7滴滴出行被投诉价格操纵,网约 11888
- 82023年起,银行存取款迎来 10774
- 9五一来了,大数据杀熟又想来, 9794
- 10手机中存在一个监听开关,你关 9519
