“二马”投资新战场,马化腾5000亿 VS 马云2000亿
编者按:本文来自微信公众号“财联社”(ID:cailianpress),作者 张浩月,36氪经授权发布。
继阿里巴巴三年2000亿元资本开支后,腾讯也表示未来5年将投入5000亿元用于新基建建设,其中在数据中心方面,腾讯将陆续在全国新建多个百万级服务器规模的大型数据中心。
东吴证券表示,数据中心等行业景气度有望加速向上。
昨日(26日)据媒体报道,腾讯云与智慧产业事业群总裁汤道生日前对外宣布,腾讯未来五年将投入5000亿元,用于新基建的进一步布局。
腾讯方面称,大型数据中心、物联网操作系统等都将是重点投入领域。其中在数据中心方面,腾讯将陆续在全国新建多个百万级服务器规模的大型数据中心。
此前腾讯云资源管理总监阮梦也在对外沟通会上透露,腾讯云未来将新增多个超大型数据中心集群,长远规划部署的服务器都将超过一百万台。
阿里云4月20日也宣布了未来3年再投2000亿元,用于数据中心建设等领域。
东吴证券指出,当前国内受到土地政策、能耗指标等因素的影响,数据中心的线性供给难以满足指数级增长的流量需求,因此供需平衡的打破,将进一步助推数据中心等行业景气度加速向上。
国盛证券表示,阿里、腾讯的规划都较为积极,因一线城市IDC资源相对而言较为稀缺且难以复制,所以云巨头仍在积极储备。下游的高景气带动IDC及配套设备需求提升,一线IDC因其资源稀缺性仍将成为关注重点。
数据中心产业链:

图片来源:中信证券
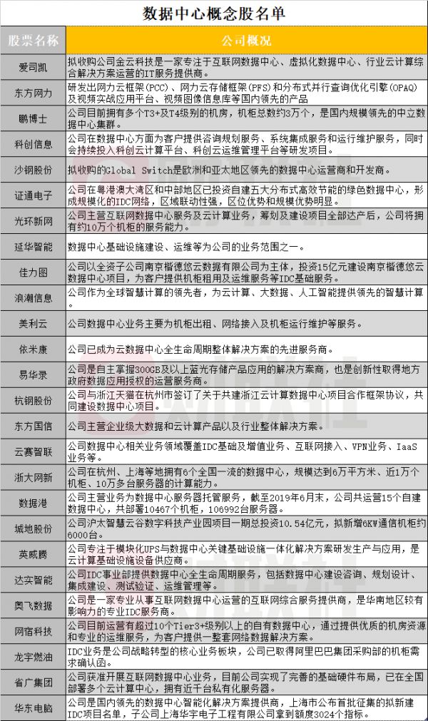
最后财联社统计整理了数据中心相关概念股名单,供投资者参考:

相关推荐
“二马”投资新战场,马化腾5000亿 VS 马云2000亿
许家印马化腾马云,联手造车
二马竞逐中国云计算:阿里遥遥领先 腾讯奋起直追
2019新财富500富人榜出炉:马化腾、马云守擂前二
腾讯股价创历史新高 马化腾超越马云重回中国首富
知料 | 比尔·盖茨重当世界首富,马云、马化腾离这个位置还有多远?
马云王健林马化腾相继宣布“过山海关”了 发生了什么
马云、任正非、马化腾、雷军的日常:每天都是劳动节
马云退休这一年
开工红包:四千人排队领马化腾红包 马云线上抽彩票
网址: “二马”投资新战场,马化腾5000亿 VS 马云2000亿 http://www.xishuta.cn/newsview23890.html
推荐科技快讯
- 1问界商标转让释放信号:赛力斯 95792
- 2报告:抖音海外版下载量突破1 25736
- 3人类唯一的出路:变成人工智能 25175
- 4人类唯一的出路: 变成人工智 24611
- 5移动办公如何高效?谷歌研究了 24309
- 6华为 nova14深度评测: 13155
- 7滴滴出行被投诉价格操纵,网约 11888
- 82023年起,银行存取款迎来 10774
- 9五一来了,大数据杀熟又想来, 9794
- 10手机中存在一个监听开关,你关 9519
