中概股新一轮私有化热潮或酝酿 有公司已在沟通
原标题:“一些有意向的已在沟通了!”信任危机下,中概股新一轮私有化热潮或在酝酿
“一杯咖啡”引发的,绝不仅仅是“杯中风暴”。
连日来,瑞幸咖啡财务造假引发的中概股信任危机愈演愈烈。4月23日,美国证券交易委员会(SEC)主席杰伊克莱顿更是直接提醒投资者:“不要将资金投入在美国上市的中国公司股票上。”
话音未落,中概股集体大跌。
十年前那场同样因为信任危机引发的私有化高潮曾给中概股留下深刻印记。而当下,新一轮的私有化热潮或许正在到来。投行人士告诉中国证券报记者:“一些有意向的已经在沟通了。”
信任危机成回归契机
曾操刀过360等中概股回A经典案例的华泰联合证券董事总经理劳志明,眼下正密切关注中概股动向,“我觉得中概股正遭遇的信任危机是一个契机,会加速中概股回归的进程,一些有意向的已经在跟我们沟通了,我们也做好了准备。”
赴美上市潮和退市回归潮从来都是相向而行。
据海通证券发布的研报,截至2019年底,从美国三大交易所摘牌的中概股共107只,摘牌占比30.8%。特别是2010年以来,已有49家中概股公司董事会收到一或多买方的私有化要约。
图片来源:海通证券研报
2010年以来,中概股私有化回归形成高潮的原因很多,但2010年和2011年,东方纸业、绿诺科技、多元环球水务和中国高速,遭浑水做空后股价大跌并被停牌或摘牌而引发的中概股信任危机,则成为重要的转折点。
历史正在重演。
4月23日,中概股被无差别集体猎杀,哔哩哔哩大跌7.25%,拼多多大跌5.71%,唯品会大跌7.64%,寺库大跌10.59%,阿里巴巴、京东、百度等中概股也未能幸免,纷纷以下跌收盘。
图片来源:Wind
4月21日,SEC官方网站发布一份重磅声明,指出新兴市场存在信息披露不充分、无法获取审计底稿等问题,存在重大投资风险,中国作为新兴市场代表被提及了21次。4月23日杰伊·克莱顿的言论,更是火上浇油。
这对很多优质的中概股公司而言,显然是不公平的。
“我觉得影响主要是两方面,一是会导致中概股的估值进一步承压,特别是优质的中概股被错杀;二是将面对更多的做空和SEC更严厉的监管,会大大提高维持上市地位的成本。”国内某PE负责人王刚(化名)对中国证券报记者表示。
在此背景下,劳志明认为,瑞幸咖啡事件引发的信任危机会让中概股因此遭受歧视,令“无论准备境外上市还是已经上了的,都不会特别好过。”因此,他建议优质的中概股公司“还是考虑下回归吧”。
面对可能到来的新一轮中概股私有化回归热潮,不少投行已经全力备战。
“我们已经把中概股私有化当作今年工作的一个重点。而且,我们已经在捋名单了,哪些是可能回来的,哪些是值得回来的,并已经有专门的项目组在分别跟进了。”劳志明表示。
赴美上市或落潮
中概股遭遇的信任危机,影响的不仅是已经上市的,还有准备上市的。
据媒体之前报道,2020年1月,理想汽车已申请在美国IPO,计划筹资至少5亿美元,最早于2020上半年上市。而在瑞幸咖啡事件发生后,理想汽车创始人李想在微博转发评论陆正耀的回应时直接开骂,“诈骗犯!”
李想的愤怒不言而喻。十年前的那场中概股信任危机,曾让中国企业在很长一段时间内进入赴美上市空窗期,眼下同样的担心正在加剧。
在今年1月的达沃斯世界经济论坛上,纳斯达克总裁Nelson Griggs还表示,有30家中国企业正在美国证交会备案准备上市,相信2020年中国企业仍会在IPO市场有不凡表现。
一家原本打算今年赴美上市的国内独角兽企业相关负责人告诉中国证券报记者,“我们的股东都是美元基金,所以还是要去美国上市,但现在这种情况,节奏上肯定要缓一缓了,挑一个更好的时机吧。”
王刚则对中国证券报记者表示,除了上市的节奏可能因此放缓,很多企业的上市路径可能也要重新设计,比如,拆掉红筹架构,转而寻求在国内资本市场上市。
与此同时,近年来,国内资本市场则通过不断改革,“筑巢引凤”。
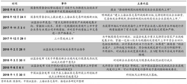
海通证券指出,随着A股制度不断完善,无论对于海外上市的中概股,还是打算上市的国内企业,吸引力都与日俱增。比如科创板及注册制试点落地,对公司盈利等上市条件放宽限制,为企业上市提供了更多便利。
图片来源:海通证券研报
证监会4月24日消息,证监会根据2019年现场检查情况,对部分申请主板、中小板、创业板首发企业进行分类处理,2019年6月以来,证监会分两批次启动了对86家首发企业的现场检查工作。截至目前,84家企业已完成检查工作,累计30家已撤回申请终止审查。
证监会有关负责人表示,证监会对近200家企业进行现场检查,针对检查中发现的问题作出分类处理,对存在严重问题的首发企业及中介机构分别采取行政监管措施、立案稽查、作出行政处罚等监管手段,对信息披露违法违规保持高压态势,坚持从严审核、严把质量关,有效减少企业“带病申报、抢跑占位”等情况。
网址: 中概股新一轮私有化热潮或酝酿 有公司已在沟通 http://www.xishuta.cn/newsview21929.html
推荐科技快讯
- 1问界商标转让释放信号:赛力斯 95792
- 2报告:抖音海外版下载量突破1 25736
- 3人类唯一的出路:变成人工智能 25175
- 4人类唯一的出路: 变成人工智 24611
- 5移动办公如何高效?谷歌研究了 24309
- 6华为 nova14深度评测: 13155
- 7滴滴出行被投诉价格操纵,网约 11888
- 82023年起,银行存取款迎来 10774
- 9五一来了,大数据杀熟又想来, 9794
- 10手机中存在一个监听开关,你关 9519
