【虎嗅早报】美国新冠确诊超82万,未来60天暂停移民;百度副总裁涉嫌贪腐被移送公安机关
各位早上好,本周已经过半,首先看虎嗅早报为你准备了哪些值得关注的大事件~
美国新冠确诊病例超过82万例
@环球网【美国新冠确诊病例超过82万例】据美国约翰斯·霍普金斯大学数据,截至美东时间21日17:38(北京时间22日5:38),美国新冠肺炎确诊病例增至820104例,死亡44228例。全球确诊病例已达2553853例,死亡总病例数为176323例。

暂停移民入境美国政策将持续60天
@环球网【特朗普:暂停移民入境美国政策将持续60天】 据美国彭博社消息,特朗普21日宣布,暂停移民入境美国的政策将持续60天。美国《华盛顿邮报》21日引述两名白宫官员的话透露,特朗普可能最早在当地时间22日签署上述行政令,不过该行政令应该不会长期施行。目前,尚不清楚这个官方移民禁令有哪些例外,或者移民能否在证明自己健康的前提下进入美国。
纽约州近万名护士感染新冠
@央视【纽约州近万名护士感染新冠病毒】 20日,纽约州护士协会把纽约州及两家医院告上法庭,称危险工作条件让护士处于高危环境中,该协会称目前,在协会注册的9514名护士感染了新冠病毒,11名护士死亡。

百度副总裁又出事了
@ TechWeb【百度反腐再出重拳:副总裁韦方涉嫌贪腐被移送公安机关】 4月21日消息,百度职业道德委员会通报了一起员工涉嫌严重违纪违法案件,原百度集团副总裁韦方经公司调查发现涉嫌贪腐犯罪,现已被移送公安机关依法处理。

通告称,韦方涉嫌贪腐犯罪,已被移送公安机关依法处理。“韦方不仅背离了百度风清气正的职场文化,践踏了公司职业道德的底线,更触碰了法律的红线。“
集中来看几则上市公司季报。
华为第一季度收入1822亿元
@腾讯科技【华为第一季度收入1822亿元,同比增长1.4%】 4月21日消息,华为今日发布2020年一季度经营业绩。2020年一季度,公司实现销售收入1822亿元,同比增长1.4%,净利润率7.3%。

华为在财报新闻中表示,在全球新冠疫情蔓延形势下,华为积极采取措施保障员工身体健康,并与供应链合作伙伴相互支持,相互帮助,共同克服高难度生产挑战, 及时有序复工复产。华为各项业务开展正常,整体经营结果符合预期。
贵州茅台2019年净利412亿元
@虎嗅【贵州茅台:2019年净利412亿元同比增17%,拟10派170.25元】贵州茅台(600519)4月21日晚间披露年报,公司2019年实现营业收入854.30亿元,同比增长16.01%;净利润412.06亿元,同比增长17.05%。
每股收益32.80元。公司拟每10股派发现金红利170.25元(含税),共分配利润213.87亿元。2019年度,完成茅台酒及系列酒基酒产量7.50万吨,同比增长6.88%。
万达电影2019年亏损47.29亿元
@同花顺财经【万达电影:2019年亏损47.29亿元】 万达电影2019年全年亏损47.29亿元,去年同期盈利12.95亿元,主要原因为公司2019年度计提了商誉减值准备。
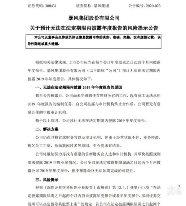
招不到CFO暴风集团无法按时披露
@虎嗅【暴风集团:因招不到 CFO 无法按期披露年报和 Q1 季报】暴风集团昨日晚间发布公告称,公司尚未完成聘任首席财务官的工作,现有员工无法承担2019年度报告的编制任务。

因此,预计无法在法定期限内披露2019年年度报告和2020年第一季度报告。
一季度国企利润总额3291.6亿元
@财联社【财政部:一季度国有企业利润总额3291.6亿元 同比下降59.7%】 财联社4月21日讯,财政部数据显示,1-3月,国有企业营业总收入123388.6亿元,同比下降11.7%;利润总额3291.6亿元,同比下降59.7%。国有企业积极推进重大项目、重点工程开工复产,3月当月工业、建筑业、批发和零售业等行业利润环比大幅增长。
向字节跳动索赔失败?
@虎嗅【广告代理商自称与字节跳动签订不平等条约,索赔581万返点完败】广告代理商无锡今日新媒体传媒有限公司自称与字节跳动公司签订不平等条约导致公司亏损严重,向法院起诉要求撤销投资协议,索赔返点差额581万元。

江苏省无锡市中级人民法院日前维持一审原判,驳回无锡今日公司所有诉讼请求。
360金融要起诉天眼查?
@TechWeb【360金融向天眼查发律师函:要求删除不实文章并道歉】 4月21日消息,针对“周鸿祎卸任360金融董事长”一事,360金融方面回应称,周鸿祎卸任的公司——北京奇步天下科技有限公司乃360金服的运营主体公司,并非360金融运营的主体公司——上海洪毓信息科技有限公司,二者上市前已拆分独立运营。

同时,360金融表示,已准备起诉天眼查,委托浙江垦丁律师事务所,以“天眼查”网站发布严重不实信息事宜为由,向北京金堤科技有限公司及北京天眼查科技有限公司发去律师函。
iPhone产量要提高4%?
@腾讯科技【日媒:苹果计划在2021年3月份前将iPhone产量提高4%】 4月21日,据日媒报道,苹果公司已经通知了几家供应商,计划在截至2021年3月前的12个月内生产约2.13亿部iPhone,与去年同期相比增长4%,尽管有些供应商认为订单最终可能会大幅减少。

自3月中旬以来,随着新型冠状病毒疫情继续蔓延,苹果已经关闭了全球大部分门店。尽管全球需求可能下降,但由于对可能出现的零部件短缺的担忧,预计该公司将增加其新款5G手机的库存。
英特尔重夺半导体头把交椅
@TechWeb【2019年全球半导体市场排名出炉:英特尔从三星手里夺回头把交椅】 4月21日消息,据国外媒体报道,市场研究机构Gartner的数据显示,2019年,英特尔超过三星,重新夺回全球半导体市场的头把交椅。

排在英特尔和三星之后的是SK海力士(SK Hynix)、美光科技、博通、高通、德州仪器、ST Microelectronics、NXP半导体和苹果。
比亚迪口罩日产2000万只
@上海证券报【每一秒生产231只!比亚迪口罩日产能已达2000万只】 上证报4月21日从比亚迪获悉,截至4月17日,比亚迪口罩日产量已达2000万只,相当于每一秒钟有231只口罩从比亚迪口罩产线下线。
比亚迪介绍,公司目前拥有300条口罩产线,因国内外疫情防控需要,还在以每天生产100万到200万只口罩的速度增产。
马云盖茨入选最伟大抗疫领袖
@新浪科技【《财富》发布全球最伟大25名抗疫领袖:马云盖茨入选】 4月21日午间消息,美国《财富》杂志发布了年度全球最伟大的25名抗疫领袖,向抗击疫情的世界英雄致敬。

马云位列第三,比尔·盖茨位列第10。此外,比亚迪董事长王传福、Twitter CEO杰克·多西同样登上榜单。
11家被约谈的视频音频网站将整改
@新华网【11家被约谈视频音频网站回复称将进行整改】 记者21日从浙江省消费者权益保护委员会获悉,截至17日,爱奇艺、腾讯视频等11家视频、音频网站已先后向浙江省消保委提交整改回复函,就4月8日约谈中提到的相关问题进行相应整改。
最后,一起关注小说《锦绣未央》侵权案进展。
小说锦绣未央侵权案入选十大案例
@中新网【小说锦绣未央侵权案入选十大案例】北京高院4月21日发布“2019年度北京法院知识产权司法保护十大案例”。记者注意到,此前曾备受关注的“小说《锦绣未央》”侵权案入选。

北京高院认为,该案涉及被告的一部小说分散抄袭了12位知名作家的16部小说,是新技术条件下典型的大规模抄袭行为,法院裁判及时向社会传递了尊重鼓励原创、抵制抄袭的声音。
好的,以上就是今天的虎嗅早报~
网址: 【虎嗅早报】美国新冠确诊超82万,未来60天暂停移民;百度副总裁涉嫌贪腐被移送公安机关 http://www.xishuta.cn/newsview21636.html
推荐科技快讯
- 1问界商标转让释放信号:赛力斯 95792
- 2报告:抖音海外版下载量突破1 25736
- 3人类唯一的出路:变成人工智能 25175
- 4人类唯一的出路: 变成人工智 24611
- 5移动办公如何高效?谷歌研究了 24309
- 6华为 nova14深度评测: 13155
- 7滴滴出行被投诉价格操纵,网约 11888
- 82023年起,银行存取款迎来 10774
- 9五一来了,大数据杀熟又想来, 9794
- 10手机中存在一个监听开关,你关 9519
