如何成就品类王者?15000字详解抖音高效投放6大核心
编者按:本文来自微信公众号“新锐品牌商学院”(ID:InnoBrand_BC),作者:就是吴志刚,36氪经授权发布。原题目《告别机会主义!15000字详解抖音高效投放6大核心,成就品类王者》

“自抖音平台成为品牌投放重点以来,OIB公司联合抖音官方平台在2年时间里为超30个品牌提供了抖音投放服务,与近100个品牌以及知名MCN机构深度访谈交流了抖音投放的痛点与方法,以及对近100个抖音爆品进行了复盘研究。
开年后品牌走到抖音投放的十字路口,爆品的机会主义狂欢时代结束,抖音投放效果可期吗?抖音还能成就品牌吗?
我们把以上品牌经历过的坑,梳理过的经验总结成抖音投放4.0方法论。”
2020年开年以来,不仅是疫情,还有很多投放抖音的品牌被抖音的变化打蒙了:过去一年中很多抖音的玩法失效了,越来越难投出效果了。
品牌走到了抖音投放的十字路口,原来是在爆品的机会主义里狂欢,现在则是在抖音的无影变化中郁闷。以至于大家不仅开始怀疑人生,也进而对抖音生态产生了怀疑:
抖音亏钱还值得投放吗?
抖音能带来有价值的用户吗?
抖音能成就品牌吗?
归结起来就是抖音投放效果可预期吗?
这都是不确定时代下的品牌与产品营销过程中的典型问题。
之所以产生这样的怀疑,是因为过去的抖音投放完全是流量红利时期内的机会主义的胜利,我们似乎从未真正的掌握过抖音产品投放与推广的真正要义。
另一方面,我们也看到一批在不同品类中占据“首个规模者扩张者优势”从而赢得快速增长的品牌。
我称之为品类王者:这类品牌通过在某个细分品类爆品突破的方式占据生态系统的制高点,使得周围关系者意识到其领导地位,从而不断吸引资源的进入。

部分品类王者代表品牌
这类品牌/单品中的大多数是基于内容营销尤其是对抖音平台的有效运用而获得流量与销量的快速增长。
但与机会主义品牌以投入赌回报的侥幸心态不同,告别机会主义之后的增长,会有不变的规律可循。通过对这些品牌的梳理,我们发现其中的一些共同点:
1、大多占据品类前三的位置
2、产品满足小镇青年、Z世代、年轻妈妈需求
3、对现有商品实时进行需求升级,保证商品更具可视性、社交性
4、价格是硬道理
5、投入坚决,打爆单品,抢占免费搜索流量
6、营销方法更多样,前期以达人投放为主,后期主要以淘客为主,以信息流增效放大
这些品牌为何能成为品类王者?什么是抖音的高效投放方法?告别机会主义,谁能在抖音投放的全新阶段成为下一个王者?
我将通过抖音的本质(1个结论、6大观点)和抖音投放4.0方法论解读来揭开谜底。

01. 看清抖音:1个结论+6大观点
尽管抖音历史不长,但我们依然可从历史的观点回顾抖音产品效果投放的历程,因为所有的历史都是为了更好的解释现在。抖音投放经历了这么几个阶段:
抖音1.0(2018年-2019年初),人
这个阶段是抖音投放真正的红利期,面对喷涌而来的流量与热情四溢的小镇青年,那个时候只用投人,不论素人还是达人,都没有清晰的市场定价标尺,价格都是白菜价、一口价、黑市价,只要用合适的人和素材投放就可能赌来绝大收益。
自然旋律身体乳、半亩花田除螨皂都是那一个时期崛起的代表。现在还有很多兄弟对那个ROI可以1:5到1:50的阶段缅怀不已。
抖音2.0(2019年初-2019年年中),人+dou++信息流
所有的美好都会过去。当大家都在做达人和素人内容投放时,达人的定价迅速飙升,投放效果迅速失效。
这个阶段大家发现只投人,已经没作用了,要搭配信息流或抖+,为好的人圈定合适的粉丝,即涨粉又出效果,实现品+人+效果结合。阿芙马迷纯露、珀莱雅泡泡面膜就是这一个阶段的典型代表。
抖音3.0(2019年年中-2020年初),产品+人+ dou+
前两个阶段是一招鲜的阶段,用好一招就有效果。为了追求短期效果,各种投放手段无所不用其极之后,抖音投放进入混战期。
一种特殊的以纯粹卖货,而非内容生产的投放方式也就随之出现,抖音淘客的出现极大改变了抖音的内容生态,也成为抖音记录美好生活使命的巨大挑战。在一边官方控制,一边不断疯狂的两级纠结中,抖音必将迈向下一个时代。
抖音4.0(2020年初-未来)
当一个流量平台趋向成熟,所有流量红利都会退去。更多人在抖音争抢流量;更多抖音之外的赛道也在争抢流量;消费者在高速成熟;但内容生产却疲乏了,没有创新的内容出来,这些都加速了抖音投放的效果衰退。
一招鲜的阶段过去了,对所有要素进行综合运营的时代来了,也是抖音投放4.0时代。
进入4.0阶段,抖音必将升维到多维竞争阶段,单一的投人和买量都失效,变成对产品、内容、人、投放等要素的综合运营。抖音从单一要素经营变成系统要素经营。
但在这个变化当中,往往欲念驱使了投放行为,我们总是疲于应付变化的规则,忘记掌控不变的本质才是根本,我们总是尝试以别人的成功为参照范本,但绝大部分成功是天时地利人和的偶然,珀莱雅都没有第二款泡泡面膜……
抖音的整个发展过程就是一次升维竞争的过程,解决问题的根本,是在变化中找到不变的本质,抖音在变化中也在遵循不变的本质。
要想做好抖音必须从生态角度,看清抖音在品牌长期创建过程中的作用,才能坚定做好抖音投放。
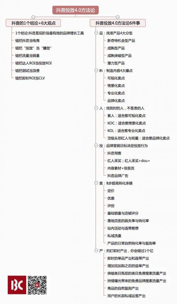
1个结论:抖音是现阶段最有效的品牌增长工具
因为抖音是现阶段高增长目标用户最集中与商业化、开放程度最高的用户沟通与触达平台,全网没有第二个平台可以比拟。
对于绝大多数消费品牌而言,做不做抖音根本不是选择题。现在需要面对的是如何解决问题,也就是如何做好抖音的问题——不论新锐品牌,还是成熟品牌,抖音就是现阶段最有效的品牌增长工具。
特点一:抖音是高增长用户体量最大,最集中的内容沟通平台
天猫大快消定义过八大策略人群:新锐白领、资深中产、精致妈妈、小镇青年、Gen Z(Z世代)、都市银发、小镇中老年和都市蓝领。这类人约占大快消平台用户数的80%,贡献90%以上的销售额。
最近三年来,新锐品牌增长也大都源于Z世代、小镇青年等新势力策略人群,这类人群与抖音用户高度吻合。抖音一直倡导“记录美好生活”,抖音上的主要用户是相信品牌、愿意为美好产品、美好生活买单付费的高价值用户,可以说中国最具消费潜力与增长潜力的目标策略人群大都在抖音上。
其次这类高价值人群在抖音的体量大。据公开数据,抖音日活已达4.5亿,远远高于微博(2亿日活)、小红书、b站和钉钉等社交平台,每两个当月打开过抖音的人就有一个是天天看抖音的,目前只有微信、QQ 和支付宝有这样的黏性,作为非工具类的娱乐社交型APP,抖音的用户规模与用户粘性是显而易见的。
特点二:抖音是商业化与开放程度最高,最具效率的内容变现平台
张一鸣从创立今日头条开始就是立志于做最具效率的内容分发平台。抖音在做商业化过程中没有任何心理上的包袱与负担。想的清楚,干的明白,搞的彻底。各种商业化产品齐全,变现工具齐备,营销组织凶悍,组织目标清晰。这比很多至今还纠结在内容和商业化之间的平台而言是一个巨大的系统优势。
从一开始,抖音在商业链条上就具备极高开放性,抖音购物车能链接天猫、京东、网易考拉、拼多多、有赞、抖音小店……相比其他内容平台,抖音无与伦比的开放性源自产品与核心竞争力的自信,客观也为品牌提供了完整的电商变现链路,为品牌营销创造各种可能。
关于抖音产品营销必须弄清楚的六大观点
1、错把抖音当电商
尽管抖音先后开通抖音橱窗、抖音小店,将电商链路更为完整甚至闭环化,但目前抖音的强基因还是媒体属性,即使抖音发展为电商平台,也不是“搜索-购买”的电商,而是强内容导向的内容电商。
抖音主要作用是目标用户曝光、产品种草、用户运营,辅助作用才是直接带货。CPS合作模式并不是抖音希望看到的。从去年改变购物车界面优化用户体验,到今年初取消代理商返点,优化抖音生产环境,抖音必将越来越强调内容和用户体验。即使抖音推出抖音小店、直播依然不会改变抖音生态的实质。
这是抖音的规则。当你选择一个平台,遵循平台规则是基础。如果把抖音当纯电商平台去玩,这种错误的定位和由此带来的不理性的期待,可能会让你不解和失望。这就是抖音淘客们的最大悲剧。
2、错把“投放”当“播放 ”
我们带着什么样的思维入局抖音?
传统媒体时代,曝光就等于效果,“播放”就是“投放”。所以我要把广告做到发行量最大的报纸上;我一定要上这座城市最知名的地标;我要花10亿去买央视、芒果台的广告。
今天投抖音,我花钱买最多的流量,却发现投不出去,或者买到了流量却没有销量。问题出在哪?
传统媒体时代,用户阅读这张报纸,抬头望向地标大屏,打开某个电视节目,用户看到的是同一个内容,在资讯有效的环境下大家必须看。
今天,我和你都打开抖音,看到的是不一样的内容。千人千面。消费者能看到什么都是他们自己的对内容的互动行为来决定的。我喜欢什么短视频我会点赞、评论或转发,我用行为告诉抖音我是谁,我爱看什么内容。
消费者的行为被打上标签,每位消费者头上有N个标签。根据这个标签,抖音才会把对的内容推给对应标签的人。
传统媒体时代的投放,我只需要有钱去购买最头部的资源,这些资源会统一推给用户。今天数字化时代,不只是抖音,消费者被标签化、内容推送被定制化的媒体环境下,投放逻辑完全发生改变:
找到对我感兴趣的样本用户,再把这个样本放大。这是更多我的目标用户打开抖音能看到我的内容的逻辑。
播放,是对所有人播出一样的内容;投放,是根据千人千面特征对精准用户的投放。我们对抖音投放最大的误解,就是将过往的传统媒体曝光逻辑复制到千人千面的数字化媒体中。
3、错把流量当销量
以上也就决定了高流量不等于高销量。
如果没有前期寻找样本用户的过程,把过去投放思维拿到今天的抖音来投,这叫盲投——你买了流量,但没有买到你的目标用户。
达人为什么越来越贵?因为市场供需关系默认粉丝等于流量,达人通过提高粉丝量来提升身价,达人贵了,但价值未必提高了。
过去,粉丝量一直在很大程度上代表着这个号算不算得上大号。但与微信公众号、微博不一样,微博是KOL中心化平台,抖音是去中心化。在抖音,粉丝量并不代表私域流量,用户打开抖音首先是“推荐”栏的信息。
而且第一波流量从来不是一个视频火不火的根本,而是抖音的第二波第三波流量池的推荐。
其根本还是抖音算法的不同。天猫是搜索性推送,快手是熟人推送,抖音是基于兴趣爱好的推送。
在抖音,流量不等于销量,只有精准流量才是。所以我未必一定要去买贵的达人,而应该是对的达人,能给你带来精准流量的达人。
4、错把达人ROI当投放ROI
很多人在投放过程中把采买达人素材的费用和销售的比值,误以为是投放ROI。其实这是对抖音投放的误解。
因为达人采买并不是投放,只是素材来源,兼具曝光作用,它只能看出来素材与达人粉丝之间的契合程度,与达人粉丝对素材的反应程度,并不能代表更大规模投放后的产出,也不能以此测算投放ROI。
以一个达人素材采买成本1万元为例,直接产生5000元,意味达人素材ROI是0.5。对这个素材加投一个抖+GMV20元为例,1000次展现如果能实现一个40元产品销售,则此次投放的直接ROI为2。
达人素材ROI是非均衡定价的个人行为,无法规模化,仅仅只代表素材产生的成本,而投放ROI是均衡定价的平台行为,可以规模化,是企业最需要把握和重视的投放关键指标。
5、错把测试当浪费
很多品牌花一两万块投了一个星期,没效果就放弃。很多品牌不能理解为什么要做测试,这不是浪费钱么?更多品牌跟我们说:我们预算有限,不要测试,我要效果,投出去就能看到效果。
基本可以明确的说,今天的抖音环境下,要即时看到你心中的那个即时ROI,是不可能的。
那是在确定时代下的投放方式,换句话说,那是经典力学,物体轨迹可以用公式计算;现在是在不确定时代,是量子力学,粒子轨迹测不准,只能用概率才能描述。
真正浪费钱的,是盲投。真正高效的,是经测试再放量。抖音投放就是一门实验科学。
如何找到精准流量?这个过程就是测试。抖音的算法决定了你必须有找到目标用户的这个过程。用户有不同的标签,但你是看不到这个标签的,拥有哪些标签的用户会对你的内容你的产品感兴趣,只有通过测试产品、卖点、人等不同要素组合的内容才能明确。
投抖音不是投就完了,投抖音其实就是不断测试、放大、再测试、放大的过程。
6、错把即时ROI当CLV
这里我说的ROI其实是大家对投放的即时回报或收益的认知,也就是投放马上可以测算的效果,但到底什么是一场品牌性产品投放活动的真正收益,在目前抖音信息流投放ROI普遍在0.6-0.7之间,企业明显亏损的时候,我们为什么去做投放?
误区在于往往我们看到是即时销量上的数字收益,而忽略在抖音投放过程中对目标用户积累与公域流量收割,也就是说我们只看到用户一次购买的产出,而忽略对用户CLV(用户终生价值)的衡量。
这种片面认知,要么让我们无法正视产品本身的表现,要么会让我们仅仅关注短期流量获取,而忽略对目标用户和内容价值的重视和投入。
一次有价值的产品投放=投放的即时产出+连带产出+收藏加购催单的延时产出+类目与品牌搜索的站内免费流量产出+私域运营产出+产品复购产出
以上是抖音的本质,我们必须始终坚持“品牌型增长”,做抖音不应该只是追求短期效果,而应关注品牌在抖音的长期价值塑造与用户经营。
这是我们讲到以下抖音方法论的前提:如何通过综合运营来达到高效投放、长期带货和品牌价值输出的目的。
越能全面的看待抖音投放的产出,越能驾驭抖音的各类投放工具,越能长期的看待抖音的用户价值,越能经受短期考验实现长期收益。这就是我们研究过近百个抖音爆品得出的最大结论。
02. 基于品牌性增长的抖音投放4.0方法论
前面我们说到,过往抖音靠赌运气,接下来抖音靠掌握规律。抖音其实内在一直有不变的规律:抖音投放离不开产品、人、投放内容、投放方式等多种要素的影响,做投放就是结合多种要素去做最合适的组合,实现用户终生价值经营,实现品牌的长期增长。
我们与抖音联合举办的“DOU IN BEAUTY”抖音爆品大赛,从HFP、气味图书馆、赞璞、卡姿兰、杰威尔、极地之悦、美沫艾莫尔等11个品牌15个单品的投放测试中,总结出抖音高效投放的方法论,对“品-料-人-投-卖-产”进行一体化的综合运用,以及短视频内容测试的5E模型,对短视频内容不同维度的效果进行测试。
1、品Product——找准产品4大分型
品对抖音投放效果的影响是决定性的,同时不同的“品”也决定了后续不同的投放方法。
根据品的不同特点,我们把品分为以下4大类:

新奇特机会型产品:如在形态、包装、定价方面具备“新、奇、特“特色的产品。
罗永浩直播之前的预告就提到“我将给大家带来好、便宜、新奇特的产品“,机会型产品天然适合在抖音,通过视频方式展现。
珀莱雅泡泡面膜就是典型,面贴膜是成熟型产品了,但泡泡面膜多了直观的起泡泡效果,能结合“脸更脏泡泡更多”玩起来,所以能在抖音引发众多人关注和参与。此类有着明显可视化卖点的商品特别适合抖音现阶段的目标人群,是显然的机会型产品。
成熟型产品:本身品类成熟,产品没有太大创新或者消费者不容易感受到的创新。
成熟型产品比如市场已经很成熟的品类,洗面奶,面霜,精华等,但不具备新奇特和升级型卖点的产品。此类产品心智成熟,可替代性强,如果没有强力的专业推广一般难以激发用户购买。
成熟突破型产品:对成熟型加以产品上的改造升级或定价调整,能为用户带来更好体验与优惠的产品。
比如洗面奶是个很成熟的产品了,但把洗面乳升级成洗面慕斯,挤出来能直接用了,可能挤出来的形状还是一朵玫瑰花;甚至还带刷头,带按摩功能,这就是升级了进阶了,满足顾客“更懒”的需求。
雪玲妃卸妆水在瓶口设计上做成按压式出水方式,方便消费者单手操作取卸妆水且方便控制用量,这样一个改进在评论中频频被提及。这就是卸妆水这样的成熟型商品升级改造成突破性产品的很好例子。
雪玲妃另一款产品,200毫升氨基酸洗面奶仅仅只卖39元,就是成熟商品以价格优惠方式实现突破的。

雪玲妃店内产品价格基本是39、49、59、69……
潜力型产品:产品本身不容易出彩,但具备极强的内容化卖点(以下会讲到内容化卖点)的产品。
这类商品具备潜力,如果遇到适合的内容与达人推荐就有可能带来爆发。
但产品的属性并非一成不变,比如说机会型产品经历一段时间后,消费者免疫了,不觉得新奇特了,就变成成熟型产品了;成熟型产品也可转变为潜力型商品或新奇特商品。
比如马丁男士沐浴露,其实定位男士这样的理性消费群体,加上普通的瓶身设计很难出彩,但马丁在抖音上的内容几乎一致地放大马丁古龙香氛这一特有的优势,强调香味,再通过女性达人来推,将香味与场景结合,初恋的味道、男朋友的味道,反过来引导女性消费者为男朋友购买。
而且有意思的点是,当一瓶橙色的沐浴露普通情况下并没有亮点时,就拿到阳光下,拿到灯光下拍!在转化成内容卖点上,马丁沐浴露是个很好的例子。

要说哪一类产品更合适,不同的人群有不同的天然成交价位,比如素人的天然成交价位在29、39、49、59几个价位段,因为抖+投放的千次展现成本20元,这背后是品牌对千次展现成交1单获得1:2ROI的临界值期待。
但我们做抖音不是为了要卖29-59的爆品,大部分品牌方要想突破这个天然价格带,就需要用特殊的杠杆如专业的内容产出、达人、强力背书、热点效应撬动,就要考虑各种要素的综合配合。
所以识别产品的重要目的是为了更好选择后期的推广方式,对产品、内容、人和投放方式等进行综合运用。
但正如前讲到产品之间其实是可以互相切换的,选择什么品,是否要做转化,我后面想要怎么投放,其实从选品这里就已经被决定了。
2、料Content——制造内容4大爆点
什么样的短视频能霸屏,产品之外,内容很关键。我曾经在品牌后增长时代C-PRO-B模型中提出新时代产品需内容化,满足可视、可知、可感、可传、可演几大维度。
什么样的短视频内容可能爆,OIB也总结了4大卖点,如果产品表达在短视频中一个卖点都没有,或者都不够突出,就不要想在抖音带货了。

可视化卖点visualization:通过可对外展示如包材、内容物、使用效果等方面显而易见的特色作为内容吸引点吸引用户。
与新奇特产品一样,可视化卖点也具备天然优势。在社交平台上火爆的产品一般都有高颜值或效果可演示且具备明显差别。
彩妆类产品容易从妆前妆后对比使用效果,非彩妆品类也可以通过创新达到效果的对比,比如面膜前后使用效果其实不明显的,但泡泡面膜就从贴上面膜不停出泡泡这点出发做可视化效果。
还可从包材、内容物下功夫。如在抖音上经常刷到的漱口水要么是果冻形状这类外形出彩的;要么比如dentyl星空漱口水内容物是半油半水的状态,摇一摇会出现星空的视觉感;2月护肤品类第一的抖音爆品法兰琳卡芦荟胶把外包装做成了胶囊形态。

情景化卖点Contextualization:通过产品的使用场景为内容对用户进行场景唤醒。
我想把这个产品卖给哪一类人群,他们在什么时候使用,就通过这类情景去唤醒消费者。
比如王老吉给大家印象最深刻的是“怕上火喝王老吉”,所以也许你会看到一群人吃火锅然后拿出王老吉这样的情景,但如果王老吉想拓展使用场景,让年轻人在运动、朋友聚会玩乐时也能想起王老吉,它的抖音就会从这一类场景去拍摄。
专业化卖点professionalization:如成分、机理、工艺特点、技术优势等显示产品专业的卖点。
很多产品以专业化成分知名,比如SK-II的PITERA成分特别典型,如果你的产品是在这方面有突出甚至独家优势的,就应该把专业化卖点展示出来。
戴可思婴儿面霜被很多宝妈推荐,老爸评测测试过 、产品PH值接近人体的PH值很温和,不含重金属,成分安全可靠等等这些卖点就经常出现在短视频里,抓妈妈群体对母婴产品”安全“的高要求。

品牌化卖点Branding:产品的品牌背书如品牌的历史、发源地、研发团队、背书等。
品牌化卖点强的基本是知名品牌,一款产品想要塑造品牌形象,且在品牌历史、品牌发源地等方面具备优势,就从这类卖点去做展示,比如拍摄品牌地溯源视频。
我们一旦确定完产品就要将产品卖点进行拆解,目的是为了将产品卖点最好的匹配合适的内容创作者,用不同的人的去推动不同卖点的传达,确保最佳的效果。
3、人Influencer——找到对的人,不是贵的人
很多品牌都普遍感觉达人越来越贵了,但爆量的达人反而越来越少了。达人的价格到底是谁定的?是市场,其实是买家,是供需关系。
品牌看达人粉丝,达人不惜一切方法提升粉丝,提高身价。粉丝多了,但达人的价值并没有提升,不是达人贵了,是病态的供需关系把达人成长模式畸形化了。
在星图上,粉丝是达人合作价格的重要指标,但在抖音流量玩法中,粉丝只是一个维度,并不能说明一切问题。
人的背后其实是内容创作者的角色与人设,不同卖点需要不同的角色与人设去配合才能有最佳的效果。
所以我们选人的标准不是粉丝人群越多越有价值,而是根据产品类型和内容卖点来选合适的人。我们将内容创作者分为四类角色与人设:

素人:有生活品质的普通人,绝大部分淘客就是一个个素人。视频中一般会露脸,甚至不露脸,主要对产品可视化卖点进行推荐,有明确可视化卖点,并落在自然成交区间的机会型产品让素人推荐,成熟型产品素人很难推荐。
KOC:能影响自己周边朋友的消费者,相对KOL粉丝更少。比如宝妈人群,拥有几千、一万粉丝的都是特别典型的KOC。他们也可以用自己的生活状态和情景来给用户种草,通过情景化卖点唤醒其他消费者对产品的场景化需求,主要通过情景化卖点推荐产品。
KOL:对群体购买行为有较大影响力的意见领袖。他们往往也是有专业技能与专业影响力的的人。比如老爸测评,测品能力强。KOL更适合对消费者进行产品的专业化演绎,为产品的专业化卖点背书。
顶级头部红人与明星:最具影响力的少数头部KOL。比如李佳琦、薇娅、范冰冰、罗志祥等。头部红人影响力最大,适合展现商品品牌化卖点,通过头部红人更容易带动产品的品牌效应,扩大品牌影响力。
另一个方面此类素材如果购买了商业授权,可以对现有素材进行混剪,极大提升即有素材转化。
以纽西之谜隔离霜为例,超过80%素材会采用薇娅素材混剪,最高时即时ROI可以达到1.5以上。薇娅的商业授权从季度50万直接上升到90万,就证明了强背书达人对素材转化的巨大提升作用。

同样,选择什么样的人来投放,怎么做资源搭配也没有固定答案,对产品、内容以及投放达人做搭配时,取决于品牌想营造什么样的营销氛围让消费者产生消费行为的决策。
比如我是母婴品牌,我想要所有有一岁宝宝的妈妈用我这个产品,让一岁宝妈产生消费行为。怎么营造这个营销氛围?
我就要通过明星达人素人的搭配组合,让消费者看到宝妈明星在用,母婴达人又通过专业化卖点传输了我这个产品很好,KOC传递我的产品在什么场景使用和如何使用,又刷到很多素人都在用,这就营造了一种“所有一岁宝妈都在用我的产品“的感觉,给了消费者冲击力,促进产生购买行为。
但未来抖音可能会出现一个明显趋势:目前抖音上基本是泛人群,人群细分的颗粒度不够,未来大量的中腰部KOL以及KOC就会承担起这个角色,他们的定位会越来越精准,从而吸引不同的人群,无形中对人群进行了更细的划分。
一些品牌已经看到这些趋势,相比头部红人或明星,王饱饱把投放重点放在中腰部KOL上,从成本而言,一个头部达人的预算置换成一群中腰部达人的资源,再由中腰部KOL带动KOC的自发传播,KOL与KOC以及素人又是适合展现王饱饱“健康“(专业化卖点)与”美味高颜值“(可视化、情景化卖点)。
4、投Promotion——品牌营销目标决定投放行为
通过抖音主流的合作形式有以下4种,4类投放方式分别代表着不同的盈利链路,这取决于品牌希望达到的不同营销目的:
想要即时的带货效果?还是想要带动天猫的自然流量,冲天猫的类目排名?或者是进行品牌背书,考虑长期品牌认知价值?

第一种投放方式:抖音淘客
优点:cps结算,快速见效
缺点:只适合低价产品,人群泛众,内容质量低
抖音淘客合作主要以cps结算为主,用户对价格敏感,素材内容质量不高,以大量低质素材强化产品的可视化卖点,在1-2周内快速起量1-10万件。
受抖音官方强控,产品销售的后续可持续不强。抖音淘客普遍采用70%左右佣金,适合能快速反应、有低价供应链优势的本土品牌运作。抖音淘客合作往往适合产品刷基础销量阶段。
我们以抖音上实际售价40元的商品为例,品牌的产品成本基本要控制在6-8以内,才能维持基本的盈亏平衡。(抖+投放成本取决于淘客的带货能力,以50%举例)

第二种投放方式:红人采买或红人采买+dou+
优点:对品牌背书,星图下单价格透明,选对合适的红人会有惊喜,可以承受更高价格
缺点:产出不稳定,难以放量
红人采买适合产品种草与优质素材产生,对产品溢价有提升,能吸引细分的、高价值目标人群。配合dou+投放也能产生一定的稳定产出,适合品牌新品上市营销,以及品牌型的高价值商品推广。
第三种方式:内容素材+信息流:
优点:规模放量、产出稳定、大量收割目标用户
缺点:ROI一般在0.6-0.7之间、品牌投放会出现即时亏损,需要大量素材测试
这一类投放是抖音长期爆品的最主要投放方式。只要素材适合,用户足够,可以大量采买。适合冲击类目排名的产品长期运作。如要稳定产出需要对内容不断测试,素材的消耗量极大 ,一般要占到投放费用的10%左右。
选择哪种投放方式,取决于品牌的不同阶段的不同目标,半亩花田在初期也投淘客,投过70%佣金的淘客,但最终这块几乎不再做了,因为“短期爆发可以,但长期是不利于品牌经营的”。
目前半亩花田的主要投放方式是投红人+信息流,合适的内容采购商业授权投放信息流。这种情况下ROI有时候只有0.6、0.7,但这个持续投放对免费品牌搜索流量和类目搜索流量起到了非常大的推动作用,半亩花田磨砂膏就因此带来占比很高的免费流量。

在投放环节,要提到的另外一个重点就是测试。每日要通过几十条甚至上百条素材计划才能找到适合的投放素材。
如果配合高质量素材以及头部红人背书如薇娅,可以极大提升素材转化。根据品牌目标的高效投放就是测试-投放放大-测试-投放放大的反复循环。
第四种方式:抖音品牌广告
优点:强化用户品牌认知,曝光人群多,品牌形象好,内容与用户互动好,
缺点:直接转化效率低,费用高
抖音从本质上还是一种用户沟通平台。目标客群高度集中且用户优质,传播效率高,适合进行品牌理念的传播与树立。尤其是在品牌已经有初步用户积累,经过第一波大的用户收割后,必须通过适当的品牌传播行为强化品牌再认与品牌回忆,巩固品牌认知,这个时候抖音品牌性广告如开屏、挑战赛就回是一种极为重要的选择。
品牌需要根据自身所处的不同发展阶段、费用预算、团队能力形成自己的投放方式组合与最终的产品营销模型。这是一个长期试错的过程,但一旦形成就会形成系统能力,并最终成为企业实现营销增长的核心武器。
5、卖Sell——8步提高转化承接
抖音商业链路很完整,天猫、京东、网易考拉、拼多多、有赞、抖音小店,目前来看,引导到天猫仍有着绝对优势,不过这并不绝对,我的用户在哪,就转到哪。
但是抖音流量到达站内,并不会自然转化,如何最大化的利用好抖音的站外流量,提升转化效率,做好站内的转化承接优化极为重要。在我们的抖音投放经验中,这一方面至少可以拉升与拉低转化30%以上效率。这里面很多因素都会有影响:

1、定价:在抖音流量池内同类型产品中定价是否有优势。我们去年帮赞璞香水做投放时,通过种草测试发现因为品类整体客单价较高,在同品类中价格不占优势导致推品系数较低,通过价格调整后就有了更好效果。
2、优惠:在抖音流量池内同类型产品中优惠是否具备吸引力;在不同页面优惠信息是否一致且显眼。优惠与定价都是从价格出发,但优惠的技巧不是便宜,而是让消费者感觉到占便宜。另外需要注意的细节是,产品从抖音链接到天猫店铺产品页面优惠不显眼或不一致,也会影响转化。
3、评控:做好评论PR;合理利用评论提升用户信任。抖音短视频内容端和天猫产品页面的评论,也是建立品牌信任的机会,通过评论优化突出产品卖点、价格优势、烘托气氛等方式激发购买,一片评论“垃圾!“的页面与好的评论管理,对转化率的影响差别非常大。
合作视频中通过高赞评论来配合评控,在美妆类产品中十分常见。法兰琳卡芦荟胶不止如此,还采用正负面口碑结合的形式提高产品的出镜率。正:有“我使用过确实有效果”类似的评论。“负”:在内容中体现“差评!点进去强调产品“竟然不加一滴水”的优势。

4、基础销量与店铺评分:这个不用多解释,一直是淘系店铺成交转化的最基础要求。实现购买的前提就是这个产品有人买,是可以信任的商品,没有这个基础成交无从谈起。
5、落地页面的跳失率与转化率:直接决定产品即时转化效率。低于全店平均转化水平的链接商品不值得用站外流量推荐,因为不-划-算。
6、站内活动与连带推荐:承接路径是否方便用户转化,活动机制是否利于连带销售;用户从抖音链接到店铺产品页面的路径是否便捷会影响转化,店铺本身的活动机制设置也会影响连带。
比如完美日记也许以眼影来作为抖音引流产品吸引顾客到天猫店,但在产品页推荐其他比如口红卸妆产品组成王牌套组来激发更多连带销售。
7、私域流量:是否方便将用户转为私域流量;当用户在天猫店产生一次销售之后,我们能否抓住这次的用户数据,有效将用户转化为私域用户,以及通过后续的用户运营产生持续销售,决定了后续的转化。
这里完美日记还是典型,无论你是线上下单还是线下收到包裹,也许在各个环节被推送了“小完子“的微信号,通过红包领现等利益引导添加小完子,再通过首单商品的优惠等利益引导到小程序下单以及进小完子社群。

图片来自网络
8、产品的日常自然转化率与复购率:这一点其实最为本质,是看待产品竞争力的关键。这个工作应该在产品进行抖音推广前就进行测试与准备。只有高于行业平均转化率与复购率水平的商品,才意味此商品具有行业竞争力,具备可被打爆的潜力,才值得我们长期投入,持续经营。
6、产Index——死盯即时产出,你会错过1个亿
如何看ROI,我们有诸多指标,正善CEO李荣鑫指出过,基于优质流量的本能:超大型流量主为了稳健提升自己的营收和利润,在流量分发模式中,倾向性由高到低——CPM>CPC>CPT>CPA>CPS。
我们通常提的带货,就是CPS,但CPS并不符合抖音的长期利益,而CPM看的是千人展现成本。
对应的,李荣鑫认为GPM 视角才是这几年的主要视角,就是每 1000 次播放产生的 GMV 转化,GPM 背后还有一个词叫 PPM,PPM 就是每千次播放的毛利或者是你的净收入。
他们的差别是分母不一样,ROI 视角的分母实际上取决于你的投放金额,你花了多少钱,这是单次。而 GPM 的分母取决于播放量,是稳定的变量。
我们认为这是从抖音生态角度出发具有长期价值的视角。所有的流量告别红利阶段后都将进入公开竞价市场,这个时候平台将尽可能抹平个体与内容差异实现规模化、可复制化的商业运营阶段。从本质看所有平台的商业价值=用户商业价值*商业转化效能。
仅从产出角度来说,其实投放抖音的产出也将超越即时的产出,进入以高价值用户的全生命周期运营:

即时的单品产出和连带产出
增加完加购之后的追单产出
突破类目瓶颈的类目免费搜索流量产出
持续曝光带来的免费品牌搜索流量产出
商品的自然复购产出
用户的长期私域运营产出
最难最贵的永远是拉新,但一次拉新的流量来了之后你能转化多少,能带来多少连带,是否能转化成私域流量,是否能运营成忠实用户,才是我们真正应该关注的产出。
从抖音一次成交开始,你将更为长情的与用户相伴,这才是一个热爱美好生活的青年和有情有义的品牌真正幸福生活的开始。
03. 迈向品牌型增长的抖音投放未来
从整体上看,抖音的投放行为就是一种将品牌或产品传播目标以内容的方式与目标用户不断触达互动,通过观察观测他们的反应,不断调试投放策略、优化人群标签、调整预算分配、持续经营人群的过程。
这样一个测试和验证的过程,目的是明确我们的选品、选择投放的人、做的内容卖点,判断这些要素之间的搭配是否可行。如何才能做好品牌与效能的平衡,实现真正的品效合一,其实很多答案已经极为明晰了。
1、坚定不移的相信长期主义
我们看到太多人焦虑抖音的短期价值,抖音真正的关键要变成品牌长期价值工具,从关注抖音转化价值变成关注品牌用户价值,关注品牌长期价值的打造。投放抖音就要明确长期化的投放思维,以打造品牌长期价值为最终目标。
从另一个角度看,即使品牌是以单一品类、单一品牌、单一渠道、单一模式、单一市场、单一国家,在狭窄的时间窗口期获得成功,但这种成功极为短暂与有限。品牌是一种复利,而长期的品牌成功一定是一种累积效应。品牌复利背后是反复的实施与精进。这就是品牌背后最大的动力系统。
一个立志于长期经营的品牌最好不要选择短跑赛道,因为比你灵敏、比你更有速度的选手有很多,过于追求速度可能会走向另外一面。要比耐力,比坚持,比愿力,比谁更能坚持目标,达成使命。
如果没有耐力不要选择做品牌,因为品牌一定需要耐力。不要和比你更要耐力的对手竞争,比如国际公司。也不要害怕比你更大的公司竞争,如果他们没有使命,只要你有时间一定能看到他们失败,比如瑞幸。
2、所有投放都以品牌目标人群的CLV为归旨
并不是所有用户都能给品牌带来增长。我们必须用策略性的眼光重新分析、拆解既有人群,形成有效聚类,以增长为目标的策略人群资产。
品牌最基础的信念源自用户。研究用户,选择用户,要树立用户为中心的思想。对我们的社会与用户的见解与责任。竞争的本质在于盯住用户,而不是盯住对手。但一旦选择之后,就要坚持坚持再坚持。
在顾客的长期价值经营过程汇总,尤其是要判断什么是用户的真需求,什么是伪需求。不要被伪需求所蒙蔽。真需求是长期的,是对用户真正有价值的,一定要问你的品牌价值所在。
这类投放最终ROI可能为负,但为何还要投?一方面可以优化用户标签,冲击类目排名或获取平台的搜索流量,另一方面还可能带来长尾的流量价值,产生长期复购。这就是用户的价值,就是CLV的价值。
3、坚信“品“在投放中的决定性作用
在6件事中,品起到了决定性因素,但这也是企业最容易忽略的点。我们看到很多品牌投放不出效果,其实不是技术层面的问题,而是在品的层面就选错,错在第一步后面的努力都是枉然。
选品我们要遵循一个特别重要的思维:不是选我想卖的品,而是抖音上的目标受众想要的品。
在过去的营销环境下,二八效应已经证明关键产品对品牌的重要。对于很多新锐品牌而言现在是36效应,三个产品占据品牌60%的生意。极致产品,或者说爆品对品牌的生意增长极为重要。
伟大品牌的中心必定是伟大的产品。一切品牌都增长来自用户,用户与品牌纽带就是产品。所有增长都将通过产品销售实现,所有关于品牌的故事都由产品去描述。
因为品牌是通过产品/服务实现可持续的收入的。没有产品没有收入。没有可持续的产品就没有可持续的收入。很多品牌理论将产品视为附庸,其实产品从来都是抖音投放管理的中心。
4、建立实验性的投放思维与验证模型
抖音投放说到根本,就是测试-放大-测试-再放大的不断测试过程,测试的意义就是配合品牌目标找到对的样品用户,是通过MVP最小化可行产品的高效实验,是最高效的投放方式。所以确定投放抖音,企业就要建立实验性的投放思维。
如何判断我的内容行不行?不行的问题在哪?我们针对大盘数据和美妆品牌的测试效果梳理总结出种草模型评估系统:5E评估雷达图,分别从内容系数、心动系数、动销系数、投产系数与推品系数种草视频在不同维度的表现等级,从而判断我的选品我最终出来的内容在抖音是否被受众接受。
当测试OK,正式的投放就是将对的内容对的人再放大。针对样本人群,来选择性别、年龄、地域、兴趣等人群标签进行放大。在这个过程中,我是在一类人群中不断去精准投放,还是根据品牌发展阶段进行人群的拓展,这是品牌的选择题,而不是一个固定答案。
5、 建立一体化运营思维与组织能力
抖音投放4.0时代考验的是对所有要素进行综合运营,我们前面提到的6件事互为关联不可分割,只有明确品牌投产目标,通过不同的品、对应的卖点,合适的人,最适合的投放与销售链路最佳搭配,才能效果最大化。
基于抖音未来投放考验的是企业综合化的运营能力,一体化的组织结构是企业数字化营销快速转型的根基和保证。企业组织要做到产品部、市场部、营销部、财务部等所有部门的快速沟通与协同管理机制,保证组织的效率和一体化。
6、做好充足的预算准备冲破免费流量瓶颈
基于长期的投放观点,抖音投放不是一朝一夕的爆发性投放,而且长期建立品牌型增长的过程,这就需要企业有长期投放的预算计划。基于品牌长期目标,将预算合理分配在品牌抖音投放的不同阶段。
占据品类中的“首个规模者扩张者优势”将赢得快速增长。一旦规模化企业占据生态系统的制高点,周围关系者都会认知到它的领导地位,人才和资本都会涌入。如果成不了,你就已经失败了。高速成长的抖音成功产品大多数是各自类目中首个规模扩张者。为了实现这个目标就必须确定免费的类目流量目标,一般来说免费流量要占到站内产品流量20%以上才能真正宣布打品成功。围绕这一目标持续配置抖音投放资源,配置费用极为重要。
流量红利时期,是个产品就能卖,品牌未必占优势;流量红利消失,留下来的还是品牌,最务实的方法才是捷径。
绝大多数品牌成长是流量型增长,营销型增长,推销型增长,促销型增长。但是大家往往忘记了增长的基点。我们的大厦建立在沼泽还是岩石上?品牌必须为增长提供牢固的基础。
不是所有的品牌都能实现增长,也不是所有的增长都能创造或巩固品牌。如何让品牌与增长成为朋友?
OIB.CHINA首度提出品牌型增长理论:品牌型增长是数字化营销营销环境下,以创造新一代用户需求出发,通过产品与市场的高效匹配一体化运营,完成品牌塑造,实现目标用户的长期留存与业绩的良性增长。
抖音投放4.0必须从用户-产品-品牌,从品牌营销-产品购买-用户运营告别对简单流量的迷恋与依赖,从此实现品牌与增长的统一。
希望通过抖音4.0投放方法论,让更多品牌在抖音走上CLV管理,专注品牌长期价值经营,专注品牌型增长。
网址: 如何成就品类王者?15000字详解抖音高效投放6大核心 http://www.xishuta.cn/newsview21369.html
推荐科技快讯
- 1问界商标转让释放信号:赛力斯 95792
- 2报告:抖音海外版下载量突破1 25736
- 3人类唯一的出路:变成人工智能 25175
- 4人类唯一的出路: 变成人工智 24611
- 5移动办公如何高效?谷歌研究了 24309
- 6华为 nova14深度评测: 13155
- 7滴滴出行被投诉价格操纵,网约 11888
- 82023年起,银行存取款迎来 10774
- 9五一来了,大数据杀熟又想来, 9794
- 10手机中存在一个监听开关,你关 9519
