避重就轻的美团:高额抽佣将由谁来埋单?
编者按:本文来自微信公众号“极点商业评论”(ID:jdsy2020),36氪经授权发布。
作者/杨建钊
编辑/刀疤姐
“美团公告是在打感情牌,有点避重就轻的意思。”4月13日下午,一位电商行业观察人士如此表示。
当日上午,针对最近频频被质疑高佣金、涉嫌垄断问题,美团外卖公告回应称:从诞生以来,美团外卖持续亏损5年,即便在刚刚盈亏平衡的2019年,第四季度外卖平均每单利润也不到2毛钱。
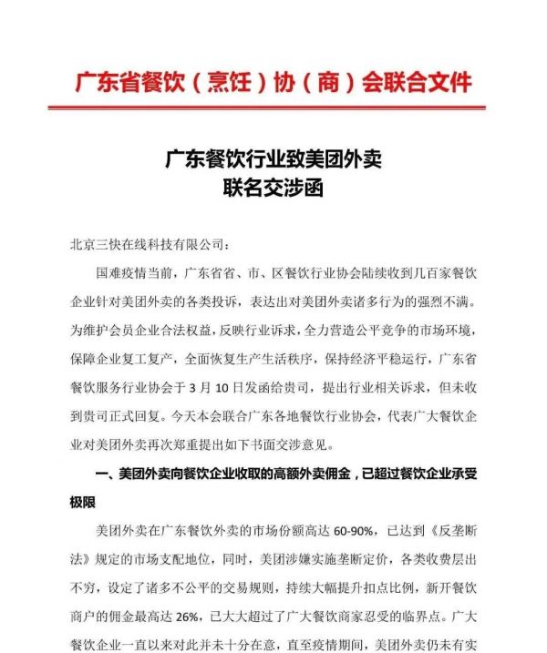
此前的4月10日,广东省33家餐饮协会联名向美团发出一封措辞强硬的交涉函,指出美团外卖向餐饮企业收取的高额外卖佣金,已超过餐饮企业承受极限,同时要求餐饮商家做“独家经营”,涉嫌违反《反不正当竞争法》、《反垄断法》、《电子商务法》等规定,敦促美团外卖取消独家经营限制,降低外卖佣金。

这是该协会继3月10日之后第二次提出交涉意见。值得注意的是,广东之前,四川、重庆、云南、山东等地餐饮协会,已向美团外卖发出公函或公开信,称其在疫情期间突然提高餐饮商家外卖佣金。
4月13日,面对美团回应,一家餐饮协会的内部人士如是对“极点商业评论”(jdsy2020)称:“其实我内心是很失望的。”在他看来,尽管几个月之后美团声明才姗姗来迟,却并未就商户最关心的几大问题进行说明。
目前,美团外卖回应及高佣金问题,已成为热搜话题。对外卖消费者而言,他们担心的是:外卖平台与商户之争,会不会殃及池鱼?
答案可能不能让人乐观。“当商户都挣不到钱,活不下去时,你敢相信自己点的外卖品质吗?”一位消费者如此说:“最后买单的,难道不是消费者?”
01 一杯奶茶的利润被谁赚走了?
一杯奶茶售价9.9元,在被抽佣,以及去掉租金、材料、人工之后,还能赚多少?
薛生的回答是:远远没有美团在这杯里赚的多。
按照餐饮行业行规,一般毛利是6成,净利润是4成,也就是3.56元——这笔账,薛生(化名)曾经算得很清楚,但在2020年他却有些糊涂了。“因为即便我们这杯奶茶卖5元甚至更低,美团保底抽成每单还是5.5元,而且佣金还在不断上涨。”
去年11月底,在花了60多万元场地、装修、人工等费用后,薛生位于广州天河区花城汇店的“亚信芒椰奶花”开门,这是他在广州的第四家连锁门店。
和其他门店一样,他第一时间入驻了美团,签约时佣金抽成为18%,签约要求是与美团达成战略协议(口头独家)。“此前几家门店美团抽佣是24%,但考虑到生意总是要做的,我们哪怕不赚钱也接受了。却想不到在疫情这个特殊时期,我上线了其他平台,美团反而要求把佣金从18%提高到26%。”
对这家刚开业,就遭遇疫情特殊时期,只有靠外卖平台生存的新店而言,涨佣显然是难以承受之重。“更想不到的是,我和当地对接美团相关人士几次沟通之后,却得到了更坏的结果。”

▲薛生的奶茶店
更坏结果是,3月24日,他在花城汇的店铺,在历经了限流后最终下线。
“疫情之前,高峰期新店每天光是外卖下午茶就有一千多杯,下线之后,目前每天数千营业额直接下降了超过7成。”薛生称:疫情期间,堂食关闭,餐饮行业前所未有地依赖外卖市场,外卖平台本应成为商户们可以抓住的救命稻草,但想不到却变成了致命一击。
“这是因为,我去进行了多方维权,结果直接被拉入了黑名单。”薛生提供的相关投诉材料、举报函显示,在下线之前,他和当地经理进行了多轮沟通,却无果。
作为向广东省餐饮服务行业协会投诉的其中一员,薛生称,目前仅在广州就有300多家商家集体投诉,投诉理由大多与美团外卖不断上涨的佣金比例相关。
“不过,很多老板都是敢怒不敢言,不敢站出来实名投诉美团。”薛生对此也表示理解,因为害怕被美团打压报复,失去平台的流量。“我就是典型例子,试图维权之后,不仅被调整搜索名单排列、缩小接单范围,甚至最后完全不显示搜索结果。”
4月13日,另一家广州餐饮老板证实,他了解到的情况是,相比竞争对手,目前美团有区分独家和非独家签约,部分新店独家佣金比例甚至超过26%,可能达到30%。而另一家外卖平台饿了么的收费标准,根据提供的服务不同,有10%、13%、16%等不同档次,没有区分是否独家签约。
美团不断上涨佣金,对业界来说早已不是秘密——相关资料显示,美团外卖发展之初,用4%的佣金吸引商家入驻,但从2016年开始,美团平台收取商户的佣金从5%一路上涨,到2018年,已经涨到了20%甚至更高。
虽然针对美团的抱怨、抗议屡见不鲜,但这一矛盾的暴发和激化,却是在疫情这个特殊时期——截至目前,不完全统计显示,已有广东、四川、重庆、河南、山东等地的餐饮行业,集体发布公开信,致函美团。四川南充市火锅协会甚至选择举报美团举报,称美团是“杀鸡取卵”。
“这是因为,疫情实在太特殊了,餐饮商户线下堂食收入几乎归零,线上外卖,成了唯一的收入渠道。”一位餐饮行业协会相关人士对此表示,在餐饮行业生存艰难情况下,外卖平台仍未有实质性改变,这直接导致了各地餐饮企业更加的不满和愤怒。“个体商户,很难有讨价还价的空间,所以这也是我们行业协会站出来的原因。”
02 算不清的骑手工资账
问题是,目前距离最早的四川南充市火锅协会发布公开信,已过去快两个月,美团为何在4月13日之前,几乎没有任何回应?
观察人士一般认为,这和美团业绩收入占比相关。美团2019年业绩公告显示,餐饮外卖业务收入为548.43亿元,占总收入的57%,同比增长43.78%,餐饮外卖业务的交易金额3927亿元,同比增长38.9%——作为美团支柱业务,餐饮外卖收入大幅增长,为美团扭亏为盈做出了巨大贡献。外卖收入中的重要组成部分佣金收入为496.47亿元,同比增长38.99%。

▲美团2019年外卖佣金收入
不过,根据美团最新回应,其 2019年佣金收入八成用来支付骑手工资:“2019年美团外卖八成以上商户佣金在10%-20%,真实的数字远低于各种传言和想象,而且这些收入的绝大部分需要投入在帮助商户提供专业配送、获取订单和数字化建设中。”
2019年,美团支付骑手费用为410.4亿元,同比上涨34.47%。不过,这并不代表,外卖骑手收入就很高——根据美团此前公布的《2018年美团骑手外卖就业报告》显示:2018年,一共有270多万名骑手在美团外卖上取得收入,只有29%的骑手月收入在5000元以上。
此前,一位美团专送骑手介绍称,美团骑手分全职与兼职两类,兼职骑手收入一般是完成一单得到一单收益,还有冲单奖励,以此鼓励多劳多得;专职骑手收入由保底工资、送单数量、冲单奖励几部分组成,相当于美团员工,收入相比兼职更高,但需要全勤上班,且差评需要赔付较大金额的罚款。
“疫情之前,每天跑10小时以上,月收入4000-5000元,在所在城市收入中,算中档偏下水平。”这位来自西部二线城市的专送骑手称,问题是,针对骑手,平台方有各种处罚措施。“今年开始我就不送外卖了,听说现在收入更低。”
对于美团最新回应中的说法,在北京京师律师事务所孟博律师看来,却有些取巧,甚至站不住脚。“从美团定位来看,其实就是一个链接消费者、商户、骑手几方的一个平台。”
“诚如美团所说,平台左手是几百万外卖小哥,后面是几百万个家庭的生计;右手是几百万商户,那里连接着更多家庭的希望。但你不能厚此薄彼啊?”孟博对“极点商业评论”表示,哪怕根据美团说法,佣金收入8成都用来支付骑手工资,但问题是,没有商户们的艰苦努力,就没有骑手一笔笔的订单收入。
“当商户都雪上加霜、生存不下去的时候,骑手又哪里来的工资收入?”他说。
作为长期关注互联网领域的律师,以孟博的了解来看,美团骑手很多其实是“外包骑手”,可以理解为“劳务派遣公司员工”,他的疑惑是:这部分骑手是否真由美团抽取的佣金支付工资?
“按常理来说,外包骑手工资,是由劳务派遣公司发放的。至于美团与劳务派遣公司有怎样的结算协议和方式,美团并未说明。”孟博称,美团的回应太过于概念性和笼统,其实很难真正去说服对此有怀疑的商家和消费者。
虎嗅也在报道中称,根据一位骑手供应商的说法,美团外卖骑手,很多不是由美团来发工资,而是统一由“供应商”雇佣管理,美团只是给供应商支付“采购费用”。
“骑手拿的是工资,美团拿的是佣金。骑手收入是论单计算,而非像美团那样,对商户根据标的额收取(按照交易额百分比提成)。”这也是孟博目前很难理解的地方:换句话说,骑手成本只和平台上订单数量的多少有关,而佣金才和交易金额(客单价)高低有关。“消费者一单点100元,和点10元,骑手收入是一样的。但商户给美团的抽成,很明显不同。”
另外,也有观察人士对此表示,消费者平时点的外卖里,其实消费者是支付了配送费的(尽管配送费金额不等),那么骑手的工资,至少是由佣金和配送费两部分组成,美团单独回应佣金占工资比,就明显不合适了。
“这个说法也很有道理。总体来看,如果简单说佣金8成,给了骑手支付工资,那么就是一笔算不清的糊涂账。”孟博说。
03 难以和解的未来走势?

▲美团创始人王兴
如此矛盾激化,恐怕也是美团创始人王兴未预料到的。迄今为止,他并未对此矛盾进行任何形式的发声,外界也难以得知他内心对此的真实想法。
在商户与美团外卖矛盾激化后,双方未来走势判断上,孟博的判断是:目前来看和解的可能性很小,还很可能发酵。
“美团每单只赚不到两毛钱这种回应,言下之意就是你们难,我们更难,也没有赚钱。”孟博称,但问题是,每单赚两毛,目前看来只是美团一面之词,但也肩负着解决美团当下困境的重任,美团不可能放弃。
一个值得注意的数据是,2019年以来,美团交易用户数增速下滑趋势明显——2019年四个季度,美团交易用户分别为2.85%、2.62%、3.12%、3.37%,相比之下,2018年四个季度交易用户增速5.27%、9.55%、7.12%、4.73%。
“众所周知,尽管美团建立了以外卖核心的流量入口,共享单车、充电宝、到店、酒旅、打车等众多业务为一体的生态,但截至目前,生态仍然没有建立起来,甚至为B端提供数字服务的美团云还将停止对公服务。”一位观察人士表示,由于业绩收入模式单一,餐饮业佣金几乎是美团当下惟一强势现金流,美团很难也不敢降低佣金。
这个困境甚至还可能扩大。在美团2019年业绩电话会上,CFO 陈少晖就如此表示:“2月的单量受到很大影响,是往年正常水平的一半,2月末起情况有所改善,但是整个季度的单量还比较低。”他表示,未来几个季度的经营业绩亦会受到不利影响。”
更重要是,餐饮行业面对的艰难生存环境。目前,虽然国内疫情过去,但仍处于防控关键时期,餐饮业复苏变得极为漫长,其未来走势很难让人乐观。“目前我们堂食仍然没有恢复,最多只到疫情之前的40%。”一家餐饮商户负责人说。
《新财富》报道的数据同样显示,2个月时间,已有1.3万家餐饮企业注销倒闭。海底捞、西贝涨价后纷纷道歉,下调至原价——相比之下,美团对新商家的抽成高达26%,自身毛利率却飙升至18%,这也是引爆双方矛盾的重要原因。
“美团最需要解释的其实是,为什么会出现商家抽佣标准不一问题,以及美团如何评定抽佣的依据或标准?”4月13日,一位餐饮行业协会人士在看待美团的回应时,他表示很遗憾,美团并未正面回复商家被要求二选一,或单方面提佣问题。
因此,在孟博看来,从上面两方面实际情况来看,其实目前美团、商户都不敢轻易让步,“都事关自己的生死。”
而针对美团表示的扶持措施,薛生的说法是:“所谓返还佣金,实际上不能提现,只能用于购买美团流量,进行在线推广和营销。相比之下,饿了么的补贴,却是可以提现的。”
这个说法,某种程度上也得到了证实。日前,山东省级餐饮协会发布的《关于强烈呼吁外卖平台全面降费的公开信》中就指出,美团提出的疫情期间给予新品牌商家3%-5%的优惠,实则是针对新客户,也是一种拉新手段,对原有商家并无优惠。
长久矛盾激化之下,受损的绝不止商户。
在虎扑论坛,多位消费者就明确表示担心:如果商户想要保证自己利润,只有两个办法,一是降低菜品品质,二是转嫁佣金,提高菜品单价。“最终买单的都只能是消费者,这对消费者来说是非常不公平的。”

▲过去多年来,外卖业务仍是美团主要营收
网址: 避重就轻的美团:高额抽佣将由谁来埋单? http://www.xishuta.cn/newsview21057.html
推荐科技快讯
- 1问界商标转让释放信号:赛力斯 95792
- 2报告:抖音海外版下载量突破1 25736
- 3人类唯一的出路:变成人工智能 25175
- 4人类唯一的出路: 变成人工智 24611
- 5移动办公如何高效?谷歌研究了 24309
- 6华为 nova14深度评测: 13155
- 7滴滴出行被投诉价格操纵,网约 11888
- 82023年起,银行存取款迎来 10774
- 9五一来了,大数据杀熟又想来, 9794
- 10手机中存在一个监听开关,你关 9519
