SaaS企业,有机会拥抱春暖花开吗?
本文来自微信公众号:腾讯咨询(ID:org-dna),作者:文永生 George,原标题:《SaaS深度 | 创新模式才有春暖花开》题图来自unsplash
企业服务市场摸爬滚打多年,笔者曾有幸见证过中国企业应用软件产业的蓬勃兴起,也目睹了SAP、Oracle等国际巨头冲击下本土企业的艰辛和落魄。2011年互联网先驱Netscape公司创始人、硅谷著名投资人Marc Andreessen提出了著名的“software eats the world(软件吞噬世界)”概念, 2013年4G牌照的发放把中国带入了云、大数据分析、移动、社交的时代,以及Salesforce等硅谷新贵所取得的辉煌成就,再次点燃了国内业者们的创业渴望。最近几年资本加持、巨头入局带给了行业更多希望,尤其是最近的疫情突然来袭,更让业界觉得SaaS的春天近在咫尺。
前不久,腾讯云与智慧产业事业群针对疫情、面向腾讯SaaS加速器首期成员企业适时推出了“腾讯SaaS加速器守望计划“,旨在帮助这些优秀的SaaS创业公司缓解短期资金资源压力及经营挑战。笔者有幸参与其中,为加速器首期成员中的12位CEO提供了一对一的迷你战略咨询。我们探讨的核心话题是“SaaS企业,怎样才有机会拥抱春暖花开”。结合一段时间以来的观察、研究,本文将从商业模式的角度和SaaS业者、专家们分享一些浅见。
文章将分为上、下篇两个部分,上篇主要从软件产业发展历史角度探讨商业模式发展的趋势,下篇将通过一些案例分析,希望启发我们大家思考中国SaaS发展模式的可能性。熟悉软件发展历程的朋友,可以跳过上篇直接进入下篇。

上篇:企业软件简史
1、软件产业起源
Software这个词首次被提出大约是1959年,软件业初期的发展是由美国一些大型项目推进的,1954年IBM应邀为美国航空公司定制开发的飞机预订系统是世界上第一个企业买单的软件项目。在整个六零年代主流观点依然认为软件得为每一个客户定制开发或随计算机厂商分发,无法独立成为一种盈利模式。
Informatics公司创造了软件许可证这种新的模式, 当时他们为应该考虑哪些成本要素来为软件服务定价而头疼不已,因为IBM将大量客户服务包括在其计算机的售价之中的政策影响,Informatics只能配合IBM为客户提供免费产品维护和升级。1971年左右Informatics逐步摸清了这些服务的真实成本,开始尝试进行标明价格,而这一改变逐步发展出了后来大家熟知的、影响整个软件产业的许可证模式。而ADR公司为了防范自己研发的、软件史上第一个真正软件产品Autoflow未经授权的拷贝,为产品申请了专利,Autoflow成为了历史上第一个软件专利产品。软件产品的知识产权保护和盈利模式逐步开始清晰。
迫于软件开发和维护成本不断增长的压力,1969年6月23日这天IBM公司做出了一个影响整个产业发展的声明:停止发送随机免费软件,开始分别为硬件和软件定价,这一天被誉为“软件业的诞辰日”,从此软件迈开了产业化发展的步伐。
软件产品的许可证模式是工业化时代最好的商业模式之一,因为软件产品公司除了一次性销售获得软件许可收入后,还可以在销售合同约定的期限内每年获得相当可观的维护费用收入(依据现在市场行规,每年这部分收入相当于软件许可证收入的百分之二十多),而后者的成本相对较小。随着20世纪80年代微型计算机被广泛推广,软件产业的发展从此步入了快车道,造就了一批微软、甲骨文这样的巨头,为美国经济带来了强劲的增长动力。根据美国商务部的数据,2016年软件产业为美国的经济直接贡献达5644亿美元,为美国直接和间接创造了超过1000万个就业机会,计算机软件服务出口占美国知识产权使用费出口总额的近三成。
2、企业应用软件的商业模式
二战期间,盟军聘请了一些数学、统计学等方面的专家组成研究小组帮助解决后勤补给问题。例如,英国数学家建立了资源优化配置模型以研究如何用有限的空军资源抵御强大的德国空军,类似举措收获了巨大成效。二战结束后,这些科学家们就把类似的思想运用到企业管理中去。这就是“定量管理思想”的来源,其核心就是运用数学、统计学和计算机科学等研究和解决复杂的企业管理问题。在这样的背景下,MIS(管理信息系统)应运而生,MRP(制造资源计划)、ERP(企业资源计划)、CRM(客户关系管理)等理念和软件产品相继面世,在软件产业里面一个新的分支——企业应用软件开始慢慢浮现,并越来越深刻地影响着企业的经营管理。
这一市场的集大成者非SAP公司莫属,SAP由五个前IBM员工于1972年在德国成立,并借助SAP R/3产品的成功奠定了江湖地位。在盈利模式上SAP沿袭了Informatics们所创造的许可证模式,但像SAP这样的套装企业应用软件,是无法像Windows这样的工具软件一样开箱即用的。打个比方,SAP ERP就好像为一辆豪华汽车准备的、做工精良的全套零部件,购买了SAP的企业必须结合自身实际情况来进行部署和实施,由于其产品功能和背后的技术都是非常复杂的,需要耗费大量的人力物力甚至是内部变革才可以落地使用。而这项工作,如果单靠SAP公司自身力量来满足全球范围的扩张和服务是不可想象的,为此SAP探索出一种全新的模式:SAP更专注于产品的研发和创新,而把软件的销售和实施交付交给经过认证的合作伙伴们来完成,同时合伙伙伴实施中遇到的问题和建议反馈回SAP、体现到SAP产品的优化和创新上。
经过二、三十年的发展,SAP的这一举措创造出了一个千亿美金级的SAP实施咨询服务市场,IBM、埃森哲等SAP顶级伙伴分别每年从这一市场赚取多达百亿美金的收入,在中国市场上也造就了像汉得、赛意等专注于ERP实施服务的上市公司。
举例来说,如果一家企业要使用ERP,则需要付出以下各项显性成本(包括但不限于):
1. 软件许可费用,向ERP厂商支付基于用户数的一定金额的软件许可费用(记为LF);
2. 软件维护费用,在未来的使用时效内每年向ERP厂商支付相当于LF金额20%+的软件维护费用(ERP厂商服务仅限于电话、邮件或网络咨询,以及软件许可协议约定范围内的标准软件升级等);
3. 软件实施费用,选定一家适合自己的ERP实施服务商来帮助自己让软件按照自己的业务逻辑和期望运转起来,支付少则几百万人民币、多达数千万上亿不等的实施咨询服务费用(不含企业自身人力投入);
4. 硬件费用,为了使用ERP,企业需要购置符合要求的网络、信息安全和服务器等硬件设施;
5. 运维成本,而且,由于ERP本身的复杂性,系统投入运行后企业自身需要配置一个相当规模的ERP管理团队(或外包给专业的第三方)来支持日常运作和持续优化、每年为之准备数目不菲的专门预算。
虽然代价高昂,但企业应用软件已经成为了工业时代企业管理的标配,因此无论是全球巨头,还是中国国内高成长企业,都纷纷采购适合自己的ERP、CRM等助力企业发展。截止目前,SAP在全球180个国家服务约44万家企业,其中80%是中小企业。而这些服务是由SAP全球超过2万家合作伙伴来帮助完成的。
SAP开创的这种“软件许可证+合作生态”商业模式很快就被全球企业应用软件厂商抄起了作业,成为业界的标准模式,推动了近三十年企业应用市场的繁荣。大浪淘沙之后,SAP、Oracle成为了第一梯队,Microsoft、Infor等跟随其后。
自80年代后期开始,中国本土也逐步崛起了以南金蝶、北用友为代表的一批厂商。但遗憾的是,企业知识产权意识淡薄、管理基础差、国内软件业竞争环境恶劣等多方面原因,金蝶用友们一直挣扎在“一半是产品、一半是定制”这样的软件项目模式泥潭里,未能享受软件许可证模式的红利,这是制约国内软件厂商始终无法和国际巨头分庭抗礼的关键痛点所在。

3、SaaS在发达国家市场的兴起
前文谈到的企业应用软件都是部署在企业自己控制的IT基础设施之上的,即On premise(简称OP,下同)模式,由企业完全自主或部分/全部借助第三方力量进行管理。但随着竞争的加剧,企业所面临的成本压力越来越大、削减运营开支、改善现金流的呼声越来越高,动荡、不确定、复杂、模糊的商业环境也迫切要求企业应用能够更加敏捷地响应业务变化。市场呼唤一个架构更灵活、部署更快捷、管理成本更低的企业应用模式,从主机托管(到第三方的机房)、应用服务托管(把应用管理服务外包给第三方),逐步衍变成了今天SaaS这样一个全新的市场。
企业应用SaaS领域的第一个标杆是来自硅谷的Salesforce。为了“一个历史的定位”和“寻找精神上的启迪”,甲骨文高管马克·比尼奥夫于1999年辞职创立了Salesforce公司。Salesforce从第一天开始就致力于创造一个新的模式,即今天我们熟知的SaaS模式,把软件当成服务来销售,它直接在互联网上运行,用户不再需要花费巨资采购软件或购买硬件,也不需要支付大笔部署与维护费,只需按需缴纳订阅费用,而这笔订阅费用相对于以前动辄百万甚至千万美金的IT应用采购来说,无疑极具诱惑力。
Salesforce从小型企业市场切入并获得成功,随后互联网泡沫爆裂后形成的经济颓势让一些大型企业开始减少信息化投入,它们将目光投向了SaaS,Cisco、AMD、Dell、HP等巨头都纷纷成为Salesforce用户。现在Salesforce在全球已经拥有超过15万家客户、市值轻松碾压IBM等巨头。随着Workday、ServiceNow、Atlassian、Shopify、Zoom、Slack、Hubspot、Zendesk、Intercom等一批优秀的SaaS创业公司开始崭露头角,越来越多SaaS领域大额并购的出现,比如SAP拿下SuccessFactors和Concur、微软并购LinkedIn、Salesforce吃下Tableau等等,SaaS时代宣告来临。
下篇:SaaS的商业模式创新路径
不知道从上篇中大家是否有发现,SaaS其实是一种比许可证模式更有挑战的商业模式。因为客户的软件使用成本更低了,这也意味着相对OP时代来说,客户转换成本更低,客户流失风险大幅增加了。在国内,SaaS如果只是把部署方式放到云端,其他方面均没有任何突破,还是传统to B行业那种很高的营销成本,还是很重的项目交付,那么毫无疑问我们将重蹈OP时代前辈们的覆辙,这样的创业不可能有什么长远的价值。如何才能够更经济、高效地获客和转化,如何获取更多客户价值,如何确保客户的长期留存,是摆在SaaS创业者面前的一道至关重要的考卷。
下面将结合一些案例尝试从业务范畴、价值主张、营销模式和增长策略等四个方面来探讨这道题的解题思路。
1、SaaS的业务范畴,除了软件服务,
还可以有什么?
我们判断,在中国,培育更多企业为SaaS持续支付订阅费的习惯可能需要比较长时间,短期来看在中国市场大多数SaaS产品如果依靠单纯的订阅费模式,可能生存是个非常艰难的挑战。由于客户认知、竞争环境等诸多因素,一方面客单价较低,另一方面,获客成本(简称CAC,下同)高企、客户增长和留存不易,那么围绕着客户还有需求可以挖掘呢?让我们来看看国外优秀同行们是怎么做的。

Intuit 官网截图
案例1 Intuit(财捷),构建生态闭环,创造软件服务之外的价值
Intuit成立于1983年,从一家个人理财服务商起家逐渐成长为专注为中小企业、个人和会计专业人士提供财税整体解决方案的龙头厂商。在B端,基于Quickbooks系统切入中小企业财务,通过对企业财务的票据、员工薪酬支付等环节形成了对中小企业财税、信贷需求的全覆盖,并且以”自建+并购+开放式API”模式搭建了完整的小企业财税生态闭环,建立了强大的行业壁垒。针对C端,Intuit通过并购Turbotax进军个人税务申报并占据了70%以上市场份额,2009年又拿下了个人理财网站Mint.com,让用户可实时管理几乎全美所有的金融账户,2018年推出了新产品专注于个人用户的信用评分、债务收入比等。至此,Intuit可以获取相对完整的用户财务视图,并开始联合金融机构为用户提供信贷服务。而且,B端、C端业务之间还形成了良好的双边网络效应。2019财年,Intuit所有产品在线用户5000万,营收68亿美元,市值达到680亿美金。

Zenefits 官网截图
案例2 Zenefits,羊毛出在猪身上
这家公司由大名鼎鼎的Peter Thiel创办。其商业模式很简单,为中小微企业提供HR软件,打个比方,一家100人左右的公司可能通常通过雇佣2个专职员工提供HR服务,Zenefits通过免费提供基于SaaS的HR软件服务帮助企业节省这两个全职员工的成本。而盈利模式是,这些免费使用Zenefits提供的HR软件的公司将通过Zenefits来为员工购买医疗保险,Zenefits从保险公司获得佣金。Zenefits创造性地在SaaS行业玩起来了互联网行业都津津乐道的“羊毛出在猪身上“,2015年这家才两周岁的公司估值就一度达到了惊人的45亿美金。后来因为在行业监管方面作弊使得Zenefits一落千丈,但其在商业模式上的创造性却颇值得称道。
最近几年,一个新的概念被越来越多提及和关注,就是business as a service(简称BaaS),即不仅仅为客户生意经营的一些环节提供软件应用服务,还在这些环节上创造一些额外的价值,比如流量导入、代运营、采购寻源、物流配送、支付、投融资等。在这些方面,Intuit、Zenefits做出了很好的示范,在SaaS软件服务之外,为客户创造了新的价值。一方面创造出新的营收来源,另一方面提高了客户粘性和留存。
腾讯SaaS加速器首期部分成员企业也开始在这方面进行尝试:思为科技,在为房地产客户提供线上楼盘营销SaaS解决方案之外,也为客户提供营销运营服务,他们和某地产商合作策划了“8.8元抵3万购房款“的营销活动,嵌入了社交裂变的玩法帮助客户征集了超过20万的潜在购房者,把营销从售楼处前置到了线上;薪太软,一方面为劳动密集型企业提供非常灵活的薪酬支付方案,另一方面也挖掘C端的价值,在平台领薪的员工可以在一些指定的app或小程序上打卡可以获得一定数额报酬,从而实现流量变现;分贝通,既为中型规模企业在差旅、打车、用餐等方面提供费用控制+企业支付方案,同时又通过为携程、美团、滴滴引流获取佣金。
BaaS商业模式能否成功有两点非常重要:
1. SaaS企业CEO们必须不断夯实业务基石,就像搜索之于谷歌、社交关系链之于微信,这是创造延伸价值的前提;
2. BaaS必须依托于大的平台。在云的世界里,赢家通吃(winners take all)的现象会愈演愈烈,因为平台才有网络效应、聚敛了足够充沛的供需资源,创业公司站在平台之上才可能实现快速规模化和价值最大化。所以,CEO们应该尽早用生态系统的思维来勾勒、探索自己的商业模式。
2、SaaS的价值主张,为什么国际同行重视客户成功胜过销售?
首先我们来看一下SaaS客户典型的生命周期:

如前文所分析,OP时代企业是非常强调营销的,因为企业软件供应商的重点是如何拿下一个客户。客户方为之花费巨大,转换成本太高,所以软件厂商的服务在上述第2或3步就基本结束了。而企业在SaaS的花费要低得多,这也意味着客户的转换成本可能比较低,容易出现客户流失(Churn)。因此,SaaS商业模式的核心,不仅仅在于首次获客带来的营收规模,更重要的是必须拥有非常好的客户长期留存和续费(new dollar retention)。SaaS企业需要把自己的服务延伸到客户的第4,确保客户收获了成长,并帮助客户完成第5步实现持续付费。
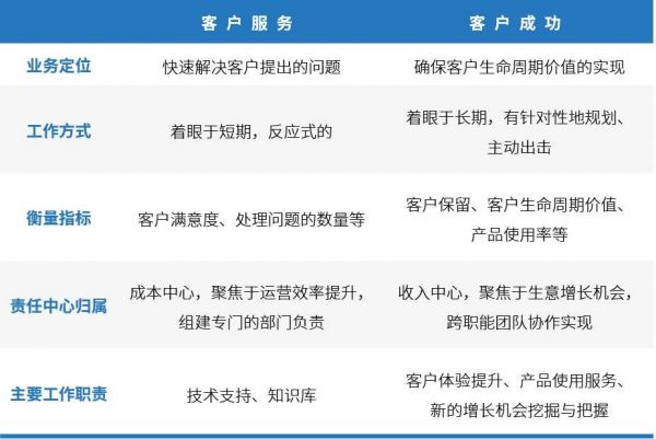
怎样才能很好解决这个问题呢?Salesforce洞察了这一点,创造了客户成功(customer success)的实践,后来这种模式被众多硅谷公司效法。国内一些企业也开始建立起自己的客户成功团队,但是听下来很多都还停留在在给客户服务职能穿上一个新马甲的阶段。两者究竟有何不同呢,我尝试用下表1来解释两者的区别。

表1:客户成功与客户服务职能的主要区别
业界通常用LTV/CAC(LTV指客户生命周期价值,CAC指获客成本)这个比值来衡量一家SaaS企业的价值。毕竟SaaS业务的客单远远低于OP时代的软件许可,如果不能从客户长期价值的角度来经营,那么这块业务的持续性就无从谈起。Salesforce们调集产品、技术、销售、行业等各方面的专业人才,从LTV(客户生命周期价值)出发致力于提升客户的体验和业务价值,并最终帮助客户成功。所以说,客户成功,绝不是客户服务的新马甲或者一个新设的岗位,而是一种基于长期主义的全新价值主张和生意模式, CEO们应该把客户成功提升到长远战略的高度来重视,才有可能收获这种新模式的红利。
3、SaaS的营销模式,to B or not to B
一说到To B行业的营销,往往想到的就是通过空军(在媒体投放广告、电话呼出等)、陆军(意见领袖参加行业论坛,销售团队或渠道伙伴参加行业展会、登门拜访等)来触达客户。在过往的OP年代,这样的重模式是可行的,因为许可证模式下的高利润和高客单足以支撑。从某著名国际软件厂商高管提供的数据来看,SaaS的客单和OP的客单比例,前者大约是后者的1/5~1/3。这样的话,如果我们一味还是过去to B的打法去获取客户,我们的CAC依然是维持在之前的水平,而我们的客单或客户规模又不能快速拉起来,如果没有持续的资本加持,那么企业短期的生存压力就会巨大。所以我们必须思考一个问题,有没有可能创造完全不同以往的、既经济又高效的营销模式呢?

Atlassian 官网截图
案例3 营收已经达到12亿美金的Atlassian,居然没有销售团队
现在全球财富500强企业有80%在使用Atlassian的软件,超过15万客户,2019财年营收达12亿美金,市值超过300亿美金。但是,这样一家竟然至今都没有一个真正的销售团队。
Atlassian来自澳大利亚,两个联合创始人是大学校友且同为码农,他们和很多同行深感需要有特定的工具来追踪开发问题、促进项目内协作,于是他们决定自己开发一款这样的产品,相继推出了他们后来的旗舰产品Jira和Confluence。但由于两个创始人都缺乏营销经验,也没钱进行营销推广和雇用销售团队,于是他们把软件放到网站上,任何人都可以免费使用30天,同时也附上了可以解锁完整功能的付款方式和透明的、极具优势的价格体系,用户可以全程自助实现产品的购买。没想到借助口碑营销,他们吸引了越来越多的用户,许多个人用户都自愿为其产品站台。Atlassian的增长逻辑是:
1. 借助丰富出色的产品组合不断扩大用户基础、提高用户粘性。2005年开始盈利之后就开启买买买模式,不断丰富产品组合满足更多用户需求和扩大用户基础,2015年上市以后他们把40%利润投入到研发,促使销售依然保持30%的年增长速度。同时,Atlassian也开放了合作生态,2019财年合作生态GMV超过3亿美元。
2. 以免费+增值的模式、借助口碑营销+低价来获客。我曾经在2016年研究了美股的20家表现最突出的SaaS企业,发现获客效率(ARR/CAC,年度经营性收入与获客成本成本的比值)的中位值是0.7,而Atlassian是1.6,远远好于同行。由于其自身卓越的销售效率,较低的获客成本,Atlassian始终把低价做为一个重要的竞争砝码。

HubSpot 官网截图
案例4 HubSpot,玩转私域流量
HubSpot创立于2005年、主要为中小企业提供CRM SaaS解决方案的硅谷公司,在全球为超过7万家客户服务。HubSpot两位创始人在开始HubSpot创业之前都是数字营销领域的高手,他们在HubSpot的发展过程中故技重施,把集客营销玩得淋漓尽致。
所谓集客营销,其实和今天互联网圈热炒的“私域流量”概念类似,即想法把用户吸引到自己的流量池来实现转化和留存。HubSpot非常善于薅大流量平台的羊毛,他们制作高质量的内容放到这些平台上,获取了难以置信的流量,目前他们在Facebook已经拥有200万粉丝、LinkedIn 41万、YouTube 9万,这些用户为HubSpot提供了数量非常可观的、有价值的销售线索。
大家都认同,低成本的流量来自高质量的内容,那么如何制作高质量的内容呢?在HubSpot博客里面热度排名第二的文章竟然是《怎么使用excel》!HubSpot为什么要在博客文章中教大家如何使用Excel呢?因为HubSpot团队研究发现,每个月有超过27000人在搜索引擎上搜索这个主题。采用类似方法,HubSpot定期调研搜索热词,然后遴选出一些主题逐一撰写深度博文,为了提高内容质量和关注度,HubSpot还邀请硅谷的知名连续企业者和行业大咖作为博客特约撰稿人。在每一篇博客文章中加入CTA(click to action)按钮,每个CTA都用于触发流量获取。
Atlassian、HubSpot为这个行业打开了另外一扇门,to B并不必须走OP时代前辈们走过的路,依然可以收获可喜的成长。在中国又有哪些苗头可能引发营销和增长模式的变革呢?大家不妨可以看看消费市场这些年的变化。
4、SaaS的未来增长:B2C2B会不会成为选项
自2003年工信部发放4G牌照,中国的消费市场过去6、7年发生了天翻地覆的变化,老牌消费品巨头宝洁、联合利华的线下销售出现了幅度不小的下滑,为什么呢?因为年轻一代更加追求符合自己个性和场景需求的产品和服务,他们采购决策更多依赖于朋友圈而非媒体广告,而移动通讯技术、数据分析技术和社交技术的发展,助力这一代人实现了人类压抑已久的参与感和相关性,他们借助智能手机在社交媒体发出自己的声音影响产品的创意、营销、交付和消费决策。最近几年新崛起的一些消费品牌(业态)如喜茶、完美日记等几乎都是因为在RED(Relevance注重与消费群体的相关性、Engagement鼓励用户的积极参与、Digital数字化,简称RED)方面下足了功夫,因而赢得了年轻一代的青睐,收获了前辈们望尘莫及的增长。
年轻一代不仅仅在消费市场成为了买单的主力,在职场也逐步成为了企业服务的主力用户和决策者,RED的影响大概率会从to C蔓延到to B领域。我们有理由相信单纯依靠传统的自上而下去攻克to B客户的模式到了需要改变的时候了,对于未来相当长时间SaaS应用的主力战场---中小企业市场来说尤其如此。我们应该大胆地设想,有没有可能借助数字化技术在目标用户群体的相关性、参与感上下足功夫,让B2C2B(先触达用户,再成就B端生意)成为SaaS行业新的增长选项呢?
当然,现有to C玩法可能难以简单复制到to B,但是这些年to C行业已经积累了深刻的用户洞察(数据)、强大的用户基因(思维),SaaS企业也许可以和一些优秀的to C公司合作或者引入to C人才一起来探索未来之路。
不算结束的结束语
在硅谷有一个说法,SaaS企业年度经常性收入(简称ARR)达到1亿美元就相当于一英里跑进了四分钟(1954年,Roger Bannister成为四分钟内跑完一英里的全球第一人),而通过研究美股可以发现,在成立7年后ARR能够达到2亿美元的SaaS公司寥寥可数,而十年内达到10亿美元的只有Salesforce和Workday。研究国内软件上市公司也会有类似发现,龙头企业用友做到1亿美元用了十多年,而从1亿美元做到10亿美元又花了第二个十多年。由此可见,企业应用这个市场的增长是非常缓慢的,一方面需要创业者和资本市场有足够的耐心,另一方面也需要CEO们能够摆脱传统to B思维束缚、独辟蹊径,才有希望在耗尽客户、团队、资本的耐心之前找到一条属于自己的增长之路。
而这条路上,不可能有现成的答案等着我们,篇幅和笔者思维的局限也无法涵盖所有的可能。拙文权当一块砖从这里抛出,希望可以引来四面八方的玉,一起来开启对这个市场的思考和探索,一起来迎接春暖花开的时节!
本文来自微信公众号:腾讯咨询(ID:org-dna),作者:文永生 George(腾讯咨询专家顾问)
相关推荐
SaaS企业,有机会拥抱春暖花开吗?
民宿老板直播“刷存在感”,春暖花开后又是一轮残酷淘汰赛
特殊时期,SaaS产品应该免费吗?| SaaS创业路线图 (74)
“乘风破浪”的中国SaaS :风浪越大,机会越大?
下一个10年,SaaS行业的机会与挑战
SaaS:小企业向左、大企业向右
SaaS创业路线图:他们闯出中国SaaS 2.0
口口声声对标美国企业,但中美 SaaS 市场的这些差异,你真的了解吗?
(66)SaaS企业的年度经营规划 #SaaS创业路线图#
乘风新基建,企业服务走过“元年”,SaaS终爆发(下篇)
网址: SaaS企业,有机会拥抱春暖花开吗? http://www.xishuta.cn/newsview20692.html
推荐科技快讯
- 1问界商标转让释放信号:赛力斯 95792
- 2报告:抖音海外版下载量突破1 25736
- 3人类唯一的出路:变成人工智能 25175
- 4人类唯一的出路: 变成人工智 24611
- 5移动办公如何高效?谷歌研究了 24309
- 6华为 nova14深度评测: 13155
- 7滴滴出行被投诉价格操纵,网约 11888
- 82023年起,银行存取款迎来 10774
- 9五一来了,大数据杀熟又想来, 9794
- 10手机中存在一个监听开关,你关 9519
