58名主播被列入黑名单 包括4名电子竞技职业选手
来源: 时间:2020年04月07日 17:45
(原标题:58名主播被列入黑名单 包括4名电子竞技职业选手)
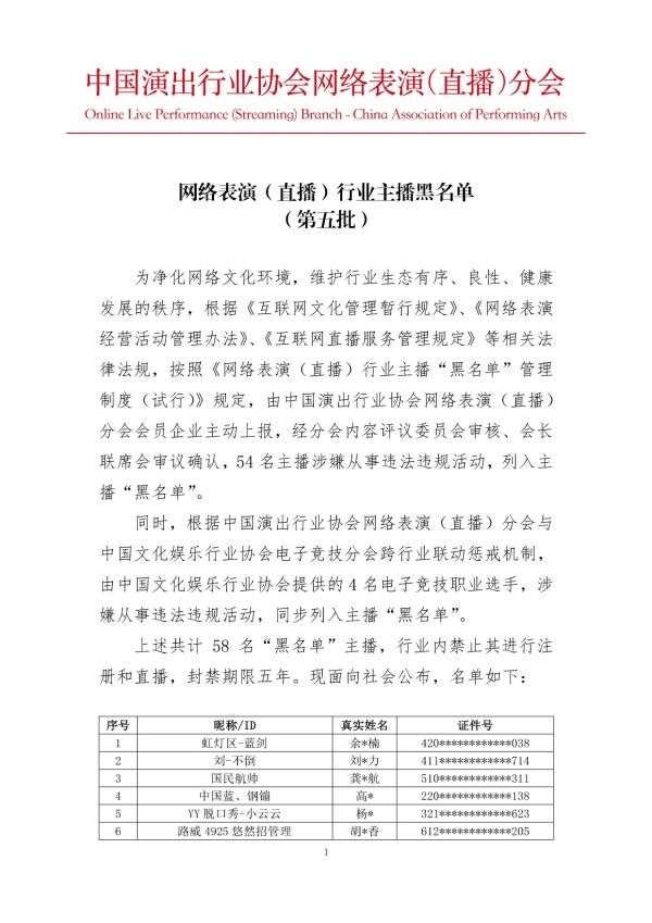
中新网客户端4月7日电(宋宇晟)中国演出行业协会网络表演(直播)分会4月7日向社会公布第五批主播黑名单,共58名。其中,54名主播涉嫌从事违法违规活动,4名电子竞技职业选手涉嫌从事违法违规活动。被列入黑名单的主播将在行业内禁止注册和直播,封禁期限5年。



相关推荐
58名主播被列入黑名单 包括4名电子竞技职业选手
京东年薪50万起招电竞职业选手 但合格的人少得可怜
国家发改委:醉酒驾驶机动车将被列入失信“黑名单”
'不务正业”被正名背后:职业娱乐化进阶的AB人生
第三批主播黑名单发布 乔碧萝、红花会贝贝等均在列
当游戏陪练成为一种职业:高收入诱惑下的玩家新出路
36氪专访 | 中国电竞第一人Sky李晓峰:从职业选手到电竞行业的“李宁”
路透:特朗普政府暂缓将蚂蚁集团列入黑名单的计划
如今在做直播的主播们,到底是一种怎样的存在?
36氪首发 | MCN「大鹅文化」完成 A+ 轮融资,投资方为腾讯兴趣内容基金(TOPIC基金)
网址: 58名主播被列入黑名单 包括4名电子竞技职业选手 http://www.xishuta.cn/newsview20590.html
推荐科技快讯
- 1问界商标转让释放信号:赛力斯 95792
- 2报告:抖音海外版下载量突破1 25736
- 3人类唯一的出路:变成人工智能 25175
- 4人类唯一的出路: 变成人工智 24611
- 5移动办公如何高效?谷歌研究了 24309
- 6华为 nova14深度评测: 13155
- 7滴滴出行被投诉价格操纵,网约 11888
- 82023年起,银行存取款迎来 10774
- 9五一来了,大数据杀熟又想来, 9794
- 10手机中存在一个监听开关,你关 9519
科技快讯热点排名
科技快讯热点
