全球在线学习平台发展现状报告:联合国推荐59家平台,中国6家入选
编者按:本文来自微信公众号“零壹财经”(ID:Finance_01),作者:赵静 杨雅,36氪经授权发布。
近段时间,新冠病毒在全球的蔓延对世界各国的教育和正常办公都产生了很大影响。因此联合国教科文组织为各国提供包容性远程学习解决方案等紧急支持,包括推荐了一系列免费数字教育资源,整理了一份国别学习平台清单、对全国和局部学校停课情况和受影响学生人数进行全球监测等。
根据教科文组织的最新数据,截至3月16日,为了减缓疫情蔓延,已经有100个国家宣布或实施了学校停课措施。
其中已有85个国家实施了全国停课,导致7.767亿儿童和青少年无法继续学业,而在这部分受影响的学生中,学前至高中阶段的学生人群是主要群体,受影响人数达到6.71亿。从全国停课国家的地域分布来看,这85个国家中,以欧洲和亚洲国家为主,分别涉及29个和27个国家。
此外,还有15个国家实施了局部停课,以预防或遏制新冠肺炎疫情,若这些国家也实行全国停课,预计无法上学的儿童和青年人数还将增加数亿。而在这些实施局部停课的国家中,亚洲国家数量最多,共有7个。
图1:已实施全国停课和局部停课的100个国家地域分布

来源:根据联合国教科文组织资料整理,零壹智库
目录

01 远程学习平台分布情况
针对疫情期间的远程教育,联合国教科文组织在其官网上发布了一份免费数字教育资源的推荐清单供政府、学校、教师和家长使用,为学生创造学习机会。另外还整理了一份国别学习平台清单,涉及中国、法国、伊朗、意大利、日本、韩国等,旨在保持基于课程的学习的连续性。
(一)各类远程学习平台的数量统计
在联合国教科文组织推荐的远程学习解决方案中,共涉及22个国家或地区的59个相关平台。这些平台基本都具备服务范围广、用户基础和影响力较大的特点,并且其中的大部分平台都是免费服务且支持多种语言。
根据这些平台的属性,教科文组织将其分为数字学习管理系统、自主学习平台、数字学习内容创建工具、大型开放在线课程(MOOC)平台、在线协作平台以及移动阅读应用六大类。
其中,数字学习管理系统和自主学习平台项下所包含的平台数量相对较多,分别为22个、12个。在数字学习管理系统类别中的大部分平台可以为学生提供远程教育所需要的资源、设备以及必要工具,部分平台还具备强大的离线功能,进一步增强了使用的便捷性。
另外,推荐清单中共包含了7个MOOC平台,这些平台中的大部分是针对高等教育的专业性教育平台,教学队伍也多是由专家或名牌大学的老师组成。
图2:推荐清单中各类平台数量统计

数据来源:根据联合国教科文组织资料整理,零壹智库
(二)远程学习平台的区域分布
从分布区域上来看,教科文组织推荐的远程学习平台名单中,共涉及22个国家或地区。
图3:远程学习平台的地域分布

数据来源:根据联合国教科文组织资料整理,零壹智库
其中,这些平台的大部分均位于美国,共26个,占比达44%,Google旗下的Google Classroom、Hangouts Meet,微软旗下的Teams、Skype皆在名单中;其次是中国,共6个,位于第二;印度排名第三,为4个。其他国家或地区中,除了英国有3个、南非和挪威各有2个之外,其余皆为1个。
02 主要国家远程学习平台概况
通过对该名单中各个国家学习平台类型的分析来看,总量排名前六的国家中,美国在6大类型中皆有平台被推荐,其中在数字学习管理系统和自主学习平台两个领域中的平台数量相对较多,分别为7个和6个,在美国被推荐平台总量中的占比分别达到27%和23%。除此之外,在数字学习内容创建工具领域中,清单中所涉及的5个平台全都是美国企业。
而中国被推荐的平台多集中于在线协作平台,共有钉钉、飞书和ZOOM三大协作平台被涵盖其中,占中国被推荐总量的50%。其余三个则分别分布于数字学习管理系统、自主学习平台和MOOC平台项下。这些平台在国内则多作为在线学习或在线办公平台被大家所熟知。
图4:主要国家在6大类型中的平台数量分布

数据来源:零壹智库
由此也从某些方面反映出了世界各国在远程教育平台发展中的异同。在大的发展框架上,系统的搭建以及远程教育所需工具和资源的提供毫无疑问都是各国线上教育平台的重点发展方向。但是就具体的服务领域、资源的丰富和可扩展性等方面却呈现出不同的发展方式和发展结果。比如部分平台所具备的线上物理实验、化学实验的教育及可操作性以及动画、游戏教学等资源的提供便可在一定程度上形成差异化和个性化的平台特色。
03 中国入选平台概况
在教科文组织的这份推荐清单中,中国共有6家企业入选,除了钉钉、飞书以及ZOOM三个远程在线协作平台之外,其余三个分别为网龙旗下的Edmodo、爱课程(Icourses)以及蓝墨科技的云班课(Mosoteach)智能云教学平台。
另外,教科文组织在国别学习清单中还提到了中国的国家教育资源公共服务平台(National Cloud-Platform for Educational Resources and Public Service),该平台自2012年12月28日开通试运行,利用云计算等技术,将国内教育优势地区的名校、名师资源集中起来,为全国师生提供个性化的空间和服务,是中央政府提供教育基本公共服务的一次创新。教科文组织指出,国家教育资源公共服务平台可以在疫情期间为数百万学生提供持续的教育资源和服务。
表1:教科文组织推荐清单中的中国平台概况


资料来源:公开资料整理,零壹智库
另外,就目前中国国内在线教育行业的发展情况来看,除了教科文组织推荐清单中提及的部分企业之外,还有很多类似的教育资源平台在疫情期间迅速发展。
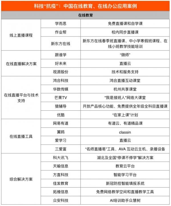
零壹财经·零壹智库通过公开资料的收集整理及企业报名申请,选取了包括在线教育、在线办公等疫情期间与工作生活息息相关的8大领域,按照3大标准统计筛选出158个科技应用案例进行了讨论研究(不完全统计,案例数据截至3月5日),并形成《科技“抗疫”应用案例TOP100报告》。报告中指出,在本次疫情期间,科技公司积极利用云计算、大数据等技术在综合解决方案以及在线直播平台和技术支持等场景中都有着突出的表现。
附录1:教科文组织远程学习解决方案推荐名单

附录2:在线教育、在线办公抗疫科技应用案例


相关推荐
全球在线学习平台发展现状报告:联合国推荐59家平台,中国6家入选
CB Insights年度AI 100全球榜单:6家中国公司入选
联合国宣布腾讯为全球合作伙伴 将在线办数千场会议
土耳其在线家具平台Vivense筹集1.3亿美元资金|中东创投周报
B站,一个“终身学习平台”?
2020中国生鲜行业报告:发展现状、逻辑与未来趋势
联合国最新报告:确保传统边缘化群体也能接入互联网
在线招聘平台的未来“不在线”|36氪新风向
36氪首发 | 自有内容体系+SaaS服务平台,「爱上学习」通过AI销售画像推荐来切入企业销售培训市场
线上辅导订单超 100 万,一对一在线家教平台「MyTutor」获 500 万美元融资
网址: 全球在线学习平台发展现状报告:联合国推荐59家平台,中国6家入选 http://www.xishuta.cn/newsview19705.html
推荐科技快讯
- 1问界商标转让释放信号:赛力斯 95792
- 2报告:抖音海外版下载量突破1 25736
- 3人类唯一的出路:变成人工智能 25175
- 4人类唯一的出路: 变成人工智 24611
- 5移动办公如何高效?谷歌研究了 24309
- 6华为 nova14深度评测: 13155
- 7滴滴出行被投诉价格操纵,网约 11888
- 82023年起,银行存取款迎来 10774
- 9五一来了,大数据杀熟又想来, 9794
- 10手机中存在一个监听开关,你关 9519
