各位同学:火车学生票使用时间延长至5月31日
来源: 时间:2020年03月15日 20:02
(原标题:各位同学:火车学生票使用时间延长至5月31日)
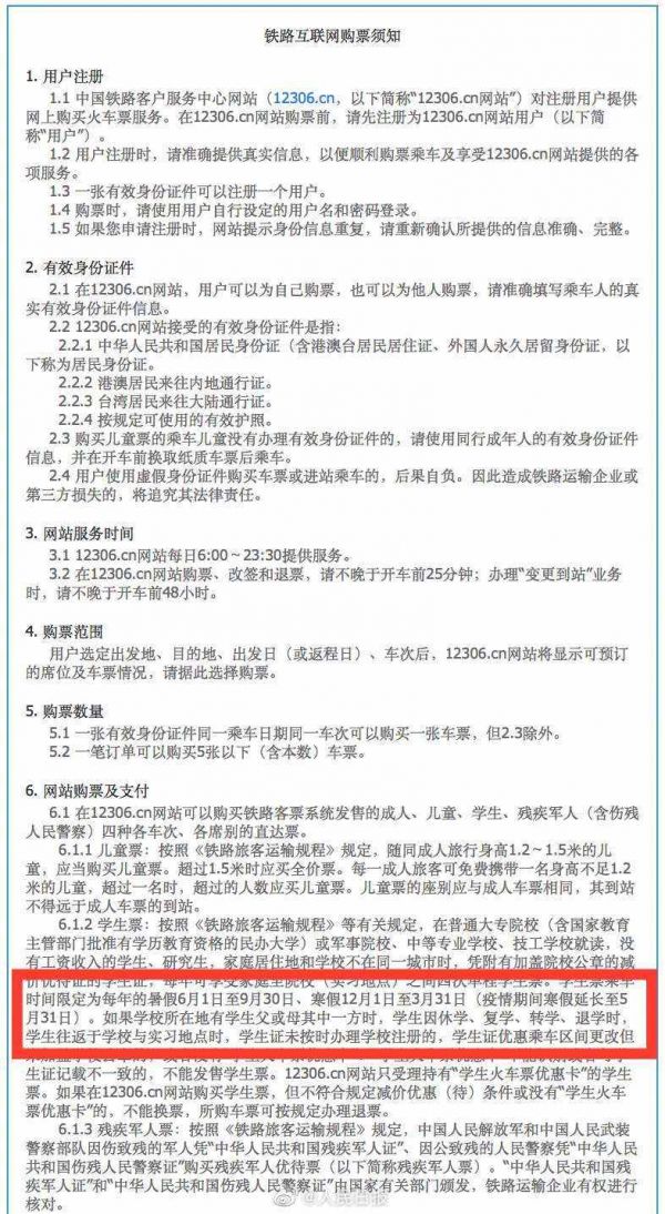
人民日报客户端3月15日消息,3月14日,中国铁路12306网站更新《铁路互联网购票须知》显示,疫情期间,学生票寒假的乘车时间已由12月1日至3月31日延长至5月31日。

相关推荐
各位同学:火车学生票使用时间延长至5月31日
铁路部门再次延长免费退票时限 组织旅客车内分散就坐
印度,正在建造“火车方舱医院”
丰巢致歉并调整服务:免费保管时长延长至18小时
亚马逊延长在家工作时间至2021年 取消非必要出差
尚德机构宣布公司股票回购延长计划,延长至明年8月
谷歌把在家办公政策延长至2021年6月30日
印度抗疫2.0:封锁延至5月3日,生产有限恢复
苹果内部信:为中国用户延长苹果设备保修期
上人人,还能找到同学吗?
网址: 各位同学:火车学生票使用时间延长至5月31日 http://www.xishuta.cn/newsview19267.html
推荐科技快讯
- 1问界商标转让释放信号:赛力斯 95792
- 2报告:抖音海外版下载量突破1 25736
- 3人类唯一的出路:变成人工智能 25175
- 4人类唯一的出路: 变成人工智 24611
- 5移动办公如何高效?谷歌研究了 24309
- 6华为 nova14深度评测: 13155
- 7滴滴出行被投诉价格操纵,网约 11888
- 82023年起,银行存取款迎来 10774
- 9五一来了,大数据杀熟又想来, 9794
- 10手机中存在一个监听开关,你关 9519
科技快讯热点排名
科技快讯热点
