自动驾驶分级中国标准明年1月1日实施,与美国基本一致
编者按:本文来自微信公众号“新智驾”(ID:AI-Drive),作者:新智驾,36氪经授权发布。原题目《明年1月1日实施,自动驾驶分级中国标准公示,与美国基本一致》
3月9日,工信部官网公示《汽车驾驶自动化分级》推荐性国家标准报批稿,拟于2021年1月1日开始实施。
中国版《汽车驾驶自动化分级》基于驾驶自动化系统能够执行动态驾驶任务的程度,根据在执行动态驾驶任务中的角色分配以及有无设计运行条件限制,将驾驶自动化分成 0~5 级:
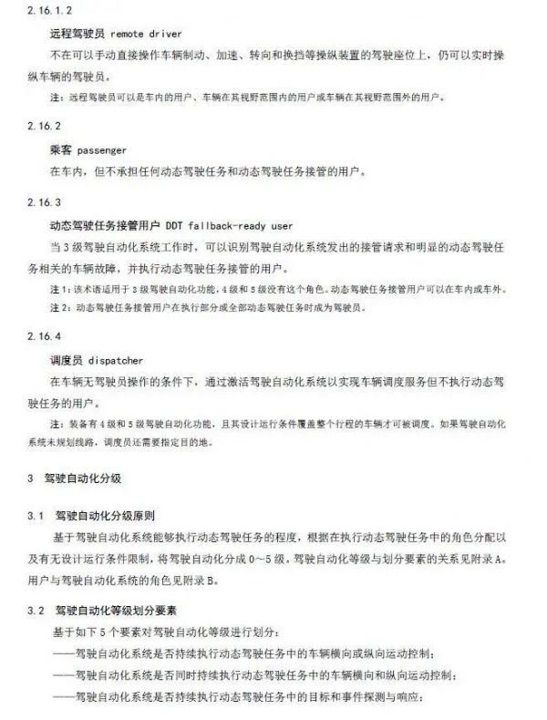
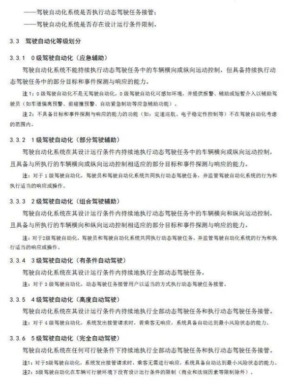
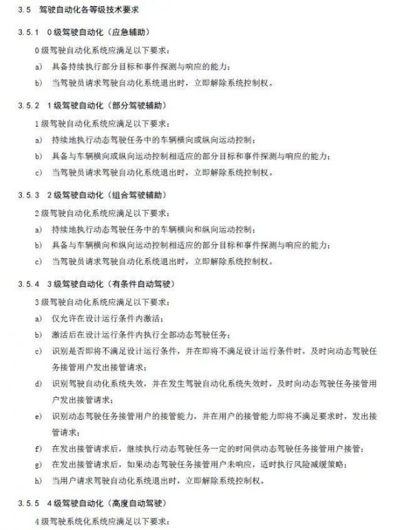
0 级驾驶自动化(应急辅助)
驾驶自动化系统不能持续执行动态驾驶任务中的车辆横向或纵向运动控制,但具备持续执行动态驾驶任务中的部分目标和事件探测与响应的能力。
1 级驾驶自动化(部分驾驶辅助)
驾驶自动化系统在其设计运行条件内持续地执行动态驾驶任务中的车辆横向或纵向运动控制,且具备与所执行的车辆横向或纵向运动控制相适应的部分目标和事件探测与响应的能力。
2 级驾驶自动化(组合驾驶辅助)
驾驶自动化系统在其设计运行条件内持续地执行动态驾驶任务中的车辆横向和纵向运动控制,且具备与所执行的车辆横向和纵向运动控制相适应的部分目标和事件探测与响应的能力。
3 级驾驶自动化(有条件自动驾驶)
驾驶自动化系统在其设计运行条件内持续地执行全部动态驾驶任务。
4 级驾驶自动化(高度自动驾驶)
驾驶自动化系统在其设计运行条件内持续地执行全部动态驾驶任务和执行动态驾驶任务接管。
5 级驾驶自动化(完全自动驾驶)
驾驶自动化系统在任何可行驶条件下持续地执行全部动态驾驶任务和执行动态驾驶任务接管。
在此之前,关于汽车「自动驾驶」的智能化分级,业内一直沿用着由美国人制定的SAE分类标准。此次《汽车驾驶自动化分级》获准通过,意味着中国将正式拥有官方自动驾驶分级标准。
更确切地说,《汽车驾驶自动化分级》获准通过最大的成功,在于从国家政策层面推动自动驾驶的量产步伐。同时给工程技术人员一个可以量化的指标,或者一条可能的技术发展路径指导。
从不同级别中各要素的关系,看中美标准基本一致
据悉,《汽车驾驶自动化分级》自2017年启动预研至今历时3年。在标准制定过程中,宝马、福特、大众、长安、广汽、吉利、东风等十余家国内外企业协助完成标准的起草与制定。
基于驾驶自动化系统能够执行动态驾驶任务的程度,根据在执行动态驾驶任务中的角色分配以及有无设计运行条件限制,将驾驶自动化分成0-5级。
整体来看,与美国的分级标准对比,中国的自动驾驶分级与SAE划分的等级基本一致。
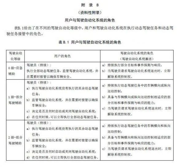
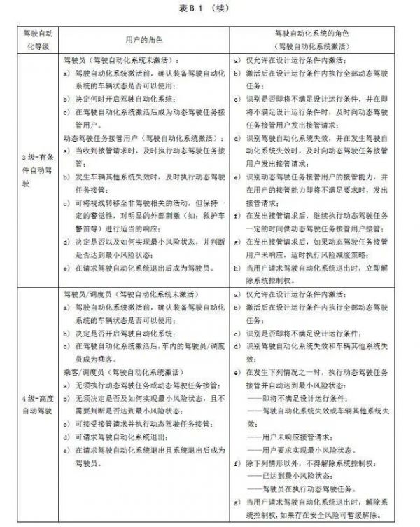
首先,对于自动驾驶系统与驾驶员的关系,可参见下表:

有上下两张图标可以看出,在0-5级的自驾驶等级划分中,对于自动驾驶系统与驾驶员的关系的界定是大致形同的。
中国版本中是由车辆纵向和横向运动控制、目标和事件探测与相应、动态驾驶任务接管来评定驾驶员和系统所承担的角色和任务。
SAE中也明确指出,车辆在驾驶过程中的三个主要参与者:(人)用户、驾驶自动化系统、其他车辆系统和组件,通过参考这三个主要角色的驾驶自动化水平,并通过执行动态驾驶任务(Dynamic Driving Task,DDT)或撤回DDT来定义。

另一方面,对0-5级自动驾驶汽车的具体界定和方法,两种标准也基本一致。
在SAE标准下,分类方法是以动态驾驶任务(DDT)、DDT 的任务支援和设计运行范围来区分。
其中,动态驾驶任务是指汽车在道路上行驶所需的所有实时操作和策略上的功能(决策类的行为),不包括行程安排、目的地和途径地的选择等战略上的功能;车辆执行包括通过方向盘来对车辆进行横向运动操作、通过加速和减速来控制车辆;感知和判断(OEDR,Object and event detection and response,也称为周边监控)是对车辆纵向运动方向操作、通过对物体和事件检测、认知归类和后续响应,达到对车辆周围环境的监测和执行对应操作、车辆运动的计划还有对外信息的传递。
中国版自动驾驶分级方法是基于以下流程图中的5个要素进行划分:

因此,对比SAE的描述,中国版本制定的自动驾驶分级标准与SAE大致相同。
值得注意的是,中国版分级标准针对0级至2级自动驾驶,规定的是“目标和事件探测与响应”由驾驶员及系统共同完成。但在SAE标准下,L0级至L2级自动驾驶汽车的OEDR(目标和事件检测,以及决策任务)则由人类驾驶员全部完成。
简言之,对于环境的感知与监测,SAE在0-2级所列仅为人类驾驶员,工信部的标准中多了一个系统,业界有专业人士表示,本质上这两者并无差别,SAE的版本中并不表示0-2级系统不具备感知、监测能力,只是责任主体还是人类驾驶员,而不是自动驾驶系统。
可以清楚看到的是:SAE和《汽车驾驶自动化分级》在0-5级自动驾驶的定义基本一致。从实现路径的角度看,分级的合理性也不分伯仲,因为都有指出“特定区域”的划分,如此可以大大降低全自动驾驶的技术难度。
不过也有人在低级别自动驾驶的分级上存在一定的歧义,有些情况下,一辆汽车并不能严格地划分到某一个特定的级别里。
L3大面积“落地”已来

汽车在怎样的行驶状态下才可算作「自动驾驶」?
按照目前《汽车驾驶自动化分级》标准,「L3等级」便是人们口中汽车「自动驾驶」智能化分级的最低层。
换句话说,一辆在功能上满足「L3等级」标准的汽车,也无法被不受限制地应用于所有场景。只有在某些特定安全的环境条件下(比如路况和车况合乎标准)驾驶员才容许激活车辆自动驾驶系统,完全放弃人为驾驶,将汽车交给车载自动化系统进行操控。
所以,目前国内外只将「L3等级」,笼统定义为「有条件」的自动驾驶。
但是一位从业多年的工程师向新智驾表示,限制自动驾驶技术发展的诸多因素,除了科技实力的鸿沟之外,还有法律、道德等人文约束。因此,L3等级(有条件自动驾驶)和L4等级(高度自动驾驶)之间,仍然隔着一个“无法逾越的鸿沟”。
这种观点的延伸就是,目前的L2.5概念会逐渐蔓延到绝大部分车企,但是因为技术和成本上的原因,大家会迟迟做不到“实际上的”L3。这就是目前已经有车企做到了L3,但是却非说自己是L2的原因。
也就是说,即使到了L3级别,一旦系统提示了,驾驶员还是必须马上全权接管方向盘。
现实情况是,越来越多的技术从业者对L3这个级别的实用性表示“鸡肋”。
随着近日地平线、驭势、小马智行等科技企业的自动驾驶技术研发和落地,以及宝马、奥迪、长安、吉利等车企的「自动驾驶」量产车上市,几乎可以预见,“L3级别自动驾驶车型”这样的“落地”已经不远了。
新智驾注:以下为《汽车驾驶自动化分级》推荐性国家标准报批稿全文:














相关推荐
自动驾驶分级中国标准明年1月1日实施,与美国基本一致
中国版自动驾驶分级出炉,没有自动驾驶明星公司参与制定
L3级自动驾驶,想说爱你不容易
美国:明年年底前中国公司必须遵守美国会计要求
香港交易所:行政总裁李小加明年1月1日提前退休
大疆自动驾驶激光雷达1月开卖,揭秘背后三大真相
科技神回复 | 北京垃圾分类新规明年五一实施,他来了他真的来了
微软美国办公室最早要到明年1月才会全面重新开放
美国宣布限制AI软件出口中国:明日生效,无人机、自动驾驶首当其冲
社论:5G资费标准应尽力物有所值
网址: 自动驾驶分级中国标准明年1月1日实施,与美国基本一致 http://www.xishuta.cn/newsview18957.html
推荐科技快讯
- 1问界商标转让释放信号:赛力斯 95792
- 2报告:抖音海外版下载量突破1 25736
- 3人类唯一的出路:变成人工智能 25175
- 4人类唯一的出路: 变成人工智 24611
- 5移动办公如何高效?谷歌研究了 24309
- 6华为 nova14深度评测: 13155
- 7滴滴出行被投诉价格操纵,网约 11888
- 82023年起,银行存取款迎来 10774
- 9五一来了,大数据杀熟又想来, 9794
- 10手机中存在一个监听开关,你关 9519
