AI发现超级抗生素,能干掉多种致病细菌,从1.07亿分子筛出
编者按:本文来自微信公众号“智东西”(ID:zhidxcom),作者:心缘,36氪经授权发布。
AI再次展现出非凡的医药研发价值!
2月21日消息,刚刚,由麻省理工学院合成生物专家吉姆·柯林斯(Jim Collins)领导的研究团队研发一种开创性的机器学习方法,登上全球自然科学研究领域最著名期刊之一《细胞(Cell)》2月20日的封面。

该方法首次在没有使用人类任何先前假设的情况下,短短几天内从超过1亿个分子的库中筛选出强大的新型抗生素。其中一种抗生素可杀死多种世界上最麻烦的致病细菌,包括结核病和被认为无法治愈的菌株。
宾夕法尼亚州匹兹堡大学的计算生物学家雅各布·杜兰特(Jacob Durrant)认为,这一研究非常出色,研究小组不仅确定了候选基因,而且在动物实验中验证了很有前景的分子。
此外,该方法还可以应用于治疗癌症、神经衰退性疾病等其他类型的药物。
如果类似AI研究方法能应用于抗病毒药物的研发,想必意义将更大。

论文地址:https://www.cell.com/action/showPdf?pii=S0092-8674%2820%2930102-1
每年千万人将因无有效抗生素而丧命
自发现青霉素以来,抗生素已成为现代医学的基石。然而在全球范围内,细菌对抗生素的耐药性正在急剧上升。
去年5月,英国时任首席医疗官萨利·戴维斯(Sally Davies)发出严厉警告:如果不采取任何抗微生物耐药性措施,预计到2050年,全世界每年将有1000万人丧生。

不幸的是,过去几十年中,发现新抗生素越来越困难,大多数新批准的抗生素都是现有药物的各种变体。
当前用于筛选新抗生素的方法通常成本高得惊人,需要投入大量时间,还往往局限在化学多样性的狭窄范围。
“人们不断地发现相同的分子。” 柯林斯说:“我们需要具有新作用机制的新型化学物质。”
为了寻找新抗生素,柯林斯及其团队研发了一种深度神经网络模型,可逐个原子地学习分子的结构特性。
无任何先验标记,用AI筛查出超级抗生素
研究人员们使用一个抗菌活性已知的2335个分子集合来训练其深度神经网络,以发现抑制大肠杆菌生长的抗生素分子。
该分子集合中包括约300种已批准的抗生素,以及800种来自植物、动物和微生物来源的天然产物库。

▲用AI发现抗生素
这项研究的合著者、麻省理工学院AI研究人员瑞吉娜·巴尔齐莱(Regina Barzilay)表示,该算法无需对药物的工作原理和化学基团进行任何标记,就可以预测分子功能。“因此,该模型可以学习人类专家未知的新模式。”
对该模型进行训练后,研究人员使用它筛选了一个名为“药物再利用中心”的库,这个库包含约6000个用于人类疾病研究的分子。
他们让模型去预测哪种分子能有效抑制大肠杆菌,并仅向他们展示看起来与常规抗生素不同的分子。
从产生的结果中,研究人员选择了大约100个进行物理测试的候选分子。通过这种方法,研究人员找到了一种正在研究用于糖尿病治疗的分子,已经被证明是一种有效的抗生素。
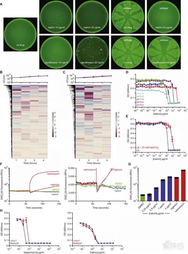
参考电影《2001:太空漫游》中虚拟人工智能系统HAL的名字,研究人员将这个分子命名为halicin。

▲halicin是一种广谱杀菌抗生素
在小鼠试验中,该分子对多种病原体显示出抑制生长的特性,包括艰难梭菌菌株、鲍曼不动杆菌和结核分枝杆菌,它们都具有“泛耐药性”,并且迫切需要新的抗生素。

▲halicin在小鼠感染模型中显示功效
值得注意的是,世界卫生组织已将鲍曼不动杆菌定为最需要优先处理新抗生素的病原体之一。
鲍曼不动杆菌菌株已感染了驻扎在伊拉克和阿富汗的许多美国士兵。此前它对所有已知的抗生素均有抗药性,仅有含盐蛋白的药膏能在24小时内完全清除感染。

▲Halicin对鲍曼不动杆菌 CDC 288的活性
破坏细菌抗药性,且对人体低毒
抗生素通过多种机制起作用,如阻断细胞壁生物合成、DNA修复或蛋白质合成中涉及的酶。
但是盐蛋白的机制是非常规的:它破坏了质子在细胞膜上的流动。
初步研究表明,halicin通过破坏细菌在细胞膜上维持电化学梯度的能力来杀死细菌。

▲对halicin的机制研究
除其他功能外,此梯度对于产生ATP(细胞用来存储能量的分子)是必不可少的,因此,如果梯度破裂,细胞将死亡。研究人员说,这种杀伤机制可能会使细菌难以产生抗药性。
该论文的第一作者、麻省理工学院博士后乔纳森·斯托克斯(Jonathan Stokes)表示:“当你处理可能与膜成分相关的分子时,细胞不一定必须获得单个突变或几个突变来改变外膜的化学性质。这样的突变趋于更加复杂,难以进化。”
在最初的动物试验中,这个分子似乎还具有较低的毒性,并且具有很强的抵抗力。
柯林斯说,在实验中,对其他抗生素化合物的抗药性通常会在几天内出现。“但是即使经过30天的此类测试,我们仍未发现对halicin有任何抗药性。”
以抗生素环丙沙星对比,细菌在1-3天内开始对抗生素环丙沙星产生抗药性,30天后,细菌对环丙沙星的抗药性是实验开始时的200倍。
在鉴定halicin后,研究小组还从拥有约15亿化合物的ZINC15数据库中筛选了超过1.07亿个分子的结构。仅用三天,就从23组候选名单中,物理测试确定了8种具有抗菌活性的分子,它们的结构均不同于已知抗生素。
其中两种分子显示出强大的广谱活性,就是说能有效抑制多种病原体,甚至可以克服大肠杆菌中一系列的抗生素抗性决定簇。

▲来自无锡市抗结核库和ZINC15数据库的模型预测
研究人员现在计划进一步测试这些分子,并筛选更多ZINC15数据库。
匹兹堡卡内基梅隆大学的一位计算生物学家鲍勃·墨菲(Bob Murphy)认为:“这项研究为使用计算方法发现和预测潜在药物特性增添了一个很好的例子”。
他指出,AI方法先前已被用在挖掘基因和代谢物的海量数据库,来识别可能包含新型抗生素的分子类型。
但是柯林斯和他的团队表示,他们的方法是不同的,他们不是在搜索特定的结构或分子类别,而是在训练自己的网络去寻找具有特定活性的分子。
该研究团队现在希望与制药公司或非营利组织合作,进一步研究halicin,以期用于临床试验。
他们还希望拓宽发现更多新抗生素的方法,使用他们的模型来设计新抗生素并优化现有分子。
例如,他们可以训练模型以添加使特定抗生素仅针对某些细菌的功能,从而防止其杀死患者消化道中的有益细菌。
巴尔齐莱说,他们的最新工作是概念验证。“这项研究将所有内容放在一起,并展示了它可以做什么。”
结语:AI在抗生素早筛中或产生重大影响
这项研究既提高了化合物鉴定的准确性,又降低了筛选工作的成本,突出了机器学习技术在早期抗生素发现工作中可能发挥的重要作用。
以色列理工学院的生物学和计算机科学教授罗伊·基肖尼(Roy Kishony)表示:“这项开创性的研究,标志着抗生素发现乃至更普遍的药物发现发生了范式转变。”
在他看来,这种方法还将允许深度学习技术应用于抗生素开发的所有阶段,从发现到通过药物修饰和药物化学改善功效和毒性。
原文来自:Nature,Cell,MIT News
(本账号系网易新闻·网易号“各有态度”签约帐号)
相关推荐
AI发现超级抗生素,能干掉多种致病细菌,从1.07亿分子筛出
AI发现超级抗生素,多种抗药性细菌的克星出现了
当AI开始寻找抗生素:人类终于摘取“高悬的果实”?
最新科研发现:母乳中的细菌有益婴儿健康
“吃货”拯救世界,细菌如何通过吃吃吃拯救地球?
人类肿瘤里发现大量细菌,它们究竟在做什么?
用5毫升血液即可检测1000多种病原体?Karius要为疑难和危重感染诊断破题
食物中毒后,谁在默默帮你抵御细菌感染?
“鲨鱼皮”成细菌终结者?罗永浩站台的新技术遭较真者隔空叫板
今日起养殖饲料全面“无抗”,8000亿规模市场机会已被这些公司抓住
网址: AI发现超级抗生素,能干掉多种致病细菌,从1.07亿分子筛出 http://www.xishuta.cn/newsview17974.html
推荐科技快讯
- 1问界商标转让释放信号:赛力斯 95792
- 2报告:抖音海外版下载量突破1 25736
- 3人类唯一的出路:变成人工智能 25175
- 4人类唯一的出路: 变成人工智 24611
- 5移动办公如何高效?谷歌研究了 24309
- 6华为 nova14深度评测: 13155
- 7滴滴出行被投诉价格操纵,网约 11888
- 82023年起,银行存取款迎来 10774
- 9五一来了,大数据杀熟又想来, 9794
- 10手机中存在一个监听开关,你关 9519
